Fig. 3
From: Two Tetrahymena kinesin-9 family members exhibit slow plus-end-directed motility in vitro

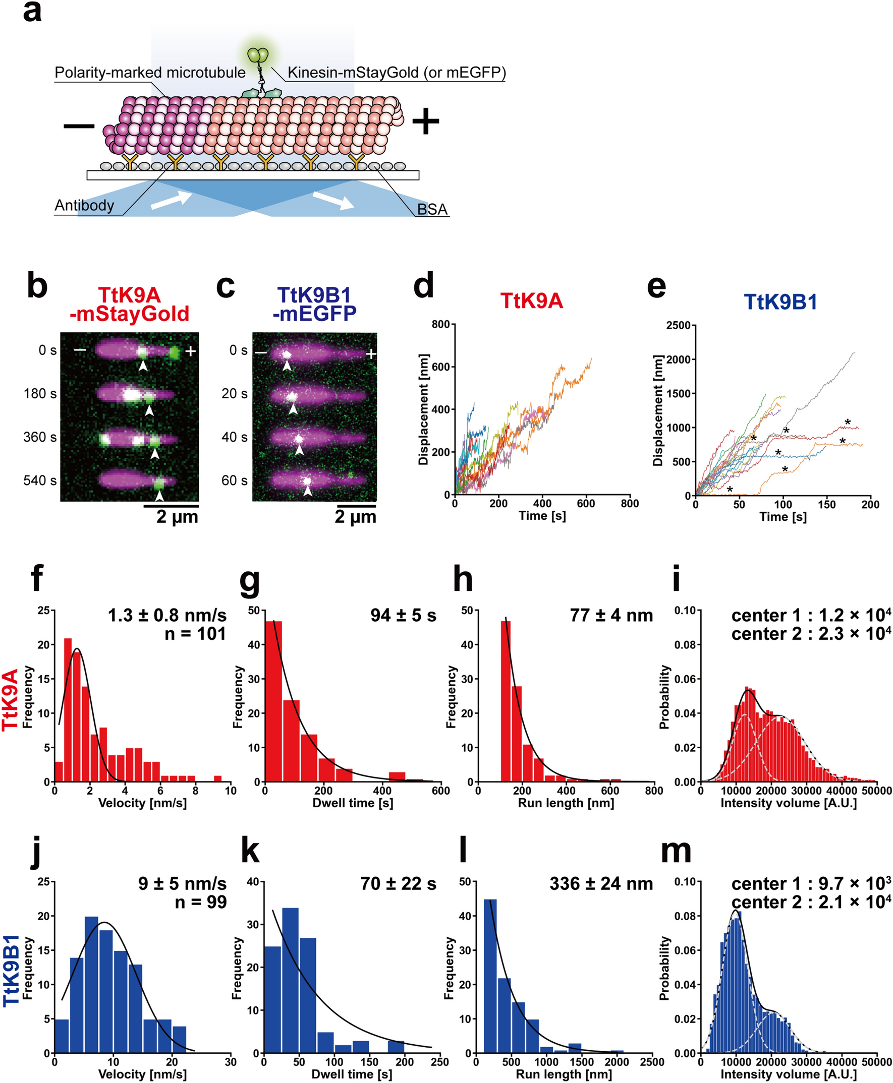
Single-molecule assays of Tetrahymena kinesin-9 dimers. (a) Schematic diagram of in vitro single-molecule assays. Fluorescently labeled kinesins move on polarity-marked microtubules fixed to the anti-β-tubulin-antibody-coated glass surface, as observed by a total internal reflection fluorescence microscope. (b, c) Sequential merged images of TtK9A_473-mStayGold or TtK9B1_506-mEGFP (green) moving on polarity-marked microtubules (magenta). Both kinesins move towards the dim plus-end of the microtubule (arrowheads). The plus ( +) and minus ( −) signs refer to the plus- and minus-ends of the microtubule. (d) Trajectories of TtK9A_473-mStayGold with a run length > 250 nm (n = 15). (e) Trajectories of TtK9B1_506-mEGFP with a run length > 600 nm (n = 21). Asterisks indicate typical temporal pauses of TtK9B1_506. (f–i) Histograms of the motility parameters for TtK9A_473-mStayGold (n = 101). Only tracking data for motors that moved > 100 nm were analyzed. (f) Velocity fitted to a Gaussian distribution; mean ± SD, (g) dwell time and (h) run length fitted to exponential distributions; mean ± SEM and (i) intensity volume for all tracking data fitted to the sum (black) of two Gaussians (gray); center 1 and center 2 refer to the centers of their respective Gaussians. (j–m) Histograms for TtK9B1_506-mEGFP (n = 99). Only tracking data for motors that moved > 100 nm were analyzed.