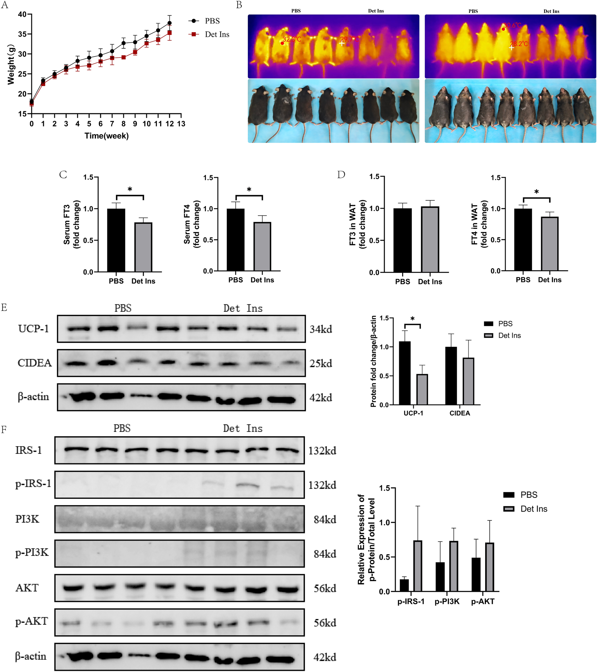
Fig. 5

Insulin overload may promote reverse browning of local white adipose tissue(WAT): (A) Weight changes of HFD mice after Insulin intervention; (B) Infrared thermography of basal surface on PBS and Det Ins mouse housed at 22 ℃; (C) Comparison of serum FT3 and FT4 levels between PBS and Det Ins group; (D) Comparison of FT3 and FT4 levels in WAT between PBS and Det Ins group; (E) The UCP-1 and CIDEA proteins in WAT between PBS and Det Ins group; (F) The expression levels of PI3K/AKT signalling pathway related proteins in WAT of PBS and Det Ins groups. The height of each bar represents the mean ± SD for the group. (*p < 0.05 vs PBS group, n = 3).