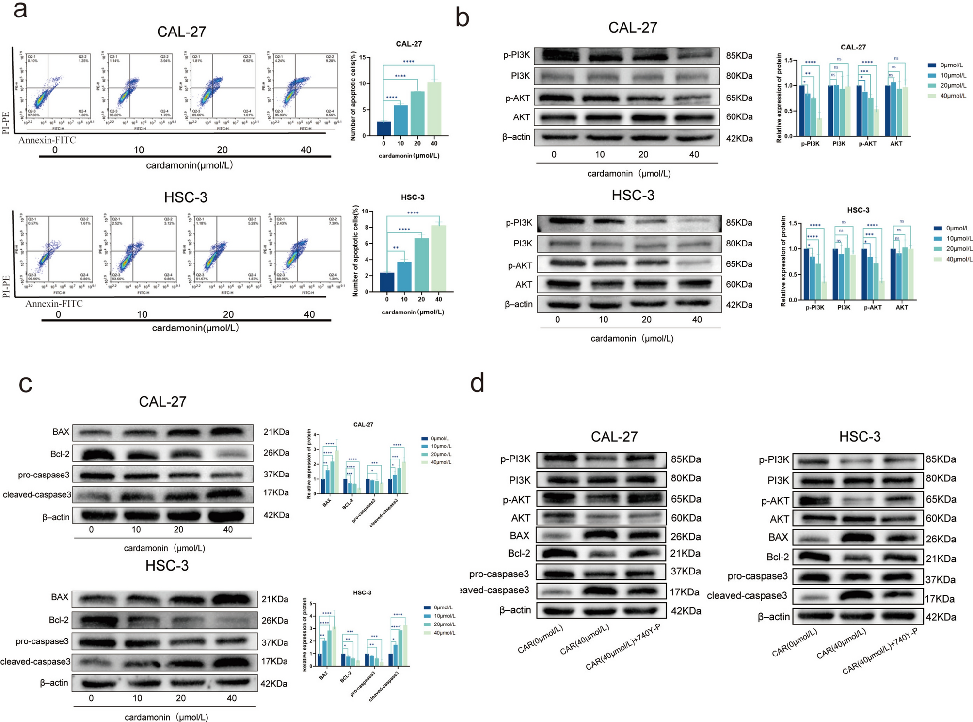
Fig. 7

Cardamonin promoted apoptosis in CAL-27, HSC-3 cells via PI3K/AKT signaling pathway. (a) Apoptosis of CAL-27 and HSC-3 cell lines in different concentrations of cardamonin experimental groups compared with 0 concentration. (b) Protein band display and relative gray value analysis of PI3K, p-PI3K, AKT, p-AKT, and relative expression of proteins in CAL-27 and HSC-3 cell lines. (c) Protein band display and relative gray value analysis of p-PI3K, PI3K, p-AKT, and AKT in CAL-27 and HSC-3 cell lines in all groups were performed, wherein protein bands were displayed and analyzed for relative gray value and relative expression of proteins. The results showed enhanced expression of BAX and Cleaved-caspase3 and reduced expression of Bcl-2 and pro-caspases3. (d) Protein expression levels of PI3K, p-PI3K, AKT, p-AKT, and relative expression of proteins in the reverse experiments of CAL-27 and HSC-3 cell lines. Expression differences were statistically significant. Data are expressed as mean, standard deviation (n ≥ 3), ns P > 0.05, *P < 0.05, **P < 0.01, ***P < 0.001, ****P < 0.0001.