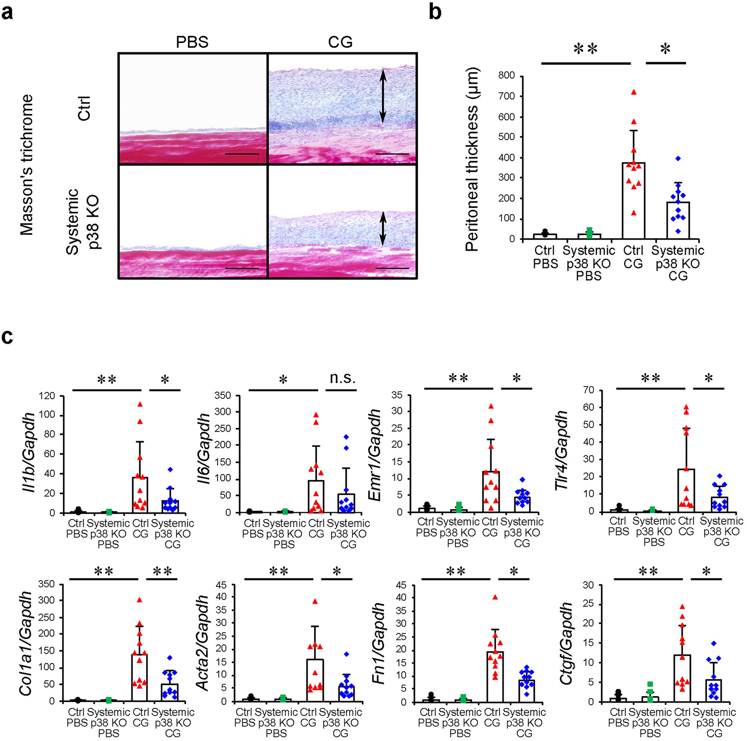
Fig. 2

Systemic deletion of p38 MAPK ameliorated peritoneal thickening and fibrosis. (a) Representative images of Masson’s trichrome staining of the peritoneum after 3 weeks of PBS or CG injection in control and systemic p38 MAPK KO mice. Double-headed arrows indicate the submesothelial zone. (b) Mean peritoneal membrane thickness of the submesothelial zone. (c) Peritoneal mRNA expression levels of Il1b, Il6, Emr1, Tlr4, Col1a1, Acta2, Fn1, and Ctgf in control and systemic p38 MAPK KO mice treated with PBS or CG three times for 3 weeks. Ctrl; control mice, Systemic p38 KO; systemic p38 MAPK knockout mice. Scale bars represent 100 µm. Values are expressed as means ± SD. *P < 0.05, **P < 0.01.