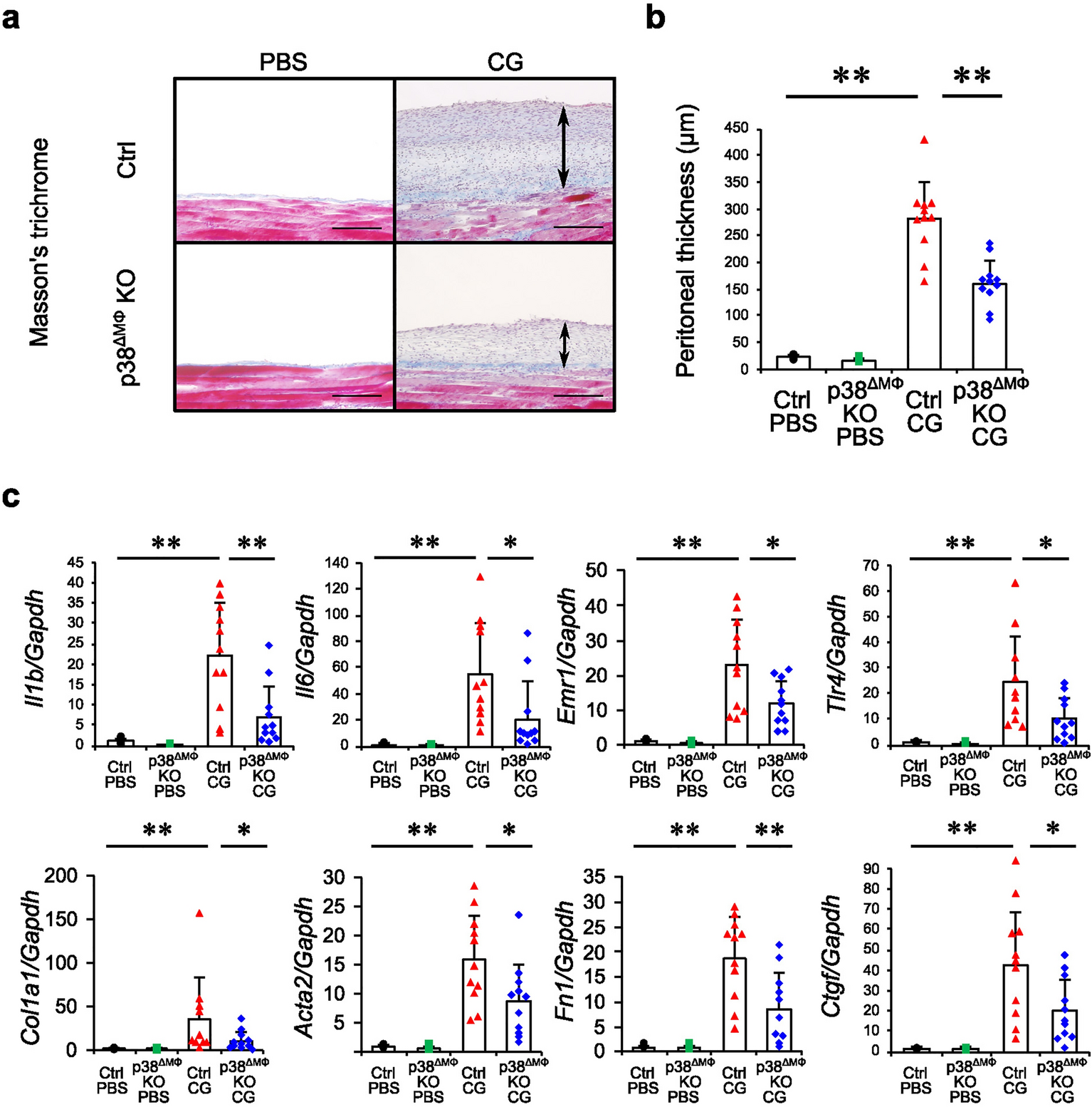
Fig. 5

Macrophage-specific deletion of p38 MAPK also ameliorated peritoneal thickening and fibrosis. (a) Representative images of Masson’s trichrome staining of the peritoneum after 3 weeks of PBS or CG injection in control and macrophage-specific p38 MAPK knockout mice. Double-headed arrows indicate the submesothelial zone. (b) Mean peritoneal membrane thickness of the submesothelial zone. (c) Peritoneal mRNA expression levels of Il1b, Il6, Emr1, Tlr4, Col1a1, Acta2, Fn1, and Ctgf in control and macrophage-specific p38 MAPK knockout mice treated with PBS or CG three times per week for 3 weeks. Ctrl; control mice, p38ΔMΦ KO; macrophage-specific p38 MAPK knockout mice. Scale bars represent 100 µm. Values are expressed as means ± SD. *P < 0.05, **P < 0.01.