Fig. 10
From: L. acidophilus/L. johnsonii ratio affects slow transit constipation in rats

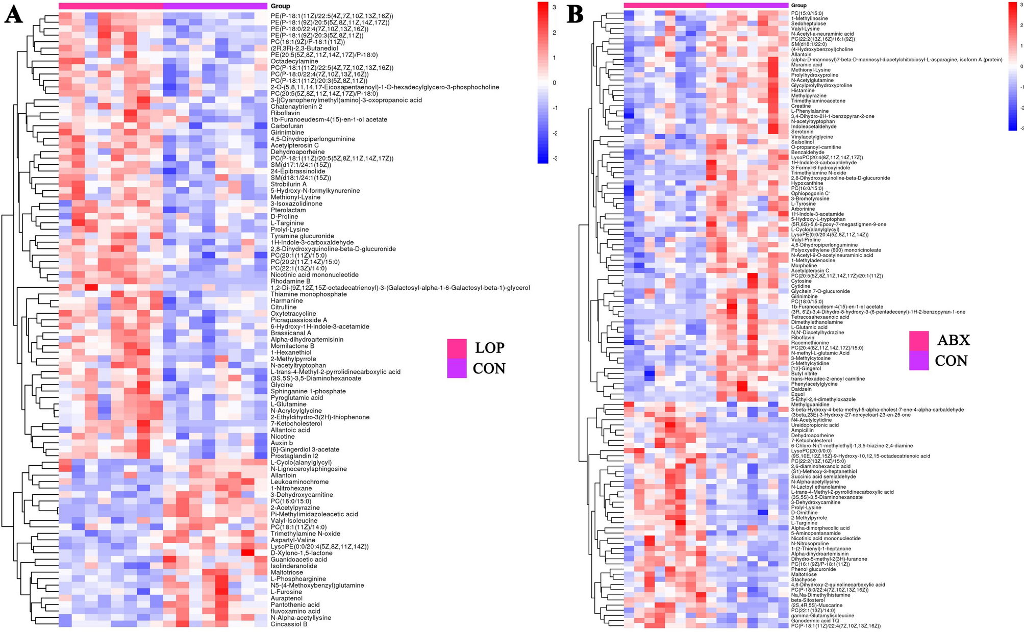
The univariate statistical analysis of heatmap showed the metabolite changes in serum between each different two groups, the red pattern showed an increase and the blue pattern showed a decrease. (A) CON VS LOP; (B) ABX VS CON.