Fig. 4
From: Chaotic systems based on higher-order oscillatory equations

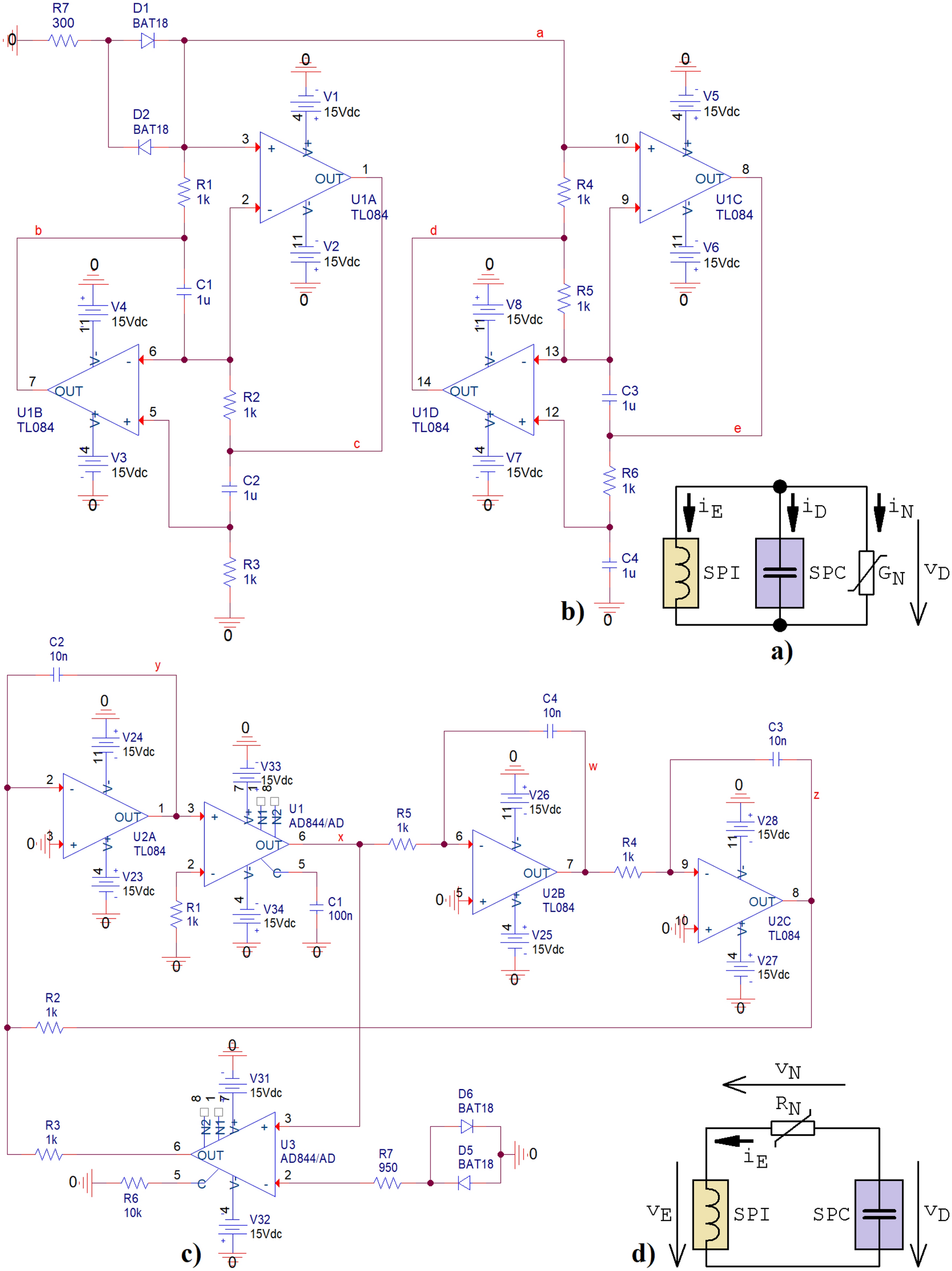
Novel network concepts of fourth-order autonomous deterministic chaotic oscillators: (a) parallel connection of dual super-elements and fully passive nonlinear resistor, (b) real circuit implementation of this kind of circuit with three-segment PWL resistor, (c) flow-equivalent realization of fourth-order dynamical system (24), (d) analog computer-based construction of flow-equivalent oscillating circuit by following duality principle.