Fig. 1

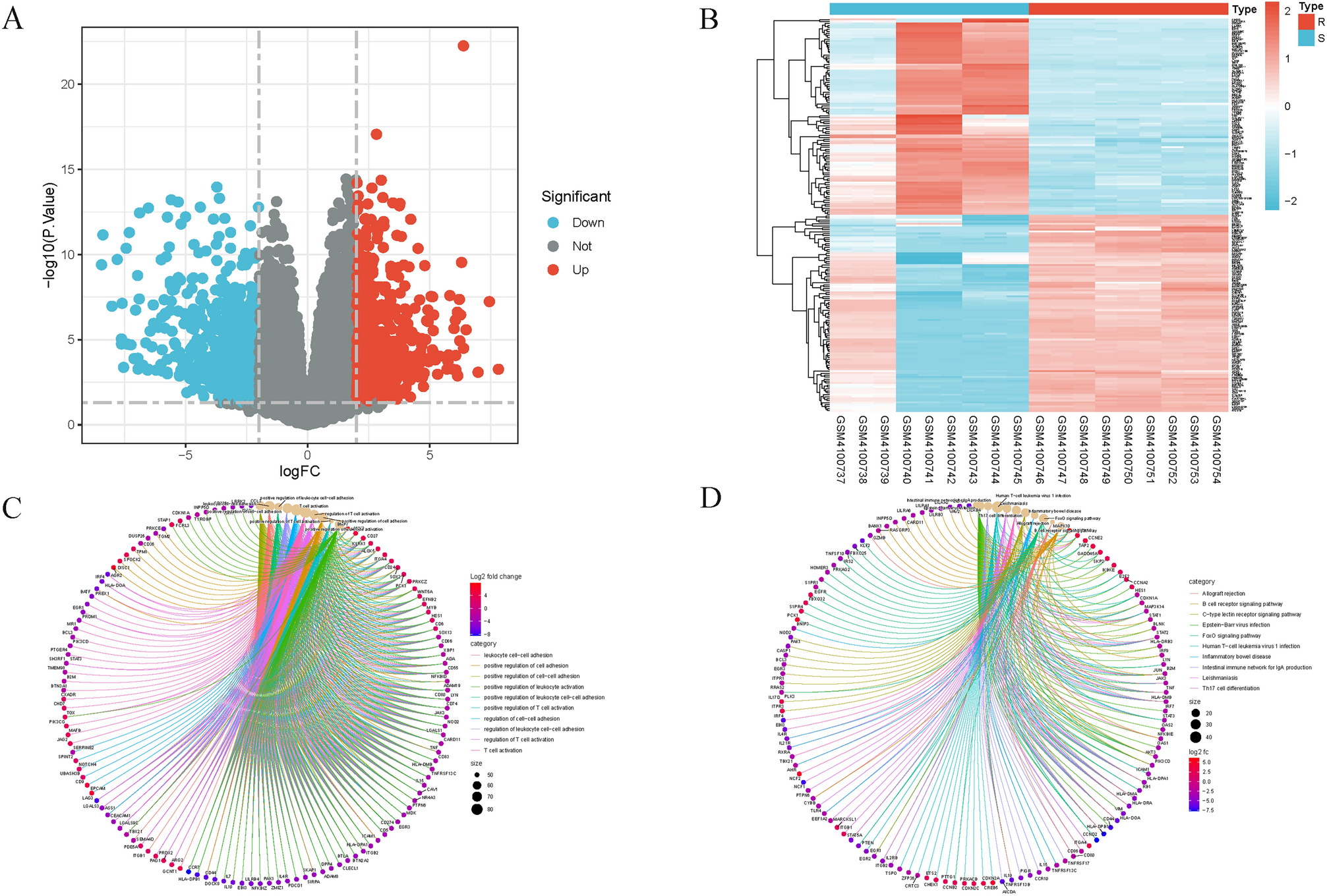
Identification and functional annotation of DEBRRGs. (A,B) Volcano plot and heatmap of DEBRRGs. (C) GO analysis the biological processes involved in DEBRRGs. (D) KEGG pathway enrichment analysis DEBRRGs.

Identification and functional annotation of DEBRRGs. (A,B) Volcano plot and heatmap of DEBRRGs. (C) GO analysis the biological processes involved in DEBRRGs. (D) KEGG pathway enrichment analysis DEBRRGs.