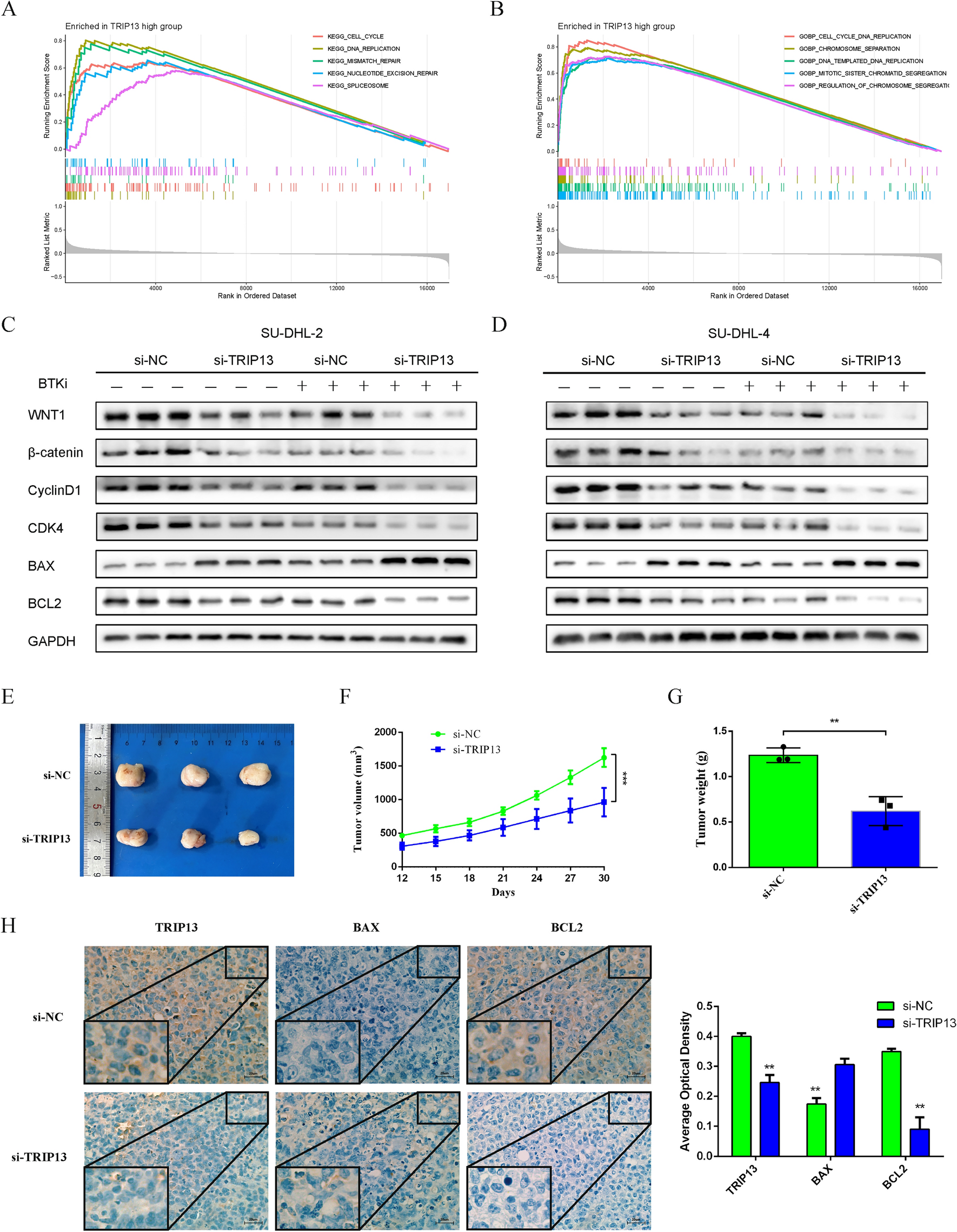
Fig. 6

TRIP13 contributes to DLBCL progression and BTKi resistance by modulating the cell cycle through the regulation of the Wnt/β-catenin pathway. (A,B) single-gene GSEA analysis of TRIP13 high expression group. (C,D) Western blot was performed to detect Wnt1, β-catenin, cyclinD1, CDK4, BAX, and BCL2 protein levels in control or TRIP13 knockdown. (E) Images of subcutaneous tumors in different groups. (F) The volume of tumors in the different groups was measured every 3 days. (G) The weight of the tumors was measured at the time of resection. (H) The expression of TRIP13, BAX, and BCL2 in the tumors was detected by IHC. Data are expressed as mean ± SD (*p < 0.05, **p < 0.01, *** < 0.001). Original blots are presented in Supplementary Fig. 1.