Fig. 2
From: Dynamics and necessity of SIRT1 for maternal–zygotic transition

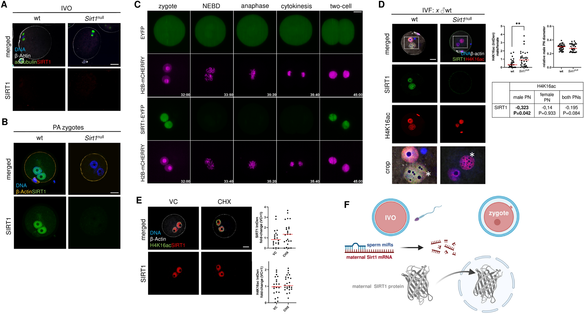
The reappearance of SIRT1 in one-cell zygotes. (A) Immunocytochemical staining of SIRT1 in wt and Sirt1null IVO oocytes. (B) SIRT1 is present in one-cell zygotes generated via parthenogenetic activation of wt and Sirt1null oocytes. (C) Distribution and dynamics of SIRT1 during nuclear envelope breakdown (NEBD) in parthenogenetic zygotes; embryos expressing H2B‐mCHERRY (red) and SIRT1-EYFP (green) are shown. (D) Analysis of SIRT1 and H4K16ac in the male pronuclei of in vitro fertilized WT and Sirt1null oocytes. The rectangle delimits the pronuclei (asterisk indicates the male pronucleus). Quantification of H4K16ac integrated density (IntDen) in pronuclei of wt and Sirt1null zygotes and morphometry of IVF zygotes. Correlation analysis of H4K16ac with SIRT1 in wt zygotes. The Spearman coefficient is shown and was considered significant if P was ≤ 0.05 (bold). (E) Distribution and quantity of SIRT1 integrated density (IntDen) in wt parthenote zygotes after CHX treatment. (F) Overview of the relationship between the maternal SIRT1 protein and the Sirt1 transcript in the zygote (created in BioRender.com). The dots represent individual zygotes, and the lines represent the medians; significance was tested via the Mann‒Whitney U test (**, P < 0.01). IVO: in vivo ovulated; PA: parthenogenetic activation; NEBD: nuclear envelope breakdown; IVF: in vitro fertilization; VC: vehicle control; CHX: cycloheximide. Scale bar: 25 µm.