Abstract
Lamb diarrhea is primarily induced by bacterial infections, causing great economic and health challenges. Traditional antibiotic treatments raise concerns over drug resistance and environmental contamination. We explored the therapeutic potential of a compound extract from Dracocephalum rupestre Hance and Berberidis Radix against Salmonella-induced diarrhea in lamb. Twenty-five five-week-old Kunming mice (20 ± 5 g) were used. A controlled laboratory experiment, combing histological examinations, serum cytokine level analysis, gut microbiota composition analysis, and short-chain fatty acid quantification were conducted. Results demonstrated significant reparative effects on intestinal mucosal damage of the compound. Compound treatment notably reduced serum levels of inflammatory cytokines (IL-6, IL-8, sigA, and TNF-α), indicating an anti-inflammatory effect. Gene expression analysis of mucosal repair markers (PCNA, TGF, and EGFR) confirmed the positive impacts on intestinal recovery processes after treatment. Microbiota analysis revealed concentration-dependent alterations in gut microbial composition, with a notable increase in beneficial bacterial genera such as Muribaculum and Prevotella, suggesting the role of the compound in promoting gut health. Additionally, short-chain fatty acid analysis indicated an increase in beneficial acids, which are critical for the gut and overall health. This investigation highlights the potential therapeutic benefits of Dracocephalum rupestre Hance combining Berberidis Radix in lamb with Salmonella-induced diarrhea.
Similar content being viewed by others
Introduction
Lamb diarrhea stands as a critical issue in veterinary medicine, with multifactorial etiologies leading to substantial morbidity and mortality among affected animals1,2. This condition not only compromises the health and welfare of lambs, but also imposes significant economic burden on the global sheep farming3,4. The etiological complexity of lamb diarrhea, ranging from viral and bacterial pathogens to nutritional and environmental stressors, underscores the challenge of developing effective, broad-spectrum therapeutic strategies5,6,7. Among the various causative agents, bacterial pathogens are notably prevalent, with Salmonella spp. being a frequent culprit8. The conventional utilization of antibiotics for managing such bacterial infections, while effective, has precipitated a host of problems, including the emergence of antibiotic-resistant bacterial strains and the accumulation of antibiotic residues in the environment and food chain9,10.
In this context, the therapeutic potential of traditional herbal medicines has garnered significant interest11,12,13. Dracocephalum rupestre Hance (YQL) and Berberidis Radix (SKZ), in particular, have been recognized for their medicinal properties, demonstrating protective effects against organ damage and efficacy in treating inflammatory conditions in preclinical studies14,15. However, the use of these botanicals in veterinary medicine, especially for managing bacterial diarrhea in lambs, remains largely unexplored.
To address this gap, our study embarked on a comprehensive investigation into the effects of a compound extract formulated from YQL and SKZ on Salmonella-induced diarrhea in a mouse model. Through 16 S rRNA sequencing and the quantification of short-chain fatty acids (SCFAs), we aimed to elucidate the mechanistic basis of the therapeutic effects and assess its potential as a viable alternative to current antibiotic treatments. By integrating traditional herbal medicine and modern scientific methodologies, this study contributes to the broader efforts to innovate sustainable and effective treatments for livestock diseases.
Results
Compound ingredient analysis
UPLC-MS/MS analysis detected a total of 1472 compounds in the herbal compound, which were classified into 11 classes. The contents of lipids, organic acids, and alkaloids in SKZ were higher than those in YQL, while that of flavonoids in YQL was higher than that in SKZ (Fig. 1a). Among the 11 classes, amino acids and derivatives ranked the first in terms of compound types, accounting for the highest proportion (22.83%). Phenolic acids had the second highest types, accounting for 20.11% (Fig. 1b).
Herbal compound of YQL and SKZ enhanced intestinal recovery and reduced inflammation in Salmonella-infected mice
To investigate the effect of the YQL-SKZ compound on mice infected with Salmonella, histological sections of intestinal tissues from different groups of mice were examined (Supplementary Fig. 1). Measurements of villus height and crypt depth showed a significant decrease in the positive control group compared with the blank control group (P < 0.05) (Fig. 2), indicating successful construction of the mice model. The three treatment groups all showed significantly higher ratios than the positive control group (Fig. 2), indicating a potential reparative effects of the compound extract on intestinal mucosal damage, and a possible promotion of intestinal absorptive function in mice infected with Salmonella.
Pathological analysis of mouse intestinal tissues. Hematoxylin and eosin (H&E) staining was used to visualize the intestinal tissues, and measurements were taken for villus height, crypt depth, and the villus-to-crypt ratio. Control represents the blank control group, Positive represents the positive control group, High represents the high-concentration treatment group, Medium represents the medium-concentration treatment group, and Low represents the low-concentration treatment group.
Further analysis involved measuring the levels of inflammatory cytokines in the serum of mice treated with various concentrations of the compound. We found that compound administration significantly reduced the levels of inflammatory cytokines IL-6, IL-8, sigA, and TNF-α in mouse serum (P < 0.05), with the most notable reductions observed in the high- and low-concentration groups (Fig. 3A-D). This indicated that compound treatment can effectively ameliorate the intestinal inflammation condition in Salmonella-infected mice, with the high and low concentration groups showing the most pronounced effects. To further analyze the reparative effects of the compound, we examined the expression of genes that play crucial roles in mucosal repair processes: proliferating cell nuclear antigen (PCNA), transforming growth factor-beta 1 (TGF-β1), and epidermal growth factor receptor (EGFR). The results showed that in all the three treatment groups, the expression levels of PCNA, TGF, and EGFR were significantly increased (P < 0.05) (Fig. 3e-g). This may suggest that compound treatment can induce the expression of genes involved in the repair of intestinal mucosa, with the medium concentration group showing the greatest change.
Levels of intestinal inflammatory factors and genes involved in mucosal repair. (a–d) Levels of inflammatory factors IL-6, IL-8, sigA, and TNF-α in different treatment groups; (e–g) Relative expressive of PCNA, TGF-β1, and EGFR. * denotes statistically significant difference compared with the blank control group (p < 0.05), # indicates significant difference compared with the positive control group (p < 0.05), while ** and ## represent highly significant differences (p < 0.01).
Compound treatment altered intestinal microbiota diversity in Salmonella-infected mice
To delve deeper into the effects of the compound on improving the intestinal condition in mice with diarrhea, we conducted 16 S rRNA sequencing on the intestines of mice treated differently. Correlation analysis between samples revealed correlation coefficients exceeding 0.95 for all three replicates of each treatment, indicating strong consistency between replicates and suggesting good reproducibility of the samples (Fig. 4a). PCoA was able to separate the five groups clearly, indicating pronounced differences in microbial community composition between the groups. Through diversity analyses, our results demonstrated significant differences in microbial community composition between treatment groups (Fig. 4b-c). All samples had a Good’s coverage greater than 0.965, indicating that the sequencing depth was reasonable. Based on the α diversity indices, it was observed that the microbial richness and evenness treated with the compound were significantly lower compared with those in the positive control group. Moreover, the high-concentration group showed the highest levels, closely followed by the medium-concentration group, with the low-concentration group showing the lowest levels (Fig. 4c). This may suggest that compound treatment can lead to changes in the richness and diversity of the intestinal microbiota in Salmonella-Infected mice.
Sample correlation and diversity analysis. (a) Correlation analysis between samples; (b) PCoA analysis of intestinal microbiota; (c) Diversity analysis of the mice intestinal microbiota. * denotes statistically significant difference compared with the blank control group (p < 0.05), # indicates significant difference compared with the positive control group (p < 0.05), while ** and ## represent highly significant differences (p < 0.01).
Compound treatment induced concentration-dependent shifts in intestinal microbiota composition of Salmonella-infested mice
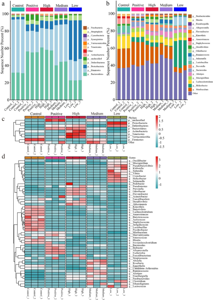
To explore the impact of different treatments on the microbial community composition, we visualized the relative abundances of microbial taxa at phylum and genus levels using stacked bar charts. At the phylum level, the abundances of Firmicutes, Bacteroidetes, Proteobacteria, and Actinobacteria accounted for over 90% of the microbial composition across all groups. In the blank control group, Firmicutes were the predominant phylum, followed by Bacteroidetes. Conversely, in the positive control group and in mice treated with high and medium concentrations of the compound, Bacteroidetes were the most abundant, followed by Firmicutes. Additionally, all the three treatment groups exhibited higher levels of Proteobacteria compared with the blank control group. The low-concentration group displayed a significant difference in microbial abundance from other treatments, showing the highest abundance of Proteobacteria, followed by Firmicutes and Bacteroidetes (Fig. 5a). At the genus level, Muribaculum was the most abundant across all groups. Compared with the positive control group, compound treatment reduced the abundance of Muribaculum, with the most significant change observed in the low-concentration group. Helicobacter exhibited the most significant abundance change in the low-concentration group, followed by Salmonella. Both the bacterial genera showed a notable increase in abundance in response to the low-concentration treatment. The abundances of Prevotella and Alistipes were higher in the compound treatment groups compared with the positive control group, while Bacteroides and Alloprevotella were lower (Fig. 5b).
Further analysis revealed that the abundance of Actinobacteria (Fig. 5a), Muribaculum, Prevotella, Odoribacter, Desulfovibrio, Flavonifractor, and Eisenbergiella (Fig. 5b) decreased with decreasing concentration. At the phylum level, the abundance of Firmicutes surpassed that of other groups in the blank control group. In the high-concentration group, an upregulation in the levels of Actinobacteria, Tenericutes, and Verrucomicrobia was observed, whereas in the low-concentration group, the levels of Proteobacteria and Deferribacteres notably exceeded those of other groups. (Fig. 5c). In contrast, genera such as Helicobacter, Salmonella, Pseudobutyrivibrio, Klebsiella, Sutterella, Vibrio, and Cronobacter had higher abundances in the low-concentration treatment group. In contrast, genera such as Muribaculum, Marvinbryantia, Enterococcus, Blautia, Erysipelatoclostridium, Bacteroides, Ihubacter, Alloprevotella, and Escherichia had lower abundances in compound treatment, significantly lower than those in the positive control group (Fig. 5d). These results indicated that compound treatment may induce changes in the intestinal microbial community structure of mice. Furthermore, the abundances of Actinobacteria, Muribaculum, Prevotella, Odoribacter, Desulfovibrio, Flavonifractor, and Eisenbergiella, among others, increased with higher compound concentrations, suggesting a concentration-dependent response to the compound treatment. Significant differences in the abundances of genera such as Muribaculum, Helicobacter, Salmonella, Prevotella, Alistipes, Bacteroides, and Alloprevotella were observed between compound-treated groups and control groups, suggesting that these microorganisms may play a crucial role in maintaining normal intestinal function in mice.
Differential microbial and functional annotation revealed the impact of compound treatment on intestinal microbiota in Salmonella-infected mice
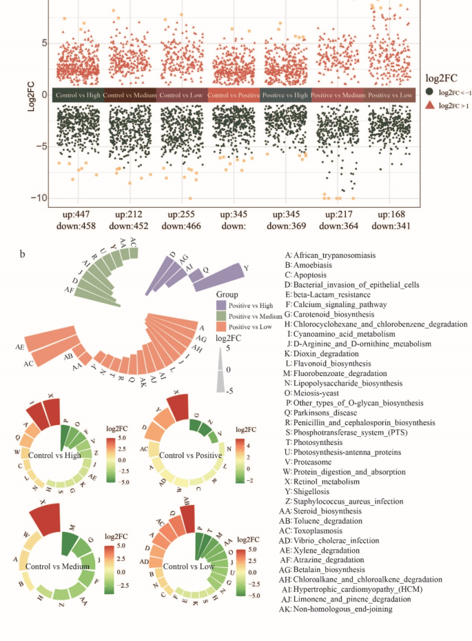
To gain deeper insights into the effect of compound treatment on the composition of the intestinal microbiome, pairwise differential comparisons were conducted between the three compound treatment groups and both blank and positive control groups. Significant microorganisms were selected based on |logFC| ≥ 1 and FDR < 0.05, and the results were visualized in a scatter plot. We identified 792, 905, 664, and 721 significantly differential microorganisms when the blank control group was compared with the positive control group, high-concentration group, medium-concentration group, and low-concentration group, respectively. Meanwhile, 717, 581, and 509 significantly differential microorganisms were detected in pairwise comparisons between the positive control group and the high-, medium-, and low-concentration groups, respectively (Fig. 6a). To understand the impact of compound treatment on the functional potential of the mouse intestinal microbiome, normalized pathway abundance was analyzed using metagenomeSeq. The results showed that the low-concentration group had 18 significantly altered pathways compared with the positive control group, ranking the first among other groups. Pathways such as steroid biosynthesis, toluene degradation, toxoplasmosis, and xylene degradation were downregulated, while pathways included cyanoamino acid metabolism, flavonoid biosynthesis, D-Arginine and D-ornithine metabolism, betalain biosynthesis, chloroalkane and chloroalkene degradation were upregulated. The medium-concentration group resulted in nine significantly differential pathways, all of which were upregulated. These pathways included atrazine degradation, D-Arginine and D-ornithine metabolism, shigellosis, bacterial invasion of epithelial cells, hypertrophic cardiomyopathy, and penicillin and cephalosporin biosynthesis, among others. In contrast, the high-concentration group exhibited five significantly differential pathways, with betalain biosynthesis, bacterial invasion of epithelial cells, hypertrophic cardiomyopathy among those upregulated, while Parkinson’s disease and shigellosis were downregulated (Fig. 6b).
Additionally, two pathways were common across three comparison pairs, with shigellosis and hypertrophic cardiomyopathy pathways upregulated in both low and medium-concentration groups. However, in the high-concentration group, hypertrophic cardiomyopathy was upregulated, while shigellosis was downregulated. Nine unique pathways were identified in the low-concentration group, including flavonoid biosynthesis, African trypanosomiasis, xylene degradation, chloroalkane and chloroalkene degradation, cyanoamino acid metabolism, limonene and pinene degradation, non-homologous end-joining, and toluene degradation, among others (Fig. 6b).
Comparing pathways across comparison pairs revealed that African trypanosomiasis, carotenoid biosynthesis, and Staphylococcus aureus infection pathways were common among them. Additionally, chlorocyclohexane and chlorobenzene degradation, calcium signaling pathway, and D-Arginine and D-ornithine metabolism were enriched between compound treatment groups and the blank control group. Penicillin and cephalosporin biosynthesis, as well as the shigellosis pathways, were unique to the comparison between the positive control group and the blank control group. Moreover, unique metabolic pathways were identified in the high- and low-concentration groups compared with the blank control group, including cyanoamino acid metabolism, xylene degradation, beta-lactam resistance, photosynthesis, photosynthesis-antenna proteins, and toluene degradation (Fig. 6b).
These findings demonstrated that compound treatments significantly influenced the diversity and composition of the intestinal microbiome in mice. Specifically, the high-concentration group showed the most significant difference in microbial abundances and the low-concentration group exhibited the highest number of differentially abundant KEGG metabolic pathways when compared with both the blank and positive control groups.
Comparative analysis revealed differences in intestinal microbial composition across groups
To further understand the differences in intestinal microbial composition among groups, Venn and LEfSe analyses were performed. The results of Venn analysis showed that the numbers of microbial species uniquely expressed in the blank control, positive control, high-concentration, medium-concentration, and low-concentration groups were 2743, 2716, 2896, 1926, and 1315, respectively, with 55 microbial species commonly expressed across all groups. Observation of the number of shared microbial species between groups revealed the highest number shared between the positive control and high-concentration groups, totaling 516 species. This was followed by 346 species shared between the blank control and positive control groups, and 301 species shared between the medium and low-concentration groups. The lowest numbers were shared when the low-concentration group was compared with both the positive and blank control groups, with 26 and 13 species detected, respectively (Fig. 7a). This may indicate a greater similarity in species composition between the positive control and high-concentration groups, the blank control and positive control groups, and the medium and low-concentration groups, with the lowest similarity observed between the low-concentration group and the positive and blank control groups.
The results of LEfSe analysis identified 3 phyla, 6 classes, 9 orders, 15 families, and 23 genera among the five groups. In the blank control group, genera such as Anaerotruncus, Kineothrix, Lactobacillus, and Staphylococcus were identified. The positive control group comprised genera including Alloprevotella, Bacteroides, Escherichia, Ihubacter, and Muribaculum. In the high-concentration group, genera such as Desulfovibrio, Flavonifractor, and Prevotella were identified. The medium-concentration group identified genera including Absiella, Alistipes, Eisenbergiella, Odoribacter, Parabacteroides, and Ruminococcus. In the low-concentration group, genera such as Cronobacter, Enterobacter, Helicobacter, Salmonella, and Sutterella were identified (Fig. 7b).
Compound treatment altered SCFA composition in diarrheic mice
To reveal the impact of compound treatment on the intestinal environment of mice, UPLC-MS/MS analysis was conducted on the feces from mice, and SCFAs were relatively quantified. The results indicated that hexanoic acid had a higher level in the blank control group and was significantly higher than in other groups. Acetic acid, butyric acid, isovaleric acid, valeric acid, propionic acid, and isobutyric acid were significantly higher in the high-concentration group compared with other groups. Acetic acid, butyric acid, isovaleric acid, propionic acid, and isobutyric acid also exhibited higher levels in the low-concentration group (Fig. 8a). Correlation analysis of seven SCFAs demonstrated significant positive correlations. Specifically, valeric acid showed a significant positive correlation with both butyric and propionic acids. Acetic acid exhibited significant positive correlations with butyric, propionic, isovaleric, and isobutyric acids. Butyric acid displayed significant positive correlations with propionic and isobutyric acids, while propionic acid showed significant positive correlations with isovaleric and isobutyric acids. Lastly, isovaleric acid exhibited a significant positive correlation with isobutyric acid (P < 0.01) (Fig. 8b).
To understand the differential changes in fatty acids caused by compound treatment, further analysis was conducted by comparing each treatment group with the blank and positive control groups, selecting significant SCFAs based on VIP > 1 and FDR < 0.05. Compared with the blank control group, the positive control, high, medium, and low-concentration groups had 5, 6, 5, and 4 differential SCFAs, respectively. In contrast, compared with the positive control group, the high, medium, and low-concentration groups each exhibited seven differential SCFAs (Fig. 8c). The levels of hexanoic acid, valeric acid, butyric acid, and acetic acid were higher in the positive control group than those in the blank control group, while the level of isovaleric acid showed the opposite trend. The medium-concentration group displayed a decrease in hexanoic acid, valeric acid, and isovaleric acid levels, coupled with an increase in acetic and butyric acid levels. The levels of differential SCFAs in both the high and low-concentration groups increased. Compared to the positive control group, only the medium-concentration group showed a decrease in isovaleric and isobutyric acids, with an increase in hexanoic acid, valeric acid, acetic acid, and butyric acid, while the high- and low-concentration groups saw an increase in all seven SCFAs. Additionally, acetic and butyric acids showed differential expression across all groups (Fig. 8d).
SCFA changes and KEGG pathway enrichment analysis revealed differential impacts on mouse physiological processes across groups
To uncover the changes of physiological and biochemical processes in Salmonella-infected mice, we conducted KEGG pathway enrichment analysis of the seven SCFAs. The analysis revealed that certain SCFAs were involved in multiple metabolic pathways. Pathways exclusively involving acetate synthesis included cholinergic synapse, glycolysis/gluconeogenesis, glycosaminoglycan biosynthesis - heparan sulfate/heparin, glyoxylate and dicarboxylate metabolism, phosphonate and phosphinate metabolism, pyruvate metabolism, sulfur metabolism, and taurine and hypotaurine metabolism. Pathways solely involving propionate synthesis were nicotinate and nicotinamide metabolism, and those exclusively involving butyrate were butanoate metabolism. Additionally, multiple SCFAs participated in the same metabolic processes. Specifically, acetate, propionate, and butyrate jointly contributed to the carbohydrate digestion and absorption pathway. Acetate and propionate together joined in propanoate metabolism, while acetate, propionate, butyrate, isobutyrate, and isovalerate collectively engaged in the protein digestion and absorption pathway (Fig. 9).
From this analysis, we discovered that compared with the blank control group, the positive control group was primarily enriched in pathways like protein digestion and absorption, carbohydrate digestion and absorption, propanoate metabolism, glycosaminoglycan biosynthesis - heparan sulfate/heparin, and cholinergic synapse. The high-concentration group was mainly enriched in protein digestion and absorption, carbohydrate digestion and absorption, propanoate metabolism, and butanoate metabolism pathways. The medium-concentration group were primarily enriched in taurine and hypotaurine metabolism, propanoate metabolism, carbohydrate digestion and absorption, and protein digestion and absorption pathways. The low-concentration group was primarily enriched in protein digestion and absorption, carbohydrate digestion and absorption, propanoate metabolism, and butanoate metabolism pathways. Compared with the positive control group, the high, medium, and low-concentration groups predominantly enriched in protein digestion and absorption, carbohydrate digestion and absorption, and propanoate metabolism, etc.
Correlation between gut microbiota changes and SCFAs induced by compound treatment in mice
To further elucidate the relationship between changes in gut microbiota and differential metabolism induced by compound treatment in mice, a correlation analysis was conducted between the abundances of microbial taxa and SCFAs. Selection criteria were set to a correlation coefficient (cor) > 0.95 and p < 0.05, and a regulatory network diagram was constructed based on these criteria. The results identified a significant correlation involving 1 phylum, 1 order, 3 families, 6 genera, and 1 species with the 7 types of SCFAs. Specifically, these correlations encompassed various taxonomic levels, including the Bacteria phylum, the Bacteroidales order, and families such as Flavobacteriaceae, Helicobacteraceae, and Ruminococcaceae. Additionally, specific genera such as Desulfovibrio, Lactobacillus, Mucispirillum, Muribaculum, Odoribacter, and Prevotella were implicated. At the species level, Muribaculum intestinale was identified. This may indicate a close relationship between the gut microbiota and SCFAs in mice, suggesting that microbiota may influence the intestinal environment and physiological status by regulating the levels of SCFAs (Fig. 10).
Discussion
YQL and SKZ are traditionally used to treat a variety of ailments, such as gastrointestinal disorders and inflammation16,17,18. However, their efficacy in veterinary medicine, notably for addressing bacterial diarrhea in lambs, remains largely unexplored. Here we found that intestinal damages and inflammation induced by Salmonella infection were mitigated after compound treatment. Moreover, the richness and diversity of the intestinal microbiota were altered, with concentration-dependent shifts in intestinal microbial composition. The changes in the levels of SCFAs were also explored, which were enriched in various pathways. Besides, significant correlations were detected between the SCFAs and microbial taxa, indicating that the intestinal microbiota might modulate the intestinal environment and physiological status by regulating the levels of SCFAs.
Villus height and crypt depth are considered indicators of the intestinal absorptive function and are commonly used to assess intestinal health19,20. It was found that the V/C ratio in the positive control group was significantly reduced compared with the blank control group, indicating damage to mouse intestinal villi caused by Salmonella infection. Compound treatment effectively improved the V/C ratio, signifying a significant effect on the repair of mouse intestinal villi.
Significant reductions in the levels of inflammatory cytokines were observed in the high- and low-concentration groups, indicating a substantial role of the compound in improving mouse inflammation. An increase in inflammation markers in the medium-concentration group may suggest that concentration disparities significantly affected its therapeutic efficacy, necessitating further refinement in actual practice. Additionally, increased levels of mucosal repair genes PCNA, TGF, and EGFR indicated that compound treatment significantly promoted intestinal mucosal repair. These findings may suggest that compound treatment not only addresses inflammation but also aids in promoting normal cellular growth and differentiation.
Analysis of the intestinal microbiota composition across groups revealed shifts in microbial community structure, with the high and medium-concentration groups displaying a composition similar to that of the positive control group. This similarity could be due to the compound influence on intestinal osmotic pressure at higher concentrations. Additionally, the abundance changes of microbes such as Actinobacteria, Muribaculum, Prevotella, Odoribacter, Desulfovibrio, Flavonifractor, and Eisenbergiella were consistent with changes in compound concentration, suggesting that compound treatment promotes the growth and reproduction of these microbes. Given that Actinobacteria21, Muribaculum22, Prevotella23, and Odoribacter24 are known beneficial genera for the intestine, it is speculated that compound treatment positively regulates the balance of the intestinal environment.
When comparing treatment groups with both the blank and positive control groups, the high-concentration group showed a significantly higher number of bacterial species than the other two concentration groups. However, in the differential microbial KEGG enrichment analysis, the low-concentration group had a higher number of enriched pathways than the other two concentration groups. This may suggest that while the high concentration exerted a more potent effect, its action might be more specific. The low concentration stimulated microbial participation in a broader range of physiological functions. Compared with the blank control group, pathways such as chlorocyclohexane and chlorobenzene degradation, calcium signaling pathway, and D-Arginine and D-ornithine metabolism were significantly enriched in the three compound treatment groups, indicating that the compound treatment played a crucial role in substance synthesis, harmful substance degradation, and signal transduction functions.
Compared with the positive control group, compound treatment promoted mouse cyanoamino acid metabolism, flavonoid biosynthesis, D-arginine and ornithine metabolism, betalain biosynthesis, and bacterial invasion of epithelial cells among other physiological processes, underscoring its significant role in promoting amino acid metabolism, substance synthesis, and intestinal cell barrier-related physiological functions. Furthermore, compared with the positive control group, all the three compound treatment groups were enriched in the shigellosis pathway, with a significant downregulation in the high-concentration treatment.
SCFAs are essential not only as nutrients absorbed and utilized by the body but also for maintaining the health of the intestines, body, and brain25. They exert a wide range of effects, including influencing colonic epithelial cell transport, promoting metabolism, growth, and differentiation of colonic and small intestinal cells, providing energy for intestinal mucosal epithelial cells, muscles, kidneys, hearts, and brains. Additionally, they increase intestinal blood supply, affect liver lipid and carbohydrate regulation, stimulate gastrointestinal hormones, maintain gut flora balance, reduce inflammation, and possess anti-tumor effects26. Clinical studies have shown that the administration of SCFAs can enhance the treatment efficacy for certain immune-mediated intestinal diseases. This underscores the vital roles of SCFAs in maintaining normal physiological functions, especially those related to the intestine27. In our study, compound treatment resulted in a significant increase in the levels of SCFAs such as acetate, butyrate, isovalerate, valerate, propionate, and isobutyrate, with levels significantly higher than those in the positive control group. These findings suggest that compound treatment not only promotes recovery from diarrhea in mice, but also plays a significant role in maintaining intestinal environmental balance, supporting intestinal substance metabolism, and enhancing the self-repair capabilities of the intestine.
Through microbiome and metabolome correlation analysis, several microbes were identified to be associated with changes in SCFAs. It is speculated that compound treatment regulates the levels of SCFAs in the intestine by causing differential expression of microbial genera such as Desulfovibrio, Lactobacillus, Mucispirillum, Muribaculum, Odoribacter, Prevotella, and the species Muribaculum intestinale. In this way, compound treatment effectively addresses diarrhea caused by Salmonella and improves the homeostasis of the mouse intestinal environment. These findings suggest that beyond its efficacy in treating diarrhea, the compound treatment contributes significantly to the health of the intestinal environment by promoting beneficial microbial growth and metabolic activities, offering a promising approach for managing intestinal disorders in lambs.
Methods
Extraction of YQL and SKZ
The aerial parts of dried YQL and stem bark of dried SKZ were purchased from the local herbal medicine market. An appropriate amount of YQL or SKZ was ground into powder and sieved through 100 mesh. The obtained powder was soaked in 60% ethanol for 20 min, and subjected to ultrasonic treatment before overnight soaking. After the residue was removed, the filtrate was transferred to a rotary evaporator. The herb liquid was concentrated to half at 60℃ at 30 rmp/min, and then increased to 60 rmp/min until a thick extract was achieved. This extract was then placed in a tray and frozen for over 4 h in an ultra-low temperature freezer. The extract was converted into dry powder form by using a freeze dryer. Our preliminary experiment showed that when YQL and SKZ were mixed at 4:1 (w/w), the herb compound exhibited the optimal effect against Salmonella. Therefore, the 4:1 ratio of YQL and SKZ powder was selected to formulate a combination drug for further experiment and analysis.
Ultra-performance liquid chromatography-tandem mass spectrometry (UPLC-MS/MS) analysis of the herbal compound
The UPLC-MS/MS analysis of YQL and SKZ was conducted separately following the same protocols. Approximately 50 mg of sample powder mixed with 1200 µL of pre-cooled 70% methanol. The mixture underwent vortex mixing every 30 min for 30 s each time, 6 times in total. After vortexing, samples were centrifuged at 12,000 rpm/min for 3 min, with the supernatant subsequently filtered through a 0.22 μm membrane for UPLC-MS/MS analysis.
For mass spectrometry, electrospray ionization source temperature was set at 550 °C. Ion spray voltage (IS) was set at 5500 V (positive ion mode)/-4500 V (negative ion mode); gas settings I, II, and curtain gas were set at 50, 60, and 25 psi respectively, with collision-induced dissociation parameters set to high. QQQ scans were performed using Multiple Reaction Monitoring mode, with collision gas (nitrogen) set to medium. Further optimization of declustering potential and collision energy (CE) was carried out to optimize DP and CE for each MRM ion pair. A specific set of MRM ion pairs was monitored during each period based on the eluting metabolites in each period.
Isolation and culture of Salmonella strains
Salmonella strains of sheep origin were isolated, identified, and preserved from diarrhea stool samples of Tibet lambs, and subsequently stored at ultra-low temperature. They were revitalized in LB broth (HuanKai Microbial, Guangdong, China) under sterile conditions and incubated at 37 °C for 12–16 h. Following incubation, the cultures were transferred onto selective media for further isolation and purification processes to obtain single colonies for analysis.
Construction of a mouse model of Salmonella-induced diarrhea
All methods were carried out in accordance with relevant guidelines and regulations and were reported in accordance with the ARRIVE guidelines. Animal studies were approved by the Life Science Ethics Committee of Yunnan Agricultural University, grant number SCXK (Yunnan) 2019-0002. Five-week-old Kunming mice (20 ± 5 g) were acquired from the Experimental Animal Center of Yunnan University, certified under mouse qualification license number SCXK (Yunnan) 2019-0002. Mice were acclimated for 7 days and then subjected to intraperitoneal injection of a Salmonella suspension following a 12-hour fast. Our preliminary experiment determined a Salmonella suspension concentration of 1.45 × 107 CFU/mL in the mouse model, in which all mice showed significant diarrhea, with watery feces observed on filter paper, resulting in a diarrhea rate of 100%. Five groups in total were established: high-concentration treatment, medium-concentration treatment, low-concentration treatment, positive control and blank control. In the three -treatment groups, mice received compound treatment via gavage administration of three different concentrations at 0.1 mL/10 g body weight: high (250 mg/mL), medium (125 mg/mL), and low (62.5 mg/mL). In the positive control group, mice were injected with Salmonella but treated with normal saline instead of the herbal compound. In the blank control group, mice experienced gavage administration of normal saline only without injection of the Salmonella suspension. Gavage administration was conducted once a day for seven consecutive days across all five groups, with mice clinical symptoms monitored throughout. Relevant indicators were measured 12 h after the last administration for further analysis. Each group consisted of five mice.
Hematoxylin and eosin (H&E) staining
Mice were euthanized by cervical dislocation 12 h after the last gavage administration. Duodenal tissues from three randomly chosen mice were collected, fixed in 4% paraformaldehyde, and embedded in paraffin. H&E staining (LABGIC Technology Co., Ltd, Beijing, China) was performed for morphological examination and measurement of villus height and crypt depth.
Enzyme-linked immunosorbent assay of (Elisa) inflammatory cytokiness
Blood samples were collected from mice via retro-orbital bleeding 12 h after the last gavage administration. Afterwards, the samples were centrifuged at 3000 rpm/min for 15 min, obtaining serum. The levels of IL-6, IL-8, sIgA, and TNF-αin serum were then determined using an Elasa kit (YuanJu Biotechnology, Shanghai, China).
RNA extraction and quantitative real-time PCR (qRT-PCR)
Intestinal tissues were transferred to 1.5 mL centrifuge tube and centrifuged at 12,000 rpm for 5 min at 4℃ after homogenization. Total RNA was extracted from the obtained supernatant using the TaKaRa MiniBEST Universal RNA Extraction Kit (Takara Bio Inc., Japan) following the manufacturer’s instructions. The RNA was then immediately reverse transcribed into cDNA with the All-in-One First-Strand Synthesis Master Mix (with dsDNase) (Yugong Biolabs, Jiangsu, China). PCR reactions were performed in the following conditions: 95℃ 30s, 1 cycle (pre-denaturation), 95℃ 5s (denaturation), 60℃ 30s (annealing) and 50℃ 30s (elongation).
Primer sequences were designed using the Primer Premier 5.0 software, and synthesized by Beijing Tsingke Biotech Co., Ltd. (Beijing, China). Detailed primer sequences are demonstrated in Table 1.
Microbial DNA extraction and 16 S rRNA gene sequencing
Microbial DNA was extracted using the Omega Soil DNA Kit and quantified for the amplification of the V3-V4 region of the bacterial 16 S rRNA gene. PCR products were purified and prepared for sequencing analysis.
Gas chromatography/mass spectrometry (GC-MS) analysis of SCFAs
Around 50 mg of mouse intestinal contents were transferred to a 1.5 mL of centrifuge tube, which was mixed with 500 µL of water and 100 mg of glass beads. Sample was homogenized for 1 min, followed by centrifugation for 10 min at 4 °C at 12,000 rpm/min. Then 200µL of the supernatant was mixed with 100µL of 15% phosphoric acid, which was subsequently added with 20µL of internal standard (4-methylvaleric acid, 375 µg/mL) and 280µL of ether. The mixture was homogenized for 1 min and centrifuged for 10 min at 4 °C at 12,000 rpm/min. The obtained supernatant was ready for GC-MS analysis.
GC-MS was conducted on a gas chromatography (Thermo Scientific, TRACE 1300) using 1 µL of the supernatant. Conditions were set as follows: inlet temperature at 250 °C, ion source temperature at 300 °C, and transfer line temperature at 250 °C. The program started at 90 °C, then increased at a rate of 10 °C/min to 120 °C, followed by a rate of 5 °C/min to 150 °C, and finally increased at a rate of 25 °C/min to 250 °C, maintaining this temperature for 2 min. Samples were injected at a volume of 1µL with a split ratio of 10:1. Nitrogen was used as the carrier gas at a flow rate of 1.0 mL/min.
Statistical analysis
Bar charts, box plots, Venn diagrams, volcano plots, scatter plots, and chord diagrams were generated using ggplot2 (3.5.0) in R 4.2.2. Correlation heatmaps were visualized using corrplot (0.92)28, while conventional heatmaps were generated using pheatmap (1.0.12). The network diagram demonstrating microbial associations with SCFAs was constructed using Cytoscape (3.10.0) (https://cytoscape.org/). Species composition stacked plots and LEfSe analysis were conducted using the online analysis platform Wekemo Bioincloud (https://www.bioincloud.tech/). Statistical methods employed in the LEfSe analysis included Kruskal-Wallis test, Wilcoxon test, and linear discriminant analysis. The selection criteria for mouse intestinal microbial differential analysis were set at |logFC| ≥ 1 and adjP value < 0.05. Values of |logFC| ≥ 5 were capped at 5 or -5. In the figures.
Data availability
The datasets generated during and/or analysed during the current study are available in National Center for Biotechnology Information repository under the BioProject number PRJNA1145088.
References
Navarre, C. B. & Pugh, D. G. Diseases of the gastrointestinal system. Sheep Goat Med. 69 (2002).
Tzipori, S., Sherwood, D., Angus, K., Campbell, I. & Gordon, M. Diarrhea in lambs: Experimental infections with enterotoxigenic Escherichia coli, Rotavirus, and Cryptosporidium Sp. Infect. Immun. 33(2), 401–406 (1981).
Theil, K., Lance, S. & McCloskey, C. Rotaviruses associated with neonatal lamb diarrhea in two Wyoming shed-lambing operations. J. Vet. Diagn. Invest. 8(2), 245–248 (1996).
Myers, L. L., Firehammer, B. D., Shoop, D. & Border, M. Bacteroides fragilis: A possible cause of acute diarrheal disease in newborn lambs. Infect. Immun. 44(2), 241–244 (1984).
Nasr, M., Nabil, M. B., Hammouda, H. A. & Alaa, A. O. Epidemiological, clinical and bacteriological studies on bacterial lamb enteritis at Behera province, Egypt. Alex. J. Vet. Sci. 43(1) (2014).
Zhong, T. et al. Diarrhea in suckling lambs is associated with changes in gut microbiota, serum immunological and biochemical parameters in an intensive production system. Front. Microbiol. 13, 1020657 (2022).
Holland, R. E. Some infectious causes of diarrhea in young farm animals. Clin. Microbiol. Rev. 3(4), 345–375 (1990).
Hai-Xia, L., Yi, Y. & Xiu-Lan, X. Analysis of intestinal microbial diversity in Diarrhea and healthy lambs. JPiVM (2017).
Ghorpade, R. V. et al. Nature Scientific Reports. JSR 6 (2016).
Donadio, S., Maffioli, S., Monciardini, P., Sosio, M. & Jabes, D. Antibiotic discovery in the twenty-first century: Current trends and future perspectives. J. Antibiot. 63(8), 423–430 (2010).
Allen, H. K. Alternatives to Antibiotics: Why and How (2017).
Czaplewski, L. et al. Alternatives to antibiotics—A pipeline portfolio review. Lancet Infect. Dis. 16, 239–251 (2016).
Attah, A. F. et al. Therapeutic potentials of antiviral plants used in traditional African medicine with COVID-19 in focus: A Nigerian perspective. Front. Pharmacol. 12, 596855 (2021).
Zhu, Q. et al. Comprehensive metabolic profiling of inflammation indicated key roles of glycerophospholipid and arginine metabolism in coronary artery disease. Front. Immunol. 13, 829425 (2022).
Han, X. Z., Wang, P. H., Yao, H. & Ren, D. M. Protective effects of luteolin-7-O-glucosido from Dracocephalum Rupestre Hance on doxorubicin-troated H9c2 cardiomyocytes through PTEN/Akt pathway.
Gao, J. et al. Metabolomic characterization of the chemical compositions of Dracocephalum Rupestre Hance. Food Res. Int. 161, 111871 (2022).
Zhu, C. S. et al. Antioxidant activities and hepatoprotective potential of Dracocephalum Rupestre Hance extract against CCl4-induced hepatotoxicity in Kunming mice. J. Food Biochem. 42(2), e12484 (2018).
Gao, F. et al. Ameliorative effect of Berberidis Radix polysaccharide selenium nanoparticles against carbon tetrachloride induced oxidative stress and inflammation. Front. Pharmacol. 13, 1058480 (2022).
Chen, Q. et al. The combination of metagenome and metabolome to compare the differential effects and mechanisms of fructose and sucrose on the metabolic disorders and gut microbiota in vitro and in vivo. Food Funct. 14(15), 7284–7298 (2023).
Zhang, Y. W. et al. The regulative effect and repercussion of probiotics and prebiotics on osteoporosis: Involvement of brain-gut-bone axis. Crit. Rev. Food Sci. Nutr. 63(25), 7510–7528 (2023).
Zhengqi, L. et al. Sea cucumber sulfated polysaccharides and Lactobacillus gasseri synergistically ameliorate the overweight induced by altered gut microbiota in mice. Food Funct. (2023).
Liu, L. et al. Ginseng polysaccharides alter the gut microbiota and kynurenine/tryptophan ratio, potentiating the antitumour effect of antiprogrammed cell death 1/programmed cell death ligand 1 (anti-PD-1/PD-L1) immunotherapy. Gut 71(4), 734–745 (2022).
Ley, R. E. Gut microbiota in 2015: Prevotella in the gut: Choose carefully. Nat. Rev. Gastroenterol. Hepatol. 13(2), 69 (2016).
Xing, C. et al. Microbiota regulate innate immune signaling and protective immunity against cancer. Cell. Host Microbe. 29(6), 959–974.e957 (2021).
Kimura, I., Ichimura, A., Ohue-Kitano, R. & Igarashi, M. Free fatty acid receptors in health and disease. Physiol. Rev. 2020(1).
Camille, M. G. et al. Butyrate produced by gut commensal bacteria activates TGF-beta1 expression through the transcription factor SP1 in human intestinal epithelial cells. Sci. Rep. 8(1), 9742 (2018).
Yan, J. et al. Beneficial effect of the short-chain fatty acid propionate on vascular calcification through intestinal microbiota remodelling. Microbiome 10(1), 1–30 (2022).
Wei, T. et al. Package ‘corrplot’. Statistician 56(316), e24 (2017).
Funding
This research was funded by the Breeding and Healthy Farming of Sheep and Goats in Tibet (Grant No. XZ202101ZD0001N).
Author information
Authors and Affiliations
Contributions
Conceptualization, Langyuzhen Si; Formal analysis, Dan Ban and Zhuoga GeSang; Funding acquisition, Langyuzhen Si; Investigation, Guowen Fu and Hongjiao Yang; Resources, Zhuoga GeSang, Yueyuan Fan, Guowen Fu and Hongjiao Yang; Writing – original draft, Dan Ban and Zhuoga GeSang; Dan Ban and Zhuoga GeSang contributed equally to this work. All authors reviewed the manuscript.
Corresponding author
Ethics declarations
Competing interests
The authors declare no competing interests.
Ethics approval
All methods were carried out in accordance with relevant guidelines and regulations and were reported in accordance with the ARRIVE guidelines. Animal studies were approved by the Life Science Ethics Committee of Yunnan Agricultural University, grant number: SCXK (Yunnan) 2019-0002.
Consent for publication
Not applicable.
Additional information
Publisher’s note
Springer Nature remains neutral with regard to jurisdictional claims in published maps and institutional affiliations.
Electronic supplementary material
Below is the link to the electronic supplementary material.
Rights and permissions
Open Access This article is licensed under a Creative Commons Attribution-NonCommercial-NoDerivatives 4.0 International License, which permits any non-commercial use, sharing, distribution and reproduction in any medium or format, as long as you give appropriate credit to the original author(s) and the source, provide a link to the Creative Commons licence, and indicate if you modified the licensed material. You do not have permission under this licence to share adapted material derived from this article or parts of it. The images or other third party material in this article are included in the article’s Creative Commons licence, unless indicated otherwise in a credit line to the material. If material is not included in the article’s Creative Commons licence and your intended use is not permitted by statutory regulation or exceeds the permitted use, you will need to obtain permission directly from the copyright holder. To view a copy of this licence, visit http://creativecommons.org/licenses/by-nc-nd/4.0/.
About this article
Cite this article
Ban, D., GeSang, Z., Fan, Y. et al. Therapeutic potential of compound extract from Dracocephalum Rupestre Hance and Berberidis Radix against Salmonella-induced lamb diarrhea. Sci Rep 14, 23789 (2024). https://doi.org/10.1038/s41598-024-73034-2
Received:
Accepted:
Published:
Version of record:
DOI: https://doi.org/10.1038/s41598-024-73034-2












