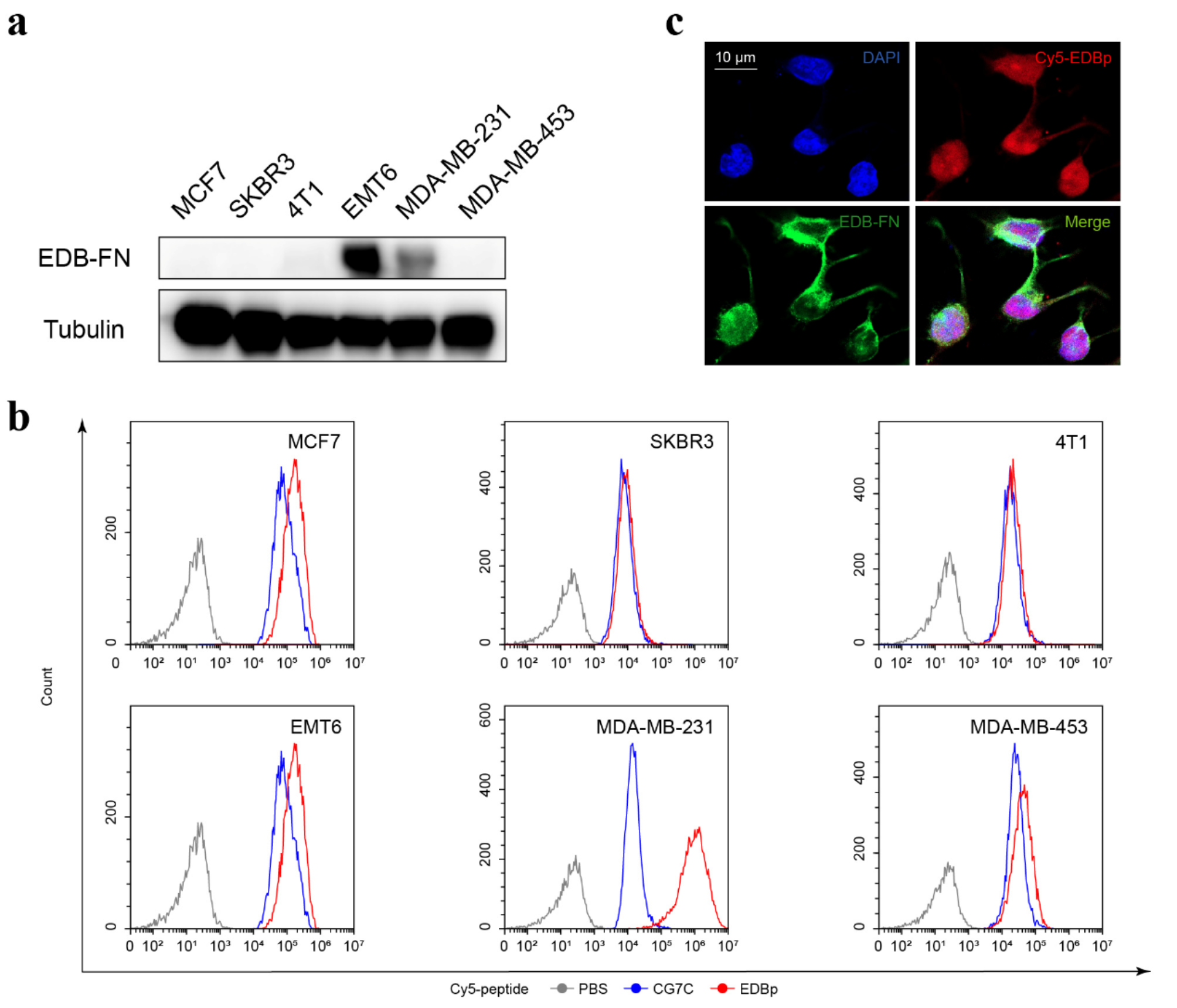
Fig. 2

Binding of EDB-FN targeted peptide EDBp. (a) Western blot cropping plot of EDB-FN in breast cancer cell lines. Original blots are presented in Supplementary Fig. S2. (b) Flow cytometry determined the binding between EDBp-Cy5 and breast cancer cell lines. (c) Cellular fluorescence imaging of MDA-MB-231 cells incubated with EDBp-Cy5 at 37 °C for 2 h. Blue, DAPI; red, EDBp-Cy5; green, EDB-FN.