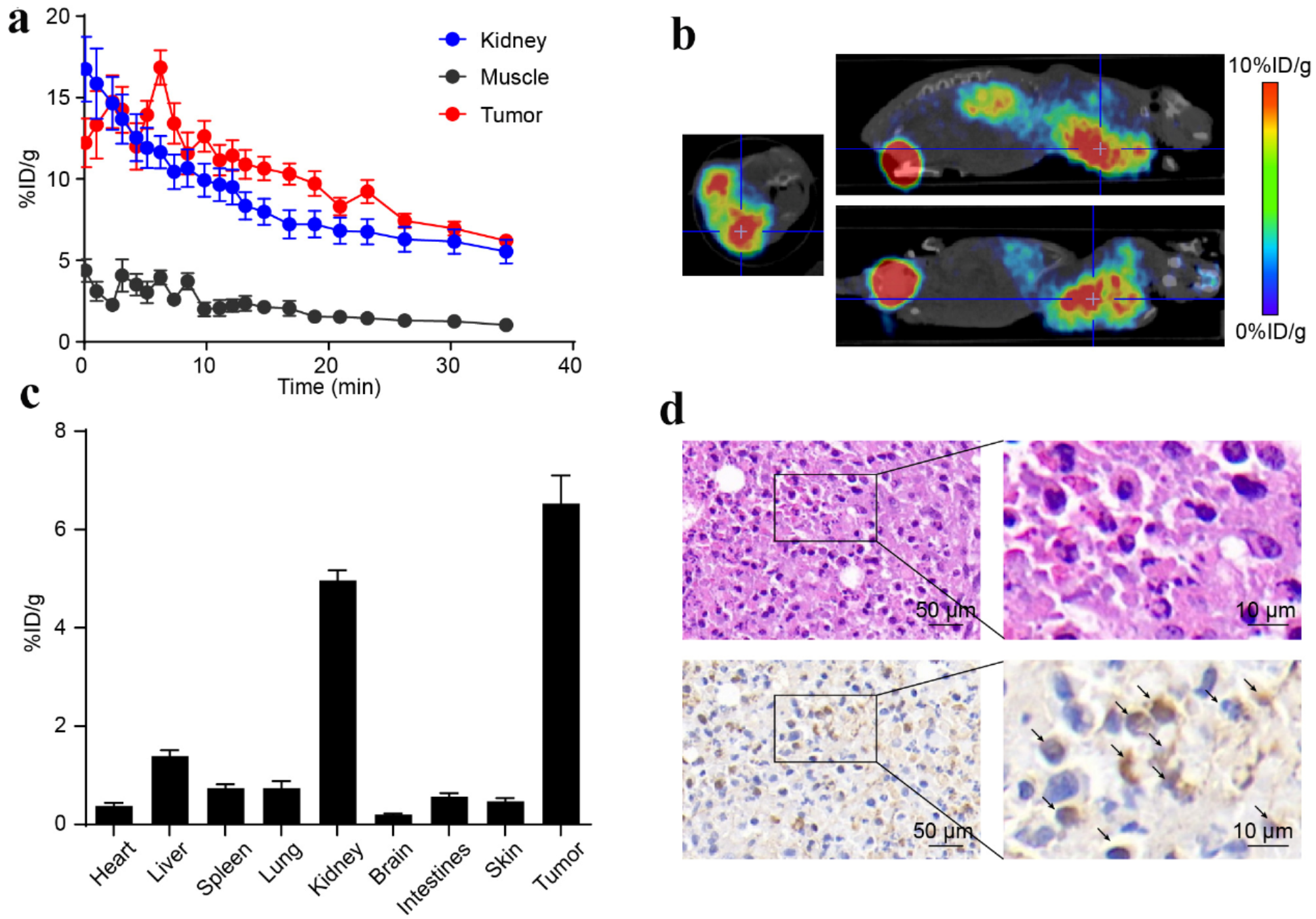
Fig. 5

PET/CT imaging with [18F]-AlF-NOTA-EDBp in MDA-MB-231-luc breast cancer subcutaneous tumor model mice. (a) Representative dynamic PET scanning in the subcutaneous tumor model mice after injection of 3.7 MBq of [18F]-AlF-NOTA-EDBp. Representative dynamic time activity curves were drawn for kidney, muscle and tumor uptake, n = 3. (b) Representative PET/CT imaging of subcutaneous tumor model mice after 2 h injection. (c) The biological distribution of [18F]-AlF-NOTA-EDBp in the tumor and normal organs, n = 3. (d) HE and IHC images of tumors isolated from the subcutaneous tumor model mice. The expression of EDN-FN was analyzed by IHC. Scale bar, 50 μm (left) and 10 μm (right).