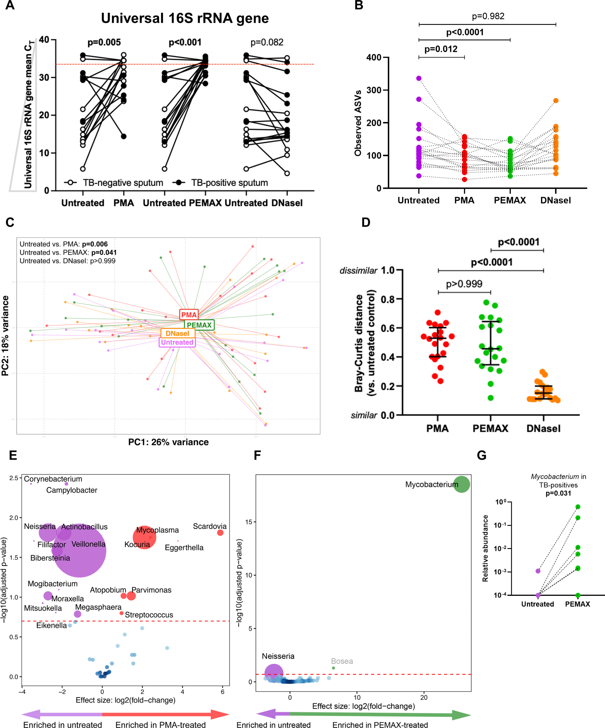
Fig. 3

In sputa from people with presumptive TB, PMA or PEMAX reduces microbial diversity estimates more than DNaseI in comparison to untreated sputum. (A) PCR readouts for untreated versus treated (PMA, PEMAX, or DNaseI) decontaminated sputum from TB-negatives and TB-positives (Cohort A). Triangles on y-axes indicate decreasing load. (B) α-Diversity decreased after PMA and PEMAX treatment but not DNaseI. (C) β-diversity differences between untreated and treated groups. (D) Bray-Curtis distance to untreated sputum was higher in PMA- and PEMAX-treated sputum versus DNaseI-treated sputum. Volcano plots depicting (E) many differentially abundant taxa in PMA-treated versus untreated sputum and (F) Mycobacterium-enrichment and Neisseria-depletion in PEMAX-treated versus untreated sputa. More discriminatory taxa appear closer to the left or right, and higher above the threshold (red dotted line, false discovery rate of 0.2). Relative abundances correspond to circle size. (G) Use of PEMAX increased the proportion of Mycobacterium reads in TB-positives. ASVs amplicon sequencing variants.