Abstract
Renal clear cell carcinoma (ccRCC) is a common parenchymal tumor of the kidney, and the discovery of biomarkers for early and effective diagnosis of ccRCC can improve the early diagnosis of patients and thus improve long-term survival. Erb-b2 receptor tyrosine kinase 2 (ERBB2) mediates the processes of cell proliferation, differentiation, and apoptosis inhibition. The purpose of this study was to investigate the diagnostic and prognostic role of ERBB2 in ccRCC. We analyzed the expression levels of ERBB2 in various cancers from The Cancer Genome Atlas (TCGA) and Gene Expression Omnibus (GEO) databases. RNA-seq data were analyzed using R packages to identify differentially expressed genes between the high and low ERBB2 expression groups in the TCGA-KIRC dataset. Spearman correlation analysis was performed to determine the correlation between ERBB2 expression and immune cell infiltration, immune checkpoint expression, and PTEN expression. DNA methylation changes and genetic alterations in ERBB2 were assessed using the MethSurv and cBioPortal databases. Logistic regression analysis was performed to determine the correlation between ERBB2 expression and the clinicopathological characteristics of ccRCC patients. The diagnostic and prognostic value of ERBB2 was assessed using Kaplan‒Meier (K‒M) survival curves, diagnostic ROC curves, time-dependent ROC curves, nomogram models, and Cox regression models. The expression level of ERBB2 is lower in tumor tissues of ccRCC patients than in the corresponding control tissues. Differentially expressed genes associated with ERBB2 were significantly enriched in the pathways “BMP2WNT4FOXO1 pathway in primary endometrial stromal cell differentiation” and “AMAN pathway”. In ccRCC tissues, ERBB2 expression levels were associated with immune cell infiltration, immune checkpoints, and PTEN. The DNA methylation status of 10 CpG islands in the ERBB2 gene was associated with the prognosis of ccRCC. ERBB2 expression levels in ccRCC tissues were associated with race, sex, T stage, M stage, histological grade, and pathological stage. Cox regression analysis showed that ERBB2 was a potential independent predictor of overall survival (OS), disease-specific survival (DSS), and progression-free interval (PFI) in ccRCC patients. ROC curve analysis showed that the expression level of ERBB2 could accurately distinguish between ccRCC tissue and adjacent normal renal tissue. Our study showed that ERBB2 expression in ccRCC tissues can be of clinical importance as a potential diagnostic and prognostic biomarker.
Similar content being viewed by others
Introduction
Kidney cancer is a common substantial tumor of the kidney, accounting for approximately 2.2% of all cancer cases; its incidence continues to increase. Renal cell carcinoma (RCC) is the main pathological type of kidney cancer, accounting for more than 90% of all kidney cancers, and the most common pathological type is renal clear cell carcinoma (ccRCC)1. Renal clear cell carcinoma has a limited response to radiotherapy and is prone to developing resistance to targeted drug therapy. Surgery is the treatment of choice for renal cell carcinoma, but recurrence and metastasis occur in approximately 20–40% of patients after surgery2,3. The lack of early and effective diagnostic biomarkers is one of the important reasons for the low rate of early diagnosis and high rates of metastasis and recurrence in renal clear cell carcinoma4. Therefore, it is particularly important to develop an accurate diagnostic biomarker for the detection of early-stage renal clear cell carcinoma.
Erb-b2 receptor tyrosine kinase 2 (ERBB2) is located on the long arm of chromosome 17 and encodes a protein of 1234 amino acid residues in length, which is translated and glycosylated to a molecular weight of 185 kDa and is translocated to the cell membrane as a transmembrane protein5. ERBB2 is a tyrosine kinase and a member of the EGFR gene family, which also includes EGFR1, EGFR3, and EGFR46. Several other proteins of the EGFR gene family have corresponding ligands, while ERBB2 itself has no ligand-binding structural domain and therefore cannot bind to growth factors. However, ERBB2 binds tightly to other ligand-bound members of the EGF receptor family, forming heterodimers that stabilizes ligand binding and enhance kinase-mediated activation of downstream signaling pathways7. The most important of the downstream signaling pathways are the RAS-MAPK pathway and PI3K-AKT signaling pathway, and when these signaling pathways are activated, the activated protein factors enter the nucleus and initiate various downstream functions, including cell proliferation, cell migration, and cell invasion in tissues, cell resistance to apoptosis, and promotion of vascular formation around cells8,9.
At present, it has been found that the overexpression of ERBB2 protein is related to tumor proliferation and poor prognosis of breast cancer, ovarian cancer and other cancers, but there are few studies on the role of ERBB2 in the occurrence and progression of kidney cancer, and the results are still controversial. Stumm et al.10 concluded that the level of ERBB2 mRNA was not related to pathological morphology, pathological stage, grade and prognosis of tumors. However, Freeman and Rotter et al.11,12 believe that ERBB2 mRNA is not overexpressed or even underexpressed in kidney cancer. To further clarify the role of ERBB2 in tumor immune cell infiltration, immune checkpoints, DNA methylation changes, and diagnosis and prognosis of ccRCC, in this study, we performed an in-depth bioinformatics analysis using TCGA and GEO databases to determine the diagnostic and prognostic role of ERBB2 in ccRCC.
Materials and methods
Data collection and ethics statement
The TCGA database is a large-scale project jointly developed by the National Cancer Institute and the National Institute of Human Genetics. The database contains a wide variety of data from more than 20,000 samples of 33 cancers, including transcriptome expression data, genomic variant data, methylation data, and clinical data. In this study, RNA-seq data (FPKM format) and corresponding clinicopathological information of 613 ccRCC patients were downloaded from the TCGA database, and the RNA-seq data in FPKM format were converted to TPM format.
The GEO database is a gene expression database created and maintained by the National Center for Biotechnology Information (NCBI), which was created in 2000 and contains high-throughput gene expression data submitted by research institutions around the world. We downloaded two datasets (GSE40435 and GSE53757) from the GEO database. The GSE40435 dataset was whole-genome expression profiling of 101 pairs of ccRCC tumors and adjacent non-tumor kidney tissue from Czech patients using Illumina Human HT-12 v4 Expression BeadChips. The GSE53757 dataset was performed by high-throughput gene array analysis to screen tumor tissues from 72 ccRCC patients and compare their gene expression levels with matched normal kidneys. Data from the TCGA database and the GEO database are open to the public and, therefore, their use does not require approval from the relevant medical ethics committees.
Paraffin-embedded sections of patients hospitalized in the Affiliated Hospital of Inner Mongolia Medical University from January 2024 to February 2024 who underwent surgical treatment and were pathologically confirmed to be clear cell renal cell carcinoma after surgery were collected, including cancer tissues and adjacent normal tissues. This study strictly followed the principles of medical ethics and was authorized and supervised by the Ethics Committee of Inner Mongolia Medical University.
Bioinformatics analysis of ERBB2 mRNA expression levels in renal clear cell carcinoma and normal paraneoplastic tissues
ERBB2 mRNA expression levels of 33 human cancers, including renal clear cell carcinoma, were extracted from the TCGA database. Gene expression data from the GSE40435 and GSE53757 datasets were extracted from the GEO database to analyze ERBB2 expression in ccRCC samples. The mRNA expression levels of ERBB2 in 613 ccRCC patients in the TCGA database were divided into high expression group and low expression group according to the median expression value of ERBB2. “DESeq” in the R package13 was used to analyze the differential expression between the two groups, with logFC absolute value > 2 and adjusted P value < 0.05 as the threshold parameters. The volcano and heatmaps of differentially expressed genes were visualized using the “ggplot2” R package.
Immunohistochemical staining and percentage of positive cells calculated
Immunohistochemical staining method was employed according to the manufacturer’s instructions, and the MaxVision two-step immunohistochemical staining was also used in the present study. Briefly, the following steps were conducted: first, the sodium citrate buffer solution was used for higher pressure antibody preparation, and then, the primary antibody against ERBB2 was added (1:500) to the sample slices at 4 °C and incubated overnight. The primary antibody was removed, and the secondary antibody was incubated with the samples (1:1000). The kit solution was incubated with tissue samples at room temperature for 20 min, and then, DAB chromogenic reagent and hematoxylin staining was performed. ERBB2-positive clear cell renal cell carcinoma specimens were used as the positive control, and PBS was used instead of the primary antibody as the negative control.
The staining scores were determined by evaluating membrane staining in tumor cells. Based on the 2018 ASCO/CAP criteria, the IHC scores were classified as negative (score of 0 or 1+), equivocal (score of 2+), or positive (score of 3+)14.
Functional enrichment analysis of ERBB2-associated differentially expressed genes in renal clear cell carcinoma
The Entrez IDs were converted to gene symbols using “org.Hs.eg.db” in the R package. Functional annotation and gene set enrichment analysis (GSEA)15 of differentially expressed genes were performed using the “ClusterProfiler”16 R package. The c2.cp.v7.5.1.symbols.gmt gene collection in MSigDB Collections, a gene set database, was selected for analysis. Gene sets with a false discovery rate a < 0.25 and P < 0.05 were considered significantly enriched.
Correlation analysis of ERBB2 expression level and immune cell infiltration in renal clear cell carcinoma
Spearman correlation analysis was performed to determine the relationship between ERBB2 expression levels and immune cell infiltration using the ssGSEA algorithm in the R package “GSVA”17 to estimate the tumor infiltration levels of 24 immune cell types18.
Correlation analysis of ERBB2 expression levels with immune checkpoints and PTEN in renal clear cell carcinoma
The relationships between ERBB2 expression levels, immune checkpoints (TIGIT and LAG3), and the oncogene phosphatase and tensin homolog (PTEN) in TCGA-KIRC samples were analyzed. The relationships between the data variables were analyzed using Spearman correlation, and the results were visualized using “ggplot2” in the R package. The results with P < 0.05 were considered significant.
Analysis of the DNA methylation status of the CpG island of the ERBB2 gene
The DNA methylation status of the CpG locus of the ERBB2 gene in the TCGA-KIRC dataset was analyzed using the MethSurv online database. MethSurv is a web tool for survival analysis based on CpG methylation patterns with over 7000 methylation data points from 25 different human cancers, developed using a Cox proportional risk model for survival analysis interactive web-based tool. In addition, the prognostic value of the CpG methylation status of ERBB2 in TCGA-KIRC samples was assessed.
Correlation between ERBB2 expression levels and clinicopathological features in renal clear cell carcinoma
The relationship between various clinicopathological characteristics, such as race, sex, age, T-stage (T refers to the size of the primary lesion of the tumor, T1 refers to the tumor confined to the kidney, with a maximum diameter of ≤ 7 cm, T2 refers to the tumor confined to the kidney, with a maximum diameter of > 7 cm, T3 stage refers to the tumor invades the renal vein or perirenal tissues except the ipsilateral adrenal gland, but does not exceed the perirenal fascia, and T4 stage refers to the tumor infiltrating the perirenal fascia, including the ipsilateral adrenal gland adjacent to the tumor), N-stage (N refers to distant lymph node metastases, N0 refers to the absence of regional lymph node metastases, and N1 refers to regional lymph node metastases), M-stage (M refers to the presence or absence of distant metastases, M0 refers to the absence of distant metastases, and M1 refers to the presence of distant metastases), histological grade (Tumor tissues are divided into 4 different grades according to their morphological characteristics and cytological characteristics under the microscope, G1 grade indicates that the tumor is highly differentiated, the tumor cells are morphologically and functionally similar to normal cells, grow slowly, and are less invasive to surrounding tissues, G2 grade indicates that the degree of differentiation of the tumor is moderate, the morphology and function of the tumor cells are abnormal compared with normal cells, the growth rate is moderate, and there is a certain degree of aggressiveness to the surrounding tissues, G3 grade indicates that the tumor has a low degree of differentiation, the tumor cell morphology and function are significantly different from normal cells, the growth rate is relatively fast, and the surrounding tissues are more aggressive, and G4 indicates that the degree of differentiation of the tumor is very low, the morphology and function of the tumor cells are significantly different from normal cells, the growth rate is very fast, and the surrounding tissues are extremely aggressive), pathological stage (Stage I refers to tumors that are < 7 cm or less in size and are located only within the kidneys, while there are no metastases to spread lymph nodes or distant organs. Stage II refers to tumors that are > 7 cm in size but confined to the kidneys and have no lymph nodes or distant metastases. Stage III is when tumors in the kidneys can be of any size, but have spread to the cancer, including nearby lymph nodes, blood vessels in or near the kidneys, and the collecting system of the kidneys or the fat around the kidneys. Stage IV is when the cancer has spread beyond the fatty tissue surrounding the kidney cancer and may spread to the adrenal glands above the kidneys or other parts of the body), OS events, and DSS events, between the ERBB2 high- and low-expression groups in TCGA-KIRC samples was analyzed using the R package. Data analysis was performed with the Pearsonχ2 test (Fisher’s exact test was used when necessary). Logistic regression analysis was used to assess the relationship between ERBB2 expression levels and clinicopathological characteristics of ccRCC patients.
Gene mutations in renal clear cell carcinoma samples
Genomic changes in the ERBB2 gene in the datasets BGI, Nat Genet2012 and TCGA, Firehose Legacy were analyzed using the cBioPortal online database, and K‒M survival analysis and the log-rank test were performed to determine the prognostic significance of ERBB2 genomic alterations. P < 0.05 was considered to indicate statistical significance.
Prognostic value of ERBB2 expression level in patients with renal clear cell carcinoma
The results were visualized using the “survminer” package and the “ggplot2” package. The “pROC”, “timeROC” and “rms” packages in the R package were used for diagnostic ROC curves, time-dependent survival ROC and construction of the nomogram model, which was analyzed and visualized to assess the predictive value of ERBB2 expression levels in the diagnosis of ccRCC. Univariate and multivariate Cox regression were used to analyze the prognostic value of ERBB2 in ccRCC, and external validation was performed using datasets PDC000127 and E-MTAB-1980 from the public databases Clinical Proteomic Tumor Analysis Consortium (CPTAC) and ArrayExpress, respectively. The survival curve of ERBB2 in ccRCC was analyzed by KM survival curve, and externally verified with data from datasets PDC000127 and E-MTAB-1980 and public database GEPIA2 (Gene Expression Profiling Interactive Analysis 2), respectively. Prognostic analysis was performed for subgroups of ccRCC patients using K‒M survival curves, and the results included collated sample size (%), hazard ratio (HR), confidence interval (CI), and P value; forest plots were drawn using the “ggplot2” R package.
Results
ERBB2 expression is significantly downregulated in a variety of tumor tissues, including renal clear cell carcinoma
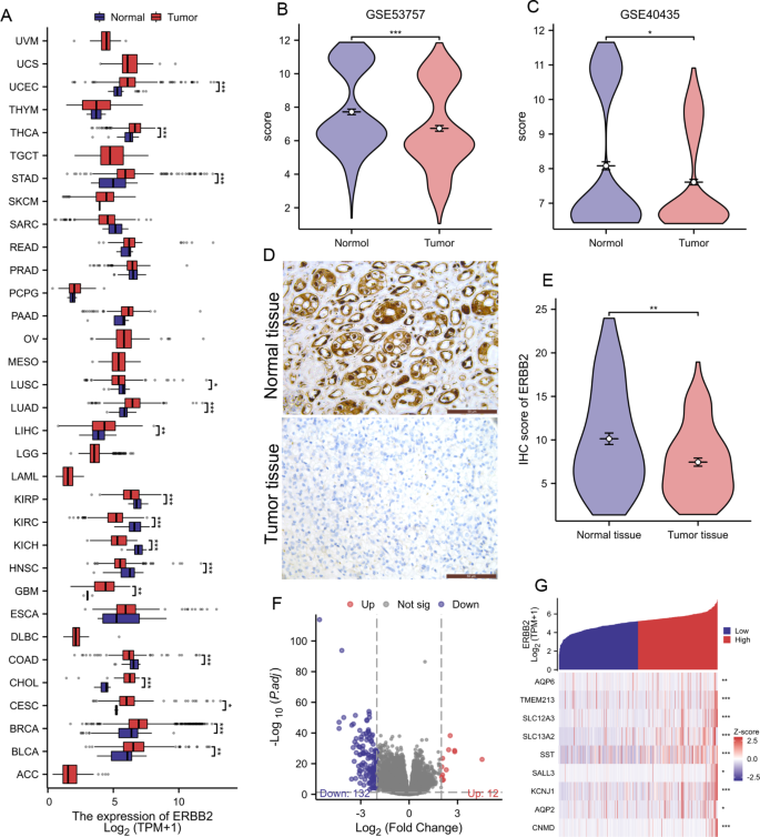
ERBB2 expression was analyzed in 33 cancer datasets from the TCGA database. ERBB2 was significantly downregulated in 6 of the 33 cancer tissues, namely, colon adenocarcinoma (COAD), head and neck squamous cell carcinoma (HNSC), kidney renal papillary cell carcinoma (KIRP), kidney renal clear cell carcinoma (KIRC), renal suspicious cell carcinoma (KICH), and lung squamous cell carcinoma (LUSC), and significantly upregulated in 10 cancer tissues, namely, bladder cancer (BLCA), breast invasive carcinoma (BRCA), cervical squamous cell carcinoma and intracervical adenocarcinoma (CESC), cholangiocarcinoma (CHOL), glioblastoma multiforme (GBM), liver hepatocellular carcinoma (LIHC), lung adenocarcinoma (LUAD), stomach adenocarcinoma (STAD), thyroid cancer (THCA), and uterine corpus endometrial carcinoma (UCEC) (Fig. 1A). In addition, in the GSE53737 and GSE40435 datasets of the GEO database, the expression of ERBB2 was significantly downregulated in ccRCC tissues compared with normal tissues (P < 0.05, Fig. 1B,C). IHC staining was performed on ccRCC cancer tissues and adjacent normal tissues to validate the differential expression of ERBB2 at the protein level (Fig. 1D). The stained spots were mainly located on the membrane of cells and obviously lower expression of ERBB2 was observed in ccRCC cancer tissues compared with the adjacent normal tissues. Indeed, the IHC score calculated of ERBB2 was significantly lower in ccRCC tissues than the adjacent normal kidney tissues (P < 0.01, Fig. 1E). These results confirmed at the protein level that ERBB2 is downregulated in ccRCC. The 613 ccRCC patients were divided into ERBB2 high and low expression groups using median ERBB2 expression values. We then used logFC absolute values > 2 and adjusted P values < 0.05 as threshold parameters for 144 genes differentially expressed in ccRCC compared to paracancerous tissue (Fig. 1F), with 12 genes upregulated and 132 genes downregulated. The single gene coexpression heatmap in Fig. 1G shows the nine most significantly differentially expressed genes.
Expression of ERBB2 in a variety of cancers. (A) TCGA database analysis shows the ERBB2 expression levels in 33 types of cancer tissues and their corresponding adjacent normal tissues. ns, p ≥ 0.05; *p < 0.05; **p < 0.01; ***, p < 0.001. (B,C) ERBB2 expression levels were significantly lower in the ccRCC tissues than in the adjacent peritumoral kidney tissues in the GSE53757 (B), GSE40435 (C). (D) Representative images of Immunohistochemically-stained tumor tissues and normal tissues. (E) Comparison of the IHC scores of ccRCC tissues and adjacent normal tissues. (F,G) According to the median ERBB2 level, 613 ccRCC patients from the TCGA–KIRC project were divided into high- and low-ERBB2 expression groups. (F) The volcano plots and (G) the heatmaps show the expression levels of specific mRNAs in the ccRCC patients with high- and low-ERBB2 expression (n = 613) from the TCGA-KIRC project.
Functional enrichment analysis of ERBB2-associated differentially expressed genes in renal clear cell carcinoma
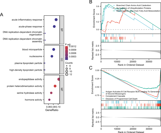
After differential expression analysis, we obtained the differentially expressed genes in cancer tissues and adjacent tissues, indicating that ccRCC had an effect on the expression of these genes. We then perform GO analysis to classify the differentially expressed genes according to genomic annotation information to further understand which biological functions/pathways are affected. We performed functional annotation of ERBB2-associated differentially expressed genes in ccRCC patients using the “clusterProfiler” R package. The results of GO enrichment analysis included biological processes, cellular components, and molecular functions (Fig. 2A and Supplementary Table S1). The most important biological processes included acute inflammatory response, acute-phase response, DNA replication-dependent chromatin assembly, and DNA replication-dependent chromatin organization. The most abundant cellular components were blood microparticles, nucleosomes, high-density lipoprotein particles, and plasma lipoprotein particle. The most highly enriched molecular functions were endopeptidase activity, protein heterodimerization activity, serine hydrolase activity, and hormone activity. We performed GSEA enrichment analysis between high and low ERBB2 expression groups to identify differentially activated signaling pathways. GSEA showed that differentially expressed genes associated with ERBB2, such as SST (somatostatin) and FUT9 (fucosyltransferase 9), were enriched in “BMP2WNT4FOXO1 pathway in primary endometrial stromal cell differentiation” and “AMAN pathway”, respectively (The results were not shown). The GSEA results in our study also showed that in the low ERBB2 expression panel, multiple signaling pathways such as branched chain amino acid catabolism, sumoylation of ubiquitinylation proteins, and mitochondrial long chain fatty acid betaoxidation, were activated (Fig. 2B), while antigen activates B cell receptor BCR leading to generation of second messengers, complement cascade, and diseases of programmed cell death are inhibited (Fig. 2C).
Functional enrichment analysis of differentially expressed genes based between ERBB2 expression groups in ccRCC. (A) GO enrichment analysis of the ERBB2-associated DEGs shows the enriched biological functions (BP), cellular components (CC), and molecular functions (MF). (B,C) Gene Set Enrichment Analysis (GSEA) of the altered signaling pathways in the ccRCC tissues based on the ERBB2-associated DEGs between the high- and low-ERBB2 expression groups in ccRCC.
ERBB2 expression levels were associated with the infiltration of multiple immune cells, the expression of immune checkpoint genes and PTEN in clear cell renal cell carcinoma tissues
It is well known that there is a complex interaction between tumors and the immune system. Studies have shown that the immune system can detect specific antigens expressed by tumor cells, and effectively inhibit the growth and spread of tumors by activating and activating specific T lymphocytes, recognizing and killing tumor cells19. However, tumors can also evade detection by the immune system and use immunosuppressive factors to disrupt the function of the immune system, thereby protecting tumor cells from attack by the immune system20. Therefore, to better control tumors, we investigated the correlation between ERBB2 expression levels and the infiltration of multiple immune cells in clear cell renal cell carcinoma tissues. Statistical analysis showed that the enrichment levels of 18 immune cells, including regulatory T cells (Tregs), cytotoxic cells, type 1 Th (Th1) cells, T cells, activated DC (aDCs), macrophages, type 2 Th (Th2) cells, NK CD56 bright cells, B cells, T follicular helper (Tfh) cells, CD8 T cells, T effector memory (Tem) cells, plasmacytoid DC (pDC), neutrophils, natural killer (NK) cells, mast cells, eosinophils, and type 17 Th (Th17) cells, were differentially enriched in the ERBB2 high and low expression groups, and the differences were statistically significant. The results of the correlation analysis between ERBB2 and immune cells showed that the levels of Th17 cells (r = 0.469, P < 0.001), eosinophils (r = 0.155, P < 0.001), mast cells (r = 0.120, P < 0.01), NK cells (r = 0.116, P < 0.01), and neutrophils (r = 0.116, P < 0.01) were positively correlated with ERBB2 expression, and the levels of Tregs (R = −0.326, P < 0.001), cytotoxic cells (R = −0.289, P < 0.001), Th1 cells (R = −0.273, P < 0.001), T cells (R = −0.265, P < 0.001), aDCs (R = −0.248, P < 0.001), macrophages (R = −0.235, P < 0.001), Th2 cells (R = −0.207, P < 0.001), NK CD56 bright cells (R = −0.164, P < 0.001), B cells (R = −0.157, P < 0.001), Tfh (R = −0.157, P < 0.001), CD8 T cells (R = −0.126, P < 0.01), Tem cells (R=−0.103, P < 0.05), and pDCs (R = −0.095, P < 0.05) were negatively correlated with ERBB2 expression. The tumor infiltration levels of neutrophils (Fig. 3B), NK cells (Fig. 3C), Th17 cells (Fig. 3D), Tfh cells (Fig. 3E), Tregs (Fig. 3F), and Th2 cells (Fig. 3G) were consistent with the results of the Spearman correlation analysis shown in Fig. 3A. Clinically, we can identify immune cells in tumor tissues through immunohistochemical staining techniques or immunohistochemistry techniques, which can label specific immune cell surface markers, such as CD3, CD8, CD20, etc., thereby helping to identify and quantify immune cells in tumor tissues. Next, we evaluated the correlation between ERBB2 expression and the immune cell markers. ERBB2 expression levels showed negative correlation with specific biomarkers for the B cells (CD19), CD8 + T cells (CD8A, CD8B, CD27,CD28), other T cell subsets (Treg), M1 macrophages (COX2), and TAMs (CD80) in the ccRCC tissues (Supplementary Table S2). TIGIT and LAG3 are important immune checkpoint proteins associated with tumor immune escape21,22. PTEN genes are oncogenes with bispecific phosphatase activity23. PTEN genes not only play an important role in cell growth and development, signal transduction and apoptosis but also the occurrence and development of many human tumors are associated with mutations or deletions of this gene24. We demonstrated that ERBB2 expression levels were positively correlated with PTEN expression levels and negatively correlated with LAG3 and TIGIT levels in TCGA-KIRC samples (Fig. 4A–C).
Correlation analysis of immune cell infiltration and ERBB2 expression in ccRCC. (A) Spearman’s correlation analysis results between the infiltration levels of 24 immune cell types and ERBB2 expression levels in ccRCC tissues. (B–G) The infiltration levels of (B) neutrophils, (C) NK cells, (D) Th17 cells, (E) Tfh cells, (F) Tregs, and (G) Th2 cells in the high- and low-ERBB2 expression groups.
The relationship between ERBB2 gene methylation status and the prognosis of patients with renal clear cell carcinoma
DNA methylation levels in the ERBB2 gene and the prognostic value of CpG islands in ERBB2 were analyzed using the MetSurv online tool. The results showed 23 methylated CpG islands, of which cg16557858, cg05512684, cg13131339, cg22018815, cg26615017, cg19457603, cg08585669, cg24657085, cg25582353, cg06185555, cg12648523, cg00459816, cg01959640, and cg04936632 showed elevated DNA methylation levels (Fig. 5). In addition, the methylation levels of 10 CpG islands (cg1326311, cg04936632, cg12648523, cg24657085, cg08585669, cg06185555, cg02433278, cg27005179, cg12413918, cg00459816) were associated with prognosis (P < 0.05) (Table 1). Elevated levels of ERBB2 methylation in these 10 CpG islands, especially cg12648523 and cg27005179, were associated with a poorer overall survival of ccRCC patients compared to those with lower levels of CpG methylation in ERBB2.
ERBB2 expression levels correlate with multiple clinicopathological features of renal clear cell carcinoma
Based on the TCGA-KIRC dataset, the associations between clinicopathological characteristics and ERBB2 expression levels in ccRCC patients are shown in Table 2. ERBB2 expression did not correlate with patient age or N stage (P > 0.05); it correlated significantly with race (Fig. 6A), sex (Fig. 6B), overall survival (Fig. 6C), disease-specific survival (Fig. 6D), T stage (Fig. 6E), M stage (Fig. 6F), histological grade (Fig. 6G), and pathological stage (Fig. 6H). White patients had lower ERBB2 expression levels than patients of other races, and males had lower ERBB2 expression levels than females. Logistic regression analysis showed that ERBB2 expression levels were positively correlated with race, sex, T stage, M stage, pathological stage, and histological grade in ccRCC patients (Table 3). The clinical data and ERBB2 expression levels of 15 patients with ccRCC collected are shown in Supplementary Table 3.
ERBB2 is a potential prognostic and diagnostic biomarker for renal clear cell carcinoma
We analyzed genetic alterations in the ERBB2 gene based on a sample of 636 patients with renal clear cell carcinoma from two datasets: BGI, Nat Genet 2012 (n = 98) and TCGA, Firehose Legacy (n = 538). The results showed that genetic alterations in the ERBB2 gene were observed in only 0.8% of patients with renal clear cell carcinoma (Fig. 7A). The number of patients with genetic alterations in the ERBB2 gene was very small, and the K‒M survival curve and log-rank test showed no significant differences in OS (P = 0.175) and DSS (P = 0.206) between patients with or without genetic alterations in the ERBB2 gene (Fig. 7B,C).
ERBB2 gene alterations are not associated with survival outcomes in ccRCC, and ERBB2 shows superior diagnostic and prognostic performance in ccRCC patients. (A) OncoPrint visual summary of the alterations in the ERBB2 gene. (B, C) Kaplan–Meier survival curves show the (B) overall survival and (C) disease-free survival rates of ccRCC patients with or without ERBB2 gene alterations. KM survival analyses show the differences in overall survival (D), disease-specific survival (E) and progression-free interval (F) between ccRCC patients in the high and low ERBB2 expression groups in the TCGA database. The KM survival analyses from CPTAC (G), ArrayExpress (H) and GEPIA2 (I) show the differences in OS between patients with ccRCC in the high and low ERBB2 expression groups. P < 0.05 indicates statistical significance. The red curve represents the high expression group, and the blue curve represents the low expression group. (J) Diagnostic ROC curves to distinguish ccRCC tissues and normal tissues based on ERBB2 expression levels. (K) Time-dependent survival ROC curves to predict the 1-, 3-, and 5-year survival rates of ccRCC patients based on ERBB2 expression levels. (L) ROC curve analysis to evaluate the prediction efficacy of the nomogram model that includes clinicopathological factors (M stages, pathologic stage, and histologic grade) and ERBB2 expression levels to predict the 1-, 3-, and 5-year survival rates of ccRCC patients.
K‒M survival curve analysis showed that patients with ccRCC with lower ERBB2 expression levels had significantly lower OS (P < 0.001), DSS (P < 0.001), and PFI (P < 0.001) than patients with higher ERBB2 expression levels (Fig. 7D–F). Data analyses in datasets PDC000127 and E-MTAB-1980, and database GEPIA2 showed that the OS (P < 0.01) of ccRCC patients with low ERBB2 expression levels was lower than that of ccRCC patients with high ERBB2 expression levels (Fig. 7G–I). Univariate Cox regression analysis showed that T-stage, N stage, M stage, tumor grade, pathological stage, and low ERBB2 expression were all risk factors for poor prognosis. Multifactorial Cox analysis showed that ERBB2 was an independent protective factor for predicting OS (HR: 0.474 P = 0.001), DSS (HR: 0.246 P < 0.001), and PFI (HR: 0.472 P = 0.003), and M stage was an independent protective factor for predicting OS (HR: 2.726 P < 0.001), DSS (HR: 3.780 P < 0.001) and PFI (HR: 4.474 P < 0.001) as independent risk factors. Pathological staging was an independent risk predictor for DSS and PFI. Histologic grading had significant clinical value in predicting PFI (Table 4). In the CTPAC database, Pathologic stage and ERBB2 in the dataset PDC000127 had prognostic significance, and in the ArrayExpress database, Pathologic M stage and ERBB2 in the dataset E-MTAB-1980 had prognostic significance (Supplementary Table 4).
Based on the TCGA database, ROC curve analysis was performed on ERBB2 gene expression data by R package (pROC package, rms package, and survival package) to assess its diagnostic value. The area under the curve was 0.925, indicating a certain diagnostic value (Fig. 7J). Time-dependent ROC curve analysis showed that the AUC values of the 1-year, 3-year and 5-year survival rates of ccRCC patients predicted based on ERBB2 expression levels were less than 0.4 (Fig. 7K). By combining ERBB2 expression levels with clinical variables to construct a column line plot model, M stage, histological grade, pathological stage and ERBB2 expression levels were identified as significant prognostic predictors based on the results of multivariate Cox regression analysis (Fig. 7L). Columnar line plots had significant clinical value in predicting 1-, 3-, and 5-year survival in ccRCC patients.
Prognostic performance of ERBB2 in a clinicopathological subgroup of patients with renal clear cell carcinoma
Table 5; Fig. 8 show the results of Cox regression analysis for subgroups of clinicopathological characteristics of ccRCC patients to determine the predictive value of ERBB2. The results showed that high ERBB2 expression was associated with good OS, especially in groups with the following characteristics: white race (HR = 0.51, P < 0.001), stage T1&T2 (HR = 0.48, P = 0.005), stage N0 (HR = 0.33, P < 0.001), M0 (HR = 0.54, P = 0.002), clinicopathological stage I&II (HR = 0.57, P = 0.047), and histological grade G3&G4 (HR = 0.54, P < 0.001) (Fig. 8A); high ERBB2 expression was also associated with good DSS (Fig. 8B) and with a longer PFI, especially in white patients and those with T1&T2, N0, M0, and high histological grade tumors. These results suggest that the survival of ccRCC patients with high ERBB2 expression is significantly higher than that of patients with low ERBB2 expression.
Prognostic performance of ERBB2 expression in subgroups of ccRCC patients. ERBB2 patients were classified into different subgroups according to race, T stage, N stage, M stage, histological grade, and pathological stage. (A–C) The Cox regression analysis results show the prognostic performance of ERBB2 expression levels in terms of (A) overall survival, (B) disease-specific survival, and (C) progression-free interval in different subgroups of ccRCC patients. The results are represented by the hazard ratio (HR). The bar represents the 95% confidence interval (CI) of the HR values, and the size of the circle represents the significance of the prognostic performance of ERBB2.
Discussion
Overall survival has improved in recent years, but mortality remains high. Therefore, there is an urgent need for effective diagnostic and prognostic biomarkers to accurately detect early ccRCC. Previous studies have confirmed that ERBB2 is aberrantly expressed in malignant tumors, such as breast cancer25, ovarian cancer26, and colon cancer27. However, the role of ERBB2 in the development and development of kidney cancer is uncertain. In our current work, by analyzing high-throughput RNA-sequencing data from TCGA and validating the results on tissue samples by IHC, our study suggests that ERBB2 is a new potential prognostic biomarker for ccRCC.
In this study, through bioinformatics analysis of data from 613 ccRCC patients in the TCGA database, we found that the expression of ERBB2 in tumor tissues was significantly lower than in normal tissues, and the decrease in ERBB2 expression was significantly associated with OS and DSS in patients. In addition, this study showed that lower ERBB2 expression was associated with T stage, M stage, Pathologic stage, and Histologic grade of ccRCC.
The expression of ERBB2 is closely related to the clinical characteristics of ccRCC patients, prompting us to further explore the possible molecular mechanisms of ERBB2 in ccRCC. Sumoylation28 and Ubiquitinylation29 are two different ways of protein modification. Sumoylation regulates the function and stability of the Small Ubiquitin-like Modifier (SUMO) protein by covalently binding it to the target protein. Ubiquitinylation, on the other hand, regulates the degradation or signaling of the ubiquitin protein by covalently binding it to the target protein. These two modification modes play an important role in intracellular regulation and participate in the regulation of biological processes such as cell cycle, DNA repair, and transcriptional regulation. The results showed that low ERBB2 expression promoted tumorigenesis of ccRCC by regulating cell cycle and DNA damage repair mechanisms.
Our study also demonstrated a potential relationship between ERBB2 expression and tumor immune cells. In ccRCC tissues, ERBB2 expression was positively correlated with the levels of neutrophils, NK cells, and Th17 cells. Neutrophils play an important antitumor role by activating immune responses against tumor cells and direct lysis of tumor cells30. NK cells exert antitumor functions through immune clearance and immune surveillance31. Th17 cells exert antitumor effects by increasing the number of Th17 cells by altering the cytokine microenvironment of tumor tissues32. Our data showed that ERBB2 expression levels in ccRCC tissues were negatively correlated with Tfh, Treg, and type 2 T helper cells. Both Th2 cells and Tregs belong to a subpopulation of CD4 + T cells; Th2 cells secrete IL-4 and IL-10 to promote tumor growth by suppressing the host immune system33. Tregs are enriched in the tumor microenvironment and are often prognostic when Treg levels are increased34. Tfh regulates tumor growth and progression through the chemokine receptor CXCR535,36. Our data suggest that the ERBB2 gene may play an important role in increasing immune cell infiltration in the ccRCC microenvironment.
LAG-3 and TIGIT are two key proteins associated with tumor immune escape37,38. Immune checkpoint inhibitors (ICIs), such as ravulizumab (LAG-3 inhibitor) and ociperlimab (TIGIT inhibitor), significantly improve overall survival in patients with melanoma39,40 and chronic lymphocytic leukemia41. The PTEN gene acts on several cancer-related proteins, and when PTEN removes protein phosphate, it acts as a tumor suppressor gene to prevent cancer development; when the PTEN gene is mutated, it loses this suppressive ability42,43. Therefore, we evaluated the relationship between ERBB2 expression levels and immune checkpoint genes, including LAG-3, TIGIT and PTEN. Our results showed that in ccRCC tissues, ERBB2 expression levels were positively correlated with PTEN expression levels and negatively correlated with the immune checkpoints TIGIT and LAG3. This suggests that ERBB2 is a potential target to improve the efficacy of immunotherapy in ccRCC patients.
DNA methylation is a major modality of epigenetic modification that can alter gene expression without altering DNA sequence and plays an important role in the development of tumors44,45. We investigated the relationship between ERBB2 methylation levels and the prognosis of ccRCC patients. Hypermethylation of eight CpG loci, cg13263114, cg04936632, cg24657085, cg08585669, and cg06185555, was associated with low overall survival. These five CpG sites showed the highest degree of DNA methylation. Our study showed that the incidence of ERBB2 gene mutation was only 0.8% in renal clear cell carcinoma tissues, and ERBB2 gene mutation was not associated with OS and DSS.
Our multivariate Cox regression analysis showed that ERBB2 played an independent prognostic role in ccRCC. To further confirm the clinical value of ERBB2 expression in the prognosis of ccRCC, we performed multivariate Cox regression analysis using datasets from the public databases CPTAC, ArrayExpress PDC000127 and E-MTAB-1980, from which we achieved the same results. In KM survival analyses, we also found that the overall survival, disease-specific survival, and progression-free interval rates of patients with lower ERBB2 expression levels were significantly lower than those with higher ERBB2 protein levels, and we then performed KM survival analyses on the datasets PDC000127 and E-MTAB-1980, and the database GEPIA2 to further validate the prognostic value of ERBB2 expression in patients with ccRCC, and obtained the same results. In addition, we established a nomogram based on ERBB2 expression that can predict the 1-, 3-, and 5-year survival of patients with ccRCC. These results suggest that ERBB2 is a new potential prognostic biomarker for ccRCC. Therefore, in clinical practice, we can routinely perform immunohistochemistry on cancer tissue specimens to assist in the diagnosis of diseases, and can judge the prognosis through nomograms (Fig. 7L), and assist in adjusting the follow-up time and treatment plan.
Our study has some limitations because the results are based on RNAseq data from renal clear cell carcinoma tissues in the TCGA database, and we could not directly assess the activity of downstream signaling pathways and the relative protein levels of ERBB2 in renal clear cell carcinoma tissues. Therefore, further ex vivo experiments are needed to investigate the mechanism of ERBB2 action in ccRCC.
Conclusion
In this study, we demonstrate the diagnostic and prognostic value of ERBB2 in ccRCC. Analysis of public databases showed low expression of ERBB2 in tumor tissues of ccRCC patients, and our immunohistochemistry results confirmed this. ERBB2 expression levels correlate with tumor infiltration status in many immune cell types. ERBB2 methylation and gene expression levels correlate with prognosis in ccRCC. Therefore, ERBB2 is a potential therapeutic target and a useful diagnostic and prognostic biomarker for ccRCC.
Data availability
Publicly available datasets were analyzed in this study. These data can be found here: https://portal.gdc.cancer.gov/(TCGA-KIRC), https://www.ncbi.nlm.nih.gov/geo/(GSE40435 and GSE53757), https://biit.cs.ut.ee/methsurv/, https://www.cbioportal.org/(BGI, Nat Genet 2012 and TCGA, Firehose Legacy), https://proteomics.cancer.gov/programs/cptac (PDC000127), https://www.ebi.ac.uk/biostudies/arrayexpress(E-MTAB-1980), http://gepia2.cancer-pku.cn/.
Abbreviations
- ccRCC:
-
Renal clear cell carcinoma
- ERBB2:
-
Erb-b2 receptor tyrosine kinase 2
- TCGA:
-
The cancer genome atlas
- GEO:
-
Gene expression omnibus
- K‒M:
-
Kaplan‒Meier
- OS:
-
Overall survival
- DSS:
-
Disease-specific survival
- PFI:
-
Progression-free interval
- RCC:
-
Renal cell carcinoma
- GSEA:
-
Gene set enrichment analysis
- HR:
-
Hazard ratio
- CI:
-
Confidence interval
- COAD:
-
Colon adenocarcinoma
- HNSC:
-
Head and neck squamous cell carcinoma
- KIRP:
-
Kidney renal papillary cell carcinoma
- KIRC:
-
Kidney renal clear cell carcinoma
- KICH:
-
Renal suspicious cell carcinoma
- LUSC:
-
Lung squamous cell carcinoma
- BLCA:
-
Bladder cancer
- BRCA:
-
Breast invasive carcinoma
- CESC:
-
Cervical squamous cell carcinoma and intracervical adenocarcinoma
- CHOL:
-
Cholangiocarcinoma
- GBM:
-
Glioblastoma multiforme
- LIHC:
-
Liver hepatocellular carcinoma
- LUAD:
-
Lung adenocarcinoma
- STAD:
-
Stomach adenocarcinoma
- THCA:
-
Thyroid cancer
- UCEC:
-
Uterine corpus endometrial carcinoma
- SST:
-
Somatostatin
- FUT9:
-
Fucosyltransferase 9
- Treg:
-
Regulatory T cells
- Th1 cells:
-
Type 1 Th cells
- aDC:
-
Activated dendritic cells
- Th2 cells:
-
Type 2 Th cells
- Tfh:
-
T follicular helper
- Tem:
-
T effector memory
- pDC:
-
Plasmacytoid dendritic cell
- NK cells:
-
Natural killer cells
- Th17 cells:
-
Type 17 Th cells
- ICIs:
-
Immune checkpoint inhibitors
- PTEN:
-
Phosphatase and tensin homolog
- CPTAC:
-
Clinical Proteomic Tumor Analysis Consortium
- GEPIA2:
-
Gene Expression Profiling Interactive Analysis 2
References
Zhou, L. et al. Targeting MET and AXL overcomes resistance to sunitinib therapy in renal cell carcinoma. Oncogene35(21), 2687–2697 (2016).
Rini, B. I., Campbell, S. C. & Escudier, B. Renal cell carcinoma. Lancet373, 1119–1132 (2009).
Atkins, M. B. & Tannir, N. M. Current and emerging therapies for first-line treatment of metastatic clear cell renal cell carcinoma. Cancer Treat. Rev.70, 127–137 (2018).
Siska, P. J., Beckermann, K. E., Rathmell, W. K. & Haake, S. M. Strategies to overcome therapeutic resistance in renal cell carcinoma. Urol. Oncol.35, 102–110 (2017).
Rinne, S. S., Orlova, A. & Tolmachev, V. PET and SPECT imaging of the EGFR family (RTK class I) in oncology. Int. J. Mol. Sci.22, 3663 (2021).
Simond, A. M. & Muller, W. J. In vivo modeling of the EGFR family in breast cancer progression and therapeutic approaches. Adv. Cancer Res.147, 189–228 (2020).
Kumagai, S., Koyama, S. & Nishikawa, H. Antitumour immunity regulated by aberrant ERBB family signalling. Nat. Rev. Cancer21, 181–197 (2021).
Liberelle, M., Jonckheere, N., Melnyk, P., Van Seuningen, I. & Lebègue, N. EGF-Containing membrane-bound mucins: A hidden ErbB2 targeting pathway. J. Med. Chem.63, 5074–5088 (2020).
Diwanji, D. et al. Structures of the HER2-HER3-NRG1β complex reveal a dynamic dimer interface. Nature600, 339–343 (2021).
Stumm, G. et al. Concomitant overexpression of the EGFR and erbB-2 genes in renal cell carcinoma (RCC) is correlated with dedifferentiation and metastasis. Int. J. Cancer69(1), 17–22 (1996).
Freeman, M. R., Washecka, R. & Chung, L. W. Aberrant expression of epidermal growth factor receptor and HER-2 (erbB-2) messenger RNAs in human renal cancers. Cancer Res.49, 6221–6225 (1989).
Rotter, M., Block, T., Busch, R., Thanner, S. & Höfler, H. Expression of HER-2/neu in renal-cell carcinoma. Correlation with histologic subtypes and differentiation. Int. J. Cancer52, 213–217 (1992).
Love, M. I., Huber, W. & Anders, S. Moderated estimation of fold change and dispersion for RNA-seq data with DESeq2. Genome Biol.15, 550 (2014).
Gordian-Arroyo, A. M., Zynger, D. L. & Tozbikian, G. H. Impact of the 2018 ASCO/CAP HER2 guideline focused update. Am. J. Clin. Pathol.152, 17–26 (2019).
Subramanian, A. et al. Gene set enrichment analysis: A knowledge-based approach for interpreting genome-wide expression profiles. Proc. Natl. Acad. Sci. U S A102, 15545–15550 (2005).
Guangchuang, Y., Li-Gen, W., Yanyan, H., Qing-Yu, H. & clusterProfiler,. An R package for comparing biological themes among gene clusters. OMICS J. Integr. Biol.16 (2012).
Hänzelmann, S., Castelo, R. & Guinney, J. G. S. V. A. Gene set variation analysis for microarray and RNA-seq data. BMC Bioinform14, 7 (2013).
Bindea, G. et al. Spatiotemporal dynamics of intratumoral immune cells reveal the immune landscape in human cancer. Immunity39, 782–795 (2013).
Liu, X. et al. Blockades of effector T cell senescence and exhaustion synergistically enhance antitumor immunity and immunotherapy. J. Immunother. Cancer10, e005020 (2022).
Rui, R., Zhou, L. & He, S. Cancer immunotherapies: advances and bottlenecks. Front. Immunol.14, 1212476 (2023).
Yu, X. et al. The surface protein TIGIT suppresses T cell activation by promoting the generation of mature immunoregulatory dendritic cells. Nat. Immunol.10, 48–57 (2009).
Triebel, F. et al. LAG-3, a novel lymphocyte activation gene closely related to CD4. J. Exp. Med.171, 1393–1405 (1990).
Han, Y. et al. Hsa_circ_0001535 inhibits the proliferation and migration of ovarian cancer by sponging miR-593-3p, upregulating PTEN expression. Clin. Transl. Oncol.25, 2901–2910 (2023).
Papa, A. et al. Cancer-associated PTEN mutants act in a dominant-negative manner to suppress PTEN protein function. Cell157, 595–610 (2014).
Wolfson, E., Solomon, S., Schmukler, E., Goldshmit, Y. & Pinkas-Kramarski, R. Nucleolin and ErbB2 inhibition reduces tumorigenicity of ErbB2-positive breast cancer. Cell. Death Dis.9, 47 (2018).
Kupryjańczyk, J. et al. TP53 status determines clinical significance of ERBB2 expression in ovarian cancer. Br. J. Cancer91, 1916–1923 (2004).
Lai, Y. & Yang, Y. SMYD2 facilitates cancer cell malignancy and xenograft tumor development through ERBB2-mediated FUT4 expression in colon cancer. Mol. Cell Biochem.477, 2149–2159 (2022).
Li, B. et al. METTL3-mediated m(6)A modification of lncRNA TSPAN12 promotes metastasis of hepatocellular carcinoma through SENP1-depentent deSUMOylation of EIF3I. Oncogene (2024).
Zhang, W. Y. et al. Research progress of the roles of ubiquitination/deubiquitination in androgen receptor abnormalities and prostate cancer. Zhongguo Yi Xue Ke Xue Yuan Xue Bao42, 251–256 (2020).
Eruslanov, E. B. et al. Tumor-associated neutrophils stimulate T cell responses in early-stage human lung cancer. J. Clin. Invest.124, 5466–5480 (2014).
Xia, M., Wang, B., Wang, Z., Zhang, X. & Wang, X. Epigenetic regulation of NK cell-mediated antitumor immunity. Front. Immunol.12, 672328 (2021).
Bowers, J. S. et al. Th17 cells are refractory to senescence and retain robust antitumor activity after long-term ex vivo expansion. JCI Insight2, e90772 (2017).
Protti, M. P. & De Monte, L. Cross-talk within the tumor microenvironment mediates Th2-type inflammation in pancreatic cancer. Oncoimmunology1, 89–91 (2012).
Zou, W. & Regulatory, T. Cells, tumour immunity and immunotherapy. Nat. Rev. Immunol.6, 295–307 (2006).
Höpken, U. E. & Rehm, A. Homeostatic chemokines guide lymphoma cells to tumor growth-promoting niches within secondary lymphoid organs. J. Mol. Med. (Berl.)90, 1237–1245 (2012).
McDonald, P. W. et al. IL-7 signalling represses Bcl-6 and the TFH gene program. Nat. Commun.7, 10285 (2016).
Wang, M. et al. LAG3 and its emerging role in cancer immunotherapy. Clin. Transl. Med.11, e365 (2021).
Meng, F. et al. Overexpression of TIGIT in NK and T cells contributes to tumor immune escape in myelodysplastic syndromes. Front. Oncol.10, 1595 (2020).
Boileau, M. & Boussemart, L. [New European approval: Relatlimab/nivolumab in first -line treatment of advanced metastatic melanoma with less than 1% tumor expression of PD-L1]. Bull. Cancer109, 1230–1231 (2022).
Chen, X. et al. An Fc-competent anti-human TIGIT blocking antibody ociperlimab (BGB-A1217) elicits strong Immune responses and potent anti-tumor efficacy in pre-clinical models. Front. Immunol.13, 828319 (2022).
Sordo-Bahamonde, C. et al. LAG-3 blockade with Relatlimab (BMS-986016) restores anti-leukemic responses in chronic lymphocytic leukemia. Cancers (Basel)13, 2112 (2021).
Peyrou, M., Bourgoin, L. & Foti, M. PTEN in liver diseases and cancer. World J. Gastroenterol.16, 4627–4633 (2010).
Masson, G. R. & Williams, R. L. Structural mechanisms of PTEN regulation. Cold Spring Harb Perspect. Med.10, a036152 (2020).
Li, S. & Tollefsbol, T. O. DNA methylation methods: Global DNA methylation and methylomic analyses. Methods187, 28–43 (2021).
Chatterton, Z. et al. Single-cell DNA methylation sequencing by combinatorial indexing and enzymatic DNA methylation conversion. Cell. Biosci.13, 2 (2023).
Funding
This work was supported by the General Project of Inner Mongolia Natural Science Foundation (No. 2022MS08063), Shanghai Key laboratory of Kidney and Blood Purification (14DZ226022, 20DZ2271600), supported by the Science and Technology Commission of Shanghai, the Key Research and Development and Achievement Transformation Project in the Social Welfare Field of the 14th Five-year Plan in the Inner Mongolia Autonomous Region (No. 2022YFSH0087), the Inner Mongolia Health Science and Technology Project in 2022 (No. 202201293), the Inner Mongolia “Grassland Talents” Program Young Innovative Talent Project (No. Q2022082), the National Natural Science Foundation of China (No. 81960143), and the Trinity College Students Innovation and Entrepreneurship Cultivation Project of Inner Mongolia Medical University (No. SWYT2020008).
Author information
Authors and Affiliations
Contributions
W.G. conducted data analysis and created pictures and tables; L.C. collected cases and obtained tissue specimens, and wrote a revised version of the paper; L.B. and J.W. processed specimens and the evaluation of the results of immunohistochemical experiments; N.H., C.L., and T.H. wrote the original draft of the manuscript; R.X. and X.W. reviewed the draft; J.Z. coordinated the work of various departments and control the quality of data; Y.M. was responsible for project administration, supervision, and editing. All the authors approved the final draft of the manuscript.
Corresponding author
Ethics declarations
Ethics statement
The studies involving human participants were reviewed and approved by the Ethics Committee of Inner Mongolia Medical University. The patients/participants provided their written informed consent to participate in this study.
Competing interests
The authors declare no competing interests.
Additional information
Publisher’s note
Springer Nature remains neutral with regard to jurisdictional claims in published maps and institutional affiliations.
Electronic supplementary material
Below is the link to the electronic supplementary material.
Rights and permissions
Open Access This article is licensed under a Creative Commons Attribution-NonCommercial-NoDerivatives 4.0 International License, which permits any non-commercial use, sharing, distribution and reproduction in any medium or format, as long as you give appropriate credit to the original author(s) and the source, provide a link to the Creative Commons licence, and indicate if you modified the licensed material. You do not have permission under this licence to share adapted material derived from this article or parts of it. The images or other third party material in this article are included in the article’s Creative Commons licence, unless indicated otherwise in a credit line to the material. If material is not included in the article’s Creative Commons licence and your intended use is not permitted by statutory regulation or exceeds the permitted use, you will need to obtain permission directly from the copyright holder. To view a copy of this licence, visit http://creativecommons.org/licenses/by-nc-nd/4.0/.
About this article
Cite this article
Gao, Wn., Chen, Lg., Bao, Lr. et al. ERBB2 is a potential diagnostic and prognostic biomarker in renal clear cell carcinoma. Sci Rep 14, 22775 (2024). https://doi.org/10.1038/s41598-024-73574-7
Received:
Accepted:
Published:
Version of record:
DOI: https://doi.org/10.1038/s41598-024-73574-7










