Fig. 1
From: Transcriptomic and metabolomic analysis based on different aggressive pecking phenotype in duck

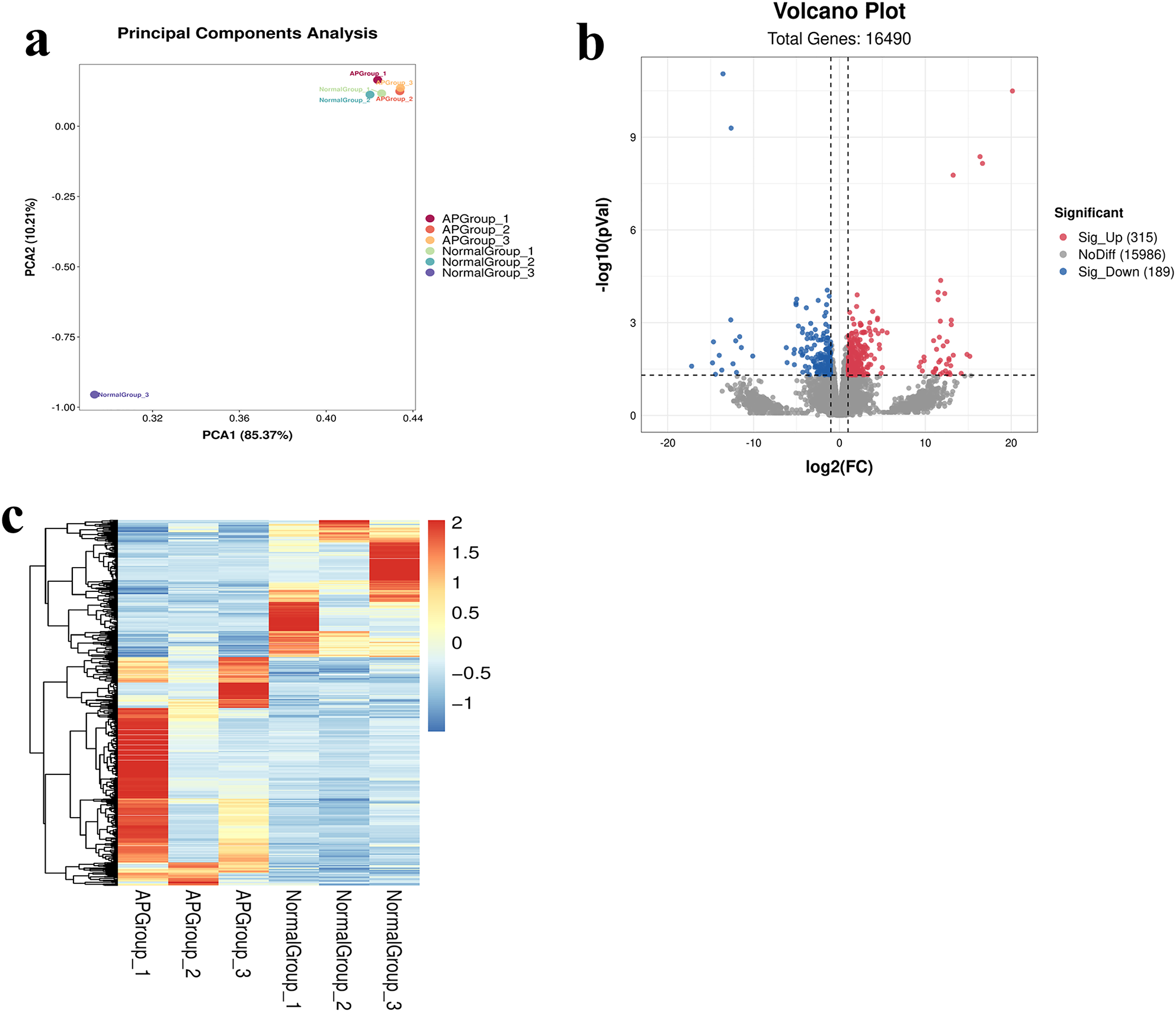
Transcriptome analysis results. (a) PCA plot. (b) Volcano plot of DEGs: the red plots represent significantly upregulated genes; the blue plots represent significantly downregulated genes. (c) Clustering heatmap of the transcriptome.