Fig. 3
From: Transcriptomic and metabolomic analysis based on different aggressive pecking phenotype in duck

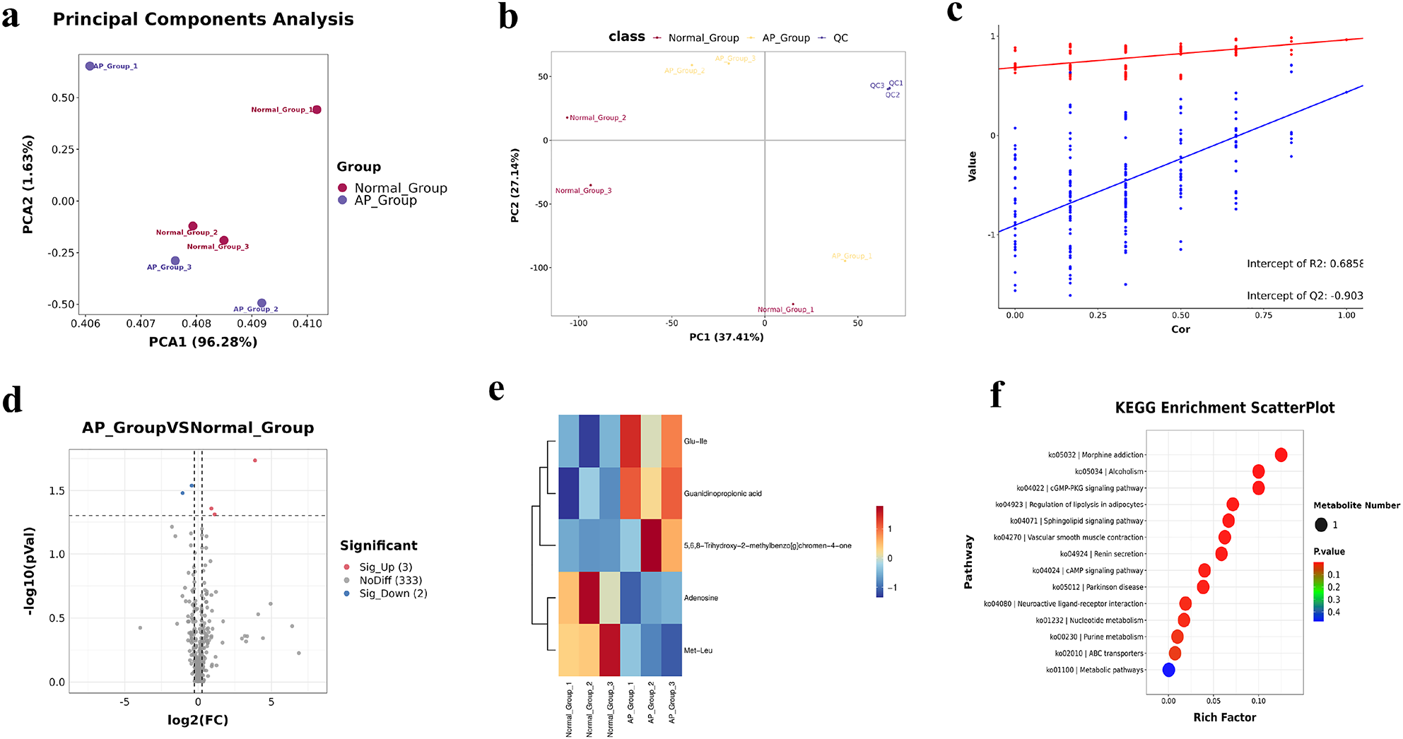
Metabolome results. (a) PCA plot. (b) PLSDA score plot. (c) PLSDA model validation plot. (d) Volcano plot of DAMs. (e) Clustering heatmap of DAMs. (f) KEGG enrichment scatter plot.