Fig. 9
From: Molecular characterization of plant growth-promoting Trichoderma from Saudi Arabia

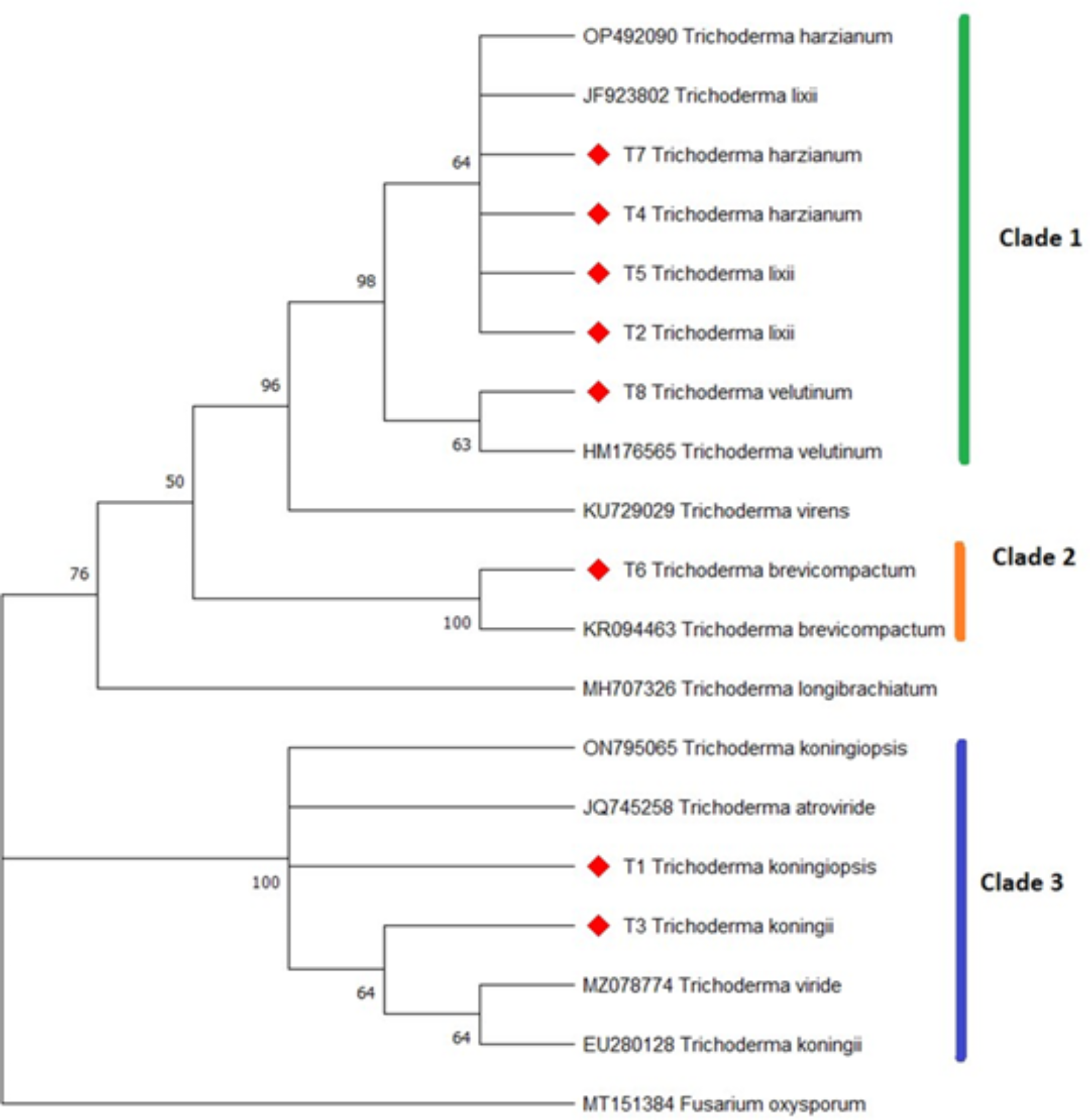
Neighbor-joining phylogenetic tree based on ITS 4 and ITS 5 region sequences of eight isolated Trichoderma species, 10 Trichoderma species from GenBank, and F. oxysporum as an outgroup. The evolutionary distances were computed using the maximum composite likelihood method. The percentage of replicate trees in which the associated taxa clustered together in the bootstrap test (500 replicates) is shown next to the branches. Clade 1: Harzianum, Clade 2: Brevicompactum, and Clade 3: Viride.