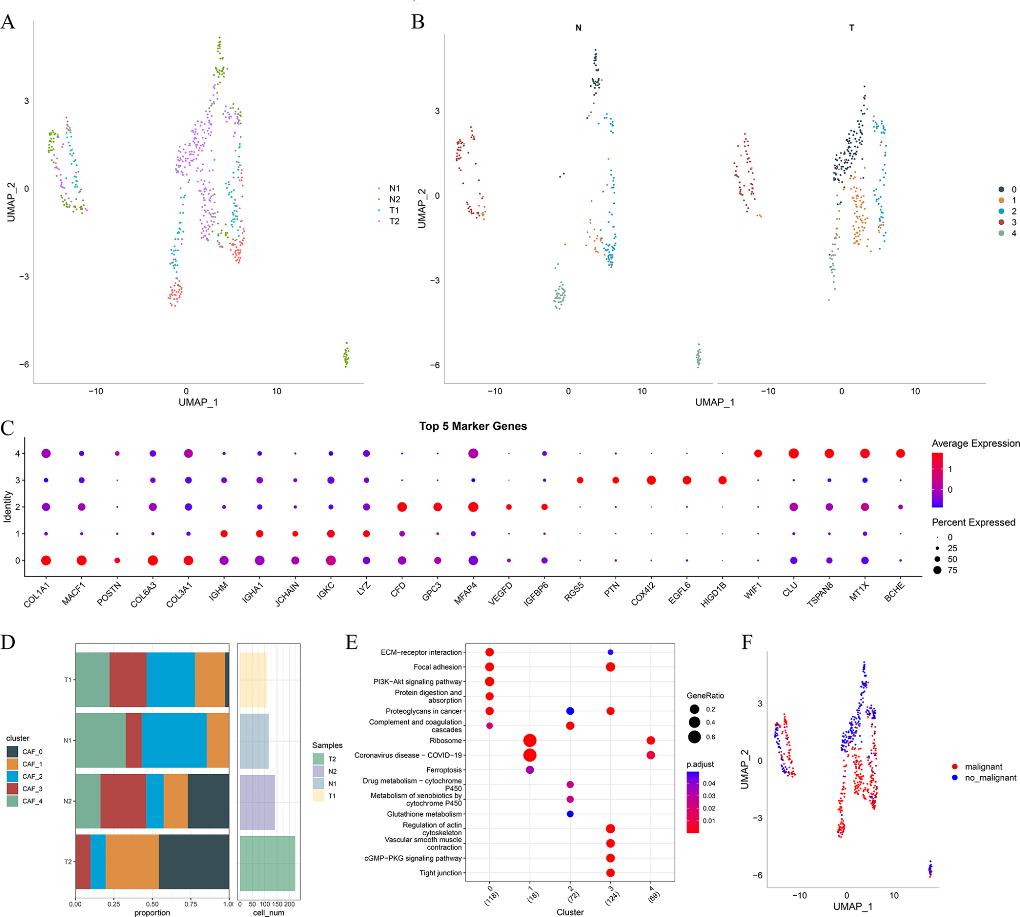
Fig. 1

The identification of CAF clusters based on a scRNA-seq ddata of LUAD patients. (A) Distribution of 4 samples as represented by uMAP; (B) Distribution of five fibroblasts by uMAP after clustering; (C) Dot plot of top 5 gene expression markers of subgroups; (D) CAF proportion and number of subgroups for cancer tissue and metastatic lymph node cells; (E) KEGG enrichment analysis of 5 subsets of fibroblasts; (F) uMAP distribution map of malignant and non-malignant cells predicted by copykat package.