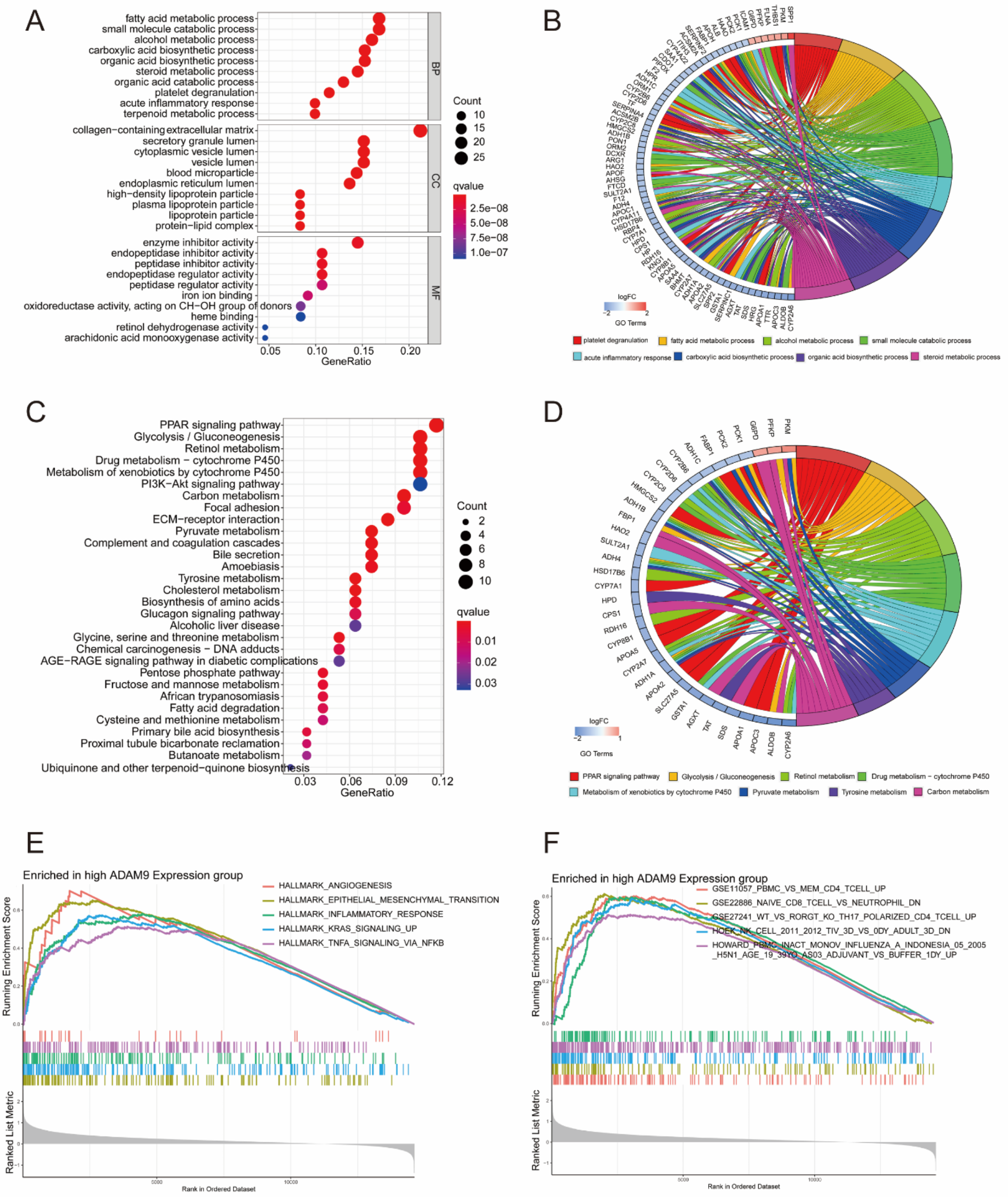
Fig. 5

Functional enrichment analyses of differentially expressed genes based on ADAM9 expression in HCC. (A) GO enrichment analysis. BP, biological process; CC, cellular component; MF, molecular function. (B) GO cluster analysis. (C) KEGG enrichment analysis. (D) KEGG pathway cluster analysis. (E–F) GSEA analysis to explore the potential regulatory mechanisms with HALLMARK and C7 collection as reference gene sets.