Abstract
Hepatocellular carcinoma (HCC) is one of the leading causes of cancer-related mortality worldwide. This study investigates the role and mechanisms of ADAM9 as a biomarker and potential therapeutic target in HCC. Utilizing RNA-sequencing data and clinicopathological characteristics from The Cancer Genome Atlas (TCGA) and Gene Expression Omnibus (GEO) databases, we conducted survival and meta-analyses, functional enrichment, and immune infiltration studies. Additionally, we evaluated the effects of ADAM9 silencing on HCC cell proliferation, migration, and invasion through in vitro experiments. Our results demonstrate that high ADAM9 expression is associated with poor prognosis and increased immune infiltration in HCC patients. Furthermore, ADAM9 knockdown significantly inhibited tumor cell proliferation and migration. These findings indicate that ADAM9 is a promising prognostic biomarker and potential therapeutic target in HCC. In conclusion, ADAM9 could offer avenues for developing strategies to inhibit tumor progression and improve patient outcomes.
Similar content being viewed by others
Introduction
Hepatocellular carcinoma (HCC) ranks third in cancer-related death rates and is one of the most prevalent malignancies1,2,3,4. Although surgery remains the primary treatment for HCC, with advancements in surgical techniques, the prognosis for HCC continues to be poor, primarily due to high metastasis rates and a significant risk of recurrence following surgery5,6. Additionally, the disease’s concealed onset, nonspecific clinical symptoms, and the absence of reliable biomarkers often result in HCC being diagnosed at intermediate or advanced stages, rendering patients ineligible for radical treatments such as surgical resection or radiofrequency ablation7. Therefore, new and reliable biomarkers for early detection, prognosis prediction, and potential treatment targets for HCC are urgently needed.
A disintegrin and metalloproteinase (ADAM) family comprises transmembrane proteins that play critical roles in various biological processes, including cell adhesion, migration, development, and tumorigenesis8,9. Among them, ADAM9 is a proteolytically active member expressed in various cell types, such as nerve10, cancer11, and immune cells12. ADAM9 overexpression has been implicated in cancer metastasis, inflammatory diseases13 and degenerative diseases such as Alzheimer’s disease14, marking it a potential therapeutic target in various pathologies.
In HCC, ADAM9 promotes tumor metastasis primarily through enhancing epithelial-mesenchymal transition (EMT) and reactive oxygen species (ROS) production, while also modulating the immune microenvironment15,16. Inhibiting ADAM9 improves treatment efficacy by preventing the shedding of immune-modulatory molecules such as MICA, thereby enhancing natural killer (NK) cell recognition of cancer cells17. However, these studies have largely focused on phenotypic associations without delving into the molecular mechanisms of ADAM9, particularly its impact on immune modulation and immunotherapy responses in HCC.
This study aims to integrate bioinformatics and experimental approaches to systematically investigate the role of ADAM9 in HCC (Fig. 1). We analyzed ADAM9’s expression, clinical relevance, and functional impact across cancer types using public cancer databases and conducted functional enrichment and immune infiltration studies. Additionally, we assessed potential immunotherapy sensitivity and explored the effects of ADAM9 suppression on the proliferation and invasion of HCC cells in vitro. Our findings demonstrate that ADAM9 is not only a significant prognostic marker but also a potential enhancer of immunotherapy efficacy in HCC, providing novel insights into its role as a therapeutic target.
Materials and methods
ADAM9 gene information
With the help of GeneCards (https://www.genecards.org)18 and the Human Protein Atlas (HPA, www.proteinatlas.org)19, we mapped human chromosomes and located the ADAM9 protein subcellularly. On the OpenTargets platform (https://www.targetvalidation.org) we investigated the involvement of ADAM9 in various diseases20. TIMER (http://timer.cistrome.org)21 was further used to analyze variations in ADAM9 gene expression across multiple cancers.
Data collection
The Cancer Genome Atlas (TCGA) database (https://portal.gdc.cancer.gov/) was used to acquire mRNA expression profiles, clinicopathological features, and prognostic factors for 424 HCC samples (374 liver tumors and 50 normal tissues). “limma” R package was used to normalize gene expression data22. Incomplete clinical information was excluded during the bioinformatics analysis of HCC samples.
Assessment of ADAM9 prognostic and clinical characteristics
HCC samples were divided into high and low ADAM9 expression groups based on median expression levels to assess clinical and prognostic significance. Survival analysis was performed using the “survival” R package23, and Kaplan-Meier (KM) survival curves were plotted. ROC curves evaluated the diagnostic value of ADAM9 for HCC. Univariate and multivariate Cox regression analyses examined the relationship between overall survival (OS) and clinical characteristics, with statistical significance set at P < 0.05.
Meta analysis
Besides the TCGA data, three GEO datasets (GSE10186, GSE45114, and GSE76427) were analyzed. A meta-analysis with R software (version 4.1.0) confirmed the clinicopathological significance and prognostic value of ADAM9 in HCC patients. The fixed-effect model was used due to no observed heterogeneity (I2 = 0%, P = 0.62).
Functional enrichment analyses
The “limma” R package was utilized to identify differentially expressed genes (DEGs) between two groups, with thresholds of adjusted P < 0.05 and absolute log2FoldChange > 1. Gene Ontology (GO) and Kyoto Encyclopedia of Genes and Genomes (KEGG) pathway enrichment analyses24 were performed using the “clusterProfiler” R package25 to examine the biological functions of these DEGs and those associated with ADAM9. Additionally, gene set enrichment analysis (GSEA) was conducted using the reference gene sets “h.all.v7.5.1.symbols.gmt” and “c7.all.v7.5.1.symbols.gmt” to uncover potential regulatory mechanisms involving ADAM926.
Relationship between ADAM9 and tumor-infiltrating immune cells
Using the TIMER database, we assessed the relationship between ADAM9 expression and six types of tumor-infiltrating immune cells in HCC. The proportions of 22 tumor-infiltrating lymphocyte subsets were estimated using the CIBERSORT algorithm. The “gsva” R package27 was used for single-sample gene set enrichment analysis (ssGSEA) to quantify immune function and assess the impact of ADAM9 on the tumor immune microenvironment (TIME) in HCC. Further analysis included only samples with P < 0.05.
Estimation of the sensitivity to immunotherapy
To predict ADAM9’s response to immunotherapies in HCC patients, we calculated Microsatellite Instability (MSI) and Tumor Immune Dysfunction and Exclusion (TIDE) scores for each sample. MSI reflects changes in repetitive DNA sequences, while TIDE assesses T cell dysfunction and exclusion based on tumor gene expression profiles28,29. Given the potential influence of key immune checkpoint genes on the outcomes of immune-checkpoint blockade (ICB) treatments30, we compared MSI and TIDE scores between high and low ADAM9 expression groups and analyzed differences in 47 immune checkpoint blockade (ICB) genes and six key immune checkpoint genes between these groups.
Cell culture
This study utilized multiple human HCC cell lines (LO2, Bel-7402, Huh7, Hep3B, LM9, SK-Hep-1, SMMC-7721) to investigate the anti-tumor effects of novel compounds. These cell lines, obtained from the Cell Bank of the Chinese Academy of Sciences, were maintained under standard conditions in Shanghai, China. LO2, Huh7, and Hep3B cells were cultured in DMEM with 10% FBS (Gibco), while Bel-7402, LM9, SK-Hep-1, and SMMC-7721 cells were maintained in RPMI-1640 medium (Gibco) with the same FBS and antibiotics. All cell lines were incubated at 37 °C with 5% CO2 and subcultured at 70–80% confluency.
Cell transfection
In this study, we utilized small interfering RNA (siRNA) to reduce ADAM9 expression in Hep3B cells, aiming to elucidate its role in liver cancer progression. Four specific siRNA sequences targeting ADAM9, along with a non-specific control siRNA (si-NC), were designed and sourced from GenePharma (Shanghai, China). The siRNA sequences were presented in Table S1. Transfection was carried out using Lipofectamine 2000 reagent (Invitrogen, Carlsbad, USA) according to the manufacturer’s guidelines.
RT-qPCR
Using RT-qPCR with the Bio-Rad CFX96 system, we assessed ADAM9 expression in HCC cells. RNA was extracted with Trizol (Invitrogen) and quality-checked using a NanoDrop spectrophotometer (Thermo Fisher Scientific). cDNA was synthesized with Takara’s PrimeScript RT Reagent Kit. RT-qPCR reactions included 10 µL of 2X SYBR Green PCR Master Mix. ADAM9 primers: forward, GTGGAGCTGTTCATTTGCTGAGA; reverse, GGTCCAAATCTCCAGTCCAATCA. GAPDH primers: forward, CTTCATTGACCTTGGTGACA; reverse, CACCACCATTGTTGATGGTG. The cycling conditions were: 95 °C for 3 min, then 40 cycles of 95 °C for 10 s and 60 °C for 30 s. Data were analyzed using the 2^-ΔΔCt method, with GAPDH as the internal reference gene.
Western blot
Primary antibodies ADAM9 (Affinity, AF7559, 1:1000) and GAPDH (Zenbio, 380626, 1:10000) were used, followed by a goat anti-rabbit secondary antibody (Zenbio, 550018, 1:20000). Proteins were extracted with RIPA buffer and protease inhibitors (Beyotime, Shanghai, China). After SDS-PAGE, samples were transferred to a PVDF membrane (Millipore, USA) and blocked with Beyotime’s quick blocking solution. Membranes were incubated overnight at 4 °C with primary antibodies, then with the secondary antibody for one hour at room temperature. Signal detection used an ECL substrate (Zenbio, 17047).
CCK-8 assay
After transfection, Hep3B cells were seeded at 3 × 103 cells per well in a 96-well plate. After 4 h for attachment and monolayer formation, cells were cultured at 37 °C with 5% CO₂ for 0 to 72 h. Then, 10 µL of CCK-8 solution (Dojindo, Japan) was added to each well and incubated for another 4 h at 37 °C. Absorbance was measured at 450 nm with a microplate reader.
Colony formation assay
Post-transfection, Hep3B cells were plated at 500 cells per well in a 6-well plate to ensure single-cell colony formation. Cells were cultured at 37 °C with 5% CO₂ for two weeks, with the medium changed every 3 to 4 days. After the culture period, cells were fixed with 4% formaldehyde for 20 min and stained with 0.1% crystal violet for 15 min for clear colony observation and counting.
Wound-healing assay
Hep3B cells were seeded evenly into a 6-well plate and grown to 90% confluency to form a monolayer. A straight-line scratch was made using a sterile 200 µL pipette tip. Cells were rinsed twice with PBS to remove floating or damaged cells, then incubated at 37 °C with 5% CO₂ in serum-free medium. Photographs were taken at 0, 12, and 24 h. The migration speed was assessed by quantifying the scratch closure area or percentage using image analysis software.
Transwell migration and invasion assays
Transwell assays were used to evaluate Hep3B cell migration and invasion post-transfection. For migration, 1 × 105 cells/mL in 200 µL serum-free medium were seeded into the upper chamber (24-well plate, 8 μm pores) without Matrigel (BD Biosciences, San Jose, USA). The lower chamber had 600 µL medium with 10% FBS. For invasion, membranes were pre-coated with Matrigel. After 24–48 h at 37 °C with 5% CO₂, cells were fixed, stained, and non-migrated cells removed. Cells on the underside were counted under a microscope.
Statistical analyses
Statistical analyses were conducted using R (version 4.1.0) and GraphPad Prism (version 10.0). Experiments were replicated three times, with data as mean ± SD. Quantitative comparisons used one-way ANOVA, two-tailed Student’s t-test, or Wilcoxon Rank-Sum Test, and qualitative data were analyzed with the chi-square (χ2) test. A P-value < 0.05 was statistically significant.
Results
ADAM9 localization, variants, expression and associated disease network
According to data from the GeneCards and HPA databases, ADAM9 is situated on chromosome 8 (Fig. 2A). It predominantly localizes to vesicles and the endoplasmic reticulum but has also been detected in the cytoplasm and cell membrane. Additionally, ADAM9 is predicted to be secreted into the extracellular space (Fig. 2B). Gene and disease network analyses using the OpenTargets platform indicate that ADAM9 is associated with various diseases, including genetic and congenital disorders, visual system disorders, and both cancer and benign tumors (Figure S1). Analysis of TCGA data via TIMER revealed that ADAM9 is highly expressed in 10 cancers, including CHOL, COAD, ESCA, GBM, HNSC, KIRC, KIRP, LIHC, LUAD, and STAD, compared to normal tissues (Fig. 2C).
ADAM9 is highly expressed in HCC and suggests a poor prognosis
In the TCGA dataset, ADAM9 expression was significantly higher in HCC samples compared to normal samples (Fig. 3A). Elevated ADAM9 levels were associated with advanced histological stage, clinical stage, and T classification (Fig. 3A). However, factors such as gender, age, nodal status, metastasis, and liver function did not show significant associations with ADAM9 expression in this dataset (Figure S2). Cox regression analyses demonstrated that both clinical stage and ADAM9 expression were significantly correlated with prognosis in HCC (Fig. 3B), suggesting that ADAM9 is a promising prognostic marker, consistent with previous research31,32. KM survival analysis indicated that higher ADAM9 expression was associated with poorer OS (Fig. 3C-D). ROC curves for predicting survival at 1, 3, and 5 years (AUC = 0.692, 0.628, 0.580; Fig. 3E) showed moderate diagnostic value for ADAM9 in HCC. These findings confirm the role of ADAM9 as a prognostic marker for HCC and also uniquely identify its association with specific tumor features, such as advanced stage and poor prognosis, distinguishing it from general demographic or clinical characteristics and supporting its potential use in clinical decision-making and personalized treatment strategies.
Prognostic value of ADAM9 expression in HCC. (A) ADAM9 expression in different clinical subgroups. (B) Univariate and multivariate Cox regression analyses. (C) ADAM9 expression distribution among patients, with survival status and time indicated. (D) Kaplan-Meier survival curves for ADAM9 expression. (E) ROC curves for predicting survival at 1, 3, and 5 years, with AUC values indicating predictive accuracy. ROC: receiver operating characteristic; AUC: area under the curve. (*P < 0.05; **P < 0.01; ***P < 0.001).
To further assess ADAM9’s prognostic impact in HCC, we combined the TCGA dataset with three GEO datasets for a meta-analysis (Fig. 4). The pooled hazard ratio (HR) and 95% confidence interval (CI) for high ADAM9 expression and OS in 656 HCC patients were 1.35 (1.16; 1.57), with no heterogeneity observed. Overall, high ADAM9 expression was established as an independent risk factor for HCC prognosis.
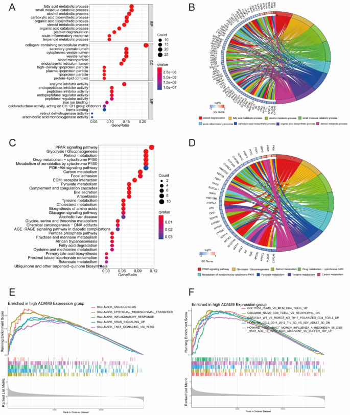
Functional enrichment analyses
We identified 140 DEGs between high and low ADAM9 expression groups, with 34 upregulated and 106 downregulated genes (Table S2). All 140 DEGs were used for GO and KEGG analyses. GO and KEGG pathway analyses revealed that ADAM9 influences processes such as fatty acid metabolism, carboxylic acid biosynthesis, and arachidonic acid metabolism (Fig. 5A). Gene cluster analysis highlighted metabolic, immune, and inflammatory processes (Fig. 5B). KEGG analysis showed enrichment in PPAR signaling, xenobiotic metabolism by cytochrome P450, and focal adhesion pathways (Fig. 5C). ADAM9 is pivotal in ECM-receptor interaction and cancer pathways, indicating its therapeutic potential (Fig. 5C). The gene cluster analysis further illustrated the connections between ADAM9 and various cancer-related pathways, reinforcing its multifaceted role in tumorigenesis (Fig. 5D). GSEA analysis of HALLMARK gene sets revealed enrichment in angiogenesis, EMT, inflammation, immune response, and KRAS mutation pathways in the high ADAM9 group (Fig. 5E). The C7 collection showed ADAM9’s association with immune cell function (Fig. 5F). While these results suggested that ADAM9 is involved in pathways related to immune cell function, further studies are necessary to validate ADAM9 as a novel biomarker for immune status in the TME.
Functional enrichment analyses of differentially expressed genes based on ADAM9 expression in HCC. (A) GO enrichment analysis. BP, biological process; CC, cellular component; MF, molecular function. (B) GO cluster analysis. (C) KEGG enrichment analysis. (D) KEGG pathway cluster analysis. (E–F) GSEA analysis to explore the potential regulatory mechanisms with HALLMARK and C7 collection as reference gene sets.
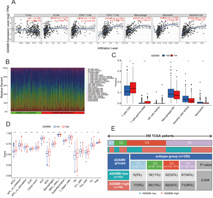
Immune status and tumor microenvironment analysis
To examine the relationship between ADAM9 and the TIME, we used the TIMER tool, which revealed a positive correlation between ADAM9 expression and immune cell infiltration (Fig. 6A). The CIBERSORT algorithm further identified an increased presence of M0 macrophages, dendritic cells, and neutrophils in the high ADAM9 group, wheras the low ADAM9 group showed a higher abundance of CD8 + T cells, γδ T cells, and resting NK cells (Fig. 6B–C). While these data highlighted differences in specific immune cell types associated with ADAM9 expression, other cell fractions, including B cells, various T cell subsets, monocytes, and mast cells, did not show significant alterations (Figure S3). ssGSEA revealed higher scores for antigen presentation processes, CCR, checkpoint, parainflammation, and inflammation-promoting activities in the high ADAM9 group (Fig. 6D). Additionally, elevated levels of immune cell functions, such as Tfh, Treg, Th1, and Th2 cells, were observed in the high ADAM9 group, suggesting an enhanced immune regulatory environment (Fig. 6D). However, some immune cell functions, including B cells, CD8 + T cells, cytolytic activity, dendritic cells (DCs), NK cells, pDCs, and several co-inhibitory and co-stimulatory pathways, did not show significant differences between high and low ADAM9 expression groups (Figure S4). Further analysis of immune subtypes (C1-C6)33, revealed a higher prevalence of C1, C2, and C3 subtypes in the high ADAM9 group, whereas the low ADAM9 group had more C4 subtypes (Fig. 6E).
ADAM9 expression and immune infiltration in cancer. (A) Correlation between ADAM9 expression and infiltration levels of various immune cells. (B) Proportions of different immune cell types in patients with low and high ADAM9 expression. (C) Comparison of immune cell fractions between high and low ADAM9 expression groups. (D) Immune score comparisons between ADAM9 high and low expression groups. (E) Distribution of ADAM9 expression across different immune subtypes in HCC patients. (*P < 0.05; **P < 0.01; ***P < 0.001).
Potential role of ADAM9 expression in predicting immunotherapy responses in hepatocellular carcinoma
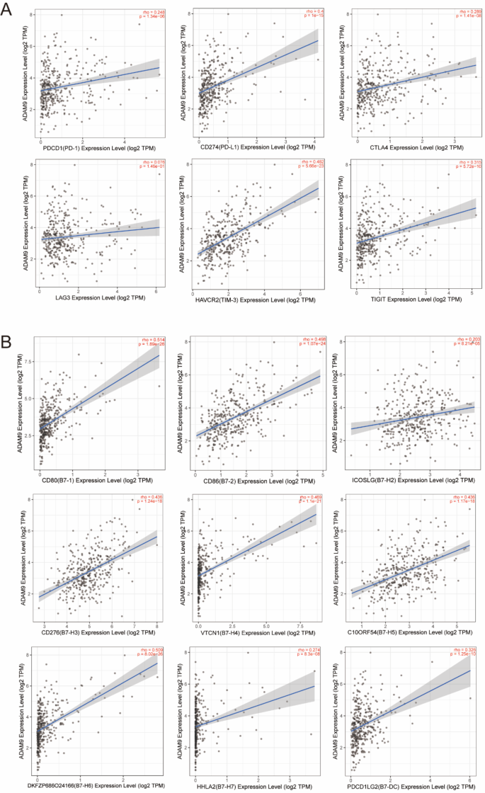
Currently, numerous genes involved in the immune response are considered immune checkpoint genes. The advent of ICB treatment has significantly impacted clinical decision-making in oncology34,35. The expression levels of immune checkpoint molecules are crucial indicators for personalized immunotherapy36,37. In our study, we examined the correlation between key immune checkpoint inhibitor genes and ADAM9 expression to assess its potential impact on HCC immunotherapy outcomes. The results (Fig. 7) showed that ADAM9 expression positively correlated with PDCD1 (PD-1), CD274 (PD-L1), CTLA-4, LAG3, HAVCR2 (TIM-3), TIGIT, and B7 family members, indicating that higher ADAM9 expression may be associated with a more immunosuppressive tumor microenvironment.
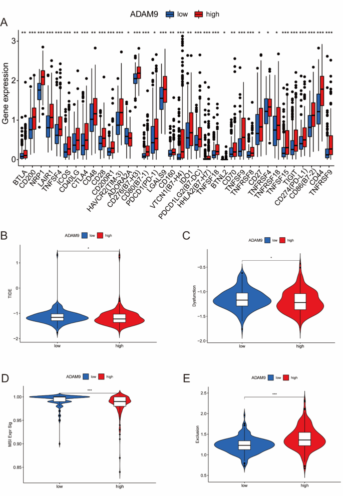
Further analysis of 36 immune checkpoint gene expression levels between high and low ADAM9 expression groups (Fig. 8A) demonstrated significant upregulation of these checkpoint genes in patients with high ADAM9 expression, suggesting a potentially greater responsiveness to immunotherapy in these patients. To substantiate this, TIDE analysis was conducted to predict immunotherapy responses29, revealing significantly lower TIDE scores in high ADAM9 expression groups (Fig. 8B), which are indicative of reduced immune escape and a better response to ICB treatments. Additionally, high ADAM9 expression groups had lower T cell dysfunction and MSI scores, alongside higher T cell exclusion scores (Fig. 8C–E), further supporting the notion that patients with elevated ADAM9 expression may have a unique immunological profile that could render them more likely to benefit from immunotherapy.
The value of ADAM9 in HCC immune therapy. (A) The expression levels of various immune-related genes in high and low ADAM9 expression groups. (B) TIDE scores for high and low ADAM9 expression groups, indicating immune evasion potential. (C) Dysfunction scores for immune cells in high and low ADAM9 expression groups. (D) MSI scores comparing high and low ADAM9 expression groups. (E) Immune exclusion scores for low and high ADAM9 expression groups. (*P < 0.05; **P < 0.01; ***P < 0.001).
ADAM9 influences the proliferation and migration of hepatocellular carcinoma cells
Given the multifaceted findings, ADAM9 functions as an oncogene in HCC, driving tumor initiation and progression, potentially worsening prognosis by enhancing cell proliferation and contributing to immune dysfunction within the tumor microenvironment. To investigate whether reducing ADAM9 expression could mitigate malignant behaviors at the cellular level, we conducted a series of experiments.
We first evaluated ADAM9 expression levels in various human HCC cell lines and compared them to normal liver cells (LO2). A significant increase in ADAM9 expression was observed at both mRNA and protein levels in HCC cell lines, with the highest expression in Hep3B cells (Fig. 9A–C, Supplementary S1). Given the pivotal roles of cell proliferation and migration in tumor progression, we assessed the impact of ADAM9 knockdown on these processes in HCC cells. Four different siRNAs (siADAM9-1, siADAM9-2, siADAM9-3, siADAM9-4) were used to reduce ADAM9 mRNA levels in Hep3B cells, with knockdown confirmed by RT-qPCR and validated by Western blot analysis (Fig. 9D–F, Supplementary S1). Among these, siADAM9-2 showed the most pronounced knockdown effect and was used in subsequent experiments.
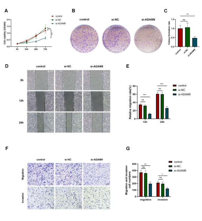
Functional assays, including CCK-8 and colony formation, demonstrated that ADAM9 knockdown markedly decreased Hep3B cell proliferation (Fig. 10A–C). Additionally, wound healing and Transwell assays indicated that reducing ADAM9 expression inhibited cell migration and invasion (Fig. 10D–G). These experiments demonstrated that ADAM9 knockdown in Hep3B cells significantly inhibited cell proliferation and migration, confirming our previous results.
Expression and inhibition of ADAM9 in HCC cell lines. (A) Relative mRNA expression of ADAM9 in various cell lines. (B–C) Western blot analysis of ADAM9 protein expression in different cell lines. (D) Relative mRNA expression of ADAM9 after knockdown with different siRNAs. (E–F) Western blot analysis of ADAM9 protein expression after siRNA knockdown. (*P < 0.05; **P < 0.01; ***P < 0.001).
Effects of ADAM9 Knockdown on Migration and Invasion. (A–C) CCK8 and colony formation assays assessing the proliferative ability of Hep3B cells post-transfection with si-ADAM9. (D–G) Wound healing and Transwell assays evaluating the migration and invasion capabilities of Hep3B cells after si-ADAM9 transfection. (*P < 0.05; **P < 0.01; ***P < 0.001).
Discussion
HCC is characterized by complex molecular mechanisms and substantial tumor heterogeneity, which complicate treatment efficacy, especially for immunotherapy38,39. Currently, most HCC patients do not benefit significantly from immunotherapeutic approaches, partly due to the lack of early and accurate diagnostic tools40. Early detection and diagnosis of HCC remain a clinical challenge41. Therefore, the development of novel diagnostic and prognostic biomarkers is urgently needed.
Using online-available datasets, bioinformatic analysis, and experimental validation, we identified ADAM9 as a promising biomarker for early HCC detection. TCGA data analysis revealed that ADAM9 expression in HCC samples was significantly higher than in normal samples. We observed that ADAM9 expression correlates with histological stage, clinical stage, and T classification with elevated levels in higher histologic grades and more advanced clinical stages. It is well known that higher tumor grade and stage are associated with poorer prognosis, higher tumor growth rates, and greater metastatic potential. These findings indicated that ADAM9 expression correlates with HCC malignancies and may promote tumor growth and metastasis, consistent with previous studies42,43. However, further research is needed to investigate the underlying mechanisms.
Our study demonstrated that high ADAM9 is associated with poor OS in HCC patients, and a meta-analysis supported ADAM9 as an independent risk factor for poor prognosis. Signaling pathways are critical in tumorigenesis. We analyzed DEGs between high and low ADAM9 expression groups to understand their potential mechanisms and pathways. GO and KEGG enrichment analyses indicated that these DEGs were primarily associated with metabolic, inflammatory, and immune responses. GSEA revealed significant enrichment of several cancer hallmarks in the high ADAM9 expression group, including vasculogenesis, invasive EMT, inflammation, immune response, and KRAS mutation. Invasive EMT is crucial in tumorigenesis and progression by promoting cancer cell properties such as migration, invasiveness, and drug resistance44. Inflammatory cells and cytokines also contribute to tumorigenesis and progression45,46. Therefore, ADAM9 may promote tumor generation and progression, leading to poor prognosis in HCC patients. Furthermore, in the combined analysis with immune subtypes, we observed that high ADAM9 expression was significantly correlated with the C1, C2, and C3 subtypes, while low ADAM9 expression was associated with the C4 subtype. These findings indicated that ADAM9 was linked to poor prognosis.
Increasing evidence highlights the crucial role of immune cells in the TME. The TME, comprised of various cell types and extracellular components, plays a crucial role in tumorigenesis across many cancers and facilitates immune escape47,48. Typically, the immune system can identify and eliminate cancer cells49. However, cancer cells often develop mechanisms to evade the immune surveillance and suppress immune responses49. Our results indicated that the high ADAM9 expression group exhibited increased immune cell infiltration and activation, suggesting that ADAM9 may influence anti-tumor immunity. Studies have indicated that ADAM9 may modulate cytokine and chemokine expression50, and remodel the extracellular matrix to facilitate immune cell migration50,51 that influence immune activation. Specifically, ADAM9’s proteolytic activity contributes to the shedding of immune-modulatory molecules such as MICA, affecting NK cell recognition and function, thus shaping the immune landscape in a manner that can both suppress and activate immune responses52. Additionally, ADAM9’s interaction with integrins and involvement in signaling pathways like MAPK, PI3K/AKT, and NF-κB further promote a pro-inflammatory environment that facilitates immune cell recruitment and activation, underscoring its role in the dynamic regulation of immune cell behavior within tumors53. These mechanisms suggest that ADAM9 not only promotes tumorigenesis but also shapes the immune landscape in HCC, potentially influencing the response to immunotherapy.
Our analysis of 36 immune checkpoint-associated genes revealed that tumors with high ADAM9 expression showed higher expression of immune checkpoint molecules compared to those with low ADAM9 expression. This suggests that the pro-inflammatory environment shaped by ADAM9 might enhance the efficacy of immunotherapy, making these patients more likely to benefit from such treatments. Additionally, the high ADAM9 expression group had lower TIDE, T cell dysfunction, and MSI scores, but higher T cell exclusion scores, indicating a unique immune landscape that could influence treatment outcomes. CIBERSORT analysis further supported these findings, showing enhanced T cell regulation in the high ADAM9 group, which may contribute to better immunotherapy responses. Therefore, ADAM9 may serve as a promising biomarker for predicting immunotherapy response in HCC. However, further research is necessary to elucidate the precise mechanisms by which ADAM9 modulates the immune microenvironment and affects therapy outcomes.
These results emphasize the urgent need to translate ADAM9 detection into clinical practice. Compared to traditional tissue biopsies, serum ADAM9 mRNA level measurement is a less invasive, more convenient approach that enables real-time monitoring of disease progression and therapeutic response. Such advantages make ADAM9 a clinically valuable biomarker, especially in assessing patient response to targeted therapies such as immunotherapy15. By providing a safer and more accessible alternative, serum-based ADAM9 evaluation could significantly enhance personalized treatment strategies for HCC patients. Despite these promising findings, several challenges remain. Technical issues, such as the standardization of ADAM9 measurement methods and the consistency of result interpretation, must be addressed to ensure reliable clinical applications. Additionally, further large-scale studies are needed to validate ADAM9’s diagnostic accuracy across diverse patient populations and its effectiveness in different therapeutic contexts.
To robustly identify the role of ADAM9 in HCC, we conducted a series of cell experiments. The in vitro validation using siRNA-mediated knockdown elucidates ADAM9’s function in promoting tumor aggressiveness. The reduction in cell proliferation and impaired migration and invasion following ADAM9 knockdown underscores its critical role in the cellular mechanisms driving HCC progression. These results suggest that ADAM9 not only facilitates HCC cell growth but also enhances their invasive capabilities, which are crucial for tumor metastasis. Consistent results across various experimental approaches reinforce the hypothesis that targeting ADAM9 could benefit HCC management by limiting tumor growth and spread, potentially improving clinical outcomes.
Future research should focus on elucidating the molecular pathways through which ADAM9 exerts its effects, potentially uncovering further targets for intervention. Exploring ADAM9-targeted therapies, such as small molecule inhibitors or monoclonal antibodies, could offer new strategies for HCC treatment. Further clinical trials and large cohort studies will be essential to validate ADAM9’s utility and refine its applications in clinical settings, ultimately improving HCC patient care.
While our study has yielded promising insights, some limitations exist. The molecular mechanisms by which ADAM9 influences HCC progression and its role in modulating the immune environment require deeper investigation. Future research should prioritize elucidating the pathways through which ADAM9 operates within HCC and assess potential interactions with other therapeutic strategies, particularly immunotherapy.
Conclusions
Our findings indicate that elevated ADAM9 expression in HCC is significantly associated with increased tumor invasiveness, poor prognosis, and a unique immune landscape, highlighting its potential as a valuable biomarker for early detection and prognostication of HCC. The observed correlation between ADAM9 and immune checkpoint molecules, along with pro-inflammatory signaling pathways, suggests its role in modulating the tumor microenvironment and shaping immune responses. Consequently, ADAM9 may function not only as a diagnostic and prognostic marker but also as a promising therapeutic target, particularly in enhancing the efficacy of immunotherapy in HCC patients. Further research is warranted to elucidate the molecular mechanisms by which ADAM9 influences the immune microenvironment, and extensive clinical validation studies are required to confirm its clinical application in personalized treatment strategies for HCC.
Data availability
The datasets generated and analyzed during the current study are available from GeneCards at https://www.genecards.org, HPA at www.proteinatlas.org, OpenTargets platform at https://www.targetvalidation.org, TIMER at http://timer.cistrome.org, TCGA at https://portal.gdc.cancer.gov/, and GEO at https://www.ncbi.nlm.nih.gov/geo/. The authors confirm that the data supporting the findings of this study are available in the article and supplementary material.
References
Heimbach, J. K. et al. AASLD guidelines for the treatment of hepatocellular carcinoma. Hepatology 67, 358–380. https://doi.org/10.1002/hep.29086 (2018).
Sung, H. et al. Global cancer statistics 2020: GLOBOCAN estimates of incidence and mortality worldwide for 36 cancers in 185 countries. CA Cancer J. Clin. 71, 209–249. https://doi.org/10.3322/caac.21660 (2021).
Jelic, S. & Sotiropoulos, G. C. Hepatocellular carcinoma: ESMO clinical practice guidelines for diagnosis, treatment and follow-up. Ann. Oncol. 21(Suppl 5), v59-64. https://doi.org/10.1093/annonc/mdq166 (2010).
Yang, J. D. et al. A global view of hepatocellular carcinoma: Trends, risk, prevention and management. Nat. Rev. Gastroenterol. Hepatol. 16, 589–604. https://doi.org/10.1038/s41575-019-0186-y (2019).
Llovet, J. M. et al. Hepatocellular carcinoma. Nat. Rev. Dis. Primers. 7, 6. https://doi.org/10.1038/s41572-020-00240-3 (2021).
Portolani, N. et al. Early and late recurrence after liver resection for hepatocellular carcinoma: Prognostic and therapeutic implications. Ann. Surg. 243, 229–235. https://doi.org/10.1097/01.sla.0000197706.21803.a1 (2006).
Ferlay, J. et al. Cancer statistics for the year 2020: An overview. Int. J. Cancer. https://doi.org/10.1002/ijc.33588 (2021).
Mazzocca, A., Giannelli, G. & Antonaci, S. Involvement of ADAMs in tumorigenesis and progression of hepatocellular carcinoma: Is it merely fortuitous or a real pathogenic link?. Biochim. Biophys. Acta 1806, 74–81. https://doi.org/10.1016/j.bbcan.2010.02.002 (2010).
Seals, D. F. & Courtneidge, S. A. The ADAMs family of metalloproteases: Multidomain proteins with multiple functions. Genes Dev. 17, 7–30. https://doi.org/10.1101/gad.1039703 (2003).
Hsia, H. E. et al. Functions of ‘A disintegrin and metalloproteases (ADAMs)’ in the mammalian nervous system. Cell. Mol. Life Sci. 76, 3055–3081. https://doi.org/10.1007/s00018-019-03173-7 (2019).
Oria, V. O. et al. ADAM9 contributes to vascular invasion in pancreatic ductal adenocarcinoma. Mol. Oncol. 13, 456–479. https://doi.org/10.1002/1878-0261.12426 (2019).
Umeda, M. et al. ADAM9 enhances Th17 cell differentiation and autoimmunity by activating TGF-β1. Proc. Natl. Acad. Sci. U. S. A. 118. https://doi.org/10.1073/pnas.2023230118 (2021).
Bazzone, L. E. et al. A Disintegrin and metalloproteinase 9 domain (ADAM9) is a major susceptibility factor in the early stages of encephalomyocarditis virus infection. mBio 10 (2019). https://doi.org/10.1128/mBio.02734-18
Jongsma, E., Goyala, A., Mateos, J. M. & Ewald, C. Y. Removal of extracellular human amyloid beta aggregates by extracellular proteases in C. Elegans. Elife 12. https://doi.org/10.7554/eLife.83465 (2023).
Oh, S. et al. A disintegrin and metalloproteinase 9 (ADAM9) in advanced hepatocellular carcinoma and their role as a biomarker during hepatocellular carcinoma immunotherapy. Cancers (Basel) 12. https://doi.org/10.3390/cancers12030745 (2020).
Dong, Y. et al. ADAM9 mediates the interleukin-6-induced epithelial-mesenchymal transition and metastasis through ROS production in hepatoma cells. Cancer Lett. 421, 1–14. https://doi.org/10.1016/j.canlet.2018.02.010 (2018).
Arai, J. et al. Leukotriene receptor antagonists enhance HCC treatment efficacy by inhibiting ADAMs and suppressing MICA shedding. Cancer Immunol. Immunother. 70, 203–213. https://doi.org/10.1007/s00262-020-02660-2 (2021).
Stelzer, G. et al. The genecards suite: From gene data mining to disease genome sequence analyses. Curr. Protoc. Bioinf. 54. https://doi.org/10.1002/cpbi.5 (2016).
Thul, P. J. & Lindskog, C. The human protein atlas: A spatial map of the human proteome. Protein Sci. 27, 233–244. https://doi.org/10.1002/pro.3307 (2018).
Carvalho-Silva, D. et al. Open targets platform: New developments and updates two years on. Nucleic Acids Res. 47, D1056-d1065. https://doi.org/10.1093/nar/gky1133 (2019).
Li, T. et al. TIMER2.0 for analysis of tumor-infiltrating immune cells. Nucleic Acids Res. 48, W509-w514. https://doi.org/10.1093/nar/gkaa407 (2020).
Ritchie, M. E. et al. Limma powers differential expression analyses for RNA-sequencing and microarray studies. Nucleic Acids Res. 43, e47. https://doi.org/10.1093/nar/gkv007 (2015).
Therneau, T. A package for survival analysis in S. R Package Version. 2, 2014 (2015).
Kanehisa, M. & Goto, S. KEGG: Kyoto encyclopedia of genes and genomes. Nucleic Acids Res. 28, 27–30. https://doi.org/10.1093/nar/28.1.27 (2000).
Subramanian, A. et al. Gene set enrichment analysis: A knowledge-based approach for interpreting genome-wide expression profiles. Proc. Natl. Acad. Sci. U. S. A. 102, 15545–15550. https://doi.org/10.1073/pnas.0506580102 (2005).
Liberzon, A. et al. The molecular signatures database (MSigDB) hallmark gene set collection. Cell. Syst. 1, 417–425. https://doi.org/10.1016/j.cels.2015.12.004 (2015).
Newman, A. M. et al. Determining cell type abundance and expression from bulk tissues with digital cytometry. Nat. Biotechnol. 37, 773–782. https://doi.org/10.1038/s41587-019-0114-2 (2019).
Yarchoan, M., Hopkins, A. & Jaffee, E. M. Tumor mutational burden and response rate to PD-1 inhibition. N. Engl. J. Med. 377, 2500–2501. https://doi.org/10.1056/NEJMc1713444 (2017).
Jiang, P. et al. Signatures of T cell dysfunction and exclusion predict cancer immunotherapy response. Nat. Med. 24, 1550–1558. https://doi.org/10.1038/s41591-018-0136-1 (2018).
Goodman, A., Patel, S. P. & Kurzrock, R. PD-1-PD-L1 immune-checkpoint blockade in B-cell lymphomas. Nat. Rev. Clin. Oncol. 14, 203–220. https://doi.org/10.1038/nrclinonc.2016.168 (2017).
Xiang, L. Y. et al. Loss of tumor suppressor miR-126 contributes to the development of hepatitis B virus-related hepatocellular carcinoma metastasis through the upregulation of ADAM9. Tumour Biol. 39, 1010428317709128. https://doi.org/10.1177/1010428317709128 (2017).
Théret, N. et al. New players in the regulation of hepatocellular carcinoma microenvironment. Cancers (Basel) 13. https://doi.org/10.3390/cancers13071563 (2021).
Thorsson, V. et al. The immune landscape of cancer. Immunity 48, 812-830e814. https://doi.org/10.1016/j.immuni.2018.03.023 (2018).
Llovet, J. M., Montal, R., Sia, D. & Finn, R. S. Molecular therapies and precision medicine for hepatocellular carcinoma. Nat. Rev. Clin. Oncol. 15, 599–616. https://doi.org/10.1038/s41571-018-0073-4 (2018).
Salik, B., Smyth, M. J. & Nakamura, K. Targeting immune checkpoints in hematological malignancies. J. Hematol. Oncol. 13, 111. https://doi.org/10.1186/s13045-020-00947-6 (2020).
Kim, J. E. et al. Combination therapy with Anti-PD-1, Anti-TIM-3, and focal radiation results in regression of murine gliomas. Clin. Cancer Res. 23, 124–136. https://doi.org/10.1158/1078-0432.Ccr-15-1535 (2017).
Zhai, L. et al. IDO1 in cancer: A gemini of immune checkpoints. Cell. Mol. Immunol. 15, 447–457. https://doi.org/10.1038/cmi.2017.143 (2018).
Comprehensive and integrative genomic characterization of hepatocellular carcinoma. Cell 169, 1327–1341e1323. https://doi.org/10.1016/j.cell.2017.05.046 (2017).
Woo, H. G. & Kim, Y. J. Multiplatform genomic roadmap of hepatocellular carcinoma: A matter of molecular heterogeneity. Hepatology 68, 2029–2032. https://doi.org/10.1002/hep.29925 (2018).
Jiang, D. et al. New techniques: A roadmap for the development of HCC immunotherapy. Front. Immunol. 14, 1121162. https://doi.org/10.3389/fimmu.2023.1121162 (2023).
Xing, X. et al. Proteomics-driven noninvasive screening of circulating serum protein panels for the early diagnosis of hepatocellular carcinoma. Nat. Commun. 14, 8392. https://doi.org/10.1038/s41467-023-44255-2 (2023).
Itabashi, H. et al. Angiotensin II and epidermal growth factor receptor cross-talk mediated by a disintegrin and metalloprotease accelerates tumor cell proliferation of hepatocellular carcinoma cell lines. Hepatol. Res. 38, 601–613. https://doi.org/10.1111/j.1872-034X.2007.00304.x (2008).
Arai, J. et al. Predominance of regorafenib over sorafenib: Restoration of membrane-bound MICA in hepatocellular carcinoma cells. J. Gastroenterol. Hepatol. 33, 1075–1081. https://doi.org/10.1111/jgh.14029 (2018).
Zhang, Y. & Weinberg, R. A. Epithelial-to-mesenchymal transition in cancer: Complexity and opportunities. Front. Med. 12, 361–373. https://doi.org/10.1007/s11684-018-0656-6 (2018).
Wang, G. et al. Identification of candidate biomarker ASXL2 and its predictive value in pancreatic carcinoma. Front. Oncol. 11, 736694. https://doi.org/10.3389/fonc.2021.736694 (2021).
Balkwill, F. & Mantovani, A. Inflammation and cancer: Back to Virchow?. Lancet 357, 539–545. https://doi.org/10.1016/s0140-6736(00)04046-0 (2001).
Joyce, J. A. & Fearon, D. T. T cell exclusion, immune privilege, and the tumor microenvironment. Science 348, 74–80. https://doi.org/10.1126/science.aaa6204 (2015).
Chen, D. S. & Mellman, I. Elements of cancer immunity and the cancer-immune set point. Nature 541, 321–330. https://doi.org/10.1038/nature21349 (2017).
Dunn, G. P., Bruce, A. T., Ikeda, H., Old, L. J. & Schreiber, R. D. Cancer immunoediting: From immunosurveillance to tumor escape. Nat. Immunol. 3, 991–998. https://doi.org/10.1038/ni1102-991 (2002).
Mochizuki, S. & Okada, Y. ADAMs in cancer cell proliferation and progression. Cancer Sci. 98, 621–628. https://doi.org/10.1111/j.1349-7006.2007.00434.x (2007).
Edwards, D. R., Handsley, M. M. & Pennington, C. J. The ADAM metalloproteinases. Mol. Aspects Med. 29, 258–289. https://doi.org/10.1016/j.mam.2008.08.001 (2008).
Kohga, K. et al. Sorafenib inhibits the shedding of major histocompatibility complex class I-related chain A on hepatocellular carcinoma cells by down-regulating a disintegrin and metalloproteinase 9. Hepatology 51, 1264–1273. https://doi.org/10.1002/hep.23456 (2010).
Oria, V. O., Lopatta, P. & Schilling, O. The pleiotropic roles of ADAM9 in the biology of solid tumors. Cell. Mol. Life Sci. 75, 2291–2301. https://doi.org/10.1007/s00018-018-2796-x (2018).
Acknowledgements
The authors thank the researchers and staff of the referenced software and databases.
Funding
This study was supported by Chongqing technology innovation and application development key project (cstc2021jscx-gksbX0060), Chongqing science and health joint project (2024GGXM005) and Chongqing Research Performance Incentive and Guidance Project (cstc2022jxjl120032).
Author information
Authors and Affiliations
Contributions
Conceptualization, Liqing Jiang and Weifeng Huang; Data curation, Liqing Jiang, Weifeng Huang and Mulan Cao; Formal analysis, Liqing Jiang, Weifeng Huang and Mulan Cao; Funding acquisition, Zuotian Huang, Zhongjun Wu; Investigation, Liqing Jiang, Weifeng Huang, Mulan Cao, Yingsong Jiang, Simin Li, Mengling Li, Rui Yang, Yan Wang, Lv Cheng and Zuotian Huang; Methodology, Liqing Jiang, Weifeng Huang, Mulan Cao, Yan Wang, Lv Cheng and Zuotian Huang; Project administration, Yan Wang, Lv Cheng and Zuotian Huang; Software, Liqing Jiang, Weifeng Huang, Mulan Cao and Yingsong Jiang; Validation, Simin Li, Mengling Li and Rui Yang; Visualization, Liqing Jiang, Weifeng Huang and Mulan Cao; Writing – original draft, Liqing Jiang, Weifeng Huang and Mulan Cao; Writing – review & editing, Yan Wang, Lv Cheng and Zuotian Huang.
Corresponding authors
Ethics declarations
Ethics approval and consent to participate
This research does not require ethics approval and consent to participate.
Consent for publication
All the authors listed have agreed to the publication of the manuscript.
Competing interests
The authors declare no competing interests.
Additional information
Publisher’s note
Springer Nature remains neutral with regard to jurisdictional claims in published maps and institutional affiliations.
Electronic supplementary material
Below is the link to the electronic supplementary material.
Rights and permissions
Open Access This article is licensed under a Creative Commons Attribution-NonCommercial-NoDerivatives 4.0 International License, which permits any non-commercial use, sharing, distribution and reproduction in any medium or format, as long as you give appropriate credit to the original author(s) and the source, provide a link to the Creative Commons licence, and indicate if you modified the licensed material. You do not have permission under this licence to share adapted material derived from this article or parts of it. The images or other third party material in this article are included in the article’s Creative Commons licence, unless indicated otherwise in a credit line to the material. If material is not included in the article’s Creative Commons licence and your intended use is not permitted by statutory regulation or exceeds the permitted use, you will need to obtain permission directly from the copyright holder. To view a copy of this licence, visit http://creativecommons.org/licenses/by-nc-nd/4.0/.
About this article
Cite this article
Jiang, L., Huang, W., Cao, M. et al. Deciphering the oncogenic potential of ADAM9 in hepatocellular carcinoma through bioinformatics and experimental approaches. Sci Rep 14, 26432 (2024). https://doi.org/10.1038/s41598-024-74650-8
Received:
Accepted:
Published:
Version of record:
DOI: https://doi.org/10.1038/s41598-024-74650-8












