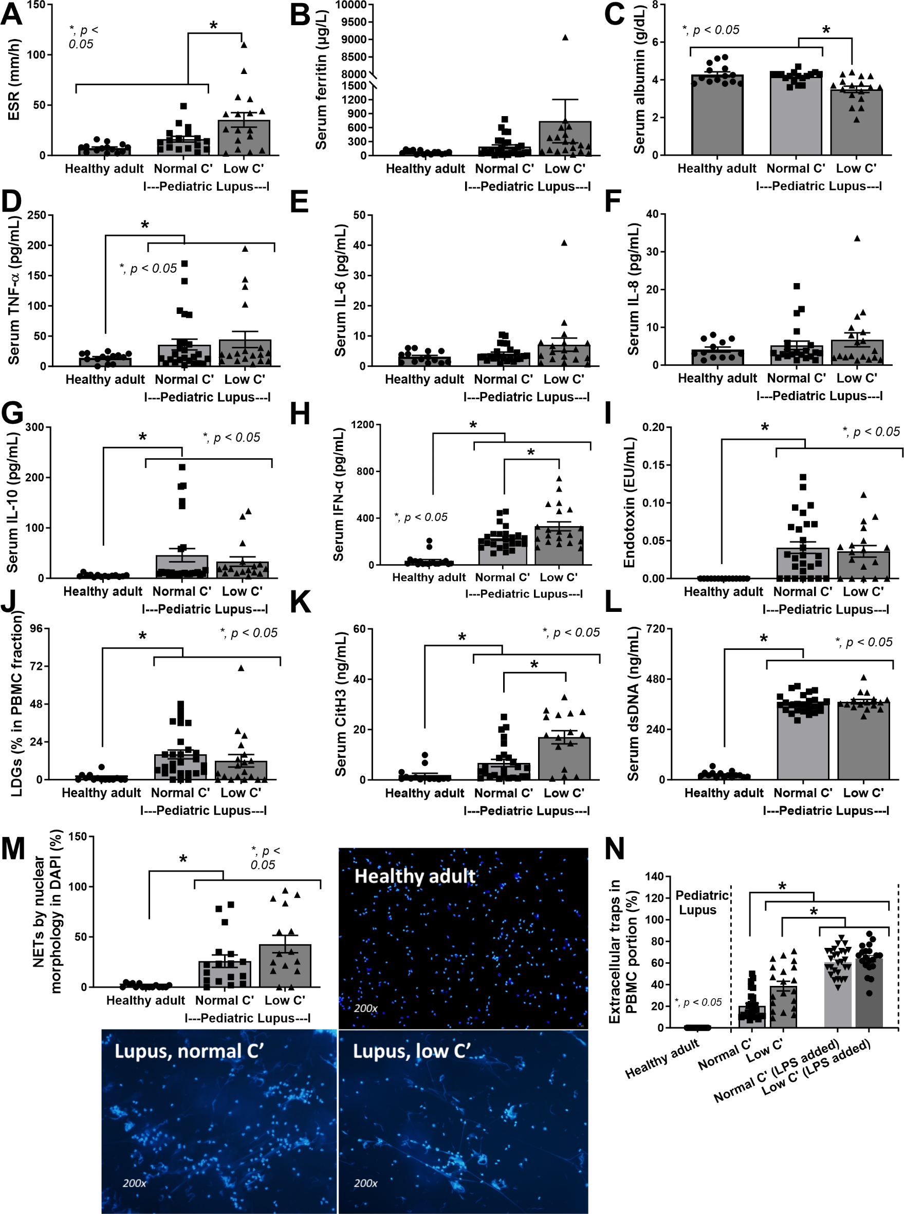
Fig. 2

Characteristics of adult healthy volunteers and the patients with normal complement level or low complement (low C3 and/or C4) as indicated by routine inflammatory markers, including erythrocyte sedimentation rate (ESR), ferritin, and albumin (A–C), serum cytokines (TNF-α, IL-6, IL-8, IL-10, and IFN-α) (D–H), endotoxemia (I), low-density granulocytes (LDGs) as indicated by percentage of neutrophils in peripheral blood mononuclear cell (PBMC) fraction (J), neutrophil extracellular traps indicators, including serum citrullinated histone 3 (CitH3), serum double strand DNA (dsDNA), and the morphology of nuclei from 4′,6-diamidino-2-phenylindole (DAPI) fluorescent staining with the representative pictures (K–M), and the extracellular traps (ETs) in the PBMC fraction with and without the activation by LPS (N) are demonstrated (n = 14 in adult healthy control and n = 26 and 20 in normal and low complement groups, respectively). *p < 0.05.