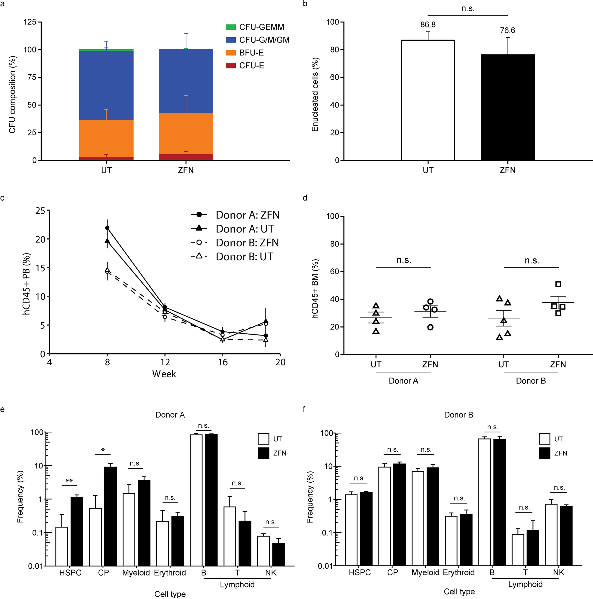
Fig. 2

ZFN-mediated gene editing does not adversely affect HSC progenies. (a) Number of CFU-derived colonies of HSPC 2 days post-ZFN editing from plerixafor cells. Shown are the contribution of CFU-E, BFU-E, CFU-G/M/GM, and CFU-GEMM (n = 3). (b) Frequency of enucleated cells at Day 20 of in vitro differentiation (n = 4). (c) Proportion of human CD45+ (hCD45) cells in NSG mouse PB. Data from 9–10 mice per donor and condition at Weeks 8 and 12 and from 4–5 mice at Weeks 16 and 19. Error bars correspond to the standard error of the mean. (d) Proportion of hCD45+ cells in mouse BM at Week 19. (e and f) Frequencies of HSPC (Lin-CD34highCD38-), committed progenitors (Lin-CD34highCD38 +), myeloid (CD33 +), erythroid (CD71 +), lymphoid B (CD19 +), lymphoid T (CD3 +), and natural killer (CD56 +) within the hCD45 + population within the total bone marrow cells are shown for two healthy donors at 19 weeks after engraftment. Data expressed as mean ± standard deviation unless specified (*P < 0.05; **P < 0.01; ***P < 0.001). BFU-E, burst-forming unit-erythroid; CFU, colony-forming unit; CFU-E, CFU-erythroid; CFU-G/M/GM, CFU-granulocyte–macrophage; CFU-GEMM, CFU-granulocyte-erythrocyte-monocyte-megakaryocyte; CP, committed progenitor; HD, healthy donor; HSC, hematopoietic stem cell; HSPC, hematopoietic stem and progenitor cell; NK, natural killer; UT, untreated; ZFN, zinc finger nuclease.