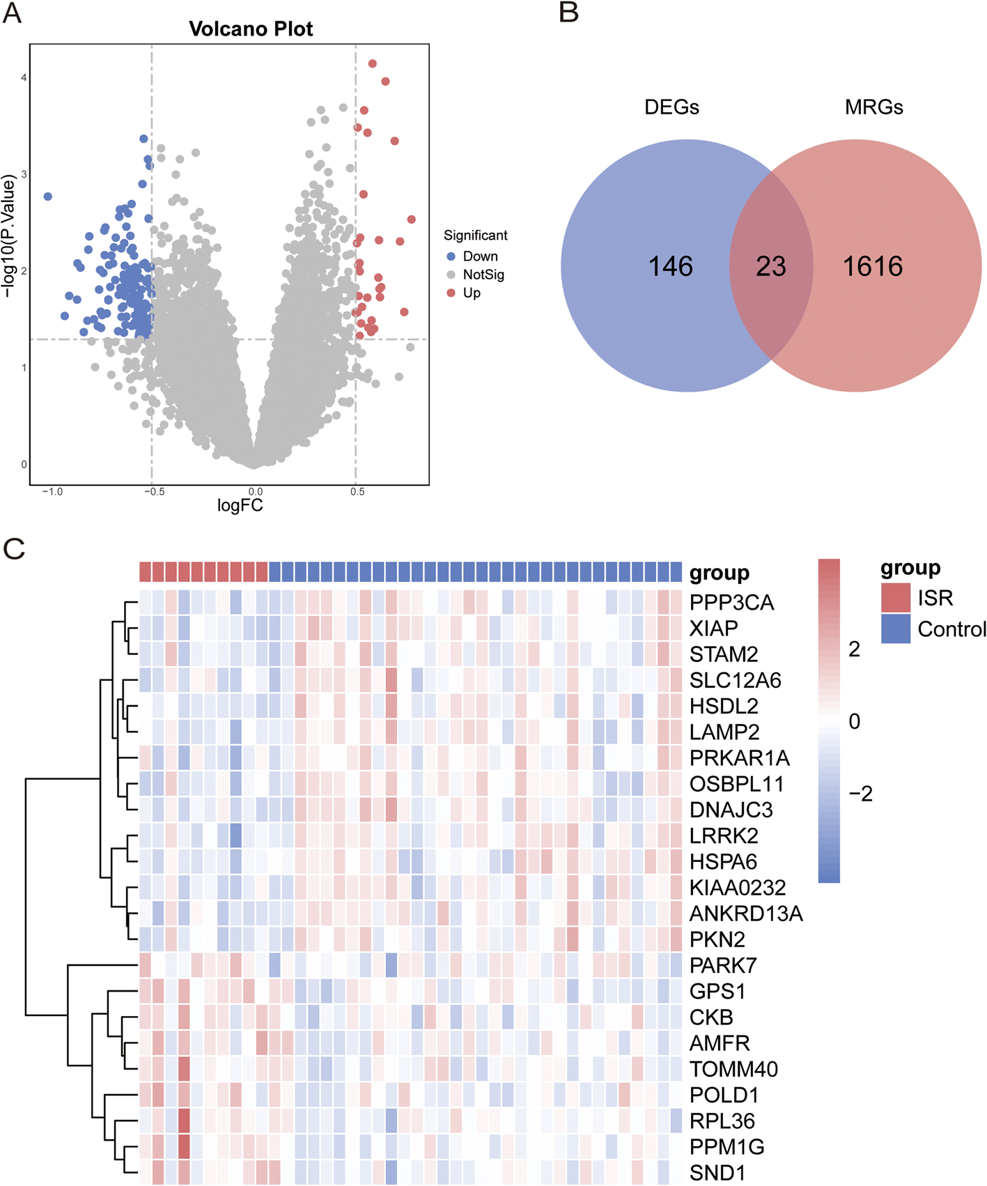
Figure 3

Identification of DEMRGs. (A) Volcano plot of DEGs. Red and blue dots represent significantly upregulated and downregulated genes, respectively. (B) Venn diagram showing the overlap between DEGs and MRGs. (C) Heatmap of DEMRGs with hierarchical clustering. DEGs, differentially expressed genes; MRGs, mitophagy-related genes; DEMRGs, differentially expressed mitophagy-related genes.