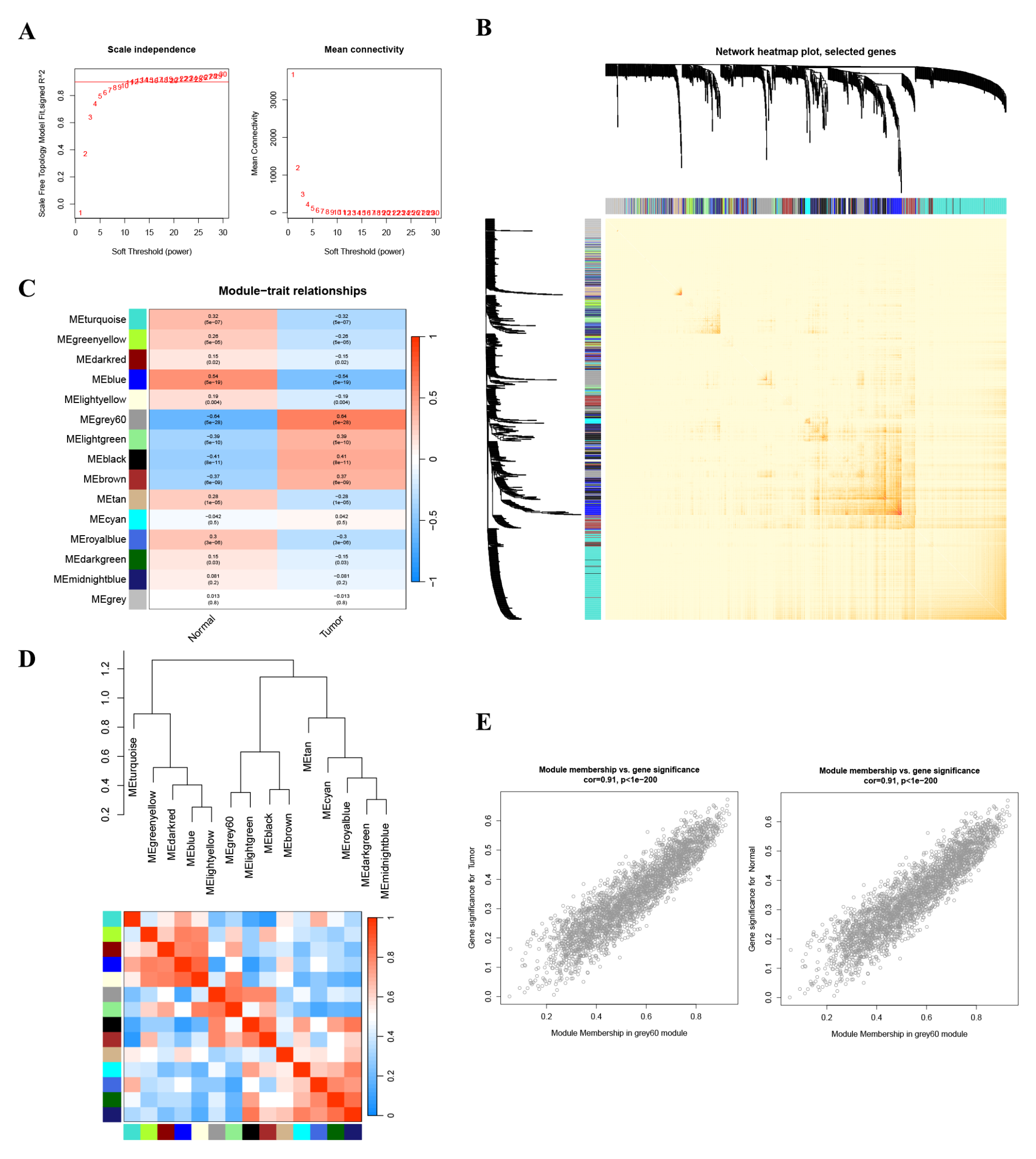
Fig. 4

Weighted correlation network analysis (WGCNA) based on GSE18379. A Determination of the minimum candidate soft-thresholding power. B Heatmap of topological overlap matrix (TOM). C, D Relationships of module eigengenes and two clinical traits. E Correlation of eigengenes in grey60 modules with the normal and PDAC traits.