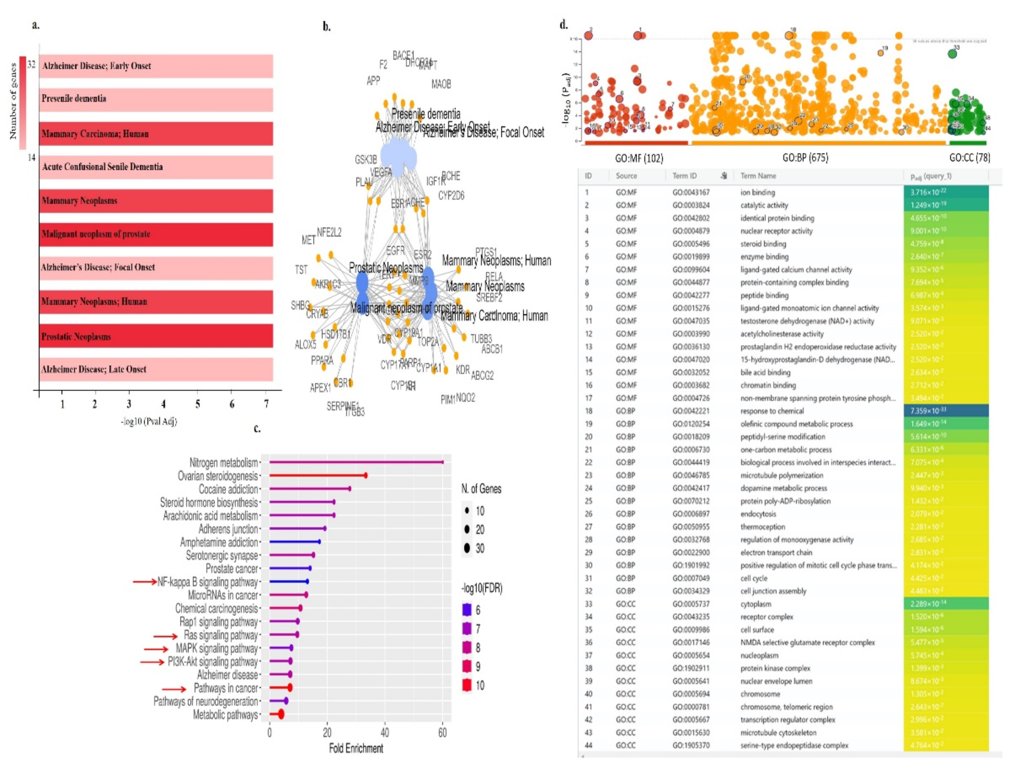
Fig. 4

(a) Bar graph showing the most significant phenotype for herbal phytoconstituents’ targets. (b) Network of annotations and genes associated with the gene targets’ phenotype. (c) KEGG Pathway enrichment analysis of BC genes targeted by herbal phytoconstituents. This graph was generated using ShinyGO 0.7624,25,26,27,28. (d) Gene Ontology analysis showing Molecular Function, Biological Process and Cellular Component of gene targets.