Abstract
Mitochondrial dysfunction and immune cell infiltration play crucial yet incompletely understood roles in the pathogenesis of calcific aortic valve disease (CAVD). This study aimed to identify immune-related mitochondrial genes critical to the pathological process of CAVD using multiomics approaches. The CIBERSORT algorithm was employed to evaluate immune cell infiltration characteristics in CAVD patients. An integrative analysis combining weighted gene coexpression network analysis (WGCNA), machine learning, and summary data-based Mendelian randomization (SMR) was performed to identify key mitochondrial genes implicated in CAVD. Spearman’s rank correlation analysis was also performed to assess the relationships between key mitochondrial genes and infiltrating immune cells. Compared with those in normal aortic valve tissue, an increased proportion of M0 macrophages and resting memory CD4 T cells, along with a decreased proportion of plasma cells and activated dendritic cells, were observed in CAVD patients. Additionally, eight key mitochondrial genes associated with CAVD, including PDK4, LDHB, SLC25A36, ALDH9A1, ECHDC2, AUH, ALDH2, and BNIP3, were identified through the integration of WGCNA and machine learning methods. Subsequent SMR analysis, incorporating multiomics data, such as expression quantitative trait loci (eQTLs) and methylation quantitative trait loci (mQTLs), revealed a significant causal relationship between ALDH9A1 expression and a reduced risk of CAVD. Moreover, ALDH9A1 expression was inversely correlated with M0 macrophages and positively correlated with M2 macrophages. These findings suggest that increased ALDH9A1 expression is significantly associated with a reduced risk of CAVD and that it may exert its protective effects by modulating mitochondrial function and immune cell infiltration. Specifically, ALDH9A1 may contribute to the shift from M0 macrophages to anti-inflammatory M2 macrophages, potentially mitigating the pathological progression of CAVD. In conclusion, ALDH9A1 represents a promising molecular target for the diagnosis and treatment of CAVD. However, further validation through in vivo and n vitro studies is necessary to confirm its role in CAVD pathogenesis and therapeutic potential.
Similar content being viewed by others
Introduction
Calcific aortic valve disease (CAVD) is a common cardiac valve disorder of global significance, posing a significant public health concern and threatening the lives and well-being of populations1,2. Previous studies have reported a CAVD prevalence as high as 2% in individuals aged 60 years and older3. With the ageing population, the prevalence of CAVD is steadily increasing, with a two-year survival rate of less than 50% for patients with severe disease4,5. The pathogenesis of CAVD is recognized as a complex, multifaceted process involving mitochondrial dysfunction, initial endothelial cell damage, immune cell infiltration, and osteogenic differentiation of valvular interstitial cells6,7. As the primary organelles responsible for aerobic respiration, mitochondria play a critical role in maintaining cellular homeostasis8,9. Under normal physiological conditions, mitochondrial quality is sustained through a dynamic equilibrium involving various processes, such as mitochondrial dynamics, function, and metabolism10. However, research has shown that imbalances in mitochondrial quality, which is characterized by dysfunction, reduced membrane potential, mitochondrial fragmentation, and disrupted metabolism, are frequently observed in calcified aortic valves11. For example, Tandon et al. demonstrated that mitochondrial morphological damage leads to excessive collagen matrix accumulation in valvular interstitial cells, serving as an early indicator of aortic valve calcific stenosis12. Moreover, the progressive calcification and fibrosis of the aortic valve are often driven by the transdifferentiation of valvular interstitial cells into osteoblast-like cells, which progress through an intermediate myofibroblast stage13. Interestingly, some researchers have also reported that mitochondrial dysfunction promotes the synthesis of alkaline phosphatase and the collagen matrix in valvular interstitial cells, thereby increasing their osteogenic differentiation and accelerating aortic valve calcification14,15. These findings underscore the critical role of imbalanced mitochondrial quality in CAVD development and progression. Once mild aortic valve stenosis occurs, disease progression becomes inevitable. Currently, the only effective treatment for CAVD is aortic valve replacement surgery, as no effective pharmacological therapies are available16. Therefore, further identification of key mitochondrial molecules involved in CAVD onset and progression is essential for facilitating the detection and development of targeted pharmacological interventions.
CAVD is characterized by fibrotic and calcific remodelling of the aortic valve, with inflammation identified as a primary mediator of its early stages17,18. Studies have confirmed that immune cells, including dendritic cells, eosinophils, mast cells and B cells, are involved in the pathogenesis of CAVD19. Furthermore, proinflammatory cytokines secreted by immune cells, such as neutrophils and monocytes, mediate the inflammatory response during aortic valve stenosis20,21. These findings underscore the critical role of inflammation in the pathogenesis of CAVD. Advancements in next-generation sequencing technology have led to the identification of several key genes, including matrix metallopeptidase 9 (MMP9), secretogranin II (SCG2), C-C motif chemokine ligand 19 (CCL19), secreted phosphoprotein 1 (SPP1), C-X-C motif chemokine ligand 12 (CXCL12) and C-X-C motif chemokine receptor 4 (CXCR4), as potential novel biomarkers of CAVD based on gene expression microarray data, have been identified via bioinformatics analysis22,23,24. However, these studies, which are based on single-omics approaches, such as gene expression profiling, often fail to provide a comprehensive understanding of the fundamental pathological mechanisms of diseases because they focus on exclusively analysing one subsystem within complex biological processes. In contrast, multiomics research integrates data from multiple, richly informative omics layers, enabling a combined analysis of various subsystems. This holistic approach enhances the understanding of the underlying biological complexities of diseases, facilitating the identification of biologically significant biomarkers for diagnosis, treatment, and prognosis25,26. Additionally, to increase the reliability of the results, various machine learning methods, such as least absolute shrinkage and selection operator (LASSO) regression27, Support Vector Machine-Recursive Feature Elimination (SVM-RFE)27, and deep convolutional neural networks28,29,30, are often employed for data analysis. However, the interaction between mitochondrial dysfunction and immune cell infiltration in the pathological mechanism of CAVD, as well as its key molecular biomarkers, has not yet been reported. Thus, the main contributions of this paper are as follows: (1) identification of key mitochondrial genes involved in CAVD using WGCNA and machine learning methods on the basis of gene expression profiling data; (2) investigation of the causal relationships between the expression levels and DNA methylation levels of these key mitochondrial genes and the risk of CAVD via SMR analysis, leveraging eQTL and mQTL data; (3) identification of immune cell infiltration patterns in CAVD using CIBERSORT, followed by Pearson correlation analysis to explore the relationships between key mitochondrial genes and infiltrating immune cells; and (4) exploration of the signalling pathways associated with the biological functions of these key mitochondrial genes using gene set enrichment analysis (GSEA). Using this comprehensive multiomics approach, we systematically identified key immune-related mitochondrial genes implicated in CAVD, offering new insights into the roles of mitochondrial function and immune cell infiltration in the pathogenesis of this disease.
Materials and methods
Data acquisition
The datasets, including GSE83453 and GSE88803, were acquired from the Gene Expression Omnibus (GEO) database, a publicly accessible resource available at http://www.ncbi.nlm.nih.gov/geo. The gene expression profiles in each dataset were standardized using the “limma” software package31. Probes that mapped to multiple different genes were systematically excluded. In cases where multiple probes corresponded to a single gene, the mean value was calculated and adopted as the representative expression level of that gene. Following this preprocessing step, an integrated expression profile dataset was established to mitigate batch variations effectively between GSE83453 and GSE88803 using the “sva” package. This integrated dataset was employed as the training set for subsequent analyses.
The available eQTL data for several key genes were sourced from the eQTLGen Consortium (https://www.eqtlgen.org/), whereas the mQTL data originated from a study led by Hannon et al.32 (https://yanglab.westlake.edu.cn/software/smr/#mQTLsummarydata). The GWAS dataset for CAVD (9153 cases and 368124 controls) was utilized as an outcome and obtained from the FinnGen biobank analysis round 9 database (gs://finngen-public-data-r9/summary_stats/finngen_R9_I9_CAVS_OPERATED.gz). The original studies contributing data from all these sources had previously obtained ethical approval from their respective institutional review boards and had secured informed consent from all participants.
WGCNA
As a widely employed tool in contemporary systems biology research, WGCNA is frequently used to construct scale-free networks using gene expression profile data33. In the present study, the top 25% of genes ranked by variance were selected to assess their utility, and the R package “WGCNA” was used to construct a gene coexpression network. An adjacency matrix was then constructed to describe the correlation strength between nodes. The matrix formula was defined as follows: sij= |cor (Xi, Xj)|aij= sβij. Here, i and j represent two distinct genes, and Xi and Xj denote their respective expression values. In addition, sij represents the Pearson correlation coefficient, whereas aij reflects the strength of the correlation between two genes. In this study, a soft threshold β = 18 was chosen (scale-free R2 = 0.90). The adjacency matrix was subsequently transformed into a topological overlap matrix (TOM), a method that quantitatively describes the similarity between nodes by comparing the weighted correlation between pairs of nodes and other nodes within the network. Modules were identified by performing hierarchical clustering to group genes with similar expression patterns, with each module containing at least 30 genes (minModuleSize = 30). The eigengene for each module was then calculated, followed by hierarchical clustering of the modules, with similar modules merged (abline = 0.25). A coexpression module represents a collection of genes with high topological overlap similarity, where genes within the same module typically exhibit a relatively high degree of coexpression. To identify modules of clinical relevance, two methods were employed. The module eigengene (ME), which represents the first principal component of a module, was used to describe the module’s expression pattern across samples. Module membership (MM), which is defined as the correlation coefficient between individual genes and their respective module eigengene, was used to assess the reliability of gene assignment to a module. Modules were formed by grouping genes with similar expression patterns using average linkage hierarchical clustering. Finally, the correlations between each module and the clinical data were calculated, and modules with correlation coefficients greater than 0.5 were selected as clinically significant modules and used in further analyses34.
Identifying key genes using machine learning methods
Mitochondrial genes derived from modules significantly associated with CAVD were selected for subsequent machine learning analyses, involving LASSO regression and SVM-RFE algorithms. LASSO regression35 was conducted using the “glmnet” package, where cross-validation with the mean squared error (MSE) as the cost function was applied to refine the selection to the most important features on the basis of the MSE. SVM-RFE, a widely recognized and highly effective feature selection technique for classification and regression tasks, was performed via the ‘e1071’ package36 and employed to identify the optimal variables by sequentially removing SVM-generated eigenvectors37,38. The ‘Caret’ package was employed to optimize hyperparameters for all classifiers using a grid search approach, incorporating 10-fold cross-validation on the training dataset. The genes identified using both machine learning methods were subsequently considered key candidates for further exploration.
Analysis of immune cell infiltration patterns in CAVD
CIBERSORT39, which is based on standardized gene expression patterns, is frequently employed to evaluate the degree of immune cell infiltration. CIBERSORT employs TPM data obtained from RNA-seq, which are converted from FPKM data, to assess the abundance of various immune cell infiltrates in the immune microenvironment. Gene expression analysis was performed via 100 aligned default signature matrices obtained from the CIBERSORT website (https://cibersort.stanford.edu/index.php). The results were visualized via heatmaps and violin plots generated using the “ggplot2” R package40. Pearson correlation analysis was used to explore the relationships between key genes and various types of immune cells.
Meta-analysis of key genes
The effect sizes of several key genes related to CAVD were separately analysed in five different gene expression datasets, namely, GSE12644, GSE83453, GSE88803, GSE153555, and GSE235995. A fixed-effects meta-analysis was subsequently performed using the “metafor” R package to evaluate the combined effect size of specific key genes on CAVD across these five distinct datasets.
SMR analysis
SMR analysis41 was conducted using significant eQTLs or mQTLs (P < 5 × 10⁻⁸) as instrumental variables to explore the causal relationship between gene expression or methylation levels and the outcome of interest. The analysis was performed with SMR software version 1.03 (available at https://cnsgenomics.com/software/smr/#Overview). Default settings were used, including PeQTL or mQTL < 5 × 10⁻⁸, minor allele frequency (MAF) > 0.01, exclusion of SNPs in very strong linkage disequilibrium (LD, r² > 0.9) with the top associated eQTL or mQTL, and removal of SNPs in low LD or not in LD (r² < 0.05) with the top associated eQTL or mQTL. The SMR analysis in this study was divided into three main steps: (1) Several significant eQTLs (P < 5 × 10⁻⁸) of key genes in blood were used as the exposure, and CAVD was used as the outcome. (2) Several significant mQTLs (P < 5 × 10⁻⁸) of key genes, such as those related to the exposure and gene expression of key genes as the outcome, were identified. (3) Several significant mQTLs (P < 5 × 10⁻⁸) of key genes served as the exposure, and CAVD was used as the outcome. The third step included only positive results (P < 0.05) from steps 1 and 2. The Heterogeneity in Dependent Instruments (HEIDI) test was used to assess whether the observed associations between the exposures of interest and the outcome could be attributed to linkage scenarios41. A significance threshold of P < 0.01 for the HEIDI test indicates the potential presence of underlying linkage issues42.
Functional enrichment analysis
The “clusterProfiler” R package was utilized to conduct GSEA43. This analysis employed the “c2.cp.v7.2.symbols.gmt” gene set from https://www.gsea-msigdb.org/gsea/msigdb/index.jsp as the reference gene set, with 10,000 permutations and a significance threshold of 10. The results were visualized using the “ggplot2” package.
Results
Data preprocessing
Figure 1 illustrates the entire analysis process of the study. Initially, standardized gene expression profiles for the GSE83453 and GSE88803 datasets were obtained by normalizing the data formats, removing outliers, and imputing missing values. We subsequently derived an integrated expression profile dataset comprising 15,614 genes as the training set after overcoming batch differences between these two datasets (Supplementary Table 1). Next, we selected the genes within the top 25% of variance in the training set for subsequent WGCNA.
A flow chart of the analysis. WGCNA weighted gene co-expression network analysis, LASSO Least Absolute Shrinkage and Selector Operation, SVM-RFE Support Vector Machine-Recursive Feature Elimination, SMR summary data-based mendelian randomization, eQTLs expression quantitative trait loci, mQTLs DNA methylation QTLs, AUH AU RNA binding methylglutaconyl-CoA hydratase, PDK4 pyruvate dehydrogenase kinase 4, ECHDC2 enoyl-CoA hydratase domain containing 2, LDHB lactate dehydrogenase B, ALDH9A1 aldehyde dehydrogenase 9 family member A1, SLC25A36 solute carrier family 25 member 36, ALDH2 aldehyde dehydrogenase 2 family member, BNIP3 BCL2 interacting protein 3.
WGCNA
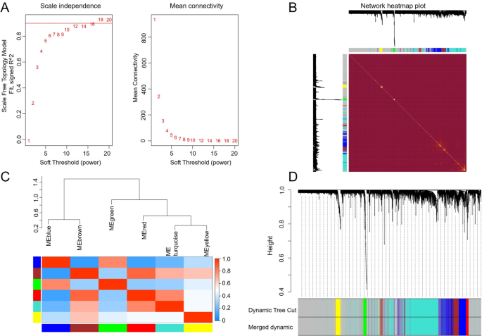
After the calculations, we determined a suitable soft threshold parameter β of 18 as the weighted parameter for the adjacency function, resulting in the construction of a scale-free network with a correlation coefficient exceeding 0.9 (Fig. 2A). The gene expression profiles were subsequently correlated with the clinical features of all the samples, and the correlation matrix and adjacency matrix were subsequently transformed into a TOM. The heatmap displaying the topological overlap of the constructed gene network is presented in Fig. 2B. Next, a gene dendrogram was generated on the basis of gene‒gene dissimilarity, and hierarchical average linkage clustering was performed in conjunction with TOM to identify gene modules within each gene network (Fig. 2C). Finally, approximately 8 gene modules were identified in total using dynamic tree cutting (Fig. 2D).
Weighted gene coexpression network analysis. (A), Analysis of network topology for various soft-thresholding powers. (B), Representative heatmap representing the topological overlap of the gene network. (C), Correlations among the indicated modules are presented. (D), The gene clustering dendrograms are shown.
Identification of biologically significant modules
Modules closely correlated with the disease phenotype are often considered to exhibit significant and similar biological significance. As depicted in Fig. 3, the blue module (r2 = -0.81, P = 9E-10), turquoise module (r2 = 0.59, P = 1E-04), brown module (r2 = 0.58, P = 2E-04), and red module (r2 = 0.75, P = 1E-07) exhibited significant correlations with CAVD. Furthermore, we conducted in-depth calculations to identify the associations between MM and gene significance (GS) values. The association coefficient between MM and GS was 0.62 (P = 1.2E-45) in the blue module (Fig. 4A), 0.58 (P = 9.6E-88) in the turquoise module (Fig. 4B); 0.42 (P = 1.8E-10) in the brown module (Fig. 4C), and 0.81 (P = 6.0E-17) in the red module (Fig. 4D). Detailed descriptions of all genes with symbols, their GS values, and corresponding P values in the four modules are provided in Supplementary Table 2.
Correlations between gene modules and clinical features. Module names are listed in each row, and CAVD clinical phenotypes are listed in columns. The correlations and corresponding P values between the listed module genes and CAVD are shown in each cell. Different correlations are represented by different colours.
Identification of key genes
By intersecting the 1661 genes from modules significantly associated with CAVD with the set of 1136 mitochondrial genes (Supplementary Table 3), a total of 97 mitochondrial genes were identified (Fig. 5A and Supplementary Table 4). Subsequently, 10 key genes were identified from these 97 crucial mitochondrial genes using the LASSO regression method (Fig. 5B), and 22 key genes were identified using the SVM-RFE algorithm (Fig. 5C). Then, 8 common key mitochondrial genes, including AU RNA binding methylglutaconyl-CoA hydratase (AUH), pyruvate dehydrogenase kinase 4 (PDK4), enoyl-CoA hydratase domain containing 2 (ECHDC2), lactate dehydrogenase B (LDHB), aldehyde dehydrogenase 9 family member A1 (ALDH9A1), solute carrier family 25 member 36 (SLC25A36), aldehyde dehydrogenase 2 family member (ALDH2), and BCL2 interacting protein 3 (BNIP3), which were identified via both machine learning methods, were selected for further analysis (Fig. 5D and Supplementary Table 5).
Identification of key genes associated with CAVD via machine learning. (A), Representative Venn diagram illustrating the genes shared among 1661 genes in four modules and 1136 mitochondrial genes. (B) Key genes identified using LASSO regression. (C) Key genes identified using the SVM-RFE algorithm. (D), Representative Venn diagram showing the genes extracted via SVM-RFE and LASSO.
Identification of immune cell infiltration patterns in CAVD
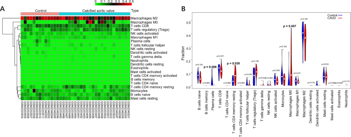
An evaluation of the infiltration abundances of 22 immune cell types between CAVD and normal samples was conducted via the CIBERSORT algorithm. As depicted in Fig. 6A, significant differences in the proportions of certain immune cell infiltrates were observed between CAVD and normal samples. Figure 6B further illustrates that CAVD patients presented a greater proportion of resting memory CD4 T cells and M0 macrophages, along with a reduced proportion of activated dendritic cells and plasma cell infiltration. Supplementary Table 6 provides additional details on the infiltration patterns of various immune cells in the immune microenvironment of CAVD.
As depicted in Fig. 7, assessment of the correlations between the 8 key genes and immune cells revealed several associations. ALDH2 was positively correlated with naive B cells, activated dendritic cells, and plasma cells but was negatively correlated with M0 macrophages and resting memory CD4 T cells. ALDH9A1 was negatively correlated with M0 macrophages but positively correlated with monocytes and M2 macrophages. AUH was negatively correlated with resting NK cells and M0 macrophages. BNIP3 was positively correlated with resting mast cells and activated NK cells but negatively correlated with gamma delta T cells and M0 macrophages. ECHDC2 was positively correlated with naive B cells and resting mast cells but negatively correlated with gamma delta T cells, resting memory CD4 T cells, and M0 macrophages. LDHB was positively correlated with naive B cells and activated NK cells but negatively correlated with gamma delta T cells and M0 macrophages. PKD4 was negatively correlated with regulatory T cells (Tregs) and M0 macrophages, whereas SLC25A36 was positively correlated with activated NK cells but negatively correlated with resting NK cells and Tregs (P < 0.05 ~ 0.01).
Correlations between 8 key genes and infiltrating immune cells. Representative graphs showing the correlations of infiltrated immune cells with ALDH2 (A), ALDH9A1 (B), AUH (C), BNIP3 (D), ECHDC2 (E), LDHB (F), PDK4 (G), and SLC25A36 (H) expression. The correlation strength is shown as the dot size; the P values are expressed as the changes in the dot colour. P < 0.05 indicates a significant difference.
Meta-analysis of key genes
As shown in Fig. 8, meta-analysis results revealed a negative correlation between all key genes, including LDHB (odds ratio [OR] = 0.63, 95% confidence interval [CI] = 0.46–0.85), AUH (OR = 0.70, 95% CI = 0.58–0.86), ALDH9A1 (OR = 0.80, 95% CI = 0.68–0.94), SLC25A36 (OR = 0.74, 95% CI = 0.68–0.80), ALDH2 (OR = 0.34, 95% CI = 0.22–0.52), PDK4 (OR = 0.14, 95% CI = 0.05–0.40), ECHCD2 (OR = 0.53, 95% CI = 0.34–0.84), and BNIP3 (OR = 0.66, 95% CI = 0.50–0.86), and the risk of CAVD (P < 0.05 for all).
SMR analysis
As shown in Fig. 9, when significant blood eQTLs for key genes were selected as instrumental variables and CAVD was used as the outcome, SMR analysis revealed a negative causal relationship between the gene expression level of ALDH9A1 (OR = 0.899, 95% CI = 0.835–0.969, P = 0.005) and the CAVD outcome. However, no significant causal associations were detected between the expression levels of other genes, including LDHB (OR = 1.215, 95% CI = 0.912–1.617, P = 0.183), ALDH2 (OR = 1.060, 95% CI = 0.939–1.196, P = 0.346), SLC25A36 (OR = 1.111, 95% CI = 0.843–1.465, P = 0.456), BNIP3 (OR = 1.171, 95% CI = 0.888–1.545, P = 0.263), ECHDC2 (OR = 1.020, 95% CI = 0.965–1.079, P = 0.474), AUH (OR = 1.038, 95% CI = 0.800-1.347, P = 0.778), and LDHB (OR = 0.920, 95% CI = 0.767–1.103, P = 0.368), and the risk of CAVD.
When the mQTLs for the ALDH9A1 gene in blood are used as instrumental variables, with its eQTLs and CAVD as outcomes, SMR analysis subsequently identified a DNA methylation probe, cg03658913, located upstream of ALDH9A1 at positions 165,686,311 − 165,686,312 bp. The methylation level at this locus had a negative effect on ALDH9A1 expression (βSMR = -38.15, 95% CI -50.94 to -25.37) and a positive effect on CAVD incidence (βSMR = 4.070, 95% CI 0.901 to 7.239). Thus, our study results suggest a putative mechanism by which higher ALDH9A1 DNA methylation levels downregulate its expression, thereby increasing the risk of CAVD. In addition, HEIDI tests revealed that all significant associations observed in this study were not influenced by linkage scenarios (Supplementary Table 7).
Functional enrichment analysis
As depicted in Fig. 10, GSEA enrichment analysis results indicate that genes associated with downregulated ALDH9A1 expression are involved primarily in pathways related to steroid biosynthesis, fructose and mannose metabolism, tyrosine metabolism, glycolysis and gluconeogenesis, and the p53 signalling pathway. On the other hand, genes associated with upregulated ALDH9A1 expression were enriched predominantly in signalling pathways, including the Toll-like receptor signalling pathway, the Interleukin (IL)-17 signalling pathway, the B-cell receptor signalling pathway, the nuclear factor-kappa B (NF-kappa B) signalling pathway, and the tumor necrosis factor (TNF) signalling pathway. More detailed GSEA enrichment analysis results can be found in Supplementary Table 8. These findings suggest that low ALDH9A1 expression may exert its biological effects by influencing pathways related to mitochondrial energy metabolism, leading to an imbalance in mitochondrial quality.
Discussion
Previous research has shown that CAVD is a dynamic condition characterized by chronic active inflammation, lipid accumulation, and progressive valve calcification44. The early stages of calcific aortic valve stenosis are typically marked by mild to moderate calcification of the valve leaflets, which progressively deteriorates, often advancing to severe stages accompanied by clinical symptoms45. Advanced age and comorbidities can significantly impact overall survival, reducing the quality of life and prognosis for patients with severe CAVD46. Currently, treatment options for CAVD are largely confined to surgical interventions or transcatheter aortic valve replacement, with limited availability of biomarkers for early diagnosis and pharmacological management. Recent studies have leveraged bioinformatics approaches to identify key molecular biomarkers implicated in the pathogenesis of CAVD. For example, Zhu et al. employed WGCNA combined with machine learning methods to identify secretory leucocyte protease inhibitor (SLPI) and MMP9 as critical genes significantly associated with invasive immune cells in CAVD47. Similarly, Wu et al. performed a meta-analysis of expression data and identified protein tyrosine phosphatase non-receptor type 11 (PTPN11), growth factor receptor bound protein 2 (GRB2), protein tyrosine phosphatase non-receptor type 6 (PTPN6), spleen associated tyrosine kinase (SYK), and SHC adaptor protein 1 (SHC1) as key genes related to immune cell infiltration in CAVD48. Liu et al. utilized differential expression analysis to highlight toll like receptor (TLR) 2, CD86 molecule (CD86), and TYRO protein kinase-binding protein (TYROBP) as central genes involved in the pathological development of CAVD49. Additionally, Hu et al. identified SPP1, CXCL12, and CXCR4 as key autophagy-related genes involved in CAVD using differential expression analysis24. These studies have contributed to a partial understanding of the pathogenesis of CAVD and have identified several potential molecular targets for its prevention and treatment. However, these investigations predominantly rely on single-omics analyses of gene expression profiles. Given the complexity of biological systems, such a singular approach often fails to comprehensively elucidate the pathological processes of CAVD and may reduce the reliability of the identified biomarkers. Therefore, there is an urgent need to integrate data from multiple omics layers to explore the pathological mechanisms underlying CAVD. Multiomics approaches can more reliably identify key molecular biomarkers associated with CAVD, as these biomarkers not only stand out in a single omics layer but also exhibit consistent significance across different omics. This integrative perspective enhances their potential as diagnostic or therapeutic targets. Consequently, studies incorporating multiomics data provide a more effective strategy for identifying critical molecular biomarkers of CAVD, offering more precise and reliable targets for its prevention and treatment.
Mitochondria are widely recognized as cellular “powerhouses,” playing a central role in eukaryotic cells. They are intricately involved in regulating various fundamental biological processes, including cell growth, autophagy, the generation of reactive oxygen species (ROS), calcium homeostasis, energy metabolism, and signal transduction50,51. Many studies have suggested that mitochondrial dysfunction plays a critical role in the pathogenesis of CAVD18,50. Lee et al. revealed that increased expression of the mitochondrial gene PDK4 induces mitochondrial dysfunction, thereby promoting vascular calcification by upregulating osteogenic markers; these results demonstrate that PDK4 is a therapeutic target for vascular calcification52. Additionally, a recent study highlighted the pivotal role of the mitochondrial gene MMP9 in CAVD progression through the induction of an imbalance in mitochondrial quality. Inhibiting MMP9 expression significantly improves mitochondrial morphology, energy metabolism, and oxidative stress regulation, ultimately decelerating CAVD progression22. However, it is essential to note that this study is univariate and relies exclusively on transcriptomics, which limits its persuasiveness. To the best of our knowledge, our study represents the first attempt to explore key mitochondrial genes involved in CAVD and their potential molecular mechanisms via a multiomics integrated approach, including gene expression profile data and blood eQTL, mQTL, and CAVD GWAS data. We conducted WGCNA on the gene expression profile data of CAVD patients and employed machine learning techniques to identify 8 key mitochondrial genes associated with CAVD, including PDK4, LDHB, SLC25A36, ALDH9A1, ECHDC2, AUH, ALDH2, and BNIP3. Subsequently, using SMR analysis, we revealed a negative correlation between the transcriptional levels of the ALDH9A1 gene and CAVD risk. Furthermore, we observed that the methylation level of the ALDH9A1 cg03658913 locus adversely affected ALDH9A1 transcription while simultaneously increasing CAVD risk. A recent study highlighted the role of ALDH9A1 as a crucial gene involved in alcohol metabolism, potentially leading to alcohol dependence or abuse in individuals with alcohol addiction through the regulation of cellular functions, including mitochondrial function, fatty acid metabolism, and acetaldehyde detoxification53. Similarly, our GSEA results suggested that genes associated with the downregulated expression of ALDH9A1 primarily influence mitochondrial dysfunction-related biological processes, including steroid biosynthesis, fructose and mannose metabolism, tyrosine metabolism, glycolysis and gluconeogenesis, and the p53 signalling pathway. These significant findings suggest a hypothetical mechanism in which elevated DNA methylation levels of ALDH9A1 lead to its downregulation, subsequently increasing the risk of CAVD through the mediation of mitochondrial dysfunction. However, further n vitro and in vivo research is indispensable to validate this mechanism.
Recent research underscores the pivotal role of inflammatory mechanisms in aortic valve calcification18, suggesting that a deeper understanding of the involvement of specific immune cells in CAVD may provide valuable insights for the development of more effective treatment strategies. Dweck et al. validated the presence of elevated inflammation levels in patients with calcific aortic valve stenosis via positron emission tomography imaging, establishing a strong correlation between disease severity and increased inflammation levels54. Macrophages are critically involved in the progression and severity of cardiovascular diseases and have the capacity to differentiate into proinflammatory (M1) and anti-inflammatory (M2) phenotypes. M1 macrophages are known to produce inducible nitric oxide synthase (iNOS), TNF-α, IL-6, IL-12, and monocyte chemoattractant protein (MCP)-1, thereby amplifying the inflammatory response. Conversely, M2 macrophages secrete anti-inflammatory cytokines such as transforming growth factor beta (TGF-β), IL-10, and CCL22, contributing to protective mechanisms55,56. An imbalance in the polarization of M1 and M2 macrophages can alter the intensity of the inflammatory response, and previous studies have demonstrated that, compared with normal valves, calcified valves exhibit upregulated expression of M1 markers and downregulated expression of M2 markers57. Li et al. observed the polarization of M0 macrophages into M1 macrophages within calcified aortic valves, noting that these enhanced M1 macrophages secrete IL-6 and TNF-α, thereby accelerating CAVD progression by promoting the osteogenic differentiation and calcification of valvular interstitial cells58. Karadimou et al. further discovered that M2 macrophages facilitate the clearance of deposited lipids through phagocytosis and the removal of apoptotic cells via efferocytosis. Additionally, TLR7, an important protective factor in atherosclerosis, may exert its anti-inflammatory effects by regulating M2 macrophage-related clearance pathways, thereby slowing the progression of calcific aortic valve stenosis59. Our research revealed distinctive immune cell infiltration patterns in CAVD, characterized by a greater proportion of M0 macrophages and resting memory CD4 T cells, along with reduced infiltration of activated dendritic cells and plasma cells. Previous studies have emphasized the role of mitochondria, the most vital organelles within cells, in decoding and activating signals related to proinflammatory states, which may regulate immune cell infiltration during infection and tissue injury60. However, research on the interplay between mitochondrial genes and immune cells in the pathogenesis of CAVD is limited. Notably, our study revealed a negative correlation between the ALDH9A1 gene and M0 macrophages, along with a positive correlation with M2 macrophages. These findings suggest that ALDH9A1 expression might decelerate CAVD progression by mediating the transition of M0 macrophages to M2 macrophages. Nonetheless, further fundamental research is needed to confirm this mechanism.
There are several limitations evident in this study. First, we utilized eQTLs of key genes from blood samples to investigate the causal relationship between the expression of these key genes and CAVD. Owing to tissue-specific effects, the use of eQTLs derived from aortic valve tissue might yield more meaningful discoveries; however, this dataset is currently lacking. Second, although trans-eQTL SNPs (SNPs located more than 5 Mb from the gene) could also potentially exert a broad influence on the regulatory network, our SMR analysis specifically focused on the cis-regulatory regions of key mitochondrial genes. Third, despite the identification of a negative correlation between the mitochondrial gene ALDH9A1 and M0 macrophages and a positive correlation with M2 macrophages, further molecular experiments are necessary to confirm whether ALDH9A1 influences CAVD by regulating the polarization of M0 macrophages into M2 macrophages.
Conclusions
The integration of multiomics data, including transcriptomics, eQTL, and mQTL data, facilitated a comprehensive analysis of the relationship between the mitochondrial gene ALDH9A1 and CAVD risk. Our findings suggest that elevated ALDH9A1 expression is significantly associated with a reduced CAVD risk. Moreover, ALDH9A1 expression is inversely correlated with M0 macrophages and positively correlated with M2 macrophages, suggesting that ALDH9A1 plays a role in CAVD pathogenesis through the modulation of mitochondrial dysfunction and immune cell infiltration. These results identify ALDH9A1 as a potential molecular target for diagnostic and therapeutic strategies in CAVD. However, the precise molecular mechanisms by which ALDH9A1 influences CAVD risk remain to be fully elucidated and require further investigation using in vivo and n vitro studies. Clarifying these mechanisms may offer crucial insights for advancing CAVD prevention and treatment strategies.
Data availability
The transcriptome data for CAVD, including GSE12644, GSE83453, GSE88803, GSE153555, and GSE235995, can be accessed from the publicly available GEO database (https://www.ncbi.nlm.nih.gov/geo/).Individual-level data cannot be provided but the raw data of the eQTLGen Consortium, GTEx, and FinnGen study can be acessed at https://www.eqtlgen.org/, https://gtexportal.org/, and https://console.cloud.google.com/storage/browser/finngen-public-data-r9/summary_stats; tab=objects? pli=1&prefix=&forceOnObjectsSortingFiltering=false, respectively.
Abbreviations
- CAVD:
-
Calcific aortic valve disease
- WGCNA:
-
Weighted gene co-expression network analysis
- SMR:
-
Summary-data-based mendelian randomization
- eQTLs:
-
Expression quantitative trait loci
- mQTLs:
-
Methylation QTLs
- MMP9:
-
Matrix metallopeptidase 9
- SCG2:
-
Secretogranin II
- CCL19:
-
C-C motif chemokine ligand 19
- SPP1:
-
Secreted phosphoprotein 1
- CXCL12:
-
C-X-C motif chemokine ligand 12
- CXCR4:
-
C-X-C motif chemokine receptor 4
- LASSO:
-
Least absolute shrinkage and selection operator
- SVM-RFE:
-
Support Vector Machine-Recursive Feature Elimination
- GEO:
-
Gene Expression Omnibus
- TOM:
-
Topological overlap matrix
- ME:
-
Module eigengene
- MM:
-
Module membership
- MSE:
-
Mean squared error
- MAF:
-
Minor allele frequency
- LD:
-
Linkage disequilibrium
- HEIDI:
-
Heterogeneity in Dependent Instruments
- GSEA:
-
Gene set enrichment analysis
- GS:
-
Gene significance
- AUH:
-
AU RNA binding methylglutaconyl-CoA hydratase
- PDK4:
-
Pyruvate dehydrogenase kinase 4
- ECHDC2:
-
Enoyl-CoA hydratase domain containing 2
- LDHB:
-
Lactate dehydrogenase B
- ALDH9A1:
-
Aldehyde dehydrogenase 9 family member A1
- SLC25A36:
-
Solute carrier family 25 member 36
- ALDH2:
-
Aldehyde dehydrogenase 2 family member
- BNIP3:
-
BCL2 interacting protein 3
- Tregs:
-
Regulatory T cells
- OR:
-
Odds ratio
- CI:
-
Confidence interval
- SLPI:
-
Secretory leucocyte protease inhibitor
- PTPN11:
-
Protein tyrosine phosphatase non-receptor type 11
- GRB2:
-
Growth factor receptor bound protein 2
- PTPN6:
-
Protein tyrosine phosphatase non-receptor type 6
- SYK:
-
Spleen associated tyrosine kinase
- SHC1:
-
SHC adaptor protein 1
- TLR:
-
Toll like receptor
- CD86:
-
CD86 molecule
- TYROBP:
-
TYRO protein kinase-binding protein
- ROS:
-
Reactive oxygen species
- iNOS:
-
Inducible nitric oxide synthase
- IL:
-
Interleukin
- MCP:
-
Monocyte chemoattractant protein
- TGF-β:
-
Transforming growth factor beta
- IFN-γ:
-
Interferon-gamma
- LPS:
-
Lipopolysaccharides
References
Lindman, B. R. et al. Calcific aortic stenosis. Nat. Rev. Dis. Primers 2, 16006 (2016).
Carabello, B. A. & Paulus, W. J. Aortic stenosis. Lancet 373(9667), 956–966 (2009).
Goody, P. R. et al. Aortic valve stenosis: from Basic mechanisms to Novel therapeutic targets. Arterioscler. Thromb. Vasc Biol. 40(4), 885–900 (2020).
Makkar, R. R. et al. Transcatheter aortic-valve replacement for inoperable severe aortic stenosis. N Engl. J. Med. 366(18), 1696–1704 (2012).
Otto, C. M. & Prendergast, B. Aortic-valve stenosis–from patients at risk to severe valve obstruction. N Engl. J. Med. 371(8), 744–756 (2014).
Liu, F. et al. PTP1B inhibition improves mitochondrial dynamics to alleviate calcific aortic valve Disease Via regulating OPA1 homeostasis. JACC Basic. Transl Sci. 7(7), 697–712 (2022).
Yutzey, K. E. et al. Calcific aortic valve disease: a consensus summary from the Alliance of investigators on calcific aortic valve disease. Arterioscler. Thromb. Vasc Biol. 34(11), 2387–2393 (2014).
Zeng, X. et al. Activated Drp1 regulates p62-mediated autophagic flux and aggravates inflammation in cerebral ischemia-reperfusion via the ROS-RIP1/RIP3-exosome axis. Mil Med. Res. 9(1), 25 (2022).
Duan, C. et al. Mdivi-1 attenuates oxidative stress and exerts vascular protection in ischemic/hypoxic injury by a mechanism independent of Drp1 GTPase activity. Redox Biol. 37, 101706 (2020).
Duan, C. et al. Drp1 regulates mitochondrial dysfunction and dysregulated metabolism in ischemic injury via Clec16a-, BAX-, and GSH- pathways. Cell. Death Dis. 11(4), 251 (2020).
Duan, C. et al. miRNA-mRNA crosstalk in myocardial ischemia induced by calcified aortic valve stenosis. Aging (Albany NY) 11(2), 448–466 (2019).
Tandon, I., Quinn, K. P. & Balachandran, K. Label-Free Multiphoton Microscopy for the detection and monitoring of calcific aortic valve disease. Front. Cardiovasc. Med. 8, 688513 (2021).
Rutkovskiy, A. et al. Valve interstitial cells: the key to understanding the pathophysiology of Heart Valve Calcification. J. Am. Heart Assoc. 6(9), (2017).
Morciano, G. et al. Impairment of mitophagy and autophagy accompanies calcific aortic valve stenosis favouring cell death and the severity of disease. Cardiovasc. Res. 118(11), 2548–2559 (2022).
Khatun, S. et al. Biocompatible fluorescent probe for detecting mitochondrial alkaline phosphatase activity in live cells. J. Photochem. Photobiol B 212, 112043 (2020).
Baumgartner, H. et al. 2017 ESC/EACTS guidelines for the management of valvular heart disease. Eur. Heart J. 38(36), 2739–2791 (2017).
García-Rodríguez, C. et al. Toll-like receptors, inflammation, and calcific aortic valve disease. Front. Physiol. 9, 201 (2018).
Bouhamida, E. et al. The Complex relationship between Hypoxia Signaling, mitochondrial dysfunction and inflammation in calcific aortic valve disease: insights from the Molecular mechanisms to therapeutic approaches. Int. J. Mol. Sci. 24(13), (2023).
Lu, W., Sun, C. & Hou, J. Predicting key gene related to immune infiltration and myofibroblast-like valve interstitial cells in patients with calcified aortic valve disease based on bioinformatics analysis. J. Thorac. Dis. 15(7), 3726–3740 (2023).
Liu, Y. et al. The role of neutrophil elastase in aortic valve calcification. J. Transl Med. 20(1), 167 (2022).
Zhang, P. et al. Pro-inflammatory mediators released by activated monocytes promote aortic valve fibrocalcific activity. Mol. Med. 28(1), 5 (2022).
Liu, C. et al. Identification of MMP9 as a Novel Biomarker to Mitochondrial Metabolism Disorder and Oxidative Stress in Calcific Aortic Valve Stenosis. Oxid Med Cell Longev 2022, 3858871. (2022).
Lv, X. et al. Potential biomarkers and immune cell infiltration involved in aortic valve calcification identified through integrated bioinformatics analysis. Front. Physiol. 13, 944551 (2022).
Hu, T. et al. Investigation of autophagy–related genes and immune infiltration in calcific aortic valve disease: a bioinformatics analysis and experimental validation. Exp. Ther. Med. 27(5), 233 (2024).
Bourgonje, A. R. et al. Oxidative stress and redox-modulating therapeutics in inflammatory bowel disease. Trends Mol. Med. 26(11), 1034–1046 (2020).
Sathyanarayanan, A. et al. Multi-omics data integration methods and their applications in psychiatric disorders. Eur. Neuropsychopharmacol. 69, 26–46 (2023).
Liao, F. J. et al. Identification and experimental validation of KMO as a critical immune-associated mitochondrial gene in unstable atherosclerotic plaque. J. Transl Med. 22(1), 668 (2024).
Chen, Y., Xia, R., Yang, K. & Zou, K. M. I. C. U. Image super-resolution via multi-level information compensation and U-net. Expert Syst. Appl. 245, 123111 (2024).
Chen, Y., Xia, R., Yang, K. & Zou, K. DNNAM: image inpainting algorithm via deep neural networks and attention mechanism. Appl. Soft Comput. 154, 111392 (2024).
Chen, Y., Xia, R., Yang, K. & Zou, K. M. F. M. A. M. Image inpainting via multi-scale feature module with attention module. Comput. Vis. Image Underst. 238, 103883 (2024).
Ritchie, M. E. et al. K. limma powers differential expression analyses for RNA-sequencing and microarray studies. Nucleic Acids Res. 43(7), e47. (2015).
Hannon, E. et al. Leveraging DNA-Methylation quantitative-trait loci to characterize the relationship between Methylomic Variation, Gene expression, and Complex traits. Am. J. Hum. Genet. 103(5), 654–665 (2018).
Horvath, S. & Dong, J. Geometric interpretation of gene coexpression network analysis. PLoS Comput. Biol. 4(8), e1000117 (2008).
Zeng, J., Lai, C., Luo, J. & Li, L. Functional investigation and two-sample mendelian randomization study of neuropathic pain hub genes obtained by WGCNA analysis. Front. Neurosci. 17, 1134330 (2023).
Friedman, J., Hastie, T. & Tibshirani, R. Regularization paths for generalized Linear models via Coordinate Descent. J. Stat. Softw. 33(1), 1–22 (2010).
Huang, S. et al. Applications of support vector machine (SVM) learning in cancer genomics. Cancer Genomics Proteom. 15(1), 41–51 (2018).
Gökçen, A. Computer-aided diagnosis system for chronic obstructive pulmonary disease using empirical wavelet transform on auscultation sounds. Comput. J. 64(11), 1775–1783 (2021).
Wang, Q. & Liu, X. Screening of feature genes in distinguishing different types of breast cancer using support vector machine. Onco Targets Ther. 8, 2311–2317 (2015).
Newman, A. M. et al. Robust enumeration of cell subsets from tissue expression profiles. Nat. Methods 12(5), 453–457 (2015).
Gustavsson, E. K., Zhang, D., Reynolds, R. H., Garcia-Ruiz, S. & Ryten, M. ggtranscript: an R package for the visualization and interpretation of transcript isoforms using ggplot2. Bioinformatics 38(15), 3844–3846. (2022).
Zhu, Z. et al. Integration of summary data from GWAS and eQTL studies predicts complex trait gene targets. Nat. Genet. 48(5), 481–487 (2016).
Chauquet, S. et al. Association of Antihypertensive Drug Target genes with Psychiatric disorders: a mendelian randomization study. JAMA Psychiatry 78(6), 623–631 (2021).
Subramanian, A. et al. Gene set enrichment analysis: a knowledge-based approach for interpreting genome-wide expression profiles. Proc. Natl. Acad. Sci. U S A 102(43), 15545–15550 (2005).
Bourgeois, R. et al. Lipoprotein proteomics and aortic valve transcriptomics identify Biological pathways linking lipoprotein(a) levels to aortic stenosis. Metabolites 11(7), (2021).
Hu, C. et al. The pathomechanism of human myxomatous valvular degeneration at the mechanical and cellular level. Rev. Cardiovasc. Med. 22(2), 513–519 (2021).
Leon, M. B. et al. Transcatheter or Surgical aortic-valve replacement in Intermediate-Risk patients. N Engl. J. Med. 374(17), 1609–1620 (2016).
Zhu, E. et al. Screening of immune-related secretory proteins linking chronic kidney disease with calcific aortic valve disease based on comprehensive bioinformatics analysis and machine learning. J. Transl Med. 21(1), 359 (2023).
Wu, L. D. et al. Integrated identification of key immune related genes and patterns of immune infiltration in calcified aortic valvular disease: a network based meta-analysis. Front. Genet. 13, 971808 (2022).
Liu, Y. H., Liu, Y., Xin, Y. F., Zhang, Q. & Ding, M. L. Identification of key genes involved in calcific aortic valve disease based on integrated bioinformatics analysis. Exp. Biol. Med. (Maywood) 248(1), 52–60 (2023).
Pedriali, G. et al. Aortic Valve Stenosis and mitochondrial dysfunctions: clinical and molecular perspectives. Int. J. Mol. Sci. 21(14), (2020).
Marchi, S., Giorgi, C., Galluzzi, L. & Pinton, P. Ca(2+) fluxes and Cancer. Mol. Cell. 78(6), 1055–1069 (2020).
Lee, S. J. et al. Pyruvate dehydrogenase kinase 4 promotes vascular calcification via SMAD1/5/8 phosphorylation. Sci. Rep. 5, 16577 (2015).
Zhang, H. et al. Differentially co-expressed genes in postmortem prefrontal cortex of individuals with alcohol use disorders: influence on alcohol metabolism-related pathways. Hum. Genet. 133(11), 1383–1394 (2014).
Dweck, M. R. et al. Assessment of valvular calcification and inflammation by positron emission tomography in patients with aortic stenosis. Circulation 125(1), 76–86 (2012).
Tabas, I. & Bornfeldt, K. E. Macrophage phenotype and function in different stages of atherosclerosis. Circ. Res. 118(4), 653–667 (2016).
Fernandez, D. M. et al. Single-cell immune landscape of human atherosclerotic plaques. Nat. Med. 25(10), 1576–1588 (2019).
Raddatz, M. A., Madhur, M. S. & Merryman, W. D. Adaptive immune cells in calcific aortic valve disease. Am. J. Physiol. Heart Circ. Physiol. 317(1), H141–h155 (2019).
Li, G. et al. The shift of macrophages toward M1 phenotype promotes aortic valvular calcification. J. Thorac. Cardiovasc. Surg. 153(6), 1318–1327e1311 (2017).
Karadimou, G. et al. TLR7 expression is Associated with M2 macrophage subset in calcific aortic valve stenosis. Cells 9(7), (2020).
Zhong, Z. et al. New mitochondrial DNA synthesis enables NLRP3 inflammasome activation. Nature 560(7717), 198–203 (2018).
Acknowledgements
We thank all the participants of this study.
Funding
This study was supported by grants from the Youth Fund of the National Natural Science Foundation of China (NO. 82300528) and the Young Doctor Fund Project of Hunan Provincial People’s Hospital (No. BSJJ202212). There was no role of the funding body in the design of the study and collection, analysis, and interpretation of data and in writing the manuscript.
Author information
Authors and Affiliations
Contributions
L.-Z.C. conceived the study, participated in the design, performed the statistical analyses, and drafted the manuscript. X.-J.S. conceived the study, participated in the design and helped to draft the manuscript. P.-F.Z. performed the bioinformatics analysis. All authors read and approved the final manuscript.
Corresponding author
Ethics declarations
Competing interests
The authors declare no competing interests.
Additional information
Publisher’s note
Springer Nature remains neutral with regard to jurisdictional claims in published maps and institutional affiliations.
Electronic supplementary material
Below is the link to the electronic supplementary material.
Rights and permissions
Open Access This article is licensed under a Creative Commons Attribution-NonCommercial-NoDerivatives 4.0 International License, which permits any non-commercial use, sharing, distribution and reproduction in any medium or format, as long as you give appropriate credit to the original author(s) and the source, provide a link to the Creative Commons licence, and indicate if you modified the licensed material. You do not have permission under this licence to share adapted material derived from this article or parts of it. The images or other third party material in this article are included in the article’s Creative Commons licence, unless indicated otherwise in a credit line to the material. If material is not included in the article’s Creative Commons licence and your intended use is not permitted by statutory regulation or exceeds the permitted use, you will need to obtain permission directly from the copyright holder. To view a copy of this licence, visit http://creativecommons.org/licenses/by-nc-nd/4.0/.
About this article
Cite this article
Chen, LZ., Zheng, PF. & Shi, XJ. Multiomics identification of ALDH9A1 as a crucial immunoregulatory molecule involved in calcific aortic valve disease. Sci Rep 14, 23577 (2024). https://doi.org/10.1038/s41598-024-75115-8
Received:
Accepted:
Published:
Version of record:
DOI: https://doi.org/10.1038/s41598-024-75115-8












