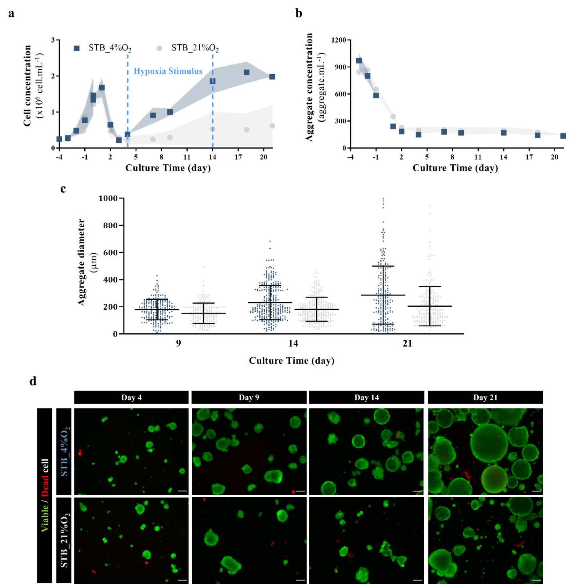
Fig. 2

Hypoxia stimulus in hepatic differentiation improves cell proliferation in bioreactors. (a-b) Profiles of cell (a) and aggregate (b) concentration in bioreactors operated under physiological (STB_4%O2, blue lines) and atmospheric (STB_21%O2, grey lines) levels of oxygen. (c) Average aggregate diameter estimated at days 9, 14, 21 (more than 200 aggregates per condition were analysed). (d) Fluorescence images of cell aggregates at days 4, 9, 14, 21, stained with fluorescein diacetate (FDA, live cells, green) and TO-PROTM-3 Iodide (dead cells, red); Scale bar: 200 μm. The data shown represents three pooled independent biological experiments (two independent experiments for PH1.hiPSC cell line and one independent experiment for ChiPSC18 cell line).