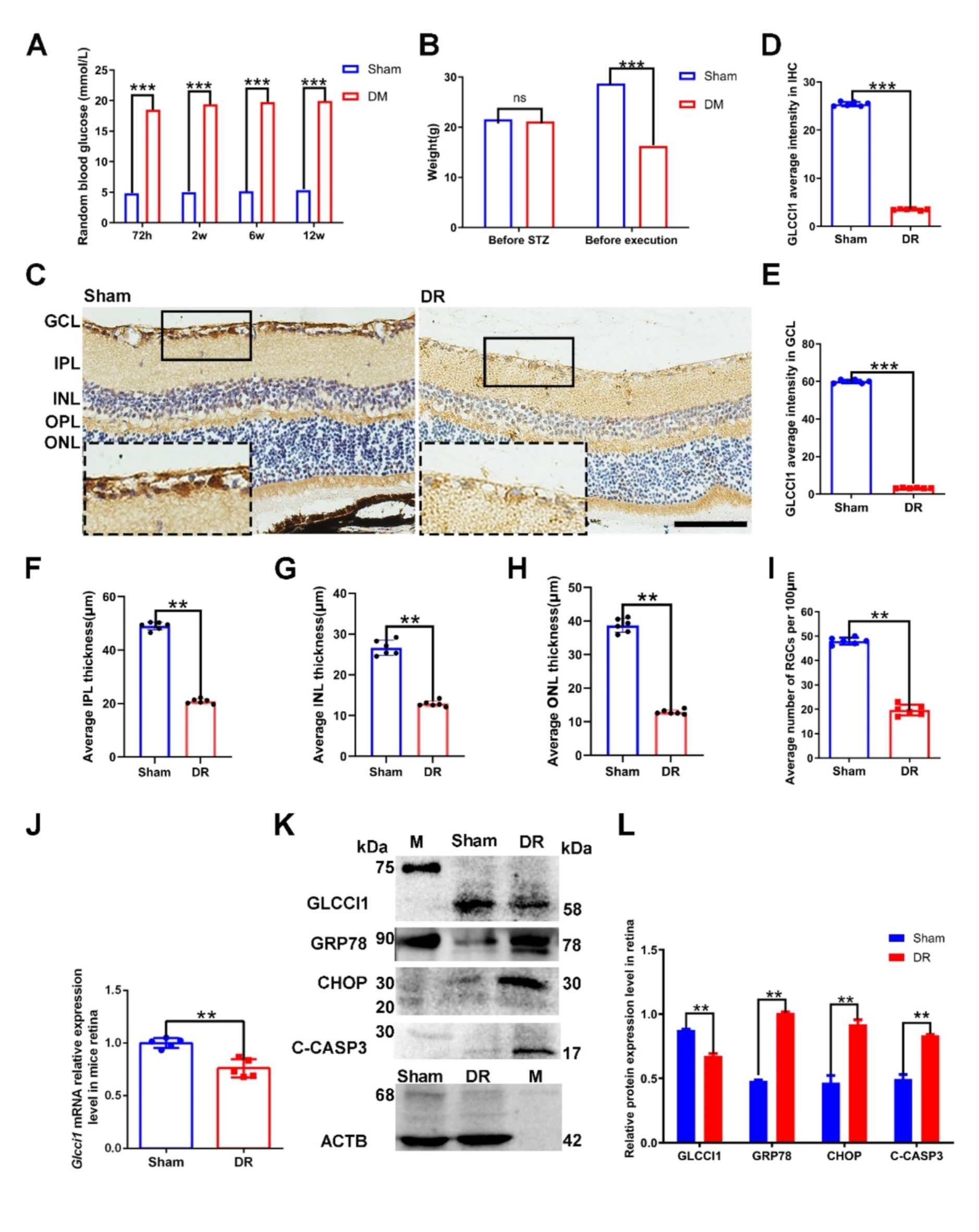
Fig. 1

GLCCI1 is downregulated in diabetic retinopathy. Sham: injected with 0.1 mM citrate-citric acid buffer; DM: diabetes mellitus; After detecting changes in the retinal structure of DM, we subsequently refer to it as the DR group. DR: diabetic retinopathy group; C-CASP3: cleaved Caspase3. The data is described as mean ± standard error of the mean (SEM), and the results are analyzed using independent sample t-test. (A) Random blood glucose levels of mice after intraperitoneal injection at 72 h, 2 weeks, 6 weeks, and 12 weeks. (B) Body weight of mice in each group before STZ injection or before execution. (C) Representative IHC figures of GLCCI1 expression in the retinas of Sham and DR mice. GCL: ganglion cell layer; IPL: inner plexus layer; INL: inner nuclear layer; ONL: outer nuclear layer. scale bar = 100 μm. (D) Average intensity of GLCCI1 in IHC. (E) Average GLCCI1 intensity in GCL. GLCCI1 was predominantly located in ganglion cell layer (GCL) and was significantly lower in the DR group (DR vs. Sham: 0.438 ± 0.0481 vs. 1.000 ± 0.002, t = 116.7, p < 0.001). (F-H) The average thickness of IPL, INL and ONL in DR group were decreased (DR vs. Sham: IPL:20.83 ± 0.375 vs. 49.05 ± 0.608, t = 39.52, p < 0.001; INL: DR vs. Sham: 12.90 ± 0.297 vs. 26.64 ± 0.752, t = 16.99, p < 0.001; ONL: DR vs. Sham: 12.86 ± 0.270 vs. 38.69 ± 0.848, t = 29.01, p < 0.001). (I) Average number of RGCs per 100 μm in ganglion cell layer (GCL) in DR group was reduced (DR vs. Sham: 19.67 ± 1.20 vs. 48 ± 1.053, t = 26.88, p < 0.001). (J) qPCR results showed the relative Glcci1 mRNA expression level was decreased in DR (DR vs. Sham: 0.762 ± 0.0383 vs. 1.001 ± 0.0204, t = 5.51, p = 0.001, p < 0.05). (K) and (L) WB analysis of the protein expression level of GLCCI1 and ERS-induced apoptosis related markers in the mouse retina. GLCCI1 was downregulated in DR group (DR vs. Sham: 0.672 ± 0.0044 vs. 0.876 ± 0.0014, t = 44.11, p < 0.001), while the expression of ERS-induced apoptosis related markers was upregulated in the DR group (DR vs. Sham: GRP78:1.001 ± 0.0022 vs. 0.481 ± 0.0018, t=-185.06.51, p < 0.001; CHOP: 0.919 ± 0.0086 vs. 0.467 ± 0.0130, t=-28.99, p < 0.001; and cleaved Caspase3: 0.833 ± 0.0017 vs. 0.495 ± 0.0082, t=-40.13, p < 0.001). *p < 0.05, **p < 0.01. ns: not significant.