Fig. 2
From: Tumor organoids improve mutation detection of pancreatic ductal adenocarcinoma

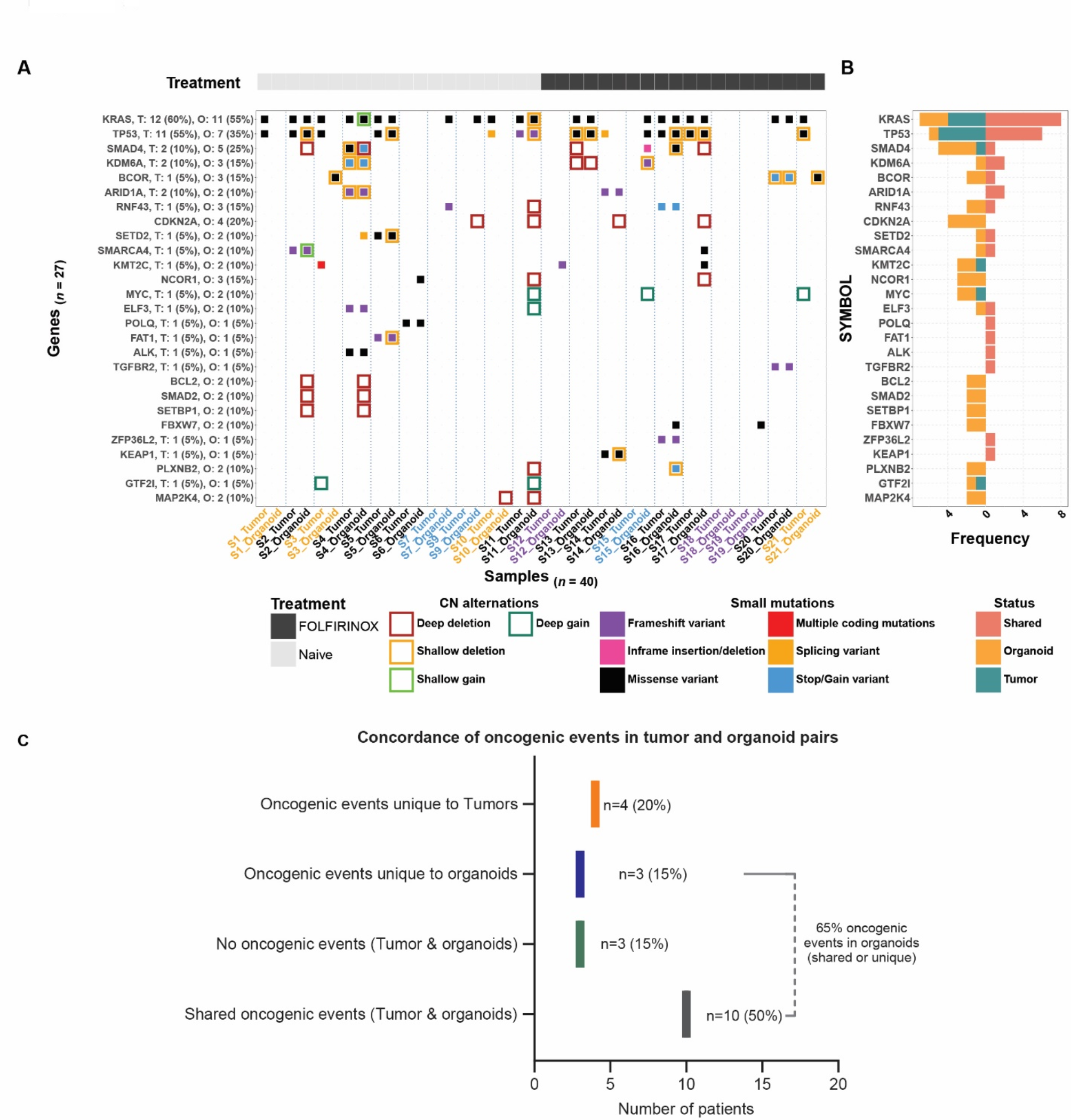
Preservation of oncogenic profile in pancreatic ductal adenocarcinoma (PDAC) organoids. Organoid models preserve the oncogenic somatic profile of PDAC tumors with genetic concordance in 50% of cases (S2, S4, S5, S6, S11, S13, S14, S16, S17, and S20). (A) Oncogenic profile of PDAC driver and PDAC-related genes showing small coding mutations and copy number alternations (CNA) status in each sample. Frequently mutated driver genes are listed on the y-axis, with the number of detected changes and their percentages in both the tumor and organoid groups. The colored inner squares indicate the type of small somatic mutations, and the colored outer frames indicate the status of CNA. For each sample and each gene, the mutational status of the gene is shown including: (1) Non-synonymous mutations; (2) Non-synonymous mutations and shallow deletion/gain; (3) Copy number deep deletion/gain. The sample names on the x-axis denote the tumor and organoid from each patient proceeded by the patient ID (i.e. S2: patient S2). The color of sample names indicates whether the paired samples show a similar oncogenic profile (in black), only tumors show PDAC oncogenes (in orange), or only organoids show PDAC oncogenes (in blue), or none of the paired samples show expected PDAC oncogenes (in purple). (B) Bar plots demonstrate the preservation of the somatic mutations. Each bar represents a gene, with the height indicating the frequency of mutations observed. The color coding presents the preservation status of the mutation, categorized as ‘Shared’ (present in both organoid and tumor), ‘Organoid’ (exclusive to organoid), or ‘Tumor’ (exclusive to the tumor). (C) The plot summarizes the concordance of oncogenic driver events at the patient level. Ten patients (50%) had the same driver mutations found in both tumors and corresponding organoids; four patients (20%) had driver mutations exclusively found in tumors, and three patients (15%) had driver mutations exclusively found in organoids. Additionally, there were three patients (15%) with no driver mutations detected in either the tumors or the organoids.