Figure 1
From: Alternative production of pro-death Bax∆2 protein via ribosomal frameshift in Alzheimer’s disease

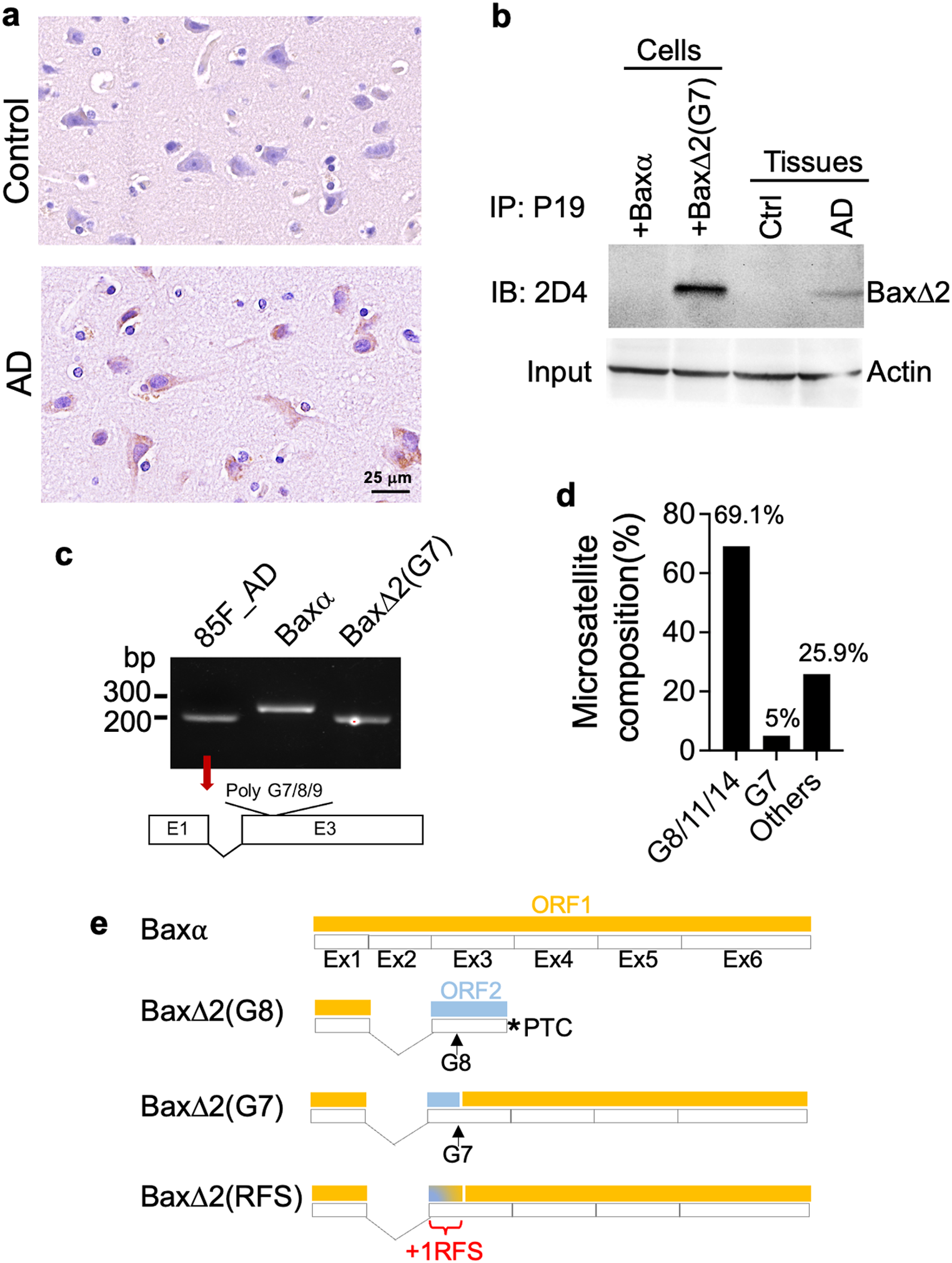
Bax G7 microsatellite mononucleotide deletion is not essential for Bax∆2 expression. (a) Human brain frontal lobe tissue was immunohistochemically stained with 2D4 (anti-Bax∆2 antibody). Images were from two individuals (a 54-year-old male control subject and an 85-year-old female AD subject). Scale bar, 25 µm. (b) HT22 neuronal cells transfected with Baxα or Bax∆2 as controls and tissues from the same subjects in (a) were subjected to immunoprecipitation (IP) with anti-Bax antibody P19. The immunocomplexes were analyzed by immunoblotting (IB) with 2D4. Actin levels were used as an input control. The blot was cut prior to the hybridization. Original blots are shown in Supplementary Fig. 1a. (c) Total RNAs ofAD tissue and cells from (b) were subjected to RT-PCR. The Bax transcripts covering exon 1-3 were detected by gel electrophoresis. The arrow indicates the exon 2 splicing and the percentages of microsatellite poly G composition. Original gel is shown in Supplementary Fig. 1b. The sequence and the microsatellite poly G status are shown in Supplementary Fig. 1c and d, respectively. (d) Quantitation of the poly G microsatellite mutations within the AD RNA-seq dataset examined (n = 327). G8/11/14: G8, G11, and G14 have the same reading frame. (e) Schematic representation of reading frames for Baxα, Bax∆2(G8), Bax∆2(G7), and proposed Bax∆2(RFS) (ribosomal frameshift) isoform. PTC, premature termination codon; Ex, exon; ORF, open reading frame.