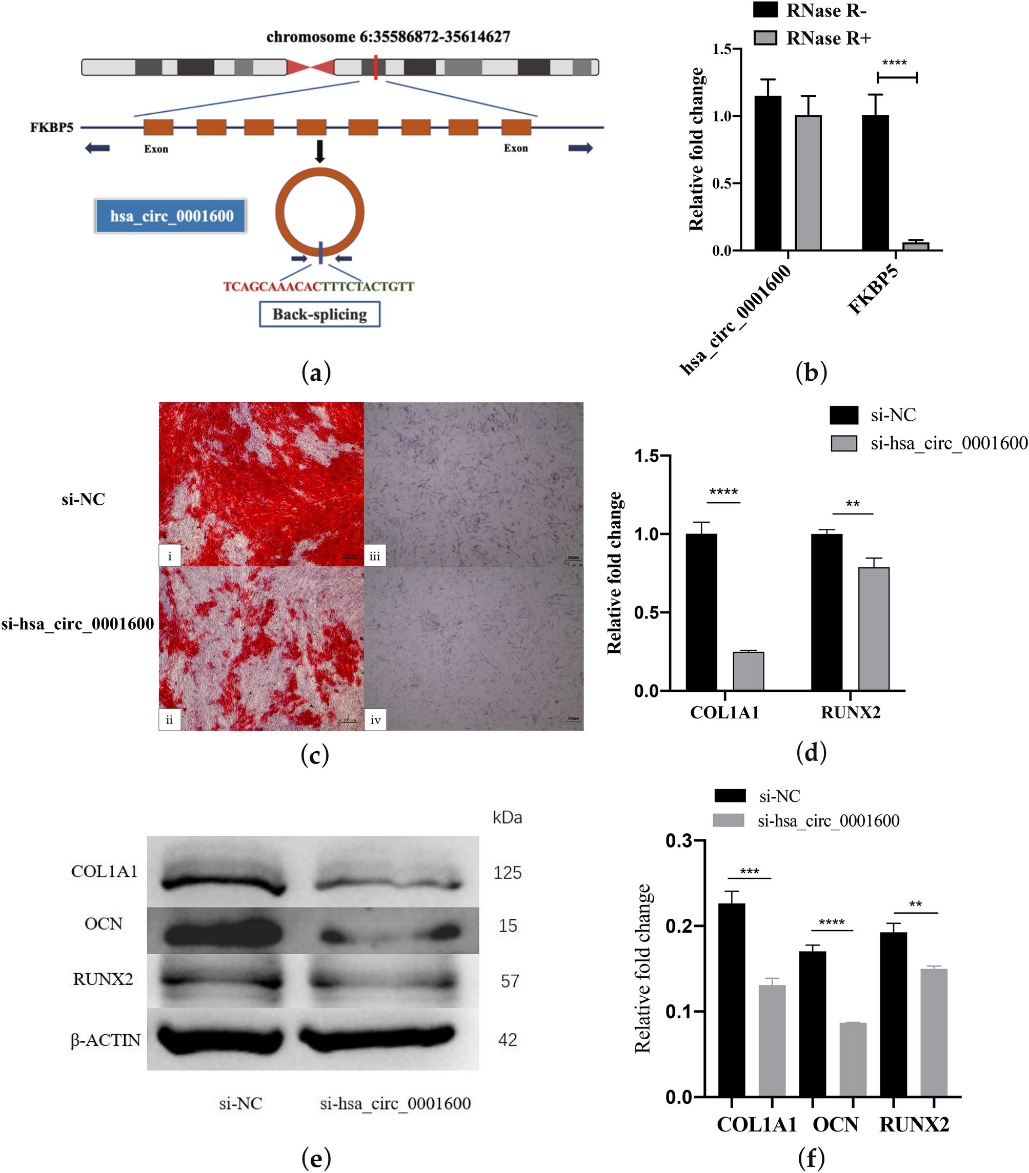
Fig. 4

(a) hsa_circ_0001600 generation model diagram; (b) qPCR detects the expression of hsa_circ_0001600 and FKBP5 before and after RNase R treatment. RNase R + represents the group treated with RNase R enzyme, RNase R- represents the group without RNase R enzyme treatment; (c) The left side shows alizarin red staining after 14 days of osteogenic induction, and the right side shows ALP staining after 3 days of osteogenic induction. (i) and (iii) are the control group, and (ii) and (iv) are the hsa_circ_0001600 siRNA transduction knockdown group; the results showed that compared with the control group, the degree of alizarin red and ALP staining was significantly weakened in the hsa_circ_0001600 siRNA transduction knockout group. (d) qPCR detection of changes in osteogenesis-related gene expression levels after 3 days of osteogenic induction. In comparison to the si-NC, the expression of COL1A1 and RUNX2 was downregulated in the si-hsa_circ_0001600. (e) Western Blot detection of protein changes after 3 days of osteogenic induction; the band diagram shows that the bands of COL1A1, OCN, and RUNX2 in the si-hsa_circ_0001600 are noticeably lighter compared to the si-NC. (f) The protein quantification diagram shows reduced protein expression levels of COL1A1, OCN, and RUNX2 in the si-hsa_circ_0001600 compared to the si-NC. (si-hsa_circ_0001600 is the hsa_circ_0001600 siRNA transfected knockdown group, si-NC is the negative control group; * represents P < 0.05; ** represents p < 0.01; *** represents p < 0.001, **** represents p < 0.0001).