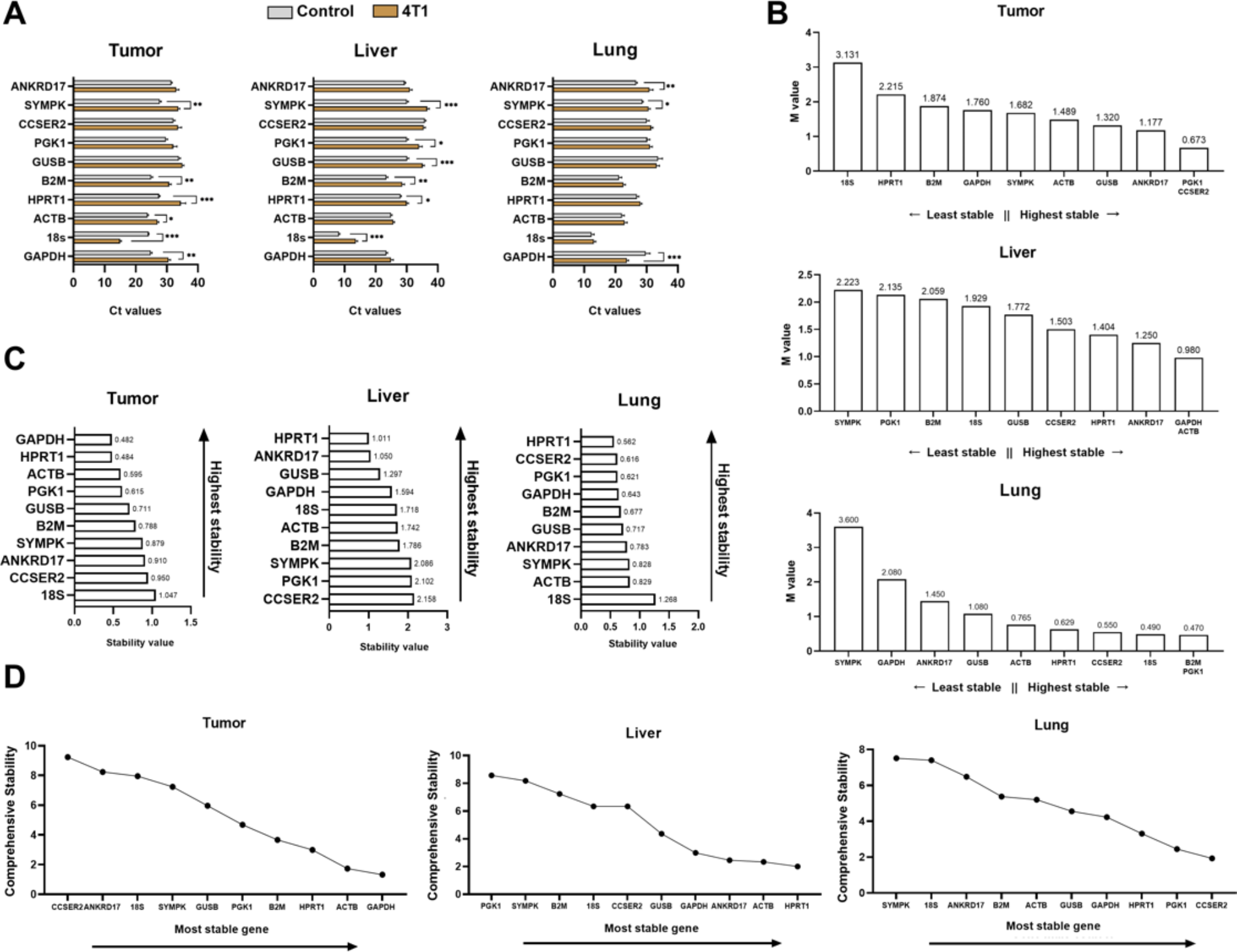
Fig. 3

Variation of gene expression levels by different methods. (A) Expression levels of different housekeeping genes based on Ct values in different tissues in control and 4T1 groups. (B) Stability test results are calculated using geNorm software in different tissues. (C) Stability test results were calculated using NormFinder software in different tissues. (D) Classification of the most stable genes calculated by RefFinder software in different tissues. In (A), data are represented as mean ± standard error of the mean (SEM). The Mann-Whitney test was used to analyze statistical differences between the control group (n = 6) and the 4T1 group (n = 6). In (B), data are represented as a classification of housekeeping genes according to the M value in each tissue. In (C), data are represented as a classification of housekeeping genes according to the S value in each tissue. Significant differences are represented by *p < 0.05; **p < 0.01; ***p < 0.001.