Fig. 6

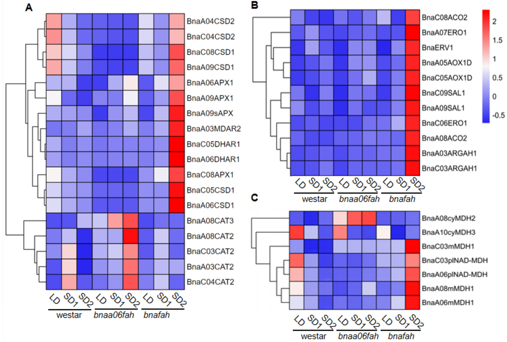
Heatmap of gene clusters associated antioxidant enzyme (A), ROS-responsive PCD regulator and (B) and Malate Circulation (C) in wild-type (westar), bnaa06fah and bnafah under short day (SD) for 0 (LD), 1 (SD1) and 2 (SD2) days.

Heatmap of gene clusters associated antioxidant enzyme (A), ROS-responsive PCD regulator and (B) and Malate Circulation (C) in wild-type (westar), bnaa06fah and bnafah under short day (SD) for 0 (LD), 1 (SD1) and 2 (SD2) days.