Abstract
Fumarylacetoacetate hydrolase (FAH) catalyzes the final step of the tyrosine degradation pathway. In this study, we isolated and characterized two homologous BnaFAH genes in Brassica napus L. variant Westar, and then used CRISPR/Cas9-mediated targeted mutagenesis to generate a series of transgene-free mutant lines either with single or double-null bnafah alleles. Among these mutant lines, the aacc (bnafah) double-null mutant line, rather than the aaCC (bnaa06fah) mutant line, exhibited programmed cell death (PCD) under short days (SD). Histochemical staining and content measurement confirmed that the accumulation of reactive oxygen species (ROS) in bnafah was significantly higher than that in bnaa06fah. To further elucidate the mechanism of PCD, we performed transcriptomic analyses of bnaa06fah and bnafah at different SD stages. A heatmap cluster of differentially expressed genes (DEGs) revealed that PCD may be related to various redox regulatory genes involved in antioxidant activity, ROS-responsive regulation and calcium signaling. Combined with the results of previous studies, our work revealed that the expression levels of BnaC04CAT2, BnaA09/C09SAL1, BnaA08/C08ACO2, BnaA07/C06ERO1, BnaA08ACA1, BnaC04BIK1, BnaA09CRK36 and BnaA03CPK4 were significantly different and that these genes might be candidate hub genes for PCD. Together, our results underscore the ability of different PCD phenotypes to alter BnaFAH orthologs through gene editing and further elucidated the molecular mechanisms of oxidative stress-induced PCD in plants.
Similar content being viewed by others
Introduction
Programmed cell death (PCD) is crucial for plant growth and survival and is responsible for eliminating unnecessary or damaged cells, thereby playing a critical role in plant development, as well as defense responses and adaptations to environmental conditions1. Reactive oxygen species (ROS), which are toxic byproducts of the metabolism of plants and other aerobic organisms, can trigger PCD2. Compared with other types of ROS, hydrogen peroxide (H2O2) has a longer lifespan, making it stable enough to pass through the membrane and increase the level of cellular ROS. H2O2 acts as a signaling molecule to regulate ROS-specific transcription factors at low concentrations, whereas at high concentrations, H2O2 triggers oxidative modifications of DNA and proteins, leading to cell damage3,4. A complex and redundant plant ROS network composed of antioxidant enzymes and ROS-producing enzymes controls ROS levels to ensure proper regulation. Antioxidant enzymes, such as superoxide dismutases (SODs), catalases (CATs), ascorbate peroxidases (APXs), DHARs, monodehydroascorbate reductases (MDHARs), and glutathione reductases (GRs), are essential components of the ROS network5.
Organelles such as mitochondria and chloroplasts have key functions in plant PCD6,7,8. Mitochondria are the center of stress perception and regulate key physiological processes, including the antioxidant defense response and cell apoptosis. The aconitase (ACO) gene family plays crucial roles in the glyoxylate and tricarboxylic acid (TCA) cycles in plants9. ACO2 is located in mitochondria and plays a role in regulating resistance to oxidative stress and PCD, and ACO2 knockout mutants are more tolerant to oxidative stress and delayed cell death10. A chloroplast retrograde signal, 3'-phosphoadenosine 5’-phosphate (PAP), is involved in plant tolerance to high light11. SAL1 encodes an enzyme that is targeted to both chloroplasts and mitochondria and degrades PAP11. The SAL1-PAP-XRN retrograde signaling pathway participates in regulating PCD12. Moreover, mitochondria and chloroplasts cooperate to execute PCD. MOSAIC DEATH 1 (MOD1) is an enoyl-ACP reductase that negatively regulates PCD13. In the mod1 mutant, a large amount of NADH accumulates in the chloroplasts, which generates malic acid and provides reducing power that enters the mitochondria through the malate-OAA shuttle, thereby initiating PCD14.
ROS produced from different plant cellular compartments, including mitochondria and chloroplasts, trigger endoplasmic reticulum (ER) stress15. ER oxidoreductin-1 (ERO1) is a major source of oxidizing equivalents and is responsible for the regulation of the ER oxidation state16. Owing to the H2O2 permeability of the ER membrane17, ER-induced oxidative stress can influence the production of mitochondrial ROS, likely through ER‒mitochondria physical contacts18. In contrast, mitochondrial ROS can induce the expression of ER unfolded protein response (UPR) target genes19. ER‒chloroplast interactions are essential for lipid homeostasis in plant cells under normal growth conditions and in response to various environmental stresses. A loss-of-function mutation in the Arabidopsis SAL1 gene attenuated the ER stress response and resulted in hypersensitivity to ER stress inducers20. Severe and persistent ER stress jeopardizes cell stability either because of an excess of unfolded proteins or a calcium imbalance; therefore, PCD is activated to maintain the integrity of the whole system21.
In addition to ROS, a cytosolic increase in calcium is a prerequisite for the induction of PCD in plants22. Transient changes in cytosolic calcium levels are rapidly induced by diverse stimuli in plants23. Extensive evidence indicates that calcium plays an important role in PCD regulation24. Calcium-permeable channels and calcium sensors, calmodulin (CaM), calcineurin B-like‐interacting protein kinase (CBL-CIPK) and calcium‐dependent protein kinases (CDPKs), are involved in calcium signal transduction and PCD. The LRR receptor kinase brassinosteroid insensitive 1 (BRI1)-associated receptor kinase 1 (BAK1) is involved in the initial PTI-induced increase in cytosolic calcium through phosphorylation, consequently negatively regulating the hypersensitive response (HR)25. Botrytis-induced kinase 1 (BIK1) is a key component downstream of BAK1 in plant immunity26. BIK1 is phosphorylated by BAK1, and BIK1 also directly phosphorylates BAK1 and FLS2. Moreover, BIK1 cooperates with BAK1 to regulate constitutive immunity and PCD in Arabidopsis27.
Cysteine-rich receptor-like kinases (CRKs) belong to a large DUF26-containing receptor-like kinase (RLK) family. CRKs are involved in regulating calcium influx, ROS homeostasis, MAPK cascade activation, and callose deposition, thereby modulating stomatal closure, pathogenesis-related (PR) gene expression, and PCD. CRK36 associates with PRR FLS2 in a ligand flg22-independent manner, and the overexpression of these CRKs promoted flg22-triggered ROS production28. CRK36 regulates cell death, ROS production, and disease resistance in response to necrotrophic pathogens and directly interacts with BIK1 to increase flg22-triggered BIK1 phosphorylation29.
Fumarylacetoacetate hydrolase (FAH) catalyses the final step of the tyrosine degradation pathway, and mutation of the Short-day Sensitive Cell Death1 (SSCD1) gene, encoding an Arabidopsis putative FAH, results in PCD under short-day (SD) conditions30,31. Loss of FAH in the sscd1 mutant leads to the accumulation of succinylacetone, excessive accumulation of succinylacetone induces the production of reactive oxygen species (ROS) upon light irradiation and thereby causes cell death30,31. Oilseed rape is a globally important crop, ranking third among oilseeds and contributing to approximately 13% of the global vegetable oil supply. In polyploid species such as rape, most of the genes exist in the form of multiple copies, and the functions of the multicopy genes are both differentiated and redundant. In this study, we identified two homologous BnaFAH genes, BnaA06G0083400WE (BnaA06FAH) and BnaC05G0101700WE (BnaC05FAH), in the spring oilseed rape cultivar Westar and designed sgRNAs to edit BnaA06FAH and BnaC05FAH via the CRISPR/Cas9 system. We observed the PCD phenotype in different mutant lines under SD conditions. Among these mutant lines, the aacc (bnafah) double‐null mutant line, rather than the aaCC (bnaa06fah) mutant line, exhibited PCD under SD conditions. To gain a deeper mechanistic understanding of the PCD process, we (1) determined the PCD phenotype and H2O2 content of bnafah and bnaa06fah; (2) conducted a transcriptomic study of bnafah and bnaa06fah at different SD stages compared with the wild-type to identify genes regulated during the PCD process; and (3) performed detailed quantitative real-time PCR (qRT‒PCR) analysis to identify marker genes for PCD.
Results
The rapeseed genome contains two genes homologous to Arabidopsis FAH
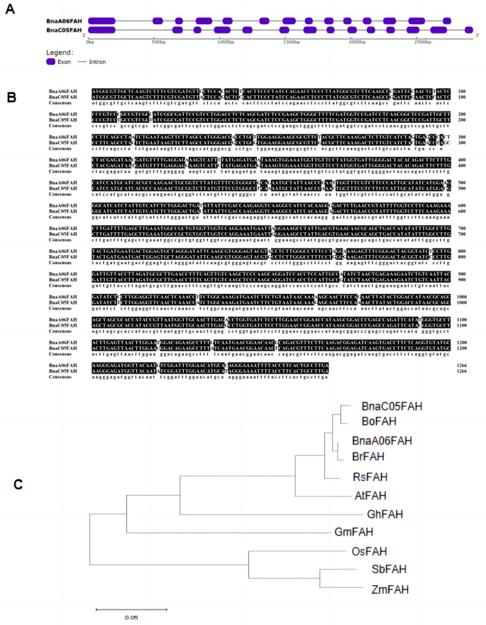
We identified two homologous BnaFAH genes, BnaA06G0083400WE (BnaA06FAH) and BnaC05G0101700WE (BnaC05FAH), in Westar via the amino acid and nucleotide sequences of AtFAH (AT1G12050) to conduct BLAST searches against the Brassica napus multiomic information resource (https://yanglab.hzau.edu.cn/BnIR) and B. napus pan-genome information resource (http://cbi.hzau.edu.cn/bnapus/index.php) databases. The genomic sequences of the two BnaFAH homoeologs consisted of fourteen exons and thirteen introns (Fig. 1A). The cDNA sequences of the two BnaFAH homoeologs were all 1266 bp in length and shared a common conserved domain. Only 45 single-nucleotide polymorphism (SNP) differences were detected among the two homoeologs (Fig. 1B). BnaA06FAH shares 92.87% amino acid similarity with AtFAH, and BnaC05FAH shares 92.40% amino acid similarity with AtFAH at these levels (Fig. S1). These results suggested that the BnaFAH homologs might have functions similar to those of AtFAH. A phylogenetic tree was constructed on the basis of the full‐length predicted amino acid sequences of BnaA06FAH, BnaC05FAH and other plants, and the phylogenetic analysis revealed that BnaA06FAH and BnaC05FAH are closely related to RsFAH (Raphanus sativus) and then AtFAH (Arabidopsis thaliana) (Fig. 1C).
Characterization of BnaFAH. (A) Gene structure of BnaC05FAH and BnaA06FAH. Exons and introns are shown as purple boxes and black line, respectively. The full-length genomic sequence of BnaA06FAH is 2,840 bp, containing 14 exons and 13 introns. The full-length genomic sequence of BnaC05FAH is 3,528 bp, containing 14 exons and 13 introns. (B) Coding sequences alignment of BnaC05FAH and BnaA06FAH. (C) Phylogenetic tree of FAH and its homoeologs in plants. GeneBank accession number and transcript assembly number for each sequence used in the tree are listed below: BnaC05FAH (CDY62156.1), BnaA06FAH (CDY53351.1), RsFAH (XP_018483238.1), AtFAH (NP_172669.2), GhFAH (XP_016687872.1), GmFAH (KAH1208694.1), OsFAH (XP_015622682.1), SbFAH (XP_021314627.1) and ZmFAH (NP_001131569.1) Sequences of the BnaFAH proteins were aligned with Clustal W, and then submitted to MEGAX to construct the phylogenetic trees based on the maximum-likelihood method.
CRISPR/Cas9-mediated targeted mutagenesis of BnaFAH in Brassica napus L.
To determine the function of the BnaFAH homoeologs, we used CRISPR/Cas9 to generate loss-of-function mutants. To this end, we designed three gRNAs targeting the conserved sequences in the fourth and sixth exons of BnaA06FAH and BnaC05FAH (Fig. 2A). gRNA1, gRNA2 driven by the AtU26 promoter, and gRNA3 driven by the AtU6 promoter were simultaneously cloned and inserted into the vector pAtU26-gRNA1/2-AtU6-gRNA3-35S-Cas9-35S-Hyg (Fig. 2B). The gRNA1, gRNA2, and gRNA3 cassettes were simultaneously cloned and inserted into the vector pAtU26-gRNA1/2-AtU6-gRNA3-35S-Cas9-35S-Hyg (Fig. 2B). These recombinant CRISPR/Cas9 vectors were subsequently transformed into hypocotyls of the variety Westar’ (a spring-type rapeseed) via Agrobacterium tumefaciens-mediated transformation. The regenerated rape plants were recovered after hygromycin selection and regeneration. Most transgenic plants presented different changes in the sequences of the target sites of the six BnaFAH alleles (Fig. 2C). We used genome-specific primers (Table S1) to genotype individual T1 progeny to further investigate whether the CRISPR/Cas9-generated mutations could be transmitted to the next generation. We randomly selected 10–25 T1 progenies derived from each T0 plant for further genotyping analysis (Table 1). All of the detected mutations in the T0 generation were transmitted to the T1 progeny without generation of new mutations. The homozygous mutation transmission rates were 100%, and heterozygous mutations were inherited according to the Mendelian ratios (homozygous/heterozygous/wild-type = 1:2:1) in the T1 generation derived from lines T17, T22 and T52 (Table 1). In addition, we utilized CRISPR-P (http://crispr.hzau.edu.cn/CRISPR/) to analyze the probable off-target sites in the rapeseed genome. Our findings revealed that the three sgRNA sequences had several potential off-target sites in the genome, but all had more than three mismatches compared with the original target sites (Table S2). These findings suggested that the three target sites were suitable choices for specific mutagenesis without causing off-target effects. To ensure the absence of off-target effects, we performed genome-specific PCR combined with Sanger sequencing to detect potential off-target mutations. Our results revealed no mutations at the tested putative off-target sites in these mutant lines (Table S2).
CRISPR/Cas9 induced targeted mutagenesis of BnaFAH gene in Brassica napus. L. (A) The gene structure of BnaFAH. Exon regions are shown as blue boxes. The SNPs among BnaC05FAH and BnaA06FAH are highlighted in red. The detail underneath shows partial sequences of BnaC05FAH and BnaA06FAH. The sequences of target 1 (locating on exon 4 of BnaFAH), target 2 (locating on exon 4 of BnaFAH) and target 3 (locating on exon 6 of BnaFAH) are underlined, respectively. PAM sites (5′‐NGG‐3′) are highlighted in blue. (B) Schematic presentation of the recombination CRISPR/Cas9 vectors; (C) Detection of mutations via PCR assay in T0 and T1 generation. Target sequences are underlined, insertions are highlighted in green. “WT”, wild‐type; “d”, deletion; “i”, insertion.
Inheritance and stability of mutations, and generation of transgene-free bnafah mutant lines
We employed primer sets that were designed to specifically amplify sequences to determine whether plasmid DNA was present in these mutant lines (see Fig. S2 and Table S1). Any lines that carried transgenes were excluded from further analysis. Consequently, we obtained Cas9 transgene-free plants in the T1 generation following segregation (see Fig. S2). We classified any alleles with small deletions or insertions that did not cause a frameshift in the coding region as wild-type alleles. Finally, we obtained one aaCC line (T17-10) derived from the T0 line T17 in the T1 generation; one aacc line for gRNA2 and gRNA3 (T22-7) from the T0 line T22 in the T1 generation; and one aacc line for gRNA1, gRNA2, and gRNA3 (T52-4) from the T0 line T52 in the T1 generation. a and c in these genotypes indicate null mutations of BnaFAH in the A and C subgenomes, respectively. The different transgene-free mutant lines enabled us to evaluate the effects of single (we selected only a single mutant for the A genome FAH gene not for the C gene) or double-null alleles of the two BnaFAH homoeologs from the A and C subgenomes on PCD in a genetic background (Table S3). Due to laborious works that needed to be performed next, we chose the representative transgene-free T17-10 (aaCC), T22-7–9 (aacc) and T52-4 (aacc) lines for subsequent analyses (Fig. 2C). Sequencing analysis revealed that the single mutant (T17-10) had a 4-bp deletion in BnaA06FAH-target3 (Fig. 2C), resulting in premature termination of the BnaA06FAH protein (Fig. S3). The double mutant (T22-7-9) had a 1-bp insertion in BnaA06FAH-target2 and a 2-bp deletion in BnaC05FAH-target3 (Fig. 2C), resulting in premature termination of both BnaA06FAH and BnaC05FAH (Fig. S3). The double mutant (T52-4) had a 4-bp insertion in BnaA06FAH-target2/3 and a 1-bp insertion/deletion in BnaC05FAH-target1/2/3 (Fig. 2C), resulting in premature termination of both BnaA06FAH and BnaC05FAH (Fig. S3).
Different PCD phenotypes of bnaa06fah and bnafah under SD conditions
Loss of FAH in Arabidopsis results in PCD under SD conditions30,31, but the PCD phenotypes of different bnafah mutant lines under SD conditions differed (Fig. 3A). The PCD phenotype appeared when both BnaC05FAH and BnaA06FAH were edited (bnafah, aacc, 52–4) but did not appear if only BnaA06FAH was edited (bnaa06fah, aaCC, 17–10). Moreover, the PCD phenotypes in bnafah appeared under SD conditions for two days, and cell death was confirmed by Trypan blue staining (Fig. 3B). Then, 3,3'-diaminobenzidine-tetrahydrochloride (DAB) staining was performed on the wild-type (Westar), bnaa06fah and bnafah plants under SD conditions for 1, 2 and 3 days. As shown in Fig. 3C, the production of H2O2 in bnafah under SD conditions was obviously greater than that in bnaa06fah, especially after 2 and 3 days. We also measured the H2O2 content in wild type (westar), bnaa06fah and bnafah under SD condition for 1, 2 and 3 days, the result confirmed the H2O2 Content in bnafah under SD is significantly higher than that in bnaa06fah (Fig. 3D). Taken together, these results demonstrate that simultaneous knockout of both BnaFAH alleles (BnaC05FAH and BnaA06FAH, Fig. 2C) leads to the accumulation of H2O2 under SD conditions, eventually resulting in PCD. If only BnaA06FAH was edited (Fig. 2C), less H2O2 accumulated, and the corresponding PCD phenotype did not appear.
PCD phenotype of wild-type (westar) and different mutant lines. (A) Phenotype of wild-type (westar) and different mutant lines (bnaa06fah and bnafah) under short day (SD) for 5 days. Bar = 10 cm. (B) Typan blue staining of bnafah grown under short day (SD) for 0 (LD), 1 (SD1) and 2 (SD2) days. (C) DAB staining of westar, bnaa06fah and bnafah under short-day (SD) for 1, 2 and 3 days. (D) Hydrogen Peroxide (H2O2) Content in wild-type (westar), bnaa06fah and bnafah grown under short day for 1 (SD1), 2 (SD2) and 3 (SD3) days. Mean ± SE from three biological replicates. * and ** represent the significance of differences (two-tailed Student’s t-test) at the levels of P < 0.05 and P < 0.01.
Differentially expressed gene (DEG) analysis of bnaa06fah and bnafah under SD conditions
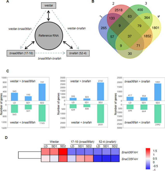
The transcriptional response in different mutant lines was studied to define PCD-regulating events and address the potential role of BnaFAH. Samples of the mutant lines (T17-10 and T52-4) and the wild-type (Westar) were collected at 0, 1, and 2 days under SD conditions (Fig. 4A). A total of 174.15 Gb of raw bases were obtained; each sample yielded an average of 6.45 Gb of data, and the percentage of Q30 bases in each sample was not less than 93.4%. The specific sequencing data quality of the specific sequenced samples is shown in Table S4. Overall, all 27 samples presented good sequencing quality and fully met the requirements for subsequent data analysis. We used HISAT2 software to compare the sequences with those of the reference genome (https://ftp.ncbi.nlm.nih.gov/genomes/refseq/plant/Brassica_napus/latest_assembly_versions/GCF_020379485.1_Da-Ae/). After sequencing, a total 9 groups were finally screened in different time periods, and the numbers of genes identified are shown in Table S5.
Gene expression of westar, bnaa06fah and bnafah mutant under 0 (LD), 1(SD1) and 2 (SD2) short day. (A) Experimental design with each sample hybridized against a reference RNA (solid arrows) enables multidirectional comparisons between genotypes and treatments with a linear mixed model (dotted arrows). The experiment described was repeated at each time point (0, 1, 2 short days) and lists of differentially expressed transcripts (log2 ratio ± 1, q < 0.05) were made from each comparison. (B) Venn diagram showing the overlap of gene lists. Transcripts at least two-fold differentially regulated in comparisons between group1-4 (group1 and group2 is the DEGs expressed in bnafah compared with Westar (wild-type) under SD1 and SD2; group3 and group 4 is the DEGs expressed in bnafah compared with bnaa06fah under SD1 and SD2). (C) Statistical analysis of DEGs in different groups in different periods. The Number of genes with higher (westar > bnaa06fah; westar > bnafah; bnaa06fah > bnafah) and lower (westar < bnaa06fah; westar < bnafah; bnaa06fah < bnafah) expression under short-day for 0 (LD), 1 (SD1) and 2 (SD2) days was calculated. (D) Heatmap of BnaA06FAH and BnaCO5FAH expression in wild-type (westar), bnaa06fah and bnafah under short day for 0 (LD), 1 (SD1) and 2 (SD2) days.
Using the gene expression levels calculated by FPKM mapped reads, the number of DEG in pairwise comparison between wild type (westar), bnaa06fah and bnafah under SD for 0 (LD), 1 (SD1) and 2 (SD2) days was statistic (Fig. 4A). According to the pairwise comparison results, the number of DEGs under SD2 was significantly greater than that under LD and SD1 (Fig. 4C), indicating that SD2 is the main stage of differential gene expression. The number of DEGs expressed in groups 1–4 and their overlap were calculated (Fig. 4B). Group 2 is the DEGs expressed in bnafah compared with Westar (wild-type), and group 4 is the DEGs expressed in bnafah compared with bnaa06fah; both comparisons were at the SD2 stage. The greatest number of DEGs (1,852) overlapped between groups 2 and 4 (Fig. 4B), both of which occurred under the SD2 condition. These findings indicate that the SD2 stage is an important stage of PCD and transcriptional reprogramming.
Sequencing analysis revealed that protein translation is terminated prematurely in bnaa06fah (17–10) and bnafah (52–4) (Fig. S3). To confirm the effect of mutation on transcription, we performed RNA-seq of BnaC05FAH and BnaA06FAH in bnaa06fah (17–10) and bnafah (52–4) under SD conditions for 0 (LD), 1 (SD1) and 2 (SD2) days (Fig. 4D). The results confirmed that the transcription of BnaA06FAH in bnaa06fah (17–10) and both BnaC05FAH and BnaA06FAH in bnafah (52–4) was dramatically reduced due to mutations (Fig. 4D).
Gene Ontology (GO) and Kyoto Encyclopedia of Genes and Genomes (KEGG) enrichment analysis of DEGs at the SD2 stage
Since SD2 is the main stage of differential gene expression, to investigate the functions of the DEGs, we performed GO analysis by using the DEGs in groups at SD2 stage with p.adjust values ≤ 0.05 (Fig. 5; Fig. S4; Table S6). From the results of GO enrichment analysis, the 10 most significant GO items in bnafah under SD2 compared with bnaa06fah (Fig. S4A) or westar (Fig. S4B) in the three parts of biological process, cellular component and molecular function were selected and combined to draw bar charts. We analyzed common GO entries of two group by considering both the number and significance of enriched genes. In the classification of biological processes, translation, amid and peptide biosynthetic process were enriched with large numbers of DEGs (> 60 DEGs, Fig. 5A) and the most significance (Fig. S4A,B) both in two groups. In the classification of cellular components, DEGs were abundantly enriched in ribosom and ribonucleoprotein complex (Fig. 5B, Fig. S4A,B). In the classification of molecular function, the entries for structural molecule activity and structural constituent of ribosome were associated with a large number and the most significant (Fig. 5C, Fig. S4). Thus, the GO classification analysis suggested that DEGs associated with PCD may be involved in translation, peptide biosynthetic process, cellular ribosome and structural constituent of ribosome.
Pathway analysis of DEGs in B. napus based on the gene ontology (GO) and Kyoto Encyclopedia of Genes and Genome (KEGG) databases. Gene ontology enrichment analysis of the DEGs. DEGs were sorted into three categories according to gene function: biological process (A), cellular components (B) and molecular functions (C) of the set of DEGs in bnafah compared with westar or bnaa06fah under two short day (SD). The y-axis indicated the GO terms, and x-axis indicated the numbers of annotated genes. (D, E) The KEGG enrichment analysis of DEGs up (D) and down (E) regulated in bnafah compared with westar or bnaa06fah under two short day (SD). The x-axis indicated the number of enriched gene, and the y-axis indicated different enriched terms.
During the KEGG pathway enrichment analysis of these DEGs, the top 10 most significant pathways were selected according to p.adjust-values ≤ 0.05. The enriched increased metabolic pathways in the two groups included those responsible for the phagosome (Fig. 5D, Fig. S4C,D); the enriched downregulated pathways were carotenoid biosynthesis and autophagy (Fig. 5E, Fig. S4C,D). Carotenoids, as nonenzymatic antioxidants, can scavenge ROS. Zeaxanthin Epoxidase (ZEP) activity is downregulated by H2O2 was reported32, the expression of BnaC07ZEP was down-regulated in bnafah (Fig. S5D) further confirming the accumulation of H2O2 in bnafah. Excessive ROS result in ER stress, the results demonstrated that the expression of the ER stress genes BnaBIP1/BIP2, BnaCNX1, BnaCRT1, BnaSEC61A and BnaSEC61G1 was dramatically induced in bnafah under SD2 (Fig. S5A,B). These results suggest that ER stress may be involved in regulating PCD in bnafah33,34. ER is tightly regulated under stress conditions by a distinct type of autophagosome, namely ER-phagy35. To restore ER homeostasis, ER-phagy is activated to degrade some of the misfolded proteins that have accumulated in the ER35. However, the expression of autophagy-related (ATG) gene BnaATG8c/e/f, BnaATG5, BnaATG11 and BnaATG13b was significantly reduced in bnafah under SD2 (Fig. S5C). Taken together, under oxidative stress, although ER stress was induced in bnafah to survive, but the autophagy (may be ER-phagy) was supperessed result in PCD.
Analysis of the expression of antioxidant enzymes and PCD-related genes in bnaa06fah and bnafah
The DAB staining results demonstrated that H2O2 accumulation in bnaa06fah was obviously lower than that in bnafah (Fig. 3C). To gain insight into the transcriptomic response of the antioxidant enzymes in bnaa06fah and bnafah under SD conditions, we performed a comparative analysis of the antioxidant enzyme RNA-seq data of the wild-type (Westar), bnafah and bnaa06fah samples under SD conditions for 0 (LD), 1 (SD1) and 2 (SD2) days. Only BnaCAT2 and BnaCAT3 were upregulated in bnaa06fah but not in bnafah under SD2 (Fig. 6A). The bnafah plants presented upregulation of BnaAPX (BnaAPX1 and BnasAPX), BnaSOD (BnaCSD1 and BnaCSD2) and BnaDHAR1 (Fig. 6A). These results demonstrated that varying degrees of oxidative stress in bnafah and bnaa06fah lead to differences in the antioxidant enzyme transcriptomic response, which might contribute to different PCD phenotypes. Moreover, the expression of BnaC04CAT2 was shown to be induced only in bnaa06fah via RT‒qPCR analysis (Fig. 8). These results confirmed that the expression of BnaC04CAT2 was only upregulated in bnaa06fah under SDs.
To further confirm the possible signaling pathways that lead to bnafah PCD, we analyzed the RNA-seq data of PCD regulator genes in wild-type (Westar), bnafah and bnaa06fah plants at different SD stages. As shown in Fig. 6B, the expression of BnaA08/C08ACO2 (located in mitochondria) and BnaA09/C09SAL1 (located in mitochondria and chloroplasts) was significantly induced only in bnafah under SD2 but not in bnaa06fah (Fig. 6B). ACO2 is involved in regulating resistance to oxidative stress and cell death10. SAL1 acts as a general redox sensor, and the SAL1-PAP_XRN retrograde signaling pathway has been shown to regulate PCD12. The expression levels of BnaA08/C08ACO2 and BnaA09/C09SAL1 were analyzed via RT‒qPCR, and these genes were upregulated in bnafah under SD2 (Fig. 8). Moreover, malate transport from chloroplasts to mitochondria triggers the production of ROS and PCD13,14. plNAD-MDH and mMDH1 are responsible for malate conversion; hence, elevated expression of BnaA06plNAD-MDH and BnaA08mMDH1 in bnafah (Fig. 6C) probably results in ROS formation in mitochondria, potentially even leading to PCD. Additionally, the upregulation of BnaA06plNAD-MDH and BnaA08mMDH1 was confirmed by RT‒qPCR (Fig. 8). Taken together, these results confirmed that the expression of BnaA08/C08ACO2, BnaA09/C09SAL1, BnaA06plNAD-MDH and BnaA08mMDH1 was upregulated in bnafah under SD2 and may contribute to PCD37.
Numerous studies have shown that mitochondria, chloroplasts, and the ER collaborate in various metabolic processes and exchange signaling molecules under stress conditions, mainly ROS36–38. Mitochondrial and chloroplastic ROS production induce the ER stress responses36,38. ERO1 is a significant source of oxidizing equivalents and is responsible for the regulation of ER oxidation state. Moreover, ERO1 activity induced by ER stress might benefit oxidative stress. The expression of BnaA07ERO1 and BnaC06ERO1 was significantly induced in bnafah under SD2 (Figs. 6B, 8). implying the up-regulation of BnaERO1 in bnafah might promote oxidative stress, then result in PCD.
Analysis of calcium signaling gene expression in bnaa06fah and bnafah
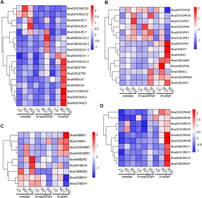
Calcium, a universal second messenger, is critical for PCD in plants22. Calcium transporters, such as cyclic nucleotide gated channels (CNGCs), Ca2+-ATPases and glutamate receptors (GLRs) and the calcium sensors CaM, CBL-CIPK and CDPK are involved in calcium signal transduction and PCD24. For further analysis of on calcium signaling in different mutants at different SD stages, the expression profiles of 50 calcium-permeable channels and sensor genes were separately clustered from the RNA-seq data of the wild-type (Westar), bnafah and bnaa06fah strains under SD conditions for 0 (LD), 1 (SD1) and 2 (SD2) days. As shown in Fig. 7, among these genes, twofold-induced transcripts in only bnafah under SD2 were located in mitochondria (BnaLETM1), the ER (BnaACA1 and BnaACA2), chloroplasts (BnaCNGC20) and the cell membrane (BnaCNGC3). Most calcium sensors were located in the cytoplasm, and the calcium sensors BnaCPK4, BnaCAM5 and BnaCPK1 were only induced in bnafah under SD2 (Fig. 7B). RT‒qPCR analysis revealed that the expression of BnaA08ACA1, BnaC01CNGC20, BnaA03CPK4 and BnaC09CPK1 was upregulated in bnafah under SD2 (Fig. 8), further confirming that the expression of BnaA08ACA1, BnaC01CNGC20, BnaA03CPK4 and BnaC09CPK1 was upregulated only in bnafah under SD2, suggesting that these genes participate in regulating PCD in bnafah.
BAK1 and BRI1 participate in BR signaling and cell death, and BAK1-triggered cell death is dependent on SOBIR1 in A. thaliana25. To investigate the role of BR signaling in regulating PCD in bnafah, we clustered the expression data from RNA-seq in BR signaling. The expression of BnaA08BRI, BnaC04BIK1 and BnaA03/C03SOBIR1 was significantly induced in bnafah under two SD conditions (Fig. 7C), suggesting that BnaA08BRI, BnaC04BIK1 and BnaA03/C03SOBIR1 are involved in regulating PCD in bnafah. Receptor-like/Pelle kinases (CRKs) are involved in regulating calcium influx, ROS homeostasis, MAPK cascade activation, and callose deposition, thereby modulating stomatal closure, PR gene expression, and PCD28. To characterize potential PCD regulatory genes further, we clustered CRK genes in wild-type (Westar), bnaa06fah and bnafah under SD conditions for 0 (LD), 1 (SD1) and 2 (SD2) days. The results demonstrated that BnaCRK10, BnaCRK11, BnaCRK36, BnaCRK38 and BnaCRK45 were induced in bnafah under SD2 (Fig. 7D). Moreover, the expression levels of BnaC03SOBIR1, BnaC04BIK1 and BnaA09CRK36 were analyzed via RT‒qPCR, and these genes were upregulated only in bnafah under SD2 (Fig. 8), implying that these genes may participate in regulating PCD in bnafah.
RT-qPCR analysis in wild-type (westar), bnafah and bnaa06fah under SD for 2 days. Relative expression levels are normalized to those of BnACTIN7. Mean ± SE from three biological replicates. * and ** represent the significance of differences (two-tailed Student’s t-test) at the levels of P < 0.05 and P < 0.01.
Discussion
Suppression of PCD in bnaa06fah is mostly attribute to up-regulation of BnaCAT2
In plants, the enzymatic antioxidant system is responsible for the strict control of ROS levels, which is essential for preventing their toxicity and cell death5,39. The RNA-seq data revealed that the expression of BnaCSD1, BnaCSD2, BnaAPX1, BnasAPX and BnaDHAR1 was strongly induced in bnafah, whereas only BnaCAT2 and BnaCAT3, which are located in peroxisomes, were induced in bnaa06fah but not in bnafah (Figs. 6A, 8). By connecting the oxidative and biosynthetic pathways operating in different compartments, peroxisomes play a key role in the evolution of the metabolic networks of photosynthetic organisms39,40. Peroxisomal CAT is the principal H2O2 scavenging enzyme and contributes to the regulation of H2O2 in plants to protect the plant genome against H2O2-induced DNA damage40,41. Knockout of CAT2 results in decreased growth and increased cell death42. Both peroxisomal CAT2 and CAT3 can physically interact with the PCD negative regulator lesion simulating disease 1 (LSD1) in Arabidopsis43,44. Our results suggest that the distinct PCD phenotypes may be attributed to differences in the expression of genes encoding antioxidant enzymes, especially BnaCAT2.
ER, Mitochondria and chloroplasts communicate each other to regulate PCD in bnafah
The H2O2 content in bnafah under SD conditions is significantly higher than that in bnaa06fah (Fig. 3C,D). Excessive ROS result in ER stress, ER stress can benefit ROS generation and even cause oxidative burden in plants, finally leading to oxidative stress depending on the degree of ER stress21. The ER stress-induced up-regulation of ERO1 can benefit ROS generation and even cause oxidative burden in plants, finally leading to oxidative stress16. KEGG pathway enrichment result demonstrate ER-stress gene BnaBIP1/BIP2, BnaCNX1, BnaCRT1, BnaSEC61A and BnaSEC61G1 was dramatically induced in bnafah under SD2 (Fig. S5A,B), implied that ER stress was strongly activated in bnafah under SD2, The up-regulation of BnaA07ERO1 and BnaC06ERO1 (Figs. 6B, 8) demonstrated ER stress result in up-regulation of BnaERO1, promoting H2O2 production and participate in regulating PCD in bnafah under SD.
ROS can be transported between different cellular compartments (e.g. ER, chloroplasts and mitochondria) via intracellular vesicle trafficking17,45. Due to the H2O2 permeability of the ER membrane17 the ER-induced oxidative stress can influence the production of mitochondrial ROS likely mediated by the ER-mitochondria physical contacts46. The mitochondria control multiple molecular cascades that lead to PCD and sense various stimuli of cellular stress47. ACO binds the 5’UTR of CSD2 mRNA and plays a role in regulating cellular ROS homeostasis and also may be involved in the activation of both the resistance-associated hypersensitive response and disease-associated cell death10. The expression of BnaACO2 (BnaA08/C08ACO2) was significantly induced in bnafah under SD2 (Figs. 6B, 8), suggesting that mitochondria play a key role in PCD. SAL1 acts as a general redox sensor, and the SAL1-PAP-XRN retrograde signaling pathway has been shown to regulate PCD12. SAL1 encodes an enzyme that is targeted to both chloroplasts and mitochondria and degrades PAP11. The expression of BnaSAL1 (BnaA09/C09SAL1) was significantly upregulated in bnafah under SD2 (Figs. 6B, 8), suggesting that both mitochondria and chloroplasts are involved in regulating PCD in bnafah.
Mitochondria and chloroplasts are not independent in the PCD process, and they may cooperate to execute PCD. MOD1 is an enoyl-ACP reductase that negatively regulates PCD48. Research in the mod1 mutant confirmed that signaling between chloroplasts and mitochondria plays a vital role in PCD regulation in plants13,49. A large amount of NADH accumulates in chloroplasts, which generates malic acid and provides reducing power that enters the mitochondria through the malate-OAA shuttle, thereby initiating PCD13. plNAD-MDH and mMDH1 are two key genes involved in communication between chloroplasts and mitochondria. BnaplNAD-MDH and BnamMDH1 are responsible for malate convention, both of which are dramatically induced in bnafah under SD2, demonstrating that elevated expression of BnaA06plNAD-MDH and BnaA08mMDH1 in bnafah probably results in ROS formation in mitochondria, potentially even leading to PCD13,14.
Calcium-dependent BAK1 and downstream pathway participated in regulating bnafah PCD
Calcium plays an important role in PCD regulation49,50. To investigate the role of calcium signaling in regulating PCD in bnafah, we clustered the RNA-seq data of calcium channels (Fig. 7A), sensors and responders (Fig. 7B) in the wild-type (Westar), bnaa06fah and bnafah groups under SD conditions for 0 (LD), 1 (SD1) and 2 (SD2) days. In terms of calcium channels, the expression of BnaC01CNGC20, BnaC04/A05CNGC3, BnaC04/C08LETM1, BnaA08ACA1 and BnaA03ACA2 was upregulated only in bnafah under SD2 (Fig. 7A). CNGCs are involved in calcium signal transduction and PCD. CNGC20 regulates bak1/serk4 cell death. Notably, CNGC19, the closest homolog of CNGC20, makes a quantitative genetic contribution to bak1/serk4 cell death only in the absence of CNGC20 in Arabidopsis50. With respect to the calcium sensors and responders, the expression of BnaC06CAM5, BnaA03CPK4, BnaC09CPK1, BnaA03KIC and BnaC09CIPK9 was upregulated (Fig. 7B). Calcium sensors and responders, such as CaM, CBL-CIPK and CPK, are involved in calcium signal transduction and PCD51–53. The CPK network functions together with RBOH proteins to regulate ROS homoeostasis and drive stress signaling54. The overexpression of CPK4 in rice confers salt and drought tolerance55. Moreover, the RT‒qPCR results confirmed the upregulation of BnaC01CNGC20, BnaA03CPK4 and BnaC09CPK1 in bnafah under SD2 (Fig. 8), supporting the involvement of calcium signaling in PCD regulation in bnafah.
Plant PCD, which is often associated with development and immunity, appears to be connected to a cell-surface receptor kinase named BAK1. BAK1 interacts with and phosphorylates CNGC20, which in turn affects CNGC20 stability. The phosphorylation of CNGC20 by BAK1/SERK4 is critical for controlling cell death50. BIK1, a key component downstream of BAK1 in plant immunity26, cooperates with BAK1 to regulate constitutive immunity and cell death27. Moreover, the overexpression of SOBIR1 results in increased cell death, indicating that SOBIR1 functions as a positive regulator of cell death56,57. CRK36 overexpression in Arabidopsis increased hypersensitive cell death, ROS production, and disease resistance to Pseudomonas syringae. CRK36, together with BIK1 and NADPH oxidases, forms a positive activation loop that promotes the ROS burst and leads to the promotion of stomatal immunity. The upregulation of BnaC04BIK, BnaC03SOBIR1 and BnaA09CRK36 (Figs. 7, 8) indicated that calcium-dependent BAK1 and downstream pathways participate in regulating bnafah PCD.
Conclusions
In this research, we identified two BnaFAH homologous gene BnaA06FAH and BnaC05FAH in westar, and designed three sgRNAs to edit two BnaFAH homologs using the CRISPR/Cas9 system. Notably, simultaneous knockout of both BnaFAH alleles resulted in PCD under SD, but PCD phenotype was not appear if only BnaA06FAH was edited (Fig. 3). The content of H2O2 in bnafah is significantly higher than that in bnaa06fah under SD (Fig. 3), suggesting the regulation of ROS level may be involved in regulating in bnafah PCD. The transcriptomic analysis of westar, bnafah and bnaa06fah demonstrate that multiple biological processes, such as phagosome, carotenoid biosynthesis and autophagy were involved in regulating PCD. Moreover, analysis of RNA-seq data demonstrated ER stress might participate in regulating PCD, and the transport of ROS between different cellular compartments might effect the expression of PCD-related genes which located in ER, chloroplasts and mitochondria, to trigger PCD in association with other cellular signaling components (e.g. Calcium signaling). Combined with the results of previous studies, our work showed that the gene expression levels of BnaC04CAT2, BnaA09/C09SAL1, BnaA08/C08ACO2, BnaA07/C06ERO1, BnaA08ACA1, BnaC04BIK1, BnaA09CRK36 and BnaA03CPK4 were significantly different in bnafah and bnaa06fah.
Methods
Identification of BnFAH genes in the B. napus L. genome database and phylogenetic analysis
On the basis of BLAST analysis of the FAH gene in Arabidopsis (AT1G12050), the FAH ortholog in Brassica napus L. variety Westar was identified from the Brassica napus Pan-genome Information Resource (BnPIR) (http://yanglab.hzau.edu.cn/BnIR) and Brassica napus Genome Browser (https://www.genoscope.cns.fr/brassicanapus/). The genomic structure of BnFAH was illustrated via the Gene Structure Display Server (GSDS; http://gsds.cbi.pku.edu.cn/). The predicted FAH amino acid sequences of BnaC05FAH (CDY62156.1), BnaA06FAH (CDY53351.1), RsFAH (XP_018483238.1), AtFAH (NP_172669.2), GhFAH (XP_016687872.1), GmFAH (KAH1208694.1), OsFAH (XP_015622682.1), SbFAH (XP_021314627.1) and ZmFAH (NP_001131569.1) were aligned via ClustalW (http://www.clustal.org) and then submitted to MEGA11 to construct the phylogenetic tree via the maximum-likelihood method.
CRISPR/Cas9 plasmid construction and transformation
CRISPR-P (http://cbi.hzau.edu.cn/crispr/) was used to select three sgRNAs that targeted Bnac05FAH and BnaA06FAH. The three sgRNAs were subsequently cloned and inserted into the modified pHSbdcas9i binary plasmid via the Golden Gate ligation method and subsequently transformed into Westar hypocotyls via A. tumefaciens (GV3101). All primer sets used in this study are listed in Table S1.
For rape seed hypocotyl transformation, the rape seeds were sequentially sterilized with 75% ethyl alcohol, 1.5% mercuric chloride and ddH2O. After sterilization, the seeds were sown in MS media and placed in the dark for 5 d. The elongated hypocotyls were cut into 1 cm pieces in DM media (4.4 g/L MS; 30 g/L sucrose; 100 μM AS; pH 6.0). These pieces were then soaked in resuspended Agrobacterium for approximately 10 min. Filter paper was then used to dry the hypocotyl pieces, which were subsequently placed on M1 media (2.2 g/L MS; 7.5 g/L agar; pH 6.0) and left for 2 days at 24 °C in the dark. The nondehydrated hypocotyl pieces were selected on M2 media (4.4 g/L MS; 30 g/L sucrose; 18 g/L mannitol; 1 mg/L 2,4-D; 0.3 mg/L KT; 7 g/L agar; 15 mg/L Hyg B; pH 6.0) for approximately 3 weeks at 24 °C under 16 h light/8 h dark. The putative transgenic pieces were placed on M3 media (4.4 g/L MS; 10 g/L glucose; 0.25 g/L xylose; 0.6 g/L MES; 10.4 mg/L IAA; 7 g/L agar; 300 mg/L TMT; 1 mg/L zeatin; 15 mg/L Hyg B; pH 6.0) for approximately 2 weeks at 24 °C under light, which was repeated at 2-week intervals. Finally, the regenerated shoots were allowed to take root in B5 culture medium.
Molecular characterization of different mutant lines
Genomic DNA from leaf tissue was extracted via the DNA Quick Plant System (Tiangen). PCR amplification was performed via Pfu DNA Polymerase (Tiangen) with genomic DNA as a template. For BnaC05FAH, the genome‐specific primer sets BnFAH-C1‐F/BnFAH-C1‐R, BnFAH-C2‐F/BnFAH-C2‐R and BnFAH-C3‐F/BnFAH-C3‐R were designed to amplify gRNA1, gRNA2 and gRNA3, respectively; for BnaA06FAH, the genome‐specific primer sets BnFAH-A1‐F/BnFAH-A1‐R, BnFAH-A2‐F/BnFAH-A2‐R and BnFAH-A3‐F/BnFAH-A3‐R were designed to amplify gRNA1, gRNA2 and gRNA3, respectively. All primer sets are listed in Table S1.
Off-target analysis
We selected two and three potential off‐target sites to investigate off‐target effects on the basis of the prediction of CRISPR-P (http://crispr.hzau.edu.cn/CRISPR/) for target 1, target 2 and target 3 (Table S2). Site‐specific genomic PCR and Sanger sequencing were used to determine the off‐target effects. The primer sets are listed in Table S1.
Phenotypic observations
The seeds of the wild-type, bnafah and bnaa06fah plants were plated on MS media and grown under long-day conditions (16 h light/8 h dark) for 5 days. The seedlings were subsequently transplanted into the soil, grown under long-day conditions (16 h light/8 h dark) for 2 weeks, and then transferred to SD conditions (16 h light/8 h dark) for 3 days for PCD phenotypic observation.
DAB,Trypan blue staining and H2O2 content measurement
DAB solution was prepared by adding 500 mg DAB and 450 mL of sterile H2O for a final concentration of 1 mg mL−1. A small magnetic stirrer was added, and the pH was reduced to 3.0 with 0.2 M HCl (to dissolve DAB). The rosette leaves of plants that were grown under long-day conditions for 2 weeks were selected and then transferred to SD conditions for 1, 2 and 3 days. Five hundred milliliters of DAB staining solution was added to ensure that the leaves were immersed and stained for 8 h. The tube was covered with aluminum foil since DAB is light sensitive. Afterward, the DAB solution was discarded, 95% ethanol solution was added, and the chlorophyll was removed for 8 h.
Trypan blue staining requires two solutions, solution 1 and solution 2, of which solution 2 is 95% ethanol aqueous solution (v/v), and the formula of solution 1 is as follows: 2 mg Trypan blue, 1 mL of sterile H2O, 1 mL of glycerin, 1 mL of L-lactic acid, and 1 mL of Tris-phenol. After preparation of solution 1, it was evenly mixed with solution 2 at a volume ratio of 1:2. After mixing, the leaves were immersed in a boiling water bath for 2–3 min, and the supernatant was discarded. A 2.5 g/mL chloral hydrate solution was added for decolorization for 5–6 h, during which the chloral hydrate solution was changed once or twice to make decolorization more complete.
The content of H2O2 in seedlings of wild-type, bnafah and bnaa06fah grown under LD for 21 days and then SD conditions (16 h light/8 h dark) for 1,2 and 3 days was measured by using Hydrogen Peroxide (H2O2) Content Assay Kit (Huayueyang, Beijing, China) according to the instructions.
RNA extraction, cDNA library construction, and RNA sequencing
Total RNA was extracted via TRIzol reagent (Tiangen, Beijing, China) following the manufacturer’s instructions. The total RNA was subsequently quantified via an Agilent 2100 bioanalyzer. A TruSeq RNA Sample Preparation Kit v2 (Illumina, San Diego, CA, USA) was used for library construction according to the manufacturer’s instructions. All the samples were sequenced via an Illumina HiSeq 2000 sequencer by Biomac, Inc. (Beijing, China). Three independent biological replicates (three plants/biological replicate/time point) were used for each experiment. In total, 27 samples were prepared and subjected to RNA-seq analysis.
Data processing and differential gene expression analysis
The original data are evaluated for base quality and sequence quality characteristics, including sequence base quality and sequence quality and characteristics. We filtered the data and obtained the filtered data. Trim-Galore software was used to remove the adapter in the sequence, remove low-quality and N-containing sequences, and then remove sequences shorter than the length threshold (20 bp by default) (as long as one sequence in a fragment is shorter than the threshold, the corresponding two sequences are removed). The QPhred score was used to measure sequencing quality. Qualified sequencing quality was determined when the average Q20 was ≥ 85% and the average Q30 was ≥ 80%. The clean reads were mapped to the B. napus L. genome sequence via HISAT2 (v2.0.4). The reference genome of B. napus was downloaded from https://ftp.ncbi.nlm.nih.gov/genomes/refseq/plant/Brassica_napus/latest_assembly_versions/GCF_020379485.1_Da-Ae/. Only uniquely mapped reads were used for further gene expression analyses. For all the comparisons, the read counts were normalized to the aligned FPKM mapped reads to obtain the relative expression levels. Differential expression analyses were performed via the DESeq2 R package. The DEGs between different samples were identified according to a Q value ≤ 0.05 and a |log2FC|≥ 2. The heatmaps were drawn via the R package and TBtools on the basis of the log2-transformed FPKM values. The expression value for a given gene was normalized.
We used clusterProfiler software to conduct GO functional enrichment and KEGG pathway enrichment analysis for differential gene sets. The enrichment analysis was based on the hypergeometric distribution principle, where the differential gene set was the significant differential gene obtained from the difference analysis, and the background gene set was all the gene sets participating in the difference analysis and annotated to the GO or KEGG database. Annotate the differential gene set to the database gene set. We enriched and analyzed all significant, up-regulated and down-regulated differential genes respectively.
RT‒qPCR assays
Total RNA was isolated via TRIzol reagent (Life Technologies, https://www.thermofsher.com/us/en/home/brands/life-technologies.html). After incubation with DNase I (RNase Free, Thermo Fisher Scientific, https://www.thermofsher.com/) at 37 °C for 30 min and then at 65 °C for 10 min to remove genomic DNA, RNA concentrations and purities were measured spectrophotometrically via OD260/OD280 and OD260/OD230 ratios (ND-1000, NanoDrop, Thermo Fisher Scientific). Complementary DNA was synthesized from a mixture of oligo-dT primers and random primers via a ReverTraAce qPCR RT kit (perfect real-time) according to the manufacturer’s instructions (TOYOBO, https://www.toyobo-global.com/).
RT‒qPCR was performed in 96-well blocks via SYBR qPCR mix (Roche, https://lifescience.roche.com/) with a Bio-Rad CFX Connect Real-Time PCR detection system (https://www.biorad.com/) following the manufacturer’s instructions. RT‒qPCR amplification was performed under the following conditions: initial denaturation at 95 °C for 10 min, followed by 40 cycles of 95 °C for 15 s and 60 °C for 60 s. The primers for the genes tested via RT‒qPCR are listed in Table S1, and ACTIN7 was used as an internal control. The gene expression for each sample was calculated from three analytical replicates, and the relative expression was quantified via the 2−ΔΔCt method. The experiment was performed with three independent biological replicates. The significance of differences between datasets was evaluated via two-tailed Student’s t test.
Data availability
The datasets generated and analysed during the current study are available in the Gene Expression Omnibus (GEO) repository, GEO accession number is GSE272643.
References
Ebeed, H. T. & El-Helely, A. A. Programmed cell death in plants: Insights into developmental and stress-Induced cell death. Curr. Protein Pept. Sci. 22, 873–889. https://doi.org/10.2174/1389203722666211109102209 (2021).
Mittler, R., Zandalinas, S. I., Fichman, Y. & Van Breusegem, F. Reactive oxygen species signalling in plant stress responses. Nat. Rev. Mol. Cell. Biol. 23, 663–679. https://doi.org/10.1038/s41580-022-00499-2 (2022).
Jiang, C. et al. Transcriptional regulation and signaling of developmental programmed cell death in Plants. Front. Plant Sci. 12, 702928. https://doi.org/10.3389/fpls.2021.702928 (2021).
Farooq, M. A. et al. Acquiring control: The evolution of ROS-induced oxidative dtress and redox signaling pathways in plant stress responses. Plant Physiol. Biochem. 141, 353–369. https://doi.org/10.1016/j.plaphy.2019.04.039 (2019).
Dvorak, P., Krasylenko, Y., Zeiner, A., Samaj, J. & Takac, T. Signaling toward reactive oxygen species-scavenging enzymes in plants. Front. Plant Sci. 11, 618835. https://doi.org/10.3389/fpls.2020.618835 (2020).
Huang, S., Van Aken, O., Schwarzlander, M., Belt, K. & Millar, A. H. The roles of mitochondrial reactive oxygen species in cellular signaling and stress response in plants. Plant Physiol. 171, 1551–1559. https://doi.org/10.1104/pp.16.00166 (2016).
Dietz, K. J., Turkan, I. & Krieger-Liszkay, A. Redox- and reactive oxygen species-dependent signaling into and out of the photosynthesizing chloroplast. Plant Physiol. 171, 1541–1550. https://doi.org/10.1104/pp.16.00375 (2016).
Kuzniak, E. & Kopczewski, T. The chloroplast reactive oxygen species-redox system in plant immunity and disease. Front. Plant Sci. 11, 572686. https://doi.org/10.3389/fpls.2020.572686 (2020).
Wang, Y. M., Yang, Q., Liu, Y. J. & Yang, H. L. Molecular evolution and expression divergence of the aconitase (Aco) gene family in land plants. Front. Plant Sci. 7, 1879. https://doi.org/10.3389/fpls.2016.01879 (2016).
Moeder, W., Del, P. O., Navarre, D. A., Martin, G. B. & Klessig, D. F. Aconitase Plays a role in regulating resistance to oxidative stress and cell death in Arabidopsis and Nicotiana Benthamiana. Plant Mol. Biol. 63, 273–287. https://doi.org/10.1007/s11103-006-9087-x (2007).
Estavillo, G. M. et al. Evidence for a SAL1-PAP chloroplast retrograde pathway that functions in drought and high light signaling in Arabidopsis. Plant. Cell. 23, 3992–4012. https://doi.org/10.1105/tpc.111.091033 (2011).
Bruggeman, Q. et al. Chloroplast activity and 3’phosphadenosine 5’phosphate signaling regulate programmed cell death in Arabidopsis. Plant Physiol. 170, 1745–1756. https://doi.org/10.1104/pp.15.01872 (2016).
Zhao, Y. et al. Malate transported from chloroplast to mitochondrion triggers production of ROS and PCD in Arabidopsis thaliana. Cell Res. 28, 448–461. https://doi.org/10.1038/s41422-018-0024-8 (2018).
Zhao, Y., Yu, H., Zhou, J. M., Smith, S. M. & Li, J. Malate circulation: Linking chloroplast metabolism to mitochondrial ROS. Trends Plant Sci. 25, 446–454. https://doi.org/10.1016/j.tplants.2020.01.010 (2020).
Ozgur, R., Uzilday, B., Iwata, Y., Koizumi, N. & Turkan, I. Interplay between the unfolded protein response and reactive oxygen species: A dynamic duo. J. Exp. Bot. 69, 3333–3345. https://doi.org/10.1093/jxb/ery040 (2018).
Zito, E. Ero1: A protein disulfide oxidase and H2O2 producer. Free. Radic. Biol. Med. 83, 299–304. https://doi.org/10.1016/j.freeradbiomed.2015.01.011 (2015).
Ramming, T., Hansen, H. G., Nagata, K., Ellgaard, L. & Appenzeller-Herzog, C. Gpx8 peroxidase prevents leakage of H2O2 from the endoplasmic reticulum. Free. Radic. Biol. Med. 70, 106–116. https://doi.org/10.1016/j.freeradbiomed.2014.01.018 (2014).
Murphy, M. P. Mitochondrial dysfunction indirectly elevates ROS production by the endoplasmic reticulum. Cell Metab. 18, 145–146. https://doi.org/10.1016/j.cmet.2013.07.006 (2013).
Ozgur, R., Uzilday, B., Sekmen, A. H. & Turkan, I. The effects of induced production of reactive oxygen species in organelles on endoplasmic reticulum stress and on the unfolded protein response in Arabidopsis. Ann. Bot. 116, 541–553. https://doi.org/10.1093/aob/mcv072 (2015).
Xi, H. et al. A SAL1 loss-of-function arabidopsis mutant exhibits enhanced cadmium tolerance in association with alleviation of endoplasmic reticulum stress. Plant Cell Physiol. 57, 1210–1219. https://doi.org/10.1093/pcp/pcw069 (2016).
Cao, J., Wang, C., Hao, N., Fujiwara, T. & Wu, T. Endoplasmic reticulum stress and reactive oxygen species in plants. Antioxidants. https://doi.org/10.3390/antiox11071240 (2022).
Zheng, Y. et al. The nuclear transporter sad2 plays a role in calcium- and H2O2-mediated cell death in Arabidopsis. Plant. J. 101, 324–333. https://doi.org/10.1111/tpj.14544 (2020).
Tian, W., Wang, C., Gao, Q., Li, L. & Luan, S. Calcium spikes, qaves and oscillations in plant development and biotic interactions. Nat. Plants. 6, 750–759. https://doi.org/10.1038/s41477-020-0667-6 (2020).
Ren, H. et al. Calcium signaling in plant programmed cell death. Cells. https://doi.org/10.3390/cells10051089 (2021).
Zhou, J. et al. Proteolytic processing of SERK3/BAK1 regulates plant immunity, development, and cell death. Plant Physiol. 180, 543–558. https://doi.org/10.1104/pp.18.01503 (2019).
Lin, W. et al. Inverse modulation of plant immune and brassinosteroid signaling pathways by the receptor-Like cytoplasmic kinase BIK1. Proc. Natl. Acad. Sci. USA. 110, 12114–12119. https://doi.org/10.1073/pnas.1302154110 (2013).
Liu, J. et al. BIK1 cooperates with BAK1 to regulate constitutive immunity and cell death in Arabidopsis. J. Integr. Plant Biol. 59, 234–239. https://doi.org/10.1111/jipb.12529 (2017).
Zhang, Y. et al. Cysteine-rich receptor-like protein kinases: emerging regulators of plant stress responses. Trends Plant Sci. 28, 776–794. https://doi.org/10.1016/j.tplants.2023.03.028 (2023).
Yeh, Y. H., Chang, Y. H., Huang, P. Y., Huang, J. B. & Zimmerli, L. Enhanced arabidopsis pattern-triggered immunity by overexpression of cysteine-rich receptor-like kinases. Front. Plant Sci. 6, 322. https://doi.org/10.3389/fpls.2015.00322 (2015).
Han, C. et al. Disruption of fumarylacetoacetate hydrolase causes spontaneous cell death under short-day conditions in Arabidopsis. Plant Physiol. 162, 1956–1964. https://doi.org/10.1104/pp.113.216804 (2013).
Zhi, T. et al. Loss of fumarylacetoacetate hydrolase causes light-dependent increases in protochlorophyllide and cell death in Arabidopsis. Plant. J. 98, 622–638. https://doi.org/10.1111/tpj.14235 (2019).
Holzmann, D., Bethmann, S. & Jahns, P. Zeaxanthin epoxidase activity is downregulated by hydrogen peroxide. Plant Cell Physiol. 63, 1091–1100. https://doi.org/10.1093/pcp/pcac081 (2022).
Strompen, G. et al. Arabidopsis vacuolar H-ATPase Subunit E isoform 1 is required for Golgi organization and vacuole function in embryogenesis. Plant. J. 41, 125–132. https://doi.org/10.1111/j.1365-313X.2004.02283.x (2005).
Pereira-Leal, J. B. & Seabra, M. C. Evolution of the Rab family of small GTP-binding proteins. J. Mol. Biol. 313, 889–901. https://doi.org/10.1006/jmbi.2001.5072 (2001).
Bao, Y. & Bassham, D. C. ER-Phagy and its role in ER homeostasis in plants. Plants. https://doi.org/10.3390/plants9121771 (2020).
Liu, L. & Li, J. Communications between the endoplasmic reticulum and other organelles during abiotic stress response in plants. Front. Plant Sci. 10, 749. https://doi.org/10.1093/jxb/ers400 (2019).
Mignolet-Spruyt, L. et al. Spreading the news: subcellular and organellar reactive oxygen species production and signalling. J. Exp. Bot. 67, 3831–3844. https://doi.org/10.1093/jxb/erw080 (2016).
Ye, C. et al. Initiation and execution of programmed cell death and regulation of reactive oxygen species in Plants. Int. J. Mol. Sci. https://doi.org/10.3390/ijms222312942 (2021).
Smirnoff, N. & Arnaud, D. Hydrogen peroxide metabolism and functions in plants. New Phytol. 221, 1197–1214. https://doi.org/10.1111/nph.15488 (2019).
Vanderauwera, S. et al. Extranuclear protection of chromosomal DNA from oxidative stress. Proc. Natl. Acad. Sci. USA. 108, 1711–1716. https://doi.org/10.1073/pnas.1018359108 (2011).
Tyutereva, E. V. et al. The levels of peroxisomal catalase protein and activity modulate the onset of cell death in Tobacco by-2 cells via reactive oxygen species levels and autophagy. Funct. Plant Biol. 45, 247–258. https://doi.org/10.1071/FP16418 (2018).
Chaouch, S. & Noctor, G. Myo-Inositol abolishes salicylic acid-dependent cell death and pathogen defence responses triggered by peroxisomal hydrogen peroxide. New Phytol. 188, 711–718. https://doi.org/10.1111/j.1469-8137.2010.03453.x (2010).
Li, Y., Chen, L., Mu, J. & Zuo, J. Lesion simulating disease 1 interacts with catalases to regulate hypersensitive cell death in Arabidopsis. Plant Physiol. 163, 1059–1070. https://doi.org/10.1104/pp.113.225805 (2013).
Leshem, Y. et al. Suppression of Arabidopsis vesicle-snare expression inhibited fusion of H2O2-containing vesicles with tonoplast and increased salt tolerance. Proc. Natl. Acad. Sci. USA. 103, 18008–18013. https://doi.org/10.1073/pnas.0604421103 (2006).
Zeeshan, H. M., Lee, G. H., Kim, H. R. & Chae, H. J. Endoplasmic reticulum stress and associated ROS. Int. J. Mol. Sci. 17, 327. https://doi.org/10.3390/ijms17030327 (2016).
Galluzzi, L., Kepp, O. & Kroemer, G. Mitochondria: Master regulators of danger signalling. Nat. Rev. Mol. Cell Biol. 13, 780–788. https://doi.org/10.1038/nrm3479 (2012).
Mou, Z., He, Y., Dai, Y., Liu, X. & Li, J. Deficiency in fatty acid synthase leads to premature cell death and dramatic alterations in plant morphology. Plant. Cell. 12, 405–418. https://doi.org/10.1105/tpc.12.3.405 (2000).
Wu, J. et al. Deficient plastidic fatty acid synthesis triggers cell death by modulating mitochondrial reactive oxygen species. Cell Res. 25, 621–633. https://doi.org/10.1038/cr.2015.46 (2015).
Orrenius, S., Gogvadze, V. & Zhivotovsky, B. Calcium and mitochondria in the regulation of cell death. Biochem. Biophys. Res. Commun. 460, 72–81. https://doi.org/10.1016/j.bbrc.2015.01.137 (2015).
Yu, X. et al. The receptor kinases BAK1/SERK4 regulate Ca2+ channel-mediated cellular homeostasis for cell death containment. Curr. Biol. 29, 3778–3790. https://doi.org/10.1016/j.cub.2019.09.018 (2019).
Ravi, B., Foyer, C. H. & Pandey, G. K. The integration of reactive oxygen species (ROS) and calcium signalling in abiotic stress responses. Plant Cell Environ. 46, 1985–2006. https://doi.org/10.1111/pce.14596 (2023).
Zeng, H. et al. Involvement of calmodulin and calmodulin-like proteins in plant responses to abiotic stresses. Front. Plant Sci. 6, 600. https://doi.org/10.3389/fpls.2015.00600 (2015).
Li, A., Wang, X., Leseberg, C. H., Jia, J. & Mao, L. Biotic and abiotic stress responses through calcium-dependent protein kinase (CDPK) signaling in wheat (Triticum Aestivum L.). Plant Signal. Behav. 3, 654–656. https://doi.org/10.4161/psb.3.9.5757 (2008).
Suzuki, N. et al. Respiratory burst oxidases: The engines of ROS signaling. Curr. Opin. Plant Biol. 14, 691–699. https://doi.org/10.1016/j.pbi.2011.07.014 (2011).
Campo, S. et al. Overexpression of a calcium-dependent protein kinase confers salt and drought tolerance in rice by preventing membrane lipid peroxidation. Plant Physiol. 165, 688–704. https://doi.org/10.1104/pp.113.230268 (2014).
Liu, Y., Huang, X., Li, M., He, P. & Zhang, Y. Loss-of-function of Arabidopsis receptor-like kinase BIR1 activates cell death and defense responses mediated by BAK1 and SOBIR1. New Phytol. 212, 637–645. https://doi.org/10.1111/nph.14072 (2016).
Tanaka, H. et al. Abiotic stress-Inducible receptor-like kinases negatively control ABA signaling in Arabidopsis. Plant. J. 70, 599–613. https://doi.org/10.1111/j.1365-313X.2012.04901.x (2012).
Acknowledgements
This work was supported by the Jiangxi Natural Science Foundation of China (20232BAB215031); the National Natural Science Foundation of China (32260088).
Author information
Authors and Affiliations
Contributions
T.Z. conceived the experiments, T.Z. and Z.Z. conducted the experiments, T.Z. and Z.Z. analyzed the results, J.Z. and G.C.reviewed and editing manuscript. All authors reviewed the manuscript.
Corresponding author
Ethics declarations
Ethics statement
All experiments conducted with plants were carried out according to relevant institutional, national, and international guidelines and legislation.
Competing interests
The authors declare no competing interests.
Additional information
Publisher’s note
Springer Nature remains neutral with regard to jurisdictional claims in published maps and institutional affiliations.
Supplementary Information
Rights and permissions
Open Access This article is licensed under a Creative Commons Attribution-NonCommercial-NoDerivatives 4.0 International License, which permits any non-commercial use, sharing, distribution and reproduction in any medium or format, as long as you give appropriate credit to the original author(s) and the source, provide a link to the Creative Commons licence, and indicate if you modified the licensed material. You do not have permission under this licence to share adapted material derived from this article or parts of it. The images or other third party material in this article are included in the article’s Creative Commons licence, unless indicated otherwise in a credit line to the material. If material is not included in the article’s Creative Commons licence and your intended use is not permitted by statutory regulation or exceeds the permitted use, you will need to obtain permission directly from the copyright holder. To view a copy of this licence, visit http://creativecommons.org/licenses/by-nc-nd/4.0/.
About this article
Cite this article
Zhou, Z., Zhi, T., Zou, J. et al. Transcriptome analysis to identify genes related to programmed cell death resulted from manipulating of BnaFAH ortholog by CRISPR/Cas9 in Brassica napus. Sci Rep 14, 26389 (2024). https://doi.org/10.1038/s41598-024-77877-7
Received:
Accepted:
Published:
Version of record:
DOI: https://doi.org/10.1038/s41598-024-77877-7










