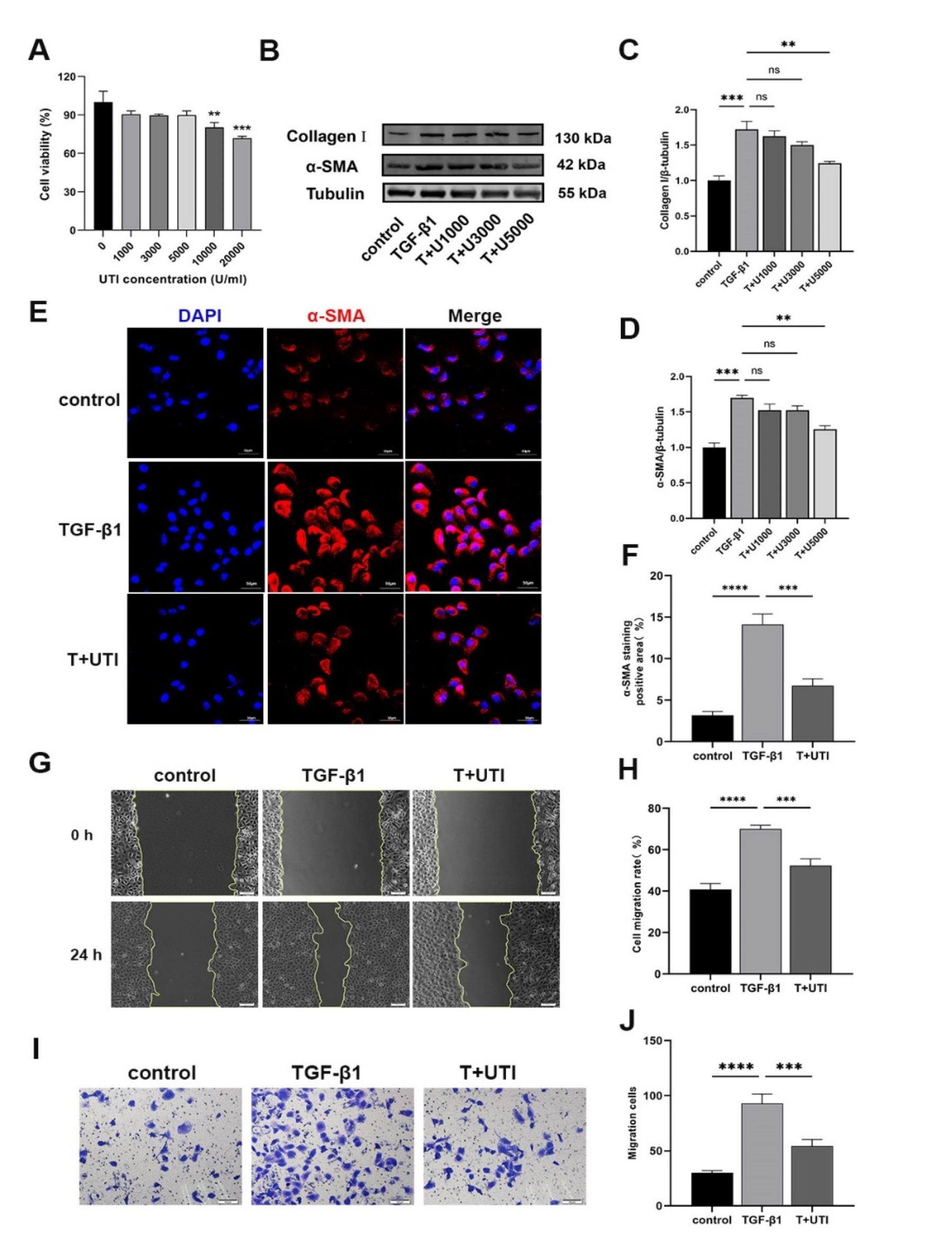
Fig. 2

UTI alleviated the profibrogenic phenotypes in TGF-β1-induced HK-2 cells. (A) The effects of different concentrations of UTI on HK-2 cells viability were detected by CCK-8 assay (**P < 0.01 for 10000 U/ml UTI vs. 0 U/ml UTI, ***P < 0.001 for 20000 U/ml UTI vs. 0 U/ml UTI). (B) The levels of Collagen I and α-SMA were detected by Western blot. (C and D) The analysis of grey value of Collagen I and α-SMA. Tubulin was used as the loading control (ns for P > 0.05, **P < 0.01, ***P < 0.001). (E) The level of α-SMA was evaluated by immunofluorescence staining (Original magnification: × 200, scale: 50 μm). (F) The quantitative analysis of α-SMA positive area (***P < 0.001, ****P < 0.0001). (G and H) The scratch assays were performed to evaluate the effect of TGF-β1 and/or UTI on cell mobility. The leading edge is shown by the yellow lines after 0 and 24 h (***P < 0.001, ****P < 0.0001). (I and J) Transwell assays were performed to evaluate the effect of UTI on cell mobility (***P < 0.001, ****P < 0.0001). Results were presented as mean ± SD of three individual experiments. The full-length blots/gels are presented in Supplementary Fig. 2.