Abstract
Renal fibrosis is a common outcome of chronic kidney diseases and glycolysis drives the development of renal fibrosis in damaged kidneys. Ulinastatin (UTI) is a broad-spectrum protease inhibitor with anti-inflammatory and antioxidant properties with anti-fibrosis effects. In this study, we aimed to verify whether UTI could exert anti-renal fibrosis effects by inhibiting glycolysis and explored the potential mechanisms. Renal fibrosis was induced in mice via unilateral ureteral obstruction (UUO). Transforming growth factor-β1 stimulates human kidney proximal tubular epithelial cells to undergo fibrotic changes. Histopathological staining was used to observe the pathological changes in the kidneys. The levels of fibrosis biomarkers, glycolytic enzymes, and key signaling molecules were determined using gene and protein assays. Cellular energy metabolism was measured using Seahorse XF24 analyzer. Modulated the activity of adenylate-activated protein kinase (AMPK) and hypoxia-inducible factor-1α (HIF-1α) to confirm that AMPK can regulate HIF-1α-mediated glycolysis. Furthermore, UTI and AMPK knockdown were combined to verify whether UTI could attenuate glycolysis via the AMPK pathway. UTI pretreatment improved UUO-induced renal injury and fibrosis. The expression of fibrosis biomarkers and glycolytic enzymes was reduced by UTI at both mRNA and protein levels. UTI treatment decreased the rate of glycolysis and the production of glycolytic intermediates in fibrotic cells and tissues. Furthermore, AMPK can regulate HIF-1α-mediated glycolysis in renal tubular epithelial cells. Finally, the attenuation of glycolysis by UTI was related to AMPK/HIF-1α pathway, and this effect was inhibited by knockdown AMPK. UTI can effectively alleviate renal fibrosis, which may be partly attributed to the reduction of glycolysis by regulating AMPK/HIF-1α pathway.
Similar content being viewed by others
Introduction
Regardless of the initial factors or diseases, renal fibrosis is the most common pathological manifestation of chronic kidney diseases1. Currently, renal fibrosis is presented rather as a dynamic process involving the interaction of various complex factors, than as a static scar2,3. Abnormalities in renal energy metabolism can cause renal parenchymal damage and irreversible fibrosis4,5. Warburg discovered that tumor cells efficiently consume glucose and utilize glycolysis for energy production even under normoxic conditions6. This phenomenon is presently known as aerobic glycolysis or the “Warburg effect”7,8. A growing body of research suggests that the Warburg effect exists in injured kidneys, which may be the mechanism driving the development of renal fibrosis and that blocking glycolysis would inhibit the progression of renal fibrosis9,10,11,12.
Adenylate-activated protein kinase (AMPK) is an essential kinase that regulates cellular energy homeostasis. Any metabolic stress activates AMPK and promotes ATP production. Hypoxia inducible factor-1α (HIF-1α) is a transcriptional regulator that mediates the adaptive response of cells to the hypoxic microenvironment and promotes renal fibrosis in multiple ways13,14,15. Moreover, HIF-1α activation can upregulate glycolysis-related enzymes, leading to an enhanced glycolytic capacity16. Recent evidence suggests that AMPK negatively regulates aerobic glycolysis in tumor cells17. The activation of AMPK inhibits aerobic glycolysis by down-regulating the function of HIF-1α, which can increase glycolysis in tumor cells18,19. Thus, the AMPK/HIF-1α pathway plays a significant role in glycolysis.
Ulinastatin (UTI) is a glycoprotein composed of 143 amino acids that inhibits the activity of various serine proteases20. Due to its anti-inflammatory, lysosomal membrane-stabilizing, and microcirculatory properties, UTI is widely used to treat acute pancreatitis, ischemia/reperfusion injury, and acute respiratory distress syndrome21,22. Additionally, UTI has been shown to have positive antifibrotic effects in various organs23,24,25. In mice with acute lung injury, UTI upregulates AMPK levels, reduces the production of proinflammatory cytokines, and alleviates lung injury26. Furthermore, UTI can also exert an anti-renal fibrosis effect by inhibiting the transforming growth factor-β1(TGF-β1)/Smads pathway in the unilateral ureteral obstruction (UUO) model27.
Xu et al. revealed that UTI decreases the level of lactate dehydrogenase in the serum of rats and reduces lactate production28. This study suggests that UTI may affect glucose metabolism. However, the specific effect of UTI on glycolysis has scarcely been explored. In view of previous studies, we aimed to verify whether UTI could act as an activator of AMPK and affect renal fibrosis by regulating the glycolysis via the AMPK/HIF-1α pathway.
Materials and methods
Reagents
UTI was procured from Techpool Bio-Pharma Co., Ltd (Guangzhou, China). 2-Deoxy-D-glucose (2-DG, with 97% purity) and HIF-1α inhibitor (YC-1, with 99.94% purity) were obtained from Selleck Chemicals LLC. Sigma-Aldrich LLC provided polyvinylidene fluoride membrane with a pore size of 0.45 μm.
Cell culture and treatment
Tubular epithelial cells are the core sites of energy metabolism in the kidneys. Human kidney proximal tubular epithelial (HK-2) cells acquired from American Type Culture Collection (Manassas, USA) were employed in this study. The cells were maintained in a humidified incubator at 37 °C with 5% CO2 in Dulbecco’s modified Eagle’s medium (Gibco, Thermo Fisher Scientific, USA) containing 10% fetal bovine serum (FBS; Gibco, Thermo Fisher Scientific, USA) and 1% penicillin-streptomycin (Gibco, Thermo Fisher Scientific, USA). HK-2 cells were seeded in six-well plates and grown overnight in a complete medium with 10% FBS until 70–80% confluence. HK-2 cells were then exposed to various reagents for a specified period and collected to examine gene and protein levels. Human recombinant TGF-β1 (no.100–21C, ProteinTech, USA) was added to the complete medium for 48 h and at 10 ng/mL concentrations29. UTI was dissolved in PBS to a concentration of 50,000 U/mL and further diluted in cell culture media. Two hours before TGF-β1 treatment, UTI, 2-DG or YC-1 were added to the serum-free medium at the indicated concentrations.
Cell viability assay
The effect of UTI on HK-2 cell viability was assessed using cell counting kit-8 (CCK-8, Beyotime, China). In detail, 8 × 103 cells/well was inoculated and exposed to 0, 1000, 3000, 5000, 10,000, and 20,000 U/mL UTI for 48 h as above, then 10 µL of CCK-8 solution was added for 1–4 h and the absorbance value was measured at 450 nm. The data were expressed as the percentage of viable cells after UTI treatment compared to that of the control group.
Scratch assay
HK-2 cells were seeded at a density of 3 × 105 cells/well in six-well plates containing complete medium. When the cells were covered entirely, a line was drawn vertically to the cell plane with a 200 µL pipette tip. Afterwards, the cells were washed with PBS thrice and fresh serum-free medium was replaced for starvation treatment. Next, the indicated reagents were added to the serum-free medium at 2 h before the TGF-β1 treatment for 24 h. Finally, the mobility of the cells in each group was calculated using Image J software (National Institutes of Health USA). The cell migration rate was calculated using the following formula: (0 h scratch width–24 h scratch width) / 0 h scratch width × 100%.
Transwell migration assay
HK-2 cells were cultured in a complete medium at 37℃ for 24 h. Cells were suspended in 200 µL serum-free medium. Cell suspensions containing TGF-β1 (with or without UTI) were added to the upper chamber of Transwell insert (8 μm well; BD Biosciences, USA) at a 1 × 105 cells/ml density. To the lower chamber, 600 µL culture medium containing 10% FBS was added as a chemical attractant. The cells on the upper surface of the chamber were gently scraped off with a cotton swab; the cells that migrated to the lower surface of the chamber were fixed with 4% paraformaldehyde for 30 min and dyed with 0.1% crystal violet for 5 min. HK-2 cells that migrated through the membrane pores on the lower surface were counted in five fields using an optical microscope (Eppendorf, Germany).
Quantitative real-time polymerase chain reaction (qPCR)
According to the protocol of the manufacturer, total RNA was extracted from HK-2 cells and kidney tissues using the TransZol up plus RNA kit (TransGen Biotech, China). cDNA was synthesized using a TransScript Uni RT kit (TransGen Biotech, China). SYBR Green qPCR SuperMix (TransGen Biotech, China) was used to detect the mRNA expression levels. Using the internal reference gene (β-actin) to normalize the expression of target genes and the relative expression of genes was expressed as 2−∆∆Ct 30. The primer sequences are shown in Table 1.
Western blot
Cells were seeded at a density of 1.5 × 105 cells/mL in six-well plates. After overnight incubation, cells were treated with different reagents for 48 h. The kidney tissues of mice were cut into small pieces. Protease and phosphatase inhibitors were added to the lysis buffer (1:100) (Beyotime, China). HK-2 cells and kidney tissues were lysed with lysis buffer and protein concentrations were determined using the BCA kit (Beyotime, China). The protein samples were then subjected to thermal denaturation with a reducing buffer to break disulfide bonds. Next, the proteins were separated by 7.5% sodium dodecyl sulfate-polyacrylamide gel electrophoresis and transferred onto polyvinylidene fluoride membranes. The membranes were blocked with 5% bovine serum albumin (BSA) for 1 h at room temperature. After that, the proteins on the membranes were incubated overnight at 4 °C with the specific primary antibodies against Collagen I (no.67288-1-IG, 1:5000, Proteintech), α-smooth muscle actin (α-SMA, no.14395-1-AP, 1:5000, Proteintech), p-AMPKα (phospho Thr172, no. #50081S, 1:1000, CST), AMPKα (no.#2532S, 1:1000, CST), HIF-1α (no.BF8002, 1:500, Affinity), M2-pyruvate kinase (PKM2, no.15822-1-AP, 1:5000, Proteintech), Lactate dehydrogenase A (LDHA, no.19987-1-AP, 1:5000, Proteintech), and Tubulin (no.66031-1-lg, 1:60000, Proteintech). Next, horseradish peroxidase-conjugated goat anti-mouse (no.31430, 1:5000, Thermo Fisher Scientific) or anti-rabbit (no.31460, 1:5000, Thermo Fisher Scientific) secondary antibodies were added for 1 h. Finally, the specific immune blots were visualized using enhanced chemiluminescence (ProteinTech) and detected by the chemiluminescence imaging system (Tanon, China). Image J software was used to calculate the band intensity which was normalized to that of the Tubulin band.
Cellular immunofluorescence staining
HK-2 cells were cultured in 24-well plates with 14 mm glass coverslips to approximately 60% confluence and exposed to the indicated reagents for 48 h. Afterwards, cells were fixed with 4% paraformaldehyde at room temperature for 15 min, washed thrice with PBS, permeabilized with 0.2% Triton X-100 for 15 min, and blocked with 5% BSA for 30 min. Diluted primary antibody against α-SMA (no.14395-1-AP, 1:300, Proteintech) was incubated overnight at 4 °C. HK-2 cells were then incubated with Alexa Fluor 594 anti-rabbit antibody (no. A-21207, 1:1000, Thermo Scientific) for 1 h and counterstained with DAPI. The images were obtained with an Olympus FV10 microscope.
Lactate, glucose and ATP assay
The lactate concentration of cell supernatant was determined using a Lactate Assay Kit (Nanjing Jiancheng Chemical Industrial Co. Ltd., China). Using a Glucose Assay Kit (Beyotime, China) to measure glucose concentration of the cell lysate. Intracellular ATP levels were assayed using an ATP test kit (Beyotime, China).
Seahorse XF24 mitochondrial stress analysis and glycolysis analysis
Oxygen consumption rate (OCR) and extracellular acidification rate (ECAR) were automatically recorded by the Seahorse XF24 extracellular flux analyzer (Agilent Technologies, USA). HK-2 cells were seeded in the XF24 cell culture microplate at a density of 1 × 105 cells/well. The cells were then washed and incubated in base medium (Agilent Technologies, USA) at 37 °C for 1 h. Using a mitochondrial stress assay kit (Agilent Technologies, USA) to measure OCR. Oligomycin A (1 µM), FCCP (1 µM), and Rotenone/antimycin A (0.5 µM) were sequentially added to the microplate to test mitochondrial stress. ECAR was detected in real-time using a glycolysis stress test kit (Agilent Technologies, USA), and glucose (25 mM), oligomycin A (1 µM), and 2-DG (50 mM) were added.
Cell transfection
HK-2 cells in the logarithmic growth phase at 80% confluence were inoculated into six-well plates. siRNA negative control (si-NC) or anti-AMPK siRNA (si-AMPK) designed by GenePharma were transfected into HK-2 cells using Lipofectamine™2000 reagent (Invitrogen, USA). Transfection efficiency was verified using qPCR and Western blot. The sequences (5’ to 3’) of si-AMPK and si-NC are as follows: si-AMPK (sense: UUCUCCGAACGUGUCACGUTT; antisense: ACGUGACACGUUCGGAGAATT); si-NC (sense: UUCUCCGAACGUGUCACGUTT; antisense: ACGUGACACGUUCGGAGAATT).
Animal model
Male C57BL/6 mice weighing 18–22 g were obtained from the Specific Pathogen-Free Laboratory Animal Center of Nanjing Medical University. The experimental procedures were approved by the Ethics Committee of the First Hospital of Jilin University (Approval No. 2023 − 0654). The committee reviewed and approved the experimental procedures, ensuring compliance with ethical standards for animal care and use. To ensure humane treatment, anesthesia was administered using isoflurane through a vaporizer to achieve a surgical plane of anesthesia. For euthanasia, sodium pentobarbital was administered via intraperitoneal injection to ensure a painless and humane termination of life. The euthanasia methods were in compliance with the American Veterinary Medical Association Guidelines for the Euthanasia of Animals (2020). Each group comprised eight mice (n = 8). UTI was administered intraperitoneally at a dose of 40,000 U/kg body weight one day before the UUO operation and was injected for 3, 7 or 14 consecutive days. UUO was performed according to an established protocol31. Sham-operated (SOR) mice were used as controls. The kidneys were excised at 3, 7 or 14 days after surgery. A portion of each kidney was fixed in 4% paraformaldehyde and embedded in paraffin for histopathological analysis. The remaining kidney tissue was snap-frozen in liquid nitrogen and stored at − 80 °C for extraction of RNA and protein.
Histopathological analysis
The kidney tissues were fixed with 4% paraformaldehyde, dehydrated in graded ethanol, embedded in paraffin, and sectioned at 4 μm thickness. Hematoxylin and eosin (H&E) and Masson staining (Sigma-Aldrich, USA) were used to assess renal tubular injury and collagen deposition. For immunohistochemical staining, samples were dewaxed, hydrated, and covered in hot citrate buffer for antigen repair. Endogenous peroxidase activity was eliminated using 3% hydrogen peroxide solution at room temperature for 15 min, and blocked in 5% BSA for 1 h. The sections were then incubated with primary antibodies against Collagen I (no.#72026, 1:200, CST), α-SMA (no.14395-1-AP, 1:4000, Proteintech), and PKM2 (no.15822-1-AP, 1:5000, Proteintech) at 4℃ overnight. Next, the slides were incubated with an enzymatic anti-mouse/rabbit IgG polymer from universal tissue staining kit (ZSGB-BIO, China) and stained with diaminobenzidine (ZSGB-BIO, China). An optical microscope (Eppendorf, Germany) was used to capture the images. Image J software was used to assess the extent of renal tubular injury, fibrotic area, and area of immunohistochemical positivity.
Transmission electron microscope
Fresh mouse kidney tissues were immersed in a 2.5% glutaraldehyde solution (Solarbio, China) at 4 °C for 24 h, followed by a 30-minute immersion in osmium tetroxide-phosphate buffer. Subsequently, the tissues were dehydrated using graded ethanol and acetone, and then embedded in Epon. Samples were cut into 70 nm thick sections using an ultra-microtome (Leica Microsystems, Germany), followed by dual staining with uranyl acetate and lead citrate. Finally, imaging was conducted using a transmission electron microscope (Thermo Fisher Scientific, USA).
Statistical analysis
All experiments were independently repeated at least thrice. Statistical analysis was performed using GraphPad Prism v9.00 (La Jolla, CA, USA). All values were expressed as the mean ± standard deviation (SD). Differences between multiple experimental groups were analyzed using one-way ANOVA, followed by a Tukey test for post-hoc comparison. P < 0.05 was considered statistically significant.
Results
UTI alleviated renal injury and interstitial fibrosis induced by UUO
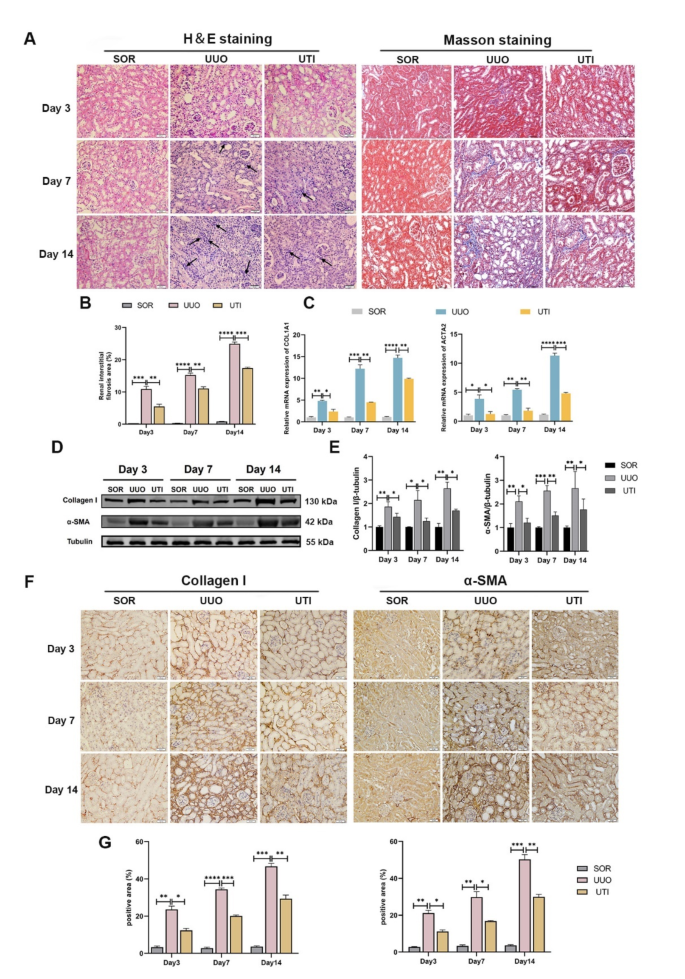
In the present study, we determined the protective effects of UTI in a UUO model. At three different time points (3 d, 7 d and 14 d postoperatively), we evaluated the effects of 40,000 U/kg UTI on UUO mice (n = 8). First, we used H&E staining to assess morphological changes in the kidney. Our observations revealed that UUO is accompanied by renal tubular injury and dilatation, inflammatory cell infiltration, and loose tissue organization. UTI considerably reduces renal tubular injury and inflammatory cell infiltration (Fig. 1A). To measure the degree of collagen deposition in the renal tubulointerstitium, kidneys were stained with Masson’s trichrome. No signs of interstitial fibrosis were found in the SOR group. However, the interstitial fibrotic area dramatically increased in the UUO group, whereas UUO mice treated with UTI showed significantly reduced interstitial fibrosis (Fig. 1A, B). Next, we investigated the expression of proteins and genes associated with fibrosis. We focused on Collagen I, which is a marker for fibroblasts, and α-SMA, which serves as a marker for myofibroblasts. The findings demonstrated that UUO operation resulted in an elevation of Collagen I and α-SMA mRNA and protein expression compared to the SOR mice (Fig. 1C–E). However, when UTI was introduced to the UUO model, the Collagen I and α-SMA mRNA and protein expression decreased significantly (Fig. 1C–E). Furthermore, immunohistochemical staining further confirmed that the levels of Collagen I and α-SMA in the fibrotic kidney increased, while their expressions notably decreased after UTI treatment (Fig. 1F, G). These data showed that UTI improved renal fibrosis in UUO mice.
UTI alleviated renal injury and interstitial fibrosis induced by UUO. (A) The renal injury and fibrosis were evaluated by H&E and Masson staining, respectively (Original magnification: × 400, scale: 20 μm, the black arrows indicate inflammatory cells). (B) The quantitative analysis of the area affected by renal interstitial fibrosis (**P < 0.01, ***P < 0.001, ****P < 0.0001). (C) The levels of Collagen I and α-SMA were detected by qPCR (*P < 0.05, **P < 0.01, ***P < 0.001, ****P < 0.0001). (D and E) The levels of Collagen I and α-SMA were detected by Western blot. Tubulin was used as the loading control (*P < 0.05, **P < 0.01, ***P < 0.001). (F and G) Immunohistochemical staining was performed to assess the expression of Collagen I and α-SMA at a cellular level, the positive areas were measured using Image J (Original magnification: × 400, scale: 20 μm, *P < 0.05, **P < 0.01, ***P < 0.001, ****P < 0.0001). Results were presented as mean ± SD of three individual experiments. The full-length blots/gels are presented in Supplementary Fig. 1.
UTI alleviated the profibrogenic phenotypes induced by TGF-β1 in HK-2 cells
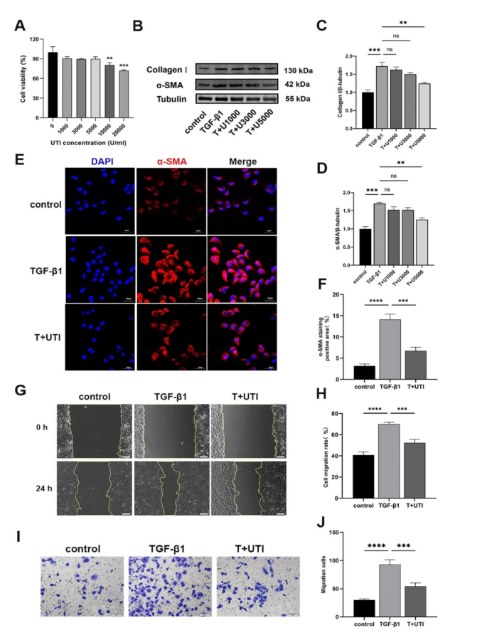
We used HK-2 cells induced by 10 ng/mL TGF-β1 for 48 h as a model of renal fibrosis in vitro. To determine the optimal UTI dosage, we first measured the effect of UTI on HK-2 cells viability in the range of 0–20,000 U/mL. UTI concentrations between 0 and 5000 U/mL had no discernible effect on HK-2 cells viability, whereas 10,000 and 20,000 U/mL UTI concentrations decreased cell viability (Fig. 2A). Therefore, 1000, 3000 and 5000 U/mL UTI were selected to determine the optimal dosage. Applying these various concentrations of UTI to HK-2 cells induced by TGF-β1, we monitored the changes in Collagen I and α-SMA. Compared with that in the control group, the expression of Collagen I and α-SMA increased in the TGF-β1 group. However, we observed a decrease in the expression of Collagen I and α-SMA after treatment with various UTI concentrations. Importantly, the effect of UTI at 5000 U/mL was the most significant (Fig. 2B–D). Thus, 5000 U/mL UTI was chosen to treat HK-2 cells in the subsequent experiments. To further validate our results, we used immunofluorescence to detect the interstitial marker α-SMA expression. The findings are in line with the Western blot, indicating that the addition of UTI can inhibit the expression of α-SMA (Fig. 2E, F). Cell migration assays are widely employed to evaluate fibrosis, as alterations in cell motility are a hallmark of this process. Fibrosis is often characterized by phenotypic transitions, such as epithelial-to-mesenchymal transition, which promotes increased cellular migration. Therefore, assessing cell migration provides an indirect measure of the extent of fibrosis32,33. Our scratch assay results indicate that UTI significantly reduces TGF-β1-induced cell migration (Fig. 2G, H). Extracellular matrix deposition is a crucial pathological manifestation of renal fibrosis. Previous studies have reported that UTI can lower the expression of matrix metalloproteinases, which can slow down or even inhibit the deposition of extracellular matrix34,35. Therefore, to further investigate the potential function of UTI in regulating the migratory capacity of HK‑2 cells, Transwell assays were performed. The results demonstrated that TGF-β1 significantly increased the migration ability of HK-2 cells compared to that of the control group. However, the UTI treatment reversed this effect (Fig. 2I, J).
UTI alleviated the profibrogenic phenotypes in TGF-β1-induced HK-2 cells. (A) The effects of different concentrations of UTI on HK-2 cells viability were detected by CCK-8 assay (**P < 0.01 for 10000 U/ml UTI vs. 0 U/ml UTI, ***P < 0.001 for 20000 U/ml UTI vs. 0 U/ml UTI). (B) The levels of Collagen I and α-SMA were detected by Western blot. (C and D) The analysis of grey value of Collagen I and α-SMA. Tubulin was used as the loading control (ns for P > 0.05, **P < 0.01, ***P < 0.001). (E) The level of α-SMA was evaluated by immunofluorescence staining (Original magnification: × 200, scale: 50 μm). (F) The quantitative analysis of α-SMA positive area (***P < 0.001, ****P < 0.0001). (G and H) The scratch assays were performed to evaluate the effect of TGF-β1 and/or UTI on cell mobility. The leading edge is shown by the yellow lines after 0 and 24 h (***P < 0.001, ****P < 0.0001). (I and J) Transwell assays were performed to evaluate the effect of UTI on cell mobility (***P < 0.001, ****P < 0.0001). Results were presented as mean ± SD of three individual experiments. The full-length blots/gels are presented in Supplementary Fig. 2.
UTI blocked the glycolysis process induced by UUO
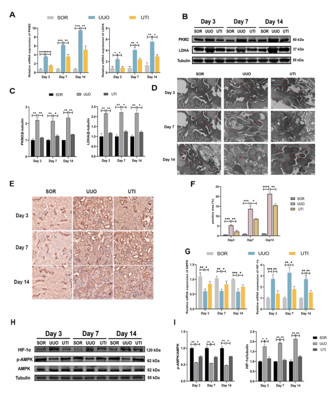
Fibrotic kidneys undergo metabolic reprogramming, which forces a switch in cellular energy metabolism from mitochondrial oxidative phosphorylation (OXPHOS) to glycolysis36. Therefore, we aimed to clarify whether UTI could inhibit glycolysis and restore the OXPHOS in UUO mice. At three different time points, we discovered that both the mRNA and protein levels of glycolysis-related enzymes, including PKM2 and LDHA, were elevated in UUO mice. In contrast to those of UUO mice, PKM2 and LDHA mRNA and protein levels were considerably reduced following UTI treatment (Fig. 3A–C). Immunohistochemical staining further confirmed the increased levels of PKM2 in fibrotic kidneys, which were primarily localized in the cell nucleus. However, after UTI treatment, the expression of PKM2 was significantly reduced (Fig. 3E, F).
Meanwhile, we examined the morphology of mitochondria in the renal tubular epithelial cells of three groups of mice using transmission electron microscopy. The results showed that mitochondria in the SOR group exhibited regular shapes, appearing elongated and elliptical. As the duration of obstruction increased in the UUO group, mitochondria exhibited progressively severe structural defects, becoming more rounded, swollen, displaying vacuolar degeneration, and even fragmented. However, compared to the UUO group, UTI treatment significantly improved mitochondrial morphology. Therefore, we speculate that during renal fibrosis, mitochondria are damaged, leading to impaired OXPHOS capacity. However, administration of UTI can mitigate mitochondrial damage and partially restore OXPHOS capacity (Fig. 3D).
Furthermore, glycolysis might be negatively influenced by AMPK/HIF-1α pathway. We assessed the levels of p-AMPK and HIF-1α proteins in three groups (n = 8). Compared to the SOR group, the UUO group displayed decreased p-AMPK expression and increased HIF-1α expression. However, UTI treatment enhanced p-AMPK levels and lowered HIF-1α expression (Fig. 3G–I). These findings suggest that UTI may have the potential to inhibit UUO-induced glycolysis, providing preliminary support that UTI regulates the AMPK/HIF-1α pathway.
UTI blocked the glycolysis process induced by UUO. (A) The expression of PKM2 and LDHA was detected by qPCR (*P < 0.05, **P < 0.01, ***P < 0.001, ****P < 0.0001). (B) The levels of PKM2 and LDHA were detected by Western blot. (C) The grey value results of PKM2 and LDHA. Tubulin was used as the loading control (*P < 0.05, **P < 0.01). (D) Mitochondrial morphology in three groups of mice, red arrows indicate mitochondria (Original magnification: × 20000, scale: 0.5 μm) (E and F) The expression of PKM2 was evaluated by immunohistochemical staining, the positive areas were quantified (Original magnification: × 400, scale: 20 μm, *P < 0.05, **P < 0.01, ***P < 0.001, ****P < 0.0001). (G) The expression of AMPK and HIF-1α was detected by qPCR (*P < 0.05, **P < 0.01, ***P < 0.001). (H) The levels of AMPK, p-AMPK and HIF-1α were detected by Western blot. (I) The analysis of grey value of p-AMPK and HIF-1α. AMPK and Tubulin were used as the loading controls (*P < 0.05, **P < 0.01). Results were presented as mean ± SD of three individual experiments. The full-length blots/gels are presented in Supplementary Fig. 1 and Fig. 3.
UTI improved the glycolysis induced by TGF-β1 in HK-2 cells
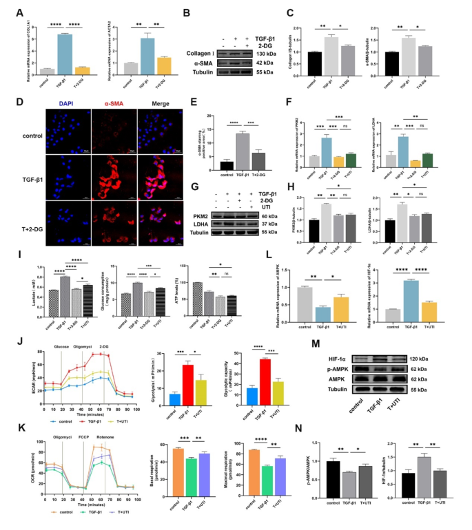
2-DG, a competitive inhibitor of hexokinase, effectively blocks glycolysis. To verify the relationship between glycolysis and renal fibrosis, we pretreated HK-2 cells with 2 mM 2-DG and measured the expression of fibrosis markers. Compared to the TGF-β1 group, Collagen I and α-SMA mRNA and protein levels were significantly reduced after received 2-DG (Fig. 4A-C). Meanwhile, the results of immunofluorescence were consistent with qPCR and Western blot that 2-DG dramatically decreased the mesenchymal marker α-SMA expression (Fig. 4D, E).
Subsequently, the effect of UTI on the glycolysis in TGF-β1-induced HK-2 cells was further confirmed. Our investigation revealed that the addition of UTI effectively decreased the levels of PKM2 and LDHA mRNA and protein when compared to the TGF-β1 group (Fig. 4F–H). Furthermore, we measured the lactate content in the cell supernatant, as well as the glucose and ATP levels in the cell lysate. The results showed that UTI therapy was able to suppress the TGF-β1-induced increases in lactate production, glucose consumption, and ATP synthesis (Fig. 4I). Next, we examined metabolic changes in HK-2 cells using Seahorse XF24 Extracellular Flux Analyzer. As shown, the ECAR, glycolysis rate, and glycolytic capacity in HK-2 cells were markedly increased after 48 h treatment with TGF-β1, while UTI treatment inhibited these changes (Fig. 4J). Additionally, UTI treatment can reverse the decreases in OCR, base respiration, and maximal respiration in TGF-β1-induced HK-2 cells (Fig. 4K). The results suggest that the TGF-β1-induced HK-2 cells underwent a metabolic shift from OXPHOS to glycolysis, whereas the addition of UTI was able to significantly block glycolysis while promoting OXPHOS.
Given the pivotal role of the AMPK-HIF-1α-glycolysis axis in renal fibrosis, we have conducted preliminary investigations to determine whether UTI can regulate the expression of AMPK and HIF-1α. The results demonstrate that, compared to the control group, the TGF-β1 group exhibited a down-regulation of p-AMPK and an up-regulation of HIF-1α at gene and protein levels (Fig. 4L–N). However, adding UTI can reverse the changes induced by TGF-β1, with an increase in p-AMPK expression, and a decrease in HIF-1α expression (Fig. 4L–N).
UTI improved the aerobic glycolysis induced by TGF-β1 in HK-2 cells. (A) The expression of COL1A1 I and ACTA2 was measured by qPCR (**P < 0.01, ****P < 0.0001). (B) The levels of Collagen I and α-SMA were detected by Western blot. (C) The grey value results of Collagen I and α-SMA were quantified. Tubulin was used as the loading control (*P < 0.05, **P < 0.01). (Dand E) The level of α-SMA was evaluated by immunofluorescence staining, the positive areas were quantified (Original magnification: × 200, scale: 50 μm, ***P < 0.001, ****P < 0.0001). (F) The expression of PKM2 and LDHA was detected by qPCR (ns for P > 0.05, **P < 0.01, ***P < 0.001). (Gand H) The levels of PKM2 and LDHA were detected by Western blot, and the grey value results were quantified. Tubulin was used as the loading control (ns for P > 0.05, *P < 0.05, **P < 0.01). (I) The levels of lactate, glucose and ATP in each group (ns for P > 0.05, *P < 0.05, **P < 0.01, ***P < 0.001, ****P < 0.0001). (J and K) The ECAR of glycolytic analysis and the OCR of mitochondrial stress analysis were executed out in HK-2 cells that received TGF-β1 and/or UTI, and the glycolysis rate, glycolytic capacity, basal respiration and maximal respiration were measured (*P < 0.05, **P < 0.01, ***P < 0.001, ****P < 0.0001). (L) The expression of AMPK and HIF-1α was measured by qPCR (*P < 0.05, **P < 0.01, ****P < 0.0001). (M and N) The levels of p-AMPK, AMPK and HIF-1α were detected by Western blot, and the grey value results were quantified. AMPK and Tubulin were used as the loading controls (*P < 0.05, **P < 0.01). Results were presented as mean ± SD of three individual experiments. The full-length blots/gels are presented in Supplementary Figs. 4–6.
Inhibition of the AMPK/HIF-1α pathway activates glycolysis in HK-2 cells
To further comprehend the significance of AMPK activation in glycolysis, we conducted the effect of altering AMPK activity on the HIF-1α-regulated glycolysis in HK-2 cells. First, we transfected si-NC or si-AMPK into HK-2 cells. AMPK knockdown efficiency was determined using qPCR and Western blot (Fig. 5A, B). Compared to the si-NC group, AMPK knockdown dramatically reduced AMPK activation (Fig. 5C, D), OCR, basal respiration, and maximal respiration levels (Fig. 5G). Conversely, the levels of HIF-1α, PKM2, and LDHA (Fig. 5C, D), as well as lactate production, glucose uptake (Fig. 5E), ECAR, glycolysis rate, and glycolytic capacity (Fig. 5F) in HK-2 cells significantly increased. Next, we used YC-1 (an inhibitor of HIF-1α) in AMPK-knocked HK-2 cells. The combination of si-AMPK and YC-1 showed a notable inhibition in the up-regulation of HIF-1α, PKM2, and LDHA (Fig. 5C, D), as well as lactate production, glucose consumption, ATP synthesis (Fig. 5E), ECAR, glycolysis rate, and glycolytic capacity (Fig. 5F) caused by si-AMPK alone. Additionally, this combination resulted in significant increases in the OCR, basal respiration, and maximal respiration levels (Fig. 5G). Therefore, the increased glycolysis by AMPK knockdown was abrogated by HIF-1α inhibitor in HK-2 cells. This evidence demonstrated that AMPK can directly regulate HIF-1α-mediated glycolysis in HK-2 cells.
Inhibition of the AMPK/HIF-1α pathway activates glycolysis in HK-2 cells. (A and B) The transfection efficiency of AMPK was evaluated by qPCR and Western blot, respectively (ns for P > 0.05, ****P < 0.0001). (C and D) Western blot was performed to determine the levels of p-AMPK, HIF-1α, PKM2, and LDHA. The intensity of the bands was quantified using Image J software. Tubulin was used as the loading control (ns for P > 0.05, *P < 0.05, **P < 0.01, ***P < 0.001). (E) The levels of lactate in cell medium, glucose and ATP in the cell lysates treated with AMPK knockdown and/or YC-1 (ns for P > 0.05, *P < 0.05, **P < 0.01, ***P < 0.001). (F and G) The ECAR and OCR were detected in HK-2 cells that received si-AMPK and/or YC-1. Quantify the glycolysis rate, glycolytic capacity, basal respiration and maximal respiration (**P < 0.01, ***P < 0.001, ****P < 0.0001). Results were presented as mean ± SD of three individual experiments. The full-length blots/gels are presented in Supplementary Figs. 7–8.
UTI could alleviate renal fibrosis by regulating AMPK-mediated glycolysis
In the present study, we aimed to confirm whether UTI regulates the AMPK pathway to reduce renal fibrosis. In TGF-β1-induced HK-2 cells, we noticed that si-AMPK prevented the UTI-mediated down-regulation of the PKM2 and LDHA mRNA levels, a result consistent with Western blot (Fig. 6A–C). Moreover, AMPK knockdown effectively offsets the decrease in lactate, glucose consumption, and ATP levels in fibrotic cells after UTI treatment (Fig. 6D). Remarkably, cellular energy metabolism analysis also showed that AMPK knockdown inhibited UTI-induced decreases in ECAR, glycolysis rate, and glycolytic capacity (Fig. 6E), and increases in OCR, base respiration, and maximal respiration in fibrotic HK-2 cells (Fig. 6F).
UTI could alleviate renal fibrosis by regulating AMPK-mediated aerobic glycolysis. (A) The expression of PKM2 and LDHA was evaluated by qPCR (ns for P > 0.05, **P < 0.01, ***P < 0.001, ****P < 0.0001). (B and C) The levels of PKM2 and LDHA were assessed by Western blot, and the grey value results were quantified (ns for P > 0.05, *P < 0.05, **P < 0.01). (D) The levels of lactate in cell medium, glucose and ATP in cell lysates after combined treatment with UTI and si-AMPK (ns for P > 0.05, *P < 0.05, **P < 0.01, ****P < 0.0001). (E and F) The ECAR and OCR were measured in TGF-β1-induced HK-2 cells that were treated with si-AMPK and/or UTI. The glycolysis rate, glycolytic capacity, basal respiration and maximal respiration were quantified (*P < 0.05, **P < 0.01, ***P < 0.001, ****P < 0.0001). Results were presented as mean ± SD of three individual experiments. The full-length blots/gels are presented in Supplementary Fig. 9.
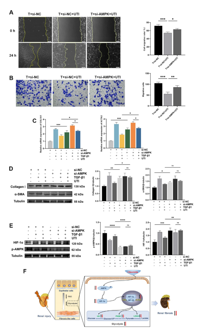
Additionally, scratch and Transwell assays revealed that the TGF-β1 + si-AMPK + UTI group exhibited a significant increase in cell migration compared to the TGF-β1 + si-NC + UTI group, suggesting that AMPK knockdown effectively blocked the effect of UTI on cell migration (Fig. 7A, B). qPCR and Western blot also showed that AMPK knockdown reversed the UTI-mediated down-regulation of Collagen I and α-SMA in HK-2 cells induced by TGF-β1 (Fig. 7C, D). Furthermore, our study demonstrated that combined treatment with UTI and si-AMPK reduced the UTI-induced activation of AMPK and down-regulation of HIF-1α in fibrotic cells (Fig. 7E). These findings suggest that AMPK knockdown can promote renal fibrosis, potentially by regulating the AMPK/HIF-1α signal-mediated glycolysis. Finally, to provide a comprehensive overview of these findings, we present a mechanism diagram summarizing the role of UTI in modulating energy metabolism reprogramming and its effects in attenuating renal fibrosis (Fig. 7F).
UTI could alleviate renal fibrosis by regulating AMPK-mediated glycolysis. (A) The scratch assays were performed on TGF-β1-induced HK-2 cells containing si-AMPK and/or UTI, and the cell mobility was measured. The leading edge is shown by the yellow lines after 0 and 24 h (*P < 0.05, ***P < 0.001). (B) Transwell assays were conducted to assess the effect of AMPK knockdown and/or UTI on TGF-β1-induced cell migration (**P < 0.01, ***P < 0.001). (C) The expression of Collagen I and α-SMA was evaluated by qPCR (*P < 0.05, ***P < 0.001). (D and E) The levels of Collagen I, α-SMA, p-AMPK, and HIF-1α were evaluated by Western blot, and the grey values were quantified (ns for P > 0.05, *P < 0.05, **P < 0.01, ***P < 0.001, ****P < 0.0001). (F) Mechanism by which UTI modulates energy metabolism to attenuate renal fibrosis. In response to injury, renal tubular epithelial cells shift from fatty acid oxidation to glycolysis, driven by AMPK downregulation and HIF-1α upregulation, which increases glycolytic enzyme levels and promotes fibrosis. UTI partially restores AMPK levels, inhibits HIF-1α, and reduces glycolytic enzyme expression, ultimately decreasing glycolysis and alleviating fibrosis. Black arrows indicate molecular changes due to renal injury, while red arrows show effects induced by UTI treatment. Abbreviations: FAO (Fatty acid oxidation), HK (Hexokinase). Results were presented as mean ± SD of three individual experiments. The full-length blots/gels are presented in Supplementary Figs. 9 and 10.
Discussion
Renal fibrosis is a common pathological feature of various chronic kidney diseases progressing to end-stage renal disease. Renal tubular epithelial cells with high metabolic activity are the focuses of attack when kidneys are injured. Fatty acid oxidation, which is the most effective mechanism for generating ATP, will temporarily shut down. Energy metabolism switches to glycolysis to compensate for the loss of fatty acid oxidation, promoting renal fibrosis37. Several studies have demonstrated that efficient suppression of the glycolysis notably enhances renal function and reduces renal fibrosis38,39,40. UTI is a glycoprotein extracted and refined from healthy male urine with active functional domains and broad and non-overlapping enzyme-suppressing spectra that inhibit the activity of various protein hydrolases41. Moreover, UTI can improve microcirculation by stabilizing the lysosomal membrane, inhibiting various enzymes involved in inflammatory reactions, and preventing the release of inflammatory factors42,43. UTI has gained attention for its organ-protective and anti-fibrotic effects. In this study, we aimed to verify whether UTI could exert anti-renal fibrosis effects by inhibiting glycolysis and explored the potential mechanisms.
Previous studies have shown that UTI can alleviate fibrosis in various organs, such as the lungs, liver, kidneys, and heart44,45,46. The UUO model is an established experimental model of renal interstitial fibrosis. Pathological changes in UUO mice include renal tubular atrophy, tubular cavity enlargement, and interstitial fibrosis, eventually leading to structural damage and kidney dysfunction. In this study, we confirmed the effects of UTI on renal fibrosis using a UUO model. 3, 7, and 14 d after the UUO operation were selected to observe the renal structure and pathological changes, as well as to detect the expression of fibrosis markers. The results revealed that UTI treatment alleviated renal tubular injury, reduced inflammatory cell infiltration, and inhibited the UUO-induced collagen deposition in the renal interstitium. The expression of fibrotic markers, including Collagen I and α-SMA, was significantly decreased upon UTI treatment. Additionally, a reduction in fibrosis markers in TGF-β1-induced HK-2 cells was observed following the addition of UTI. The results demonstrated that UTI has a nephroprotective effect by dramatically reducing fibrotic alterations in vivo and in vitro models, while also blocking the fibrotic process.
Unlike normal tissue, fibrotic renal tissue is primarily metabolized by glycolysis rather than OXPHOS. It displays a strong reliance on glucose, increases the uptake and utilization of glucose, and synthesizes ATP quickly to meet high energy demands. Upregulation of glycolysis contributes to the progression of fibrosis. Previous studies have shown that proliferating epithelial cells in both UUO models and patients with chronic kidney disease express high levels of glycolysis-related enzymes, which is consistent with the degree of fibrosis40,47. When we blocked the glycolysis in HK-2 cells with glycolysis inhibitor, the expression of fibrosis markers induced by TGF-β1 considerably decreased, indicating that the process of renal fibrosis was accompanied by an enhancement in glycolysis. Our study showed that UTI can inhibit the up-regulation of glycolysis-related enzymes PKM2 and LDHA in UUO mice and TGF-β1-induced HK-2 cells while also decreasing glucose consumption, ATP synthesis, and lactate production. Furthermore, the analysis of energy metabolism in TGF-β1-stimulated HK-2 cells suggested that UTI effectively decreased the ECAR in response to glycolysis and increased the OCR in response to mitochondrial OXPHOS. In addition, the analysis of mitochondrial morphology in mice also indicated that UTI treatment can partially restore the damage to OXPHOS function induced by UUO. In summary, fibrotic kidneys undergo a metabolic reprogramming process from OXPHOS to glycolysis. Inhibiting glycolytic metabolism may be beneficial for reversing this glucose metabolic reprogramming phenomenon.
AMPK is a mammalian nutritional and energy sensor that controls cellular glucose and lipid metabolism. AMPK-mediated cellular energy metabolism pathways have been found to be crucial in the prevention of renal fibrosis48. HIF-1α acts as a significant function in the reprogramming of glucose metabolism and renal fibrosis. Recent research shows that the AMPK/HIF-1α pathway plays an important role in aerobic glycolysis19,49. To verify the regulatory effect of AMPK on downstream HIF-1α-mediated glycolysis in HK-2 cells, we designed rescue experiments. Our study showed that AMPK knockdown promotes the expression of various glycolysis-restricted enzymes in HK-2 cells, increasing the rate of cellular glycolysis and glycolysis-intermediate metabolite production. However, these effects can be counteracted by inhibiting HIF-1α. The results indicated that AMPK has a direct regulatory effect on HIF-1α mediated glycolysis.
We found that AMPK is a negative regulator of glycolysis in HK-2 cells and inhibits renal fibrosis. AMPK knockdown effectively offsets the downregulation of glycolysis-related enzymes and intermediate metabolites in fibrotic cells after UTI addition. Additionally, the conversion of glycolysis to OXPHOS was reversed upon AMPK knockdown. Moreover, the UTI-induced downregulation of fibrosis markers was reversed when AMPK was knocked down. These results suggest that AMPK knockdown partially reversed UTI-induced inhibition of glycolysis and renal fibrosis in HK-2 cells. Notably, our findings showed that combining UTI and AMPK knockdown treatment in TGF-β1-stimulated HK-2 cells decreased UTI-induced AMPK activation while partially reversing HIF-1α down-regulation. Our study implies that the glycolysis inhibited by UTI may act partly through the AMPK/HIF-1α signaling pathway.
Conclusion
In conclusion, our study revealed for the first time that UTI could exert anti-renal fibrosis effects by inhibiting glycolysis, which may be partially accomplished via regulating the AMPK/HIF-1α pathway. These results demonstrate the potential clinical application of UTI in the treatment of renal fibrosis.
Data availability
All data generated or analysed during this study are included in this published article [and its supplementary information files].
Change history
09 September 2025
This article has been retracted. Please see the Retraction Notice for more detail: https://doi.org/10.1038/s41598-025-18010-0
Abbreviations
- AMPK:
-
Adenylate-activated protein kinase
- HIF-1α:
-
Hypoxia inducible factor-1α
- UTI:
-
Ulinastatin
- UUO:
-
Unilateral ureteral obstruction
- 2-DG:
-
2-Deoxy-D-glucose
- HK-2:
-
Human kidney proximal tubular epithelial
- FBS:
-
Fetal bovine serum
- TGF-β1:
-
Transforming growth factor-β1
- SOR:
-
Sham-operated
- H&E:
-
Hematoxylin and eosin
- PKM2:
-
M2-pyruvate kinase
- LDHA:
-
Lactate dehydrogenase A
- α-SMA:
-
α-smooth muscle actin
- SD:
-
Standard deviation
- OCR:
-
Oxygen consumption rate
- ECAR:
-
Extracellular acidification rate
- OXPHOS:
-
Oxidative phosphorylation
References
Humphreys, B. D. Mechanisms of renal fibrosis. Annu. Rev. Physiol. 80, 309–326 (2018).
Panizo, S. et al. Fibrosis in chronic kidney disease: Pathogenesis and consequences. Int. J. Mol. Sci. 22 (2021).
Gifford, C. C. et al. Negative regulators of TGF-β1 signaling in renal fibrosis; pathological mechanisms and novel therapeutic opportunities. Clin. Sci. (London England: 1979). 135, 275–303 (2021).
Inagi, R. Organelle stress and metabolic derangement in kidney disease. Int. J. Mol. Sci. 23 (2022).
Alsahli, M. & Gerich, J. E. Renal glucose metabolism in normal physiological conditions and in diabetes. Diabetes Res. Clin. Pract. 133, 1–9 (2017).
Koppenol, W. H., Bounds, P. L. & Dang, C. V. Otto Warburg’s contributions to current concepts of cancer metabolism. Nat. Rev. Cancer. 11, 325–337 (2011).
Weiss, R. H. Metabolomics and metabolic reprogramming in kidney cancer. Semin Nephrol. 38, 175–182 (2018).
Warburg, O. On the origin of cancer cells. Sci. (New York N Y). 123, 309–314 (1956).
Cai, T. et al. Sodium-glucose cotransporter 2 inhibition suppresses HIF-1α-mediated metabolic switch from lipid oxidation to glycolysis in kidney tubule cells of diabetic mice. Cell. Death Dis. 11, 390 (2020).
Hewitson, T. D. & Smith, E. R. A metabolic reprogramming of glycolysis and glutamine metabolism is a requisite for renal fibrogenesis-why and how? Front. Physiol. 12, 645857 (2021).
Wei, Q. et al. Glycolysis inhibitors suppress renal interstitial fibrosis via divergent effects on fibroblasts and tubular cells. Am. J. Physiol. Renal. Physiol. 316, F1162–f1172 (2019).
Zhu, Z. et al. Transition of acute kidney injury to chronic kidney disease: Role of metabolic reprogramming. Metab. Clin. Exp. 131, 155194 (2022).
Zhao, H. et al. Effects of HIF-1α on renal fibrosis in cisplatin-induced chronic kidney disease. Clin. Sci. (London England: 1979). 135, 1273–1288 (2021).
Ning, X., Zhang, K., Wu, Q., Liu, M. & Sun, S. Emerging role of Twist1 in fibrotic diseases. J. Cell. Mol. Med. 22, 1383–1391 (2018).
Du, R. et al. Hypoxia-induced Bmi1 promotes renal tubular epithelial cell-mesenchymal transition and renal fibrosis via PI3K/Akt signal. Mol. Biol. Cell. 25, 2650–2659 (2014).
Kierans, S. J. & Taylor, C. T. Regulation of glycolysis by the hypoxia-inducible factor (HIF): Implications for cellular physiology. J. Physiol. 599, 23–37 (2021).
Bi, L. et al. HDAC11 regulates glycolysis through the LKB1/AMPK signaling pathway to maintain hepatocellular carcinoma stemness. Cancer Res. 81, 2015–2028 (2021).
Moldogazieva, N. T., Mokhosoev, I. M. & Terentiev, A. A. Metabolic heterogeneity of cancer cells: An interplay between HIF-1, GLUTs, and AMPK. Cancers 12 (2020).
Faubert, B. et al. AMPK is a negative regulator of the Warburg effect and suppresses tumor growth in vivo. Cell Metabol. 17, 113–124 (2013).
Karnad, D. R. et al. Intravenous administration of ulinastatin (human urinary trypsin inhibitor) in severe sepsis: A multicenter randomized controlled study. Intensive Care Med. 40, 830–838 (2014).
Lv, B. et al. Protective effects and mechanisms of action of ulinastatin against cerebral ischemia-reperfusion injury. Curr. Pharm. Design. 26, 3332–3340 (2020).
Zhang, X. et al. Ulinastatin treatment for acute respiratory distress syndrome in China: A meta-analysis of randomized controlled trials. BMC Pulm. Med. 19, 196 (2019).
Katoh, H. et al. Protective effect of urinary trypsin inhibitor on the development of radiation-induced lung fibrosis in mice. J. Radiat. Res. 51, 325–332 (2010).
Wang, Y. et al. Intravenous infusion of ulinastatin attenuates acute kidney injury after cold ischemia/reperfusion. Int. Urol. Nephrol. 51, 1873–1881 (2019).
He, F. et al. Effects of Ulinastatin on myocardial oxidative stress and inflammation in severely burned rats. Eur. Rev. Med. Pharmacol. Sci. 22, 5719–5728 (2018).
Li, W. et al. Ulinastatin inhibits the inflammation of LPS-induced acute lung injury in mice via regulation of AMPK/NF-κB pathway. Int. Immunopharmacol. 29, 560–567 (2015).
Jiang, G., Chen, X., Li, D., An, H. & Jiao, J. Ulinastatin attenuates renal interstitial inflammation and inhibits fibrosis progression in rats under unilateral ureteral obstruction. Mol. Med. Rep. 10, 1501–1508 (2014).
Xu, C. E., Zhang, M. Y., Zou, C. W. & Guo, L. Evaluation of the pharmacological function of ulinastatin in experimental animals. Molecules. 17, 9070–9080 (2012).
Geng, X. Q. et al. Ganoderic acid hinders renal fibrosis via suppressing the TGF-β/Smad and MAPK signaling pathways. Acta Pharmacol. Sin. 41, 670–677 (2020).
Livak, K. J. & Schmittgen, T. D. Analysis of relative gene expression data using real-time quantitative PCR and the 2(-Delta Delta C(T)) method. Methods. 25, 402–408 (2001).
Martínez-Klimova, E., Aparicio-Trejo, O. E., Tapia, E. & Pedraza-Chaverri, J. Unilateral ureteral obstruction as a model to investigate fibrosis-attenuating treatments. Biomolecules 9 (2019).
Chang, Y. T. et al. Anti-EMT and anti-fibrosis effects of protocatechuic aldehyde in renal proximal tubular cells and the unilateral ureteral obstruction animal model. Pharm. Biol. 60, 1198–1206 (2022).
Zhang, B., Zhao, C., Hou, L. & Wu, Y. Silencing of the lncRNA TUG1 attenuates the epithelial-mesenchymal transition of renal tubular epithelial cells by sponging mir-141-3p via regulating β-catenin. Am. J. Physiol. Renal. Physiol. 319, F1125–f1134 (2020).
Li, P. et al. The synergistic effect of propofol and ulinastatin suppressed the viability of the human lung adenocarcinoma epithelial A549 cell line. Oncol. Lett. 16, 5191–5199 (2018).
Imada, K., Ito, A., Kanayama, N., Terao, T. & Mori, Y. Urinary trypsin inhibitor suppresses the production of interstitial procollagenase/proMMP-1 and prostromelysin 1/proMMP-3 in human uterine cervical fibroblasts and chorionic cells. FEBS Lett. 417, 337–340 (1997).
Li, L. et al. Orphan nuclear receptor COUP-TFII enhances myofibroblast glycolysis leading to kidney fibrosis. EMBO Rep. 22, e51169 (2021).
Li, Z., Lu, S. & Li, X. The role of metabolic reprogramming in tubular epithelial cells during the progression of acute kidney injury. Cell. Mol. Life Sci. 78, 5731–5741 (2021).
Heerspink, H. J. L. et al. Canagliflozin reduces inflammation and fibrosis biomarkers: A potential mechanism of action for beneficial effects of SGLT2 inhibitors in diabetic kidney disease. Diabetologia. 62, 1154–1166 (2019).
Li, J. et al. Renal protective effects of empagliflozin via inhibition of EMT and aberrant glycolysis in proximal tubules. JCI Insight 5 (2020).
Zhang, Y. et al. Sirtuin 3 regulates mitochondrial protein acetylation and metabolism in tubular epithelial cells during renal fibrosis. Cell. Death Dis. 12, 847 (2021).
Muramatu, M. et al. Purification and characterization of urinary trypsin inhibitor, UTI68, from normal human urine, and its cleavage by human uropepsin. J. Biochem. 88, 1317–1329 (1980).
Yang, X. Y. et al. Ulinastatin ameliorates acute kidney injury induced by crush syndrome inflammation by modulating Th17/Treg cells. Int. Immunopharmacol. 81, 106265 (2020).
Wang, J. et al. Ulinastatin alleviates rhabdomyolysis-induced acute kidney injury by suppressing inflammation and apoptosis via inhibiting TLR4/NF-κB signaling pathway. Inflammation. 45, 2052–2065 (2022).
Ning, X. H., Ge, X. F., Cui, Y. & An, H. X. Ulinastatin inhibits unilateral ureteral obstruction-induced renal interstitial fibrosis in rats via transforming growth factor β (TGF-β)/Smad signalling pathways. Int. Immunopharmacol. 15, 406–413 (2013).
Bao, P. et al. Effect of pretreatment with high-dose ulinastatin in preventing radiation-induced pulmonary injury in rats. Eur. J. Pharmacol. 603, 114–119 (2009).
Kono, T. et al. Preventive effect of urinary trypsin inhibitor on the development of liver fibrosis in mice. Exp. Biol. Med. (Maywood). 236, 1314–1321 (2011).
Ding, H. et al. Inhibiting aerobic glycolysis suppresses renal interstitial fibroblast activation and renal fibrosis. Am. J. Physiol. Renal. Physiol. 313, F561–f575 (2017).
Han, Y. C. et al. AMPK agonist alleviate renal tubulointerstitial fibrosis via activating mitophagy in high fat and streptozotocin induced diabetic mice. Cell. Death Dis. 12, 925 (2021).
Chen, Y. et al. TRPM7 silencing modulates glucose metabolic reprogramming to inhibit the growth of ovarian cancer by enhancing AMPK activation to promote HIF-1α degradation. J. Exp. Clin. Cancer Res. 41, 44 (2022).
Funding
This study was supported by the Jilin Provincial Department of Science and Technology (grant number: YDZJ202301ZYTS012) and the Jilin Provincial Natural Science Foundation (grant number: YDZJ202401170ZYTS).
Author information
Authors and Affiliations
Contributions
X.J.W. and Y.J.D. conceived and designed research; X.J.W. and M.T.L. drafted the article; X.J.W., M.T.L., and Z.Y.F. performed experiments and interpreted the results of experiments; Y.H. analyzed data and prepared figures; L.M.Y. reviewed and revised the article; Y.J.D. approved final version of manuscript. All authors reviewed the manuscript.
Corresponding author
Ethics declarations
Competing interests
The authors declare no competing interests.
Ethical approval
This study was conducted in accordance with the ARRIVE guidelines (https://arriveguidelines.org) to ensure thorough and accurate reporting of animal research. The experimental procedures were approved by the Ethics Committee of the First Hospital of Jilin University (Approval No. 2023 − 0654). All applicable international, national, and institutional guidelines for the care and use of animals were followed.
Additional information
Publisher’s note
Springer Nature remains neutral with regard to jurisdictional claims in published maps and institutional affiliations.
This article has been retracted. Please see the retraction notice for more detail: https://doi.org/10.1038/s41598-025-18010-0
Electronic supplementary material
Below is the link to the electronic supplementary material.
Rights and permissions
Open Access This article is licensed under a Creative Commons Attribution-NonCommercial-NoDerivatives 4.0 International License, which permits any non-commercial use, sharing, distribution and reproduction in any medium or format, as long as you give appropriate credit to the original author(s) and the source, provide a link to the Creative Commons licence, and indicate if you modified the licensed material. You do not have permission under this licence to share adapted material derived from this article or parts of it. The images or other third party material in this article are included in the article’s Creative Commons licence, unless indicated otherwise in a credit line to the material. If material is not included in the article’s Creative Commons licence and your intended use is not permitted by statutory regulation or exceeds the permitted use, you will need to obtain permission directly from the copyright holder. To view a copy of this licence, visit http://creativecommons.org/licenses/by-nc-nd/4.0/.
About this article
Cite this article
Wei, X., Long, M., Fan, Z. et al. RETRACTED ARTICLE: Ulinastatin attenuates renal fibrosis by regulating AMPK/HIF-1α signaling pathway-mediated glycolysis. Sci Rep 14, 28032 (2024). https://doi.org/10.1038/s41598-024-78092-0
Received:
Accepted:
Published:
Version of record:
DOI: https://doi.org/10.1038/s41598-024-78092-0
Keywords
This article is cited by
-
Modulation of renal fibrosis-related signaling pathways by traditional Chinese medicine: molecular mechanisms and experimental evidence
International Urology and Nephrology (2025)









