Abstract
Dimorphopterus japonicus is a kind of pest which seriously harms sorghum and millet. In this study, we sequenced the mitochondrial whole genome of D. japonicus (Hidaka, 1959), and characterized and analyzed the mitogenome. The D. japonicus genome length is 15,473 bp, and it exhibits a typical high A + T content (77.6%). The mitogenomic structure of D. japonicus is highly conservative and there are no gene rearrangements. The evolutionary rates of the PCGs are in the order of atp8 > nad3 > nad6 > nad2 > nad5 > atp6 > nad4 > nad4L > cox2 > nad1 > cytb > cox3 > cox1. By using the Bayesian inference and maximum likelihood methods, we inferred the phylogenetic relationships within Lygaeoidea and estimated their divergence times based on concatenated mitogenome genes. The stable clades of (Oxycarenidae + Piesmatidae), (Malcidae + Colobathristidae), (Meschiidae + Berytidae), and (Blissidae+(Cymidae + Ninidae)) were consistently recovered in all analyses. Estimated divergence times revealed that the divergence time of the Lygaeoidea was 99.4 Ma (95% HPD: 83.4-124.8 Ma), and most lygaeoid families diverged during the early Cretaceous to late Paleogene. Berytidae is the latest differentiation in the lygaeoid families, and the genus Dimorphopterus was differentiated in 45.9 Ma (95% HPD: 39.8–47.7 Ma). This study is of great significance for reconstructing the phylogeny of Lygaeoidea and providing insights into its evolutionary history.
Similar content being viewed by others
Introduction
The Lygaeoidea is a large superfamily within Pentatomomorpha (Hemiptera: Heteroptera), comprising over 4,700 described species, which included approximately 700 genera worldwide1,2. While most Lygaeoidea species are phytophagous, a few are known to be predatory3,4,5,6. Despite multiple methods supporting the phylogenetic analysis of Lygaeoidea and its relationship with other Pentatomomorpha superfamilies, the classification of families within Lygaeoidea has been debated and remains controversial. Schuh and Slater identified five families within Lygaeoidea based on previous studies7. However, the classification has been further scrutinized in recent years8,9,10,11,12. Notably, Henry elevated several subfamilies to family status based on 57 morphological characters13. Currently, 15 families are recognized within Lygaeoidea: Artheneidae, Colobathristidae, Cryptorhamphidae, Heterogastridae, Malcidae, Piesmatidae, Berytidae, Blissidae, Cymidae, Geocoridae, Lygaeidae, Ninidae, Oxycarenidae, Pachygronthidae, and Rhyparochromidae13. Additionally, the family Meschiidae was recently established based on comprehensive morphological characteristics, bringing the total to 16 families within the superfamily Lygaeoidea14,15.
Research on Lygaeoidea has traditionally focused on entomological taxonomy using morphological data. For instance, Gao et al. constructed a cladogram of 15 families based on the fine structure of abdominal trichobothria16. Zhang et al. explored the structure of the metathoracic spiracle across 14 families, proposing its potential use in taxonomic and phylogenetic studies within Lygaeoidea17. However, many Lygaeoidea species are small and dull-colored, leading to limited research material collections and hindering molecular phylogenetic studies18. Recently, with the advancement of high-throughput sequencing technology and the accumulation of data by entomologists worldwide, mitochondrial genome-based phylogenetic analyses of Lygaeoidea have been conducted19,20,21.
Mitochondria is involved in various physiological processes and have independent gene regulatory mechanisms22,23,24. The mitochondrial genome has the characteristics of stable structure, rapid evolution, low gene recombination frequency, and the presence of numerous homologous genes25,26. These features make it widely applicable in phylogenetic studies, population genetic structure analysis, and gene drift studies27,28,29,30. Although representative mitochondrial genomes have been reported for some families, phylogenetic relationships within the species-rich Lygaeoidea remain underexplored. Moreover, most mitochondrial sequence-based phylogenetic analyses of Lygaeoidea have involved only a few families, resulting in inconsistent or even contradictory findings regarding the phylogenetic relationships among families31,32.
Dimorphopterus japonicus (Hidaka, 1959) belongs to the order Hemiptera, superfamily Lygaeoidea, and family Blissidae. This species exhibits two morphs: macropterous, characterized by a trapezoidal pronotum, and brachypterous, characterized by a square-like pronotum33. The host plants of D. japonicus include sorghum, foxtail millet, reeds and bamboo34. In northern China, it causes significant damage to sorghum and foxtail millet, where it is commonly referred to as the “sorghum blissid.” D. japonicus typically inhabits concealed areas at the base of leaf sheaths and feeds on the plant’s nutritional organs35.
In this study, the mitochondrial genome of D. japonicus was sequenced and annotated. We analyzed codon preference, RNA secondary structure, and evolutionary rates, andthe phylogeny of major lineages of Lygaeoidea was reconstructed. Our results, which include the construction of phylogenetic trees for Lygaeoidea and an evaluation of divergence times, will provide molecular evidence and theoretical reference for systematic taxonomic research on the Lygaeoidea superfamily.
Results
Mitochondrial genome features
The complete mitochondrial genome of D. japonicus spans 15,473 bp and contains 37 genes, including 13 protein-coding genes (PCGs), 22 tRNA genes, two rRNA genes, and a control region (Fig. 1; Table 1). Of these, 14 genes are encoded on the N-strand (nad1, nad4, nad4L, nad5, trnQ, trnC, trnY, trnF, trnH, trnP, trnL1(CUN), trnV, rrnS, and rrnL), while the remaining 23 genes are encoded on the J-strand. The arrangement of these 37 genes follows the typical order observed in Heteroptera insects, with no unusual rearrangements. Among the coding genes, there are 18 overlapping regions ranging from 1 to 7 bp, with the longest overlap occurring between atp8 and atp6. Additionally, seven intergenic spacer regions were identified, ranging from 1 to 51 bp in length, with the longest spacer located between nad4 and trnH.
Mitochondrial genome structures of D. japonicus.
Nucleotide composition and codon usage
The nucleotide composition of the D. japonicus mitochondrial genome is detailed in Table 2. The overall A + T content is 77.6%, indicating a clear AT bias. Among the different genomic regions (PCGs, tRNAs, rRNAs), the control region exhibits the highest A + T content (80.8%), while PCGs have the lowest (76.8%). Among the 13 PCGs, atp8 has the highest A + T content (88.4%), whereas cox1 has the lowest (70.7%). When examining the three codon positions within the PCGs, the A + T content at the first position (69.6%) is lower than that at the second (78.1%) and third (82.7%) positions. The base skew analysis of the 13 PCGs reveals that seven genes have AT-skew values less than 0, indicating a T bias, while nine genes exhibit GC-skew values less than 0, indicating a C bias.
The relative synonymous codon usage (RSCU) for the D. japonicus mitochondrial genome is presented in Fig. 2, which includes 4,385 codons, excluding stop codons. The most frequently used codons are UUA(L), GCU(A), and GGU(G) while the least used codons are CCG (P), CUG (L), and GGC(G). Among the frequently used codons, those ending in A/U appear at high frequencies, and codons with RSCU values greater than 1 are predominantly NNU/NNA. For example, within the synonymous codons encoding Asn, AAU (RSCU value 1.163) is used much more frequently than AAC (RSCU value 0.137), and for Lys, AAA (RSCU value 1.160) is far more common than AAG (RSCU value 0.140).
The relative synonymous codon usage (RSCU) in the mitogenomes of D. japonicus.
Protein-coding genes
The 13 protein-coding genes of the D. japonicus mitochondrial genome collectively span 1,846 bp. The longest gene is nad5 at 1,705 bp, while atp8 is the shortest at 156 bp. Except for cox1, which uses TTG as a start codon, all other PCGs use ATN as their start codon. Regarding stop codons, cox2, cox3, nad1, and nad5 terminate with a single T, nad3 and cytb end with TAG, and the remaining seven PCGs use TAA as their stop codons.
This study also calculated the synonymous substitution rate (Ks), non-synonymous substitution rate (Ka), and the Ka/Ks ratio for each of the 13 protein-coding genes in the D. japonicus mitochondrial genome (Fig. 3). The results indicate that atp8 has the highest Ka value, while cox1 has the lowest. The nad1 gene has the highest Ks value, while cox2 has the lowest. The Ka/Ks ratios for all 13 PCGs are less than 1, indicating purifying selection. The evolutionary rate of the protein-coding genes is as follows: atp8 > nad3 > nad6 > nad2 > nad5 > atp6 > nad4 > nad4L > cox2 > nad1 > cytb > cox3 > cox1.
The ratios of KaKs of 13 PCGs in the mitochondrial genomes of D. japonicus.
tRNA genes and rRNA genes
The mitochondrial genome of D. japonicus contains 22 tRNA genes with a total length of 1,435 bp. These individual tRNA genes range in length from 60 to 73 bp, with trnK being the longest at 73 bp and trnR and trnH the shortest at 60 bp each. In the secondary structures of the 22 tRNA genes, 20 exhibit typical cloverleaf configurations, except for trnS1 and trnV, which lack the dihydrouridine (DHU) arm (Fig. 4). Additionally, 16 instances of G-U base mismatches were identified in the secondary structures of these tRNAs.
The mitochondrial genome of D. japonicus also includes two rRNA genes: the rrnS gene (771 bp) and the rrnL gene (1,251 bp), both encoded on the N strand. The rrnS gene is located between trnV and the control region, while the rrnL gene lies between trnL1 and trnV. The secondary structures of these rRNA genes are depicted in Figs. S1 and S2. The secondary structure of the rrnS gene consists of three domains (I, II, and III), while the rrnL gene comprises five domains (I, II, IV, V, and VI), with domain III absent, which is consistent with other arthropods. There are 41 G-U mismatches in the rrnS gene and 55 G-U mismatches in the rrnL gene.
Secondary structures of tRNA in D. japonicus.
Control region
The control region of the D. japonicus mitochondrial genome spans 990 bp and is situated between the rrnS gene and trnI. The base composition is 41.3% A, 39.5% T, 5.2% G, and 14.0% C, resulting in an A + T content of 80.8%, indicating a strong AT bias (Tables 1 and 2). Within this control region, two repeat sequences, each 356 bp long, are separated by a 203 bp interval (Fig. 5). These repeat sequences contain shorter repetitive elements of 45 bp and 21 bp, which are repeated three times and twice, respectively.
Organization of the control region in D. japonicus.
Phylogenetic relationships
Before reconstructing the phylogenetic tree, we conducted saturation and heterogeneity analyses on the two datasets (PCG12 and PCG12rRNA). The saturation analysis showed that the sequences of the two datasets are not saturated, with PCG12 dataset Iss (0.4505) < Iss.c (0.8167) and PCG12rRNA dataset Iss (0.3619) < ISs.c (0.8658). Heterogeneity analysis showed that the sequence composition exhibited low heterogeneity (Fig. S3), confirming that both datasets are suitable for phylogenetic studies.
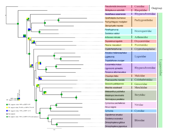
Phylogenetic tree of Lygaeoidea inferred from BI and ML method based on different datasets.
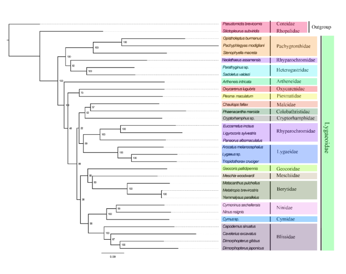
Phylogenetic tree of Lygaeoidea inferred from ML method based on PCG12rRNA dataset.
Phylogenetic trees were constructed using ML and BI methods based on the PCG12 and PCG12rRNA datasets. Except for the ML tree based on the PCG12rRNA dataset, the topological structures of the other three phylogenetic trees were consistent (Figs. 6 and 7). In all four phylogenetic trees, the monophyly of the Lygaeoidea superfamily was well supported. Neolethaeus assamensis did not cluster with other species of the family Rhyparochromidae, whereas the remaining 15 families formed monophyletic groups. Although the internal topology of Lygaeoidea was not entirely stable, certain clades, such as (Oxycarenidae + Piesmatidae), (Malcidae + Colobathristidae), (Meschiidae + Berytidae), and (Blissidae+ (Cymidae + Ninidae)), were consistently recovered in all analyses.
In BI tree based on the PCG12 dataset, the topology was divided into three major clades. Pachygronthidae and Heterogastridae formed a sister group relationship in the first clade. The topology of second clade was (Artheneidae+ (Oxycarenidae + Piesmatidae)). The other 11 families clustered the third clade, the topology was (Cryptorhamphidae+ (((Lygaeidae + Rhyparochromidae)+ (Malcidae + Colobathristidae))+ ((Geocoridae+ (Meschiidae + Berytidae))+ (Blissidae+ (Cymidae + Ninidae))))). Neolethaeus assamensis was identified as the earliest divergent lineage within Lygaeoidea. D. japonicus and D. gibbus formed a sister group, while the genera Dimorphopterus and Cavelerius also formed a sister group relationship.
Divergence time estimation
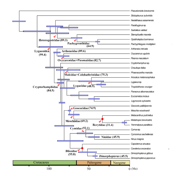
We estimated the divergence times within Lygaeoidea based on the PCG12 dataset (Fig. 8). The results indicate that the divergence of Lygaeoidea occurred approximately 99.4 million years ago (Ma) (95% HPD: 83.4-124.8 Ma) during the early Cretaceous period of the Mesozoic era. The family Rhyparochromidae was not found to be monophyletic. The earliest differentiated species within Rhyparochromidae, N. assamensis, diverged around 91.4 Ma (95% HPD: 82.7–94.0 Ma) during the early Cretaceous period.
The divergence times of Artheneidae (89.6 Ma), Heterogastridae (89.3 Ma), Cryptorhamphidae (84.5 Ma), Geocoridae (74.9 Ma), and Meschiidae (69.2 Ma) all fall within the early Cretaceous period of the Mesozoic era. The divergence times of Pachygronthidae (64.5 Ma), Cymidae (52.1 Ma), Lygaeidae (48.9 Ma), and Ninidae (45.9 Ma) occurred during the late Paleogene of the Cenozoic era. The divergence time of Berytidae was estimated at 31.4 Ma, making it the most recently differentiated family within Lygaeoidea.
The divergence times for Oxycarenidae and Piesmatidae were estimated at 82.7 Ma (95% HPD: 73.2–86.3 Ma) during the Cretaceous period of the Mesozoic era. The divergence times for Malcidae and Colobathristidae were estimated at 75.3 Ma (95% HPD: 61.0-89.4 Ma) in the same period. The genus Dimorphopterus diverged around 45.9 Ma (95% HPD: 39.8–47.7 Ma) during the Paleogene period of the Cenozoic era.
The chronogram of divergence times by BEAST analysis.
Discussion
In this study, we sequenced the complete mitochondrial genome of D. japonicus using second-generation sequencing technology. The arrangement of the 37 genes was consistent with that observed in other published Lygaeoidea species. The nucleotide composition of the D. japonicus mitochondrial genome exhibits a high AT content, which is a common characteristic among Hemiptera species36,37. Notably, the longest intergenic region was located between nad5 and trnH, a rare feature in the mitochondrial genomes of Hemiptera insects.
Analyzing codon usage can provide insights into the evolutionary and environmental adaptability of different species. In the D. japonicus mitochondrial genome, the AT bias is evident in the synonymous codon usage frequency of protein-coding genes. Codons with higher usage frequencies predominantly end in A/U, and preferred codons with RSCU values greater than 1 also tend to end in A/U. The most commonly used start codon in the D. japonicus mitochondrial genome is ATN. Additionally, TTG and GTG are also preferred start codons in Heteroptera insects; in this study, the cox1 gene starts with TTG. The mitochondrial genome of D. japonicus prefers TAA as the termination codon, followed by TAG and the incomplete T. Protein-coding genes ending with T are typically completed to a full TAA stop codon through polyadenylation during transcription38. The evolution rates of PCGs were all below 1, indicating that the evolution of D. japonicus may have been influenced by natural selection. Among the PCGs, atp8 showed the fastest evolution rate, while cox1 exhibited the slowest, consistent with previous studies39,40.
The 22 typical transfer RNA (tRNA) genes were identified in the mitogenome of D. japonicus. Most of the tRNAs exhibited classic cloverleaf structures, except for trnV, which lacks the TΨC stem, and trnS1, which lacks the DHU stem. These abnormal tRNA structures are also found in the mitogenomes of many other Heteroptera insects41. G-U pairing was observed multiple times in the secondary structure of tRNA, with most mismatches occurring in the acceptor arm and anticodon stem. These mismatches play an important role in maintaining secondary structure stability42. G-U pairing was also observed in the secondary structure of rRNA.
The phylogenetic analysis supported the superfamily Lygaeoidea as a monophyletic taxon with strong support. The results indicated that Nysius assamensis represents the most basal lineage within Lygaeoidea. However, N. assamensis did not group with other Rhyparochromidae species, a finding consistent with previous phylogenetic analyses using the mitogenome of N. assamensis31,32,43. Heterogastridae and Pachygronthidae were closely related, forming a stable sister group relationship, a result corroborated by morphological data. In previous mitogenome studies, the clade of Heterogastridae and Pachygronthidae was considered a basal lineage, without N. assamensis as the representative sequence for Rhyparochromidae21,44. If the sequence was correctly uploaded, further morphological and molecular data will be necessary to better understand the monophyly of Rhyparochromidae.
The relationships among families within the superfamily Lygaeoidea remain highly debated and contentious. All of our analyses consistently recovered Blissidae as the sister group to the clade comprising Ninidae and Cymidae, with strong support in both BI and ML analyses. This relationship aligns with the findings of Ye et al., which were based on nuclear and mitochondrial genes44. Furthermore, Colobathristidae was strongly supported as the sister group to (Meschiidae + Berytidae) in the ML tree based on the PCG12rRNA dataset, confirming that these three families form a monophyletic group, referred to as the “malcid line” by Štys and Henry13,45. However, this grouping was not observed in the other three ML and BI trees. We also recovered the group (Artheneidae + (Oxycarenidae + Piesmatidae)), although this relationship was not supported in the ML tree based on the PCG12rRNA dataset. All of our phylogenetic trees supported Piesmatidae as the sister group to Oxycarenidae, reaffirming its classification as a member of Lygaeoidea rather than as an independent superfamily, consistent with previous studies21,44,46. The family Blissidae, consistently recovered as the sister group to the clade of (Ninidae + Cymidae), also showed agreement with the topologies reported by Ye et al.44.
The molecular clock method was used to estimate the origin and divergence times of each family, providing insights into the evolutionary history of Lygaeoidea. The divergence of the superfamily Lygaeoidea was estimated to have occurred at 99.4 Ma during the early Cretaceous, a result close to the estimation of Wang et al. (90 Ma)47. Most other previous studies have estimated divergence times ranging from 137 Ma to 171 Ma21,44,47,48. Our results suggest that the divergence of most lygaeoid families occurred from the early Cretaceous to the late Paleogene. The divergence time of Berytidae was estimated at 31.4 Ma, representing the latest differentiation among lygaeoid families. The divergence time of Blissidae was estimated at 55.8 Ma, with the genus Dimorphopterus differentiating at 45.9 Ma.
In this study, we reported the complete mitogenome of D. japonicus for the first time. Coupled with published data, we conducted phylogenetic analyses and divergence time estimations within Lygaeoidea. Due to the relatively small number of mitochondrial genomes available for Lygaeoidea, research on the phylogenetic relationships within this superfamily remains limited and cannot yet provide a stable taxonomic position. Therefore, further research is necessary to increase the number of mitochondrial genomes and to further elucidate the phylogenetic relationships within Lygaeoidea by integrating morphological and biological characteristics.
Methods
Specimen collection and DNA extraction
Adult specimens of D. japonicus used in this study were collected from Xinfu District, Xinzhou City, Shanxi Province in July 2021. After collection, the specimens were preserved in absolute ethanol at -20 °C. Thoracic muscle tissue from adult insects was extracted following the protocol of the Shanghai Sangon ONE-4-ALL DNA Extraction Kit (BS88504). DNA quality was assessed using a NanoDrop 2000 nucleic acid analyzer. Qualified samples were sent to Shanghai Personalbio Biotechnology Co., Ltd. for sequencing.
Genome annotations and sequence analyses
The sequencing data were assembled using A5-miseq v2015052249 and SPAdes v3.950, and the complete mitochondrial genome sequence was annotated by Geneious 10.1.351. Protein-coding genes were annotated based on the open reading frame (ORF) finder tool (http://www.ncbi.nlm.nih.gov/gorf/gorf.html) and the identification of start and stop codons. tRNA genes were annotated using the online tools MITOS (http://mitos.bioinf.uni-leipzig.de/)52. rRNA genes were determined by referencing published mitochondrial rRNA genes of Blissidae insects and considering their secondary structures.
MEGA 7.053 was used to analyze codon usage, nucleotide composition, and relative synonymous codon usage (RSCU). AT-skew and GC-skew were calculated using the formulas AT-skew = (A − T)/(A + T) and GC-skew = (G − C)/(G + C), respectively. The number of tandem repeats of control region was investigated with Tandem Repeats Finder (http://tandem.bu.edu/trf/trf.html).
Phylogenetic analyses
To study the phylogenetic relationships among various taxa within the superfamily Lygaeoidea and the taxonomic position of Blissidae, this study selected 30 representative species from the Lygaeoidea (sequence information shown in Table 3), with two species of Coreoidea as outgroups. Phylogenetic analyses were performed with two data matrices excluding the third codon and stop codon positions: (1) PCG12 matrix including the first and the second codon positions of the 13 PCGs; (2) PCG12rRNA matrix, including the PCG12 dataset with two rRNA genes of rrnL and rrnS. In contrast with the RNA genes that were aligned through the nucleotide base, the protein-coding genes were aligned with the codon model. The connection of multiple sequences for each species was achieved using Sequence Matrix v.1.7.854.
Before constructing a phylogenetic tree, base substitution saturation and sequence composition heterogeneity analyses were performed on both datasets. DAMBE v.7.0.3555 software was used to calculate the base substitution saturation index. If Iss < Iss. c indicates that the dataset can be used for phylogenetic analysis. Heterogeneity analysis was performed using AliGROOVE v.1.0.856. Datasets with less heterogeneity were suitable for phylogenetic analysis. The BI tree was generated using MrBayes v3.257, with the GTR + I + G model selected by ModelFinder58 and run for 10,000,000 generations. The program was stopped when the convergence diagnostic value was below 0.01. The ML analyses were implemented in IQ-TREE 2 (v2.1.3)59 and tree support was evaluated using ultrafast bootstrapping with UFBoot2 (-bb 1000)60.
Divergence time estimate
The concatenated DNA sequence alignment of PCG12 was used to estimate divergence time in BEAST v10.5.061 with relaxation clock lognormal model. We set up a GTR + I + G partition model using the calibrated Yule model for the prior tree. The fossil information points of Blissidae, Eoblissus gallicus (58.3–53.7 Ma), and and the fossil of Berytidae, Metacanthus serratus (33.9–28.4 Ma) were used for calibration. Acceptable effective sample sizes (ESS) and convergence to the stationary distribution were checked by Tracer 1.7.262. Two replicate Markov chain Monte Carlo (MCMC) runs were performed with the tree and parameter values sampled every 1000 steps over a total of 50 million generations. Then, sample trees were aggregated and 95% highest probability density (95% HPD) was displayed.
Data availability
Sequence data that support the findings of this study have been deposited in the GenBank database with the accession number PP949834.
References
Henry, J. T. Biodiversity of Heteroptera. Insect Biodiversity: Sci. Soc. 279–335. https://doi.org/10.1002/9781118945568.ch10 (2017).
Dellapé, P. M. & Henry, T. J. Lygaeoidea Species File. Version 5.0/5.0. (2020). http://Lygaeoidea.SpeciesFile.org
Segarra-Carmona, A. E., Franqui, R. A. & Pérez-Martínez, H. Biodiversity of Heteroptera in Puerto Rico: part II. Annotated checklist and keys of Lygaeoidea (Pentatomomorpha). J. Agric. Univ. PR 104 (2020).
Sweet, M. H. Seed and chinch bugs (Lygaeoidea). In: (eds Schaefer, C. W. & Panizzi, A. R.) Heteroptera of Economic Importance. CRC, Boca Raton, 143–264. https://doi.org/10.1201/9781420041859.ch6 (2000).
Henry, T. J., Dellapé, P. M. & de Paula, A. S. The big-eyed bugs, chinch bugs, and seed bugs (Lygaeoidea). In: (eds Panizzi, A. R. & Grazia, J.) True Bugs (Heteroptera) of the Neotropics in Focus 2. Springer, Dordrecht, 459–514. https://doi.org/10.1007/978-94-017-9861-7_16 (2015).
Henry, T. J. Stilt bugs (Berytidae). In: (eds Schaefer, C. W. & Panizzi, A. R.) Heteroptera of Economic Importance. CRC, Boca Raton, 725–735. https://doi.org/10.1201/9781420041859.ch6 (2000).
Schuh, R. T. & Slater, J. A. True Bugs of the World (Hemiptera: Heteroptera). Classification and Natural History336 (Cornell University Press, 1995).
Xie, Q., Bu, W. & Zheng, L. The bayesian phylogenetic analysis of the 18S rRNA sequences from the main lineages of trichophora (insecta: heteroptera: pentatomomorpha). Mol. Phylogenet Evol. 34(2), 448–451. https://doi.org/10.1016/j.ympev.2004.10.015 (2005).
Zhang, Q. L. et al. The complete mitogenome of pyrrhocoris tibialis (Hemiptera: Pyrrhocoridae) and phylogenetic implications. Genes. 10(10), 820. https://doi.org/10.3390/genes10100820 (2019).
Hua, J. et al. Comparative and phylogenomic studies on the mitochondrial genomes of Pentatomomorpha (Insecta: Hemiptera: Heteroptera). BMC Genom. 9, 1–15. https://doi.org/10.1186/1471-2164-9-610 (2008).
Forthman, M., Miller, C. W. & Kimball, R. T. Phylogenomic analysis suggests Coreidae and Alydidae (Hemiptera: Heteroptera) are not monophyletic. Zool. Scr. 48, 520–534. https://doi.org/10.1111/zsc.12353 (2019).
Weirauch, C., Schuh, R. T., Cassis, G. & Wheeler, W. C. Revisiting habitat and lifestyle transitions in Heteroptera (Insecta: Hemiptera): Insights from a combine morphological and molecular phylogeny. Cladistics. 35, 67–105. https://doi.org/10.1111/cla.12233 (2019).
Henry, T. J. Phylogenetic analysis of family groups within the infraorder Pentatomomorpha (Hemiptera: Heteroptera), with emphasis on the Lygaeoidea. Ann. Entomol. Soc. Am. 90(3), 275–301 (1997).
Malipatil, M. B. Meschiidae, a new family of Lygaeoidea (Hemiptera: Heteroptera) from India and Australia, with descriptions of a new genus and two new species. Zootaxa. 3815(2), 233–248. https://doi.org/10.11646/zootaxa.3815.2.4 (2014).
Scudder, G. G. E. A revision of the genus Meschia Distant (Heteroptera: Lygaeidae) with a new species from south Queensland. P Roy Soc. Q. L D. LXVIII(5), 25–28 (1957).
Gao, C. et al. A comparative study of the abdominal trichobothria of Trichophora, with emphasis on Lygaeoidea (Hemiptera: Heteroptera). Eur. J. Entomol. 114, 587–602. https://doi.org/10.14411/eje.2017.072 (2017).
Zhang, Y. et al. Morphological diversity of the metathoracic spiracle in the Lygaeoidea (Hemiptera: Heteroptera). Micron. 137, 102878. https://doi.org/10.1016/j.micron.2020.102878 (2020).
Jang, G. & Jung, S. Review on the chinch bugs (Hemiptera: Lygaeidae: Nysius) from Korea. J. Asia-Pac Entomol. 27(2), 102247. https://doi.org/10.1016/j.aspen.2024.102247 (2024).
Huang, W., Gong, S., Wu, Y., Song, F. & Li, H. The complete mitochondrial genome of Tropidothorax Sinensis (Reuter, 1888) (Hemiptera: Lygaeidae). Mitochondrial DNA B Resour. 6(7), 1808–1809. https://doi.org/10.1080/23802359.2021.1934156 (2021).
Gao, C. & Dong, W. Characterization of two new Pylorgus mitogenomes (Hemiptera, Lygaeidae, Ischnorhynchinae) and a mitochondrial phylogeny of Lygaeoidea. ZooKeys. 1166, 141–154. https://doi.org/10.3897/zookeys.1166.104103 (2023).
Zhang, D. et al. Phylogenetic placement and comparative analysis of the mitochondrial genomes of Idiostoloidea (Hemiptera: Heteroptera). Eco l Evol. 14(5), e11328. https://doi.org/10.1002/ece3.11328 (2024).
Cameron, S. L. Insect mitochondrial genomics: Implications for evolution and phylogeny. Annu. Rev. Entomol. 59(1), 95–117 (2014).
Boore, J. L. Animal mitochondrial genomes. Nucleic Acids Res. 27(8), 1767–1780. https://doi.org/10.1093/nar/27.8.1767 (1999).
Wolstenholme, D. R. Animal mitochondrial DNA: structure and evolution. In International Review of Cytology; (eds Wolstenholme, D. R. & Jeon, K. W.) Academic: Cambridge, MA, USA, 141, 173–216 (1992).
Simon, C., Buckley, T. R., Frati, F., Stewart, J. B. & Beckenbach, A. T. Incorporating molecular evolution into phylogenetic analysis, and a new compilation of conserved polymerase chain reaction primers for animal mitochondrial DNA. Annu. Rev. Ecol. Evol. Syst. 37, 545–579. https://doi.org/10.1146/annurev.ecolsys.37.091305.110018 (2006).
Jeong, J. S., Park, J. S., Sohn, J. C., Kim, M. J. & Kim, I. Complete mitochondrial genome of the hawthorn moth Scythropia Crataegella Linnaeus, 1767 (Lepidoptera: Scythropiidae). J. Asia-Pac Entomol. 26, 102103. https://doi.org/10.1016/j.aspen.2023.102103 (2023).
Song, N., Wu, Q., Lin, X., Zhang, Y. & Zhao, T. Brunetti. The complete mitochondrial genome of Nephrotoma Scalaris Parvinotata (Diptera: Tipulidae) and insights into the phylogeny of Tipulomorpha. J. Asia-Pac. Entomol. 26, 102133. (1918). https://doi.org/10.1016/j.aspen.2023.102133 (2023).
Chen, C. et al. Describe the morphology and mitochondrial genome of Mecidea indica Dallas, 1851 (Hemiptera, Pentatomidae), with its phylogenetic position. PLoS ONE. 19(3), e0299298. https://doi.org/10.1371/journal.pone.0299298 (2024).
Wang, G. et al. First complete mitogenome of Massarineae and its contribution to phylogenetic implications in Pleosporales. Sci. Rep. 13(1), 22431. https://doi.org/10.1038/s41598-023-49822-7 (2023).
Chang, H. et al. Comparative genome and phylogenetic analysis revealed the complex mitochondrial genome and phylogenetic position of Conopomorpha Sinensis Bradley. Sci. Rep. 13(1), 4989. https://doi.org/10.1038/s41598-023-30570-7 (2023).
Sureshan, S. C. et al. Complete mitochondrial genome sequencing of Oxycarenus Laetus (Hemiptera: Lygaeidae) from two geographically distinct regions of India. Sci. Rep. 11(1), 23738. https://doi.org/10.1038/s41598-021-02881-0 (2021).
Cao, Y., Wu, H. T., Li, M., Chen, W. T. & Yuan, M. L. The complete mitochondrial genome of Nysius fuscovittatus (Hemiptera: Lygaeidae). Mitochondrial DNA B Resour. 5(3), 3483–3484. https://doi.org/10.1080/23802359.2020.1827062 (2020).
Sasaki, R., Nakasuji, F. & Fujisaki, K. Seasonal changes in wing dimorphism of the lygaeid bug Dimorphopterus japonicus (Heteroptera: Lygaeidae) in relation to environmental factors. Entomol. Sci. 6(2), 63–70. https://doi.org/10.1046/j.1343-8786.2003.00009.x (2003).
Sasaki, R., Nakasuji, F. & Fujisaki, K. Environmental factors determining wing form in the lygaeid bug, Dimorphopterus japonicus (Heteroptera: Lygaeidae). Appl. Entomol. Zool. 37(2), 329–333. https://doi.org/10.1303/aez.2002.329 (2002).
Sasaki, R., Hirata, T., Nakasuji, F. & Fujisaki, K. Decreased number of nymphal stadia in the lygaeid bug, Dimorphopterus japonicus (Heteroptera: Lygaeidae). Appl. Entomol. Zool. 37(3), 335–340. https://doi.org/10.1303/aez.2002.335 (2002).
Liu, D. The complete mitochondrial genomes of Aelia sibirica and A. fieberi (Hemiptera, Pentatomidae), and phylogenetic implications. Diversity 16, 111. (2024). https://doi.org/10.3390/d16020111
Wang, Y., Chen, J., Jiang, L. Y. & Qiao, G. X. Hemipteran mitochondrial genomes: Features, structures and implications for phylogeny. Int. J. Mol. Sci. 16(6), 12382–12404. https://doi.org/10.3390/ijms160612382 (2015).
Sun, C. H. et al. Mitogenome of Knodus Borki (Cypriniformes: Characidae): Genomic characterization and phylogenetic analysis. Mol. Biol. Rep. 49, 1741–1748. https://doi.org/10.1007/s11033-021-06983-w (2022).
Lian, D. et al. Comparative analysis and phylogeny of mitochondrial genomes of Pentatomidae (Hemiptera: Pe-ntatomoidea). Front. Genet. 13, 1045193. https://doi.org/10.3389/fgene.2022.1045193 (2022).
Zhao, W., Liu, D., Jia, Q., Wu, X. & Zhang, H. Characterization of the complete mitochondrial genome of Myrmus Lateralis (Heteroptera, Rhopalidae) and its implication for phylogenetic analyses. ZooKeys. 1070, 13–30. https://doi.org/10.3897/zookeys.1070.72742 (2021).
Zhao, W. et al. Comparative mitogenomic analysis of the Eurydema genus in the context of representative Pentatomidae (Hemiptera: Heteroptera) taxa. J. Insect Sci. 19(6), 1–12. https://doi.org/10.1093/jisesa/iez122 (2019).
He, H., Yan, B., Yu, X. & Yang, M. Characterization and phylogenetic implications of newly sequenced mitogenomes of five Mileewa and Processina species from China (Hemiptera: Cicadellidae: Mileewinae). Sci. Rep. 12, 20852. https://doi.org/10.1038/s41598-022-25376-y (2022).
Carapelli, A. et al. The mitogenome of the true bug Nysius cymoides (Insecta, Heteroptera) and the phylogeny of Lygaeoidea. Mitochondrial DNA B Resour. 6(8), 2366–2368. https://doi.org/10.1080/23802359.2021.1951139 (2021).
Ye, F. et al. Diversification of the phytophagous lineages of true bugs (Insecta: Hemiptera: Heteroptera) shortly after that of the flowering plants. Cladistics. 38(4), 403–428. https://doi.org/10.1111/cla.12501 (2022).
Štys, P. Monograph of Malcinae, with reconsideration of morphology and phylogeny of related groups (Heteroptera, Malcidae). Acta. Ent. Mus. Nat. Pra. 37, 351–516. (1967).
Henry, T. J. & Froeschner, R. C. Catalog of the Heteroptera, or true bugs, of Canada and the continental United States. Brill, Leiden, the Netherlands. Ann. Entomol. Soc. Am. 84(1), 132–134 (1988).
Wang, S., Zhu, R., Xue, H., Li, Y. & Bu, W. Mitogenomics of chinch bugs from China and implications for its coevolutionary relationship with grasses. Insects. 13, 643. https://doi.org/10.3390/insects13070643 (2022).
Li, H. et al. Mitochondrial phylogenomics of Hemiptera reveals adaptive innovations driving the diversification of true bugs. P Roy Soc. B Biol. Sci. 284(1862), 20171223. https://doi.org/10.1098/rspb.2017.1223 (2017).
Coil, D., Jospin, G. & Darling, A. E. A5-Miseq: An updated pipeline to assemble microbial genomes from Illumina Miseq data. Bioinformatics. 31, 587–589. https://doi.org/10.1093/bioinformatics/btu661 (2014).
Bankevich, A. et al. SPAdes: A new genome assembly algorithm and its applications to single-cell sequencing. J. Comput. Biol. 19, 455–477. https://doi.org/10.1089/cmb.2012.0021 (2012).
Kearse, M. et al. Geneious basic: An integrated and extendable desktop software platform for the organization and analysis of sequence data. Bioinformatics. 28, 1647–1649. https://doi.org/10.1093/bioinformatics/bts199 (2012).
Bernt, M. et al. MITOS: Improved de novo metazoan mitochondrial genome annotation. Mol. Phylogenet Evol. 69, 313–319. https://doi.org/10.1016/j.ympev.2012.08.023 (2013).
Kumar, S., Stecher, G. & Tamura, K. MEGA7: Molecular evolutionary genetics analysis version 7.0 for bigger datasets. Mol. Biol. Evol. 33, 1870–1874. https://doi.org/10.1093/molbev/msw054 (2016).
Vaidya, G., Lohman, D. J. & Meier, R. SequenceMatrix: Concatenation software for the fast assembly of multi-gene datasets with character set and codon information. Cladistics. 27, 171–180. https://doi.org/10.1111/j.1096-0031.2010.00329.x (2011).
Xia, X. & Xie, Z. DAMBE: Software package for data analysis in molecular biology and evolution. J. Hered. 92(4), 371–373. https://doi.org/10.1093/molbev/msy073 (2001).
Kück, P. et al. AliGROOVE– visualization of heterogeneous sequence divergence within multiple sequence alignments and detection of inflated branch support. BMC Bioinform. 15, 294. https://doi.org/10.1186/1471-2105-15-294 (2014).
Ronquist, F. et al. MrBayes 3.2: Efficient bayesian phylogenetic inference and model choice across a large model space. Syst. Biol. 61(3), 539–542. https://doi.org/10.1093/sysbio/sys029 (2012).
Kalyaanamoorthy, S., Minh, B. Q., Wong, T. K., Von Haeseler, A. & Jermiin, L. S. ModelFinder: Fast model selection for accurate phylogenetic estimates. Nat. Methods. 14(6), 587–589. https://doi.org/10.1038/nmeth.4285 (2017).
Minh, B. Q. et al. Corrigendum to: IQ-TREE 2: New models and efficient methods for phylogenetic inference in the genomic era. Mol. Biol. Evol. 37(8), 2461–2461. https://doi.org/10.1093/molbev/msaa015 (2020).
Hoang, D. T., Chernomor, O., Von Haeseler, A., Minh, B. Q. & Vinh, L. S. UFBoot2: improving the ultrafast bootstrap approximation. Mol. Biol. Evol. 35(2), 518–522. https://doi.org/10.1093/molbev/msx281 (2018).
Drummond, A. J. & Rambaut, A. B. E. A. S. T. Bayesian evolutionary analysis by sampling trees. BMC Evol. Biol. 7(1), 1–8. https://doi.org/10.1186/1471-2148-7-214 (2007).
Rambaut, A., Drummond, A. J., Xie, D., Baele, G. & Suchard, M. A. Posterior summarization in bayesian phylogenetics using tracer 1.7. Syst. Biol. 67(5), 901–904. https://doi.org/10.1093/sysbio/syy032 (2018).
Funding
This research was funded by Fundamental Research Program of Shanxi Province, grant number 20210302124140 and 202103021224331, and funded by Scientific and Technological Innovation Programs of Higher Education Institutions in Shanxi, grant number 2023L299, and funded by the Fund for Shanxi “1331 Project” Improving the quality and efficiency Plan Project subtopic, grant number 2023WTS06.
Author information
Authors and Affiliations
Contributions
Z.W. and L.D. conceived the experiments, Z.W. and Z.H. acquired the funds. W.Y. and Z.Y. conducted the experiments. J.T. and Z.W. analysed the results. J.T. and W.Y. carried out the bioinformatics analysis. Z.W. and L.D. drafted the manuscript. Z.H. supervised the project. All authors reviewed the manuscript.
Corresponding authors
Ethics declarations
Competing interests
The authors declare no competing interests.
Additional information
Publisher’s note
Springer Nature remains neutral with regard to jurisdictional claims in published maps and institutional affiliations.
Electronic supplementary material
Below is the link to the electronic supplementary material.
Rights and permissions
Open Access This article is licensed under a Creative Commons Attribution-NonCommercial-NoDerivatives 4.0 International License, which permits any non-commercial use, sharing, distribution and reproduction in any medium or format, as long as you give appropriate credit to the original author(s) and the source, provide a link to the Creative Commons licence, and indicate if you modified the licensed material. You do not have permission under this licence to share adapted material derived from this article or parts of it. The images or other third party material in this article are included in the article’s Creative Commons licence, unless indicated otherwise in a credit line to the material. If material is not included in the article’s Creative Commons licence and your intended use is not permitted by statutory regulation or exceeds the permitted use, you will need to obtain permission directly from the copyright holder. To view a copy of this licence, visit http://creativecommons.org/licenses/by-nc-nd/4.0/.
About this article
Cite this article
Zhao, W., Wang, Y., Jia, T. et al. The complete mitochondrial genome of Dimorphopterus japonicus (Hidaka, 1959) (Hemiptera, Lygaeoidea) and phylogenetic relationships within the Lygaeoidea superfamily. Sci Rep 14, 26374 (2024). https://doi.org/10.1038/s41598-024-78192-x
Received:
Accepted:
Published:
Version of record:
DOI: https://doi.org/10.1038/s41598-024-78192-x










