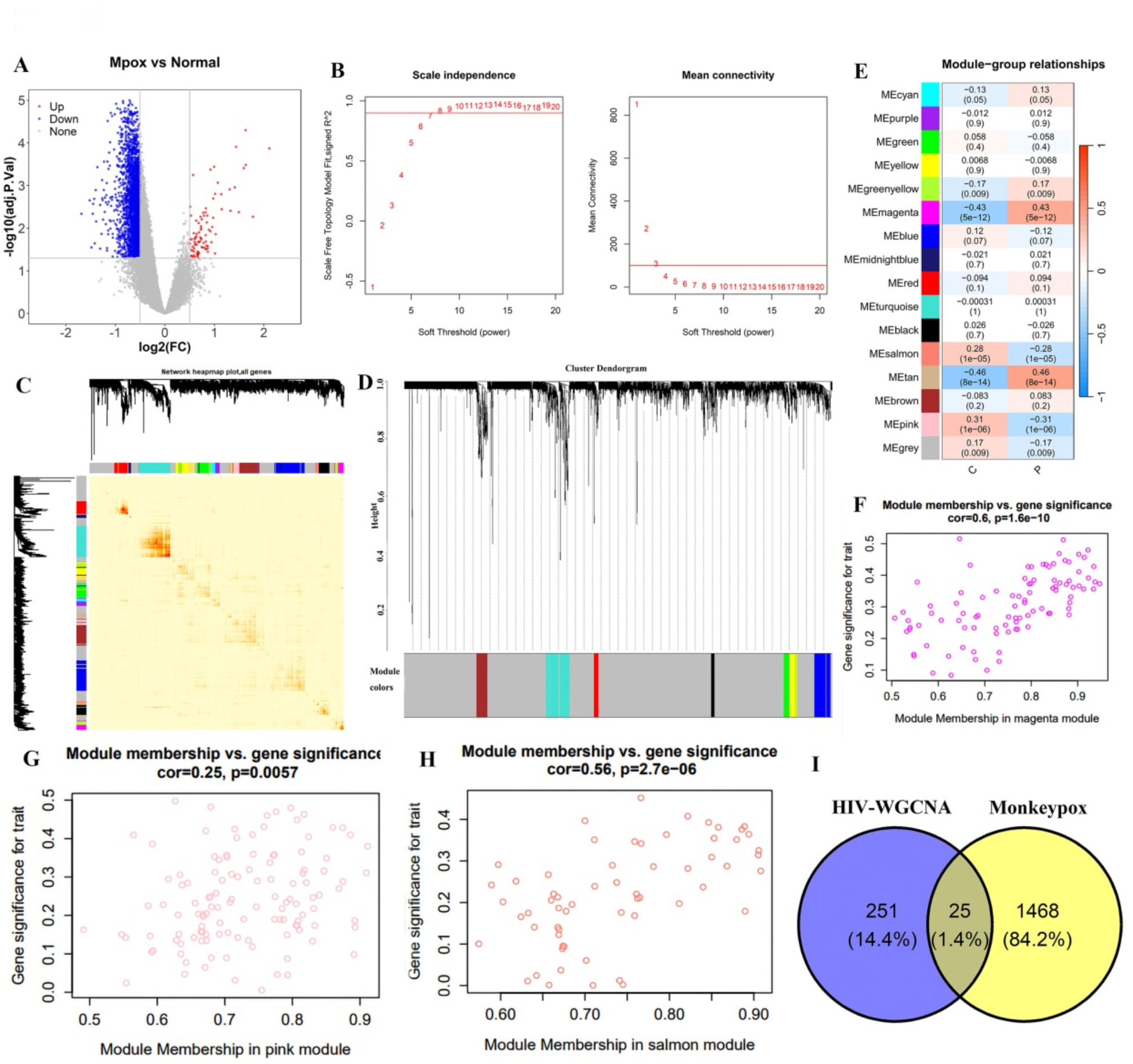
Fig. 2

A Volcano plots exhibiting DEGs of monkeypox infection. B and H WGCNA analysis in HIV and identification of key modules. (B) β = 8 was selected as the soft threshold with the combined analysis of scale independence and average connectivity; (C) Systematic clustering tree of samples; (D) Gene co-expression modules represented by different colors; (E) Heatmap of the association between modules and HIV; (F) Correlation plot between module membership and gene significance of genes included in the magenta module; (G) Correlation plot between module membership and gene significance of genes included in the pink module; (H) Correlation plot between module membership and gene significance of genes included in the salmon module. (I) Venn diagram showing the intersection of DEGs from monkeypox identified via Limma with the module genes from HIV in the magenta, salmon, and pink modules identified via WGCNA, resulting in 25 common genes.