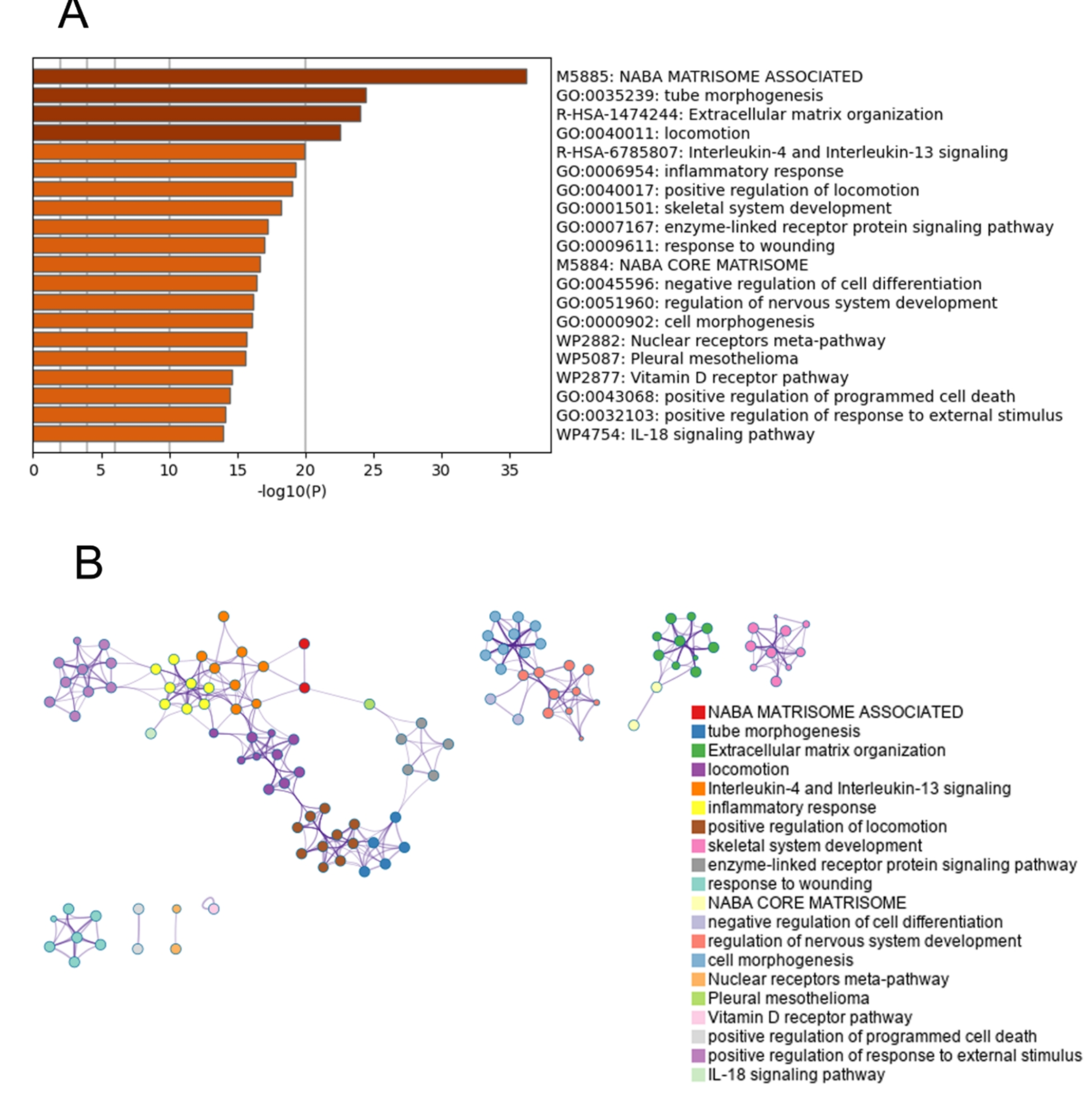
Fig. 2

GO enrichment analysis. (A) Gene ontology enrichment analysis shows 20 enrichment clusters of up-regulated in SNCA-KO clones. (B) Enrichment network visualization of up-regulated genes in SNCA-KO clones. Both analyses conducted at http://metascape.org. The KEGG database was used with permission for this figure26.