Abstract
The Parkinson’s disease protein, alpha-synuclein (α-syn/SNCA), is highly expressed in neurons and melanomas. The goal of this study was to reveal the mechanism(s) of α-syn’s involvement in melanoma pathogenesis. To decipher the genes and pathways affected by α-syn, we conducted an RNA sequencing analysis of human SK-MEL-28 cells and several SK-MEL-28 SNCA-KO clones. We identified 1098 significantly up-regulated genes and 660 significantly down-regulated genes. Several of the upregulated genes are related to the immune system, i.e., the inflammatory response and the matrisome. We validated five upregulated genes (IL-1β, SAA1, IGFBP5, CXCL8, and CXCL10) by RT-qPCR and detected IGFBP5 and IL-1β in spent media of control and SNCA-KO cells. The levels of each of these secreted proteins were significantly higher in the spent media of the SNCA-KO clones than control cells. These secreted proteins quite likely activate the immune response against SNCA-KO cells. We suggest that, conversely, high levels of α-syn expression in melanoma cells helps the cells evade the immune system by inhibiting the secretion of these immune activating factors.
Similar content being viewed by others
Introduction
Melanoma is an aggressive cancer of melanocytes, which are the pigment producing cells in the body1. Parkinson’s disease is a progressive neurodegenerative movement disorder characterized by the loss of dopaminergic neurons2,3. Several epidemiological studies have revealed a co-occurrence of PD and melanoma, and the co-occurrence is reciprocal in that melanoma patients have a higher risk of developing PD4,5, and PD patients have a higher risk of developing melanoma6,7,8. The possible mechanisms of the co-occurrence, such as defects in cellular detoxification, melanin biosynthesis, oxidative stress response, and endolysosomal trafficking, and associated genes, such as Parkin, SNCA, LRRK2, DJ-1, TRPM7, p53, have been discussed in detail elsewhere9,10. Our focus here is SNCA.
There are curious similarities between melanocytes and dopaminergic (DA) neurons which made us focus on SNCA, which codes for the protein α-synuclein (α-syn). Because melanocytes and DA neurons are derived from the neural crest, they have some similar properties: both cell types express α-syn, both express enzymes that hydroxylate tyrosine (tyrosinase and tyrosine hydroxylase), both synthesize pigment (melanin and neuromelanin), pigment protects against oxidizing intermediates in each cell type, and α-syn inhibits tyrosinase which can decrease the amount of pigment in melanocytes11. Cytotoxic aggregated and amyloid forms of α-syn have been implicated as the causative agent in idiopathic PD12,13, whereas alpha-syn inhibits melanin synthesis, which could make melanocytes with high levels of α-syn susceptible to UV-radiation. Thus, in PD α-syn causes cell death, whereas in melanoma, it, along with driver mutations, leads to uncontrolled growth and metastasis.
α-Syn is a small intrinsically unfolded protein that is highly expressed in neurons, as well as other tissues such as red blood cells14, retinal cells15, and in melanoma cells16. α-Syn localizes to nerve terminals where synaptic vesicles are docked17; it accelerates the kinetics of individual exocytotic events18; it promotes endocytosis and vesicular trafficking in a variety of cells19,20; and it binds histones21, DNA22, and may control specific gene transcription by modulating epigenetic regulatory functions17.
We suggest that α-syn has two roles in melanoma: it can initiate pathology and then propagate it. As the initiator, by inhibiting melanin biosynthesis in melanocytes, α-syn expression increases the probability of UV-damage. UV radiation can damage the DNA, creating mutations such as BRAFV600E, which leads to uncontrolled growth and metastasis. As the propagator, that is, as a pro-survival factor, α-syn, by unknown mechanisms, promotes the proliferation of B16 murine melanoma cells23 and human SH-SY5Y neuroblastoma cells24 and promotes the motility of SH-SY5Y cells and SK-MEL-28 human melanoma cells25. To try to uncover the mechanisms by which α-syn might be pro-survival to melanoma, we conducted a comparative RNA-seq analysis of human SK-MEL-28 melanoma cells and several SK-MEL-28 SNCA-KO clones to uncover genes/pathways influenced by α-syn. Based on the findings reported herein, we suggest that α-syn may also play a role in melanoma immune evasion.
Results
Gene Ontology (GO) and KEGG enrichment analysis of differentially expressed genes (DEGs)
To decipher the genes/pathways affected by α-syn (SNCA), we conducted a comparative RNA-seq analysis of human SK-MEL-28 control cells and three SK-MEL-28 SNCA-KO clones with homozygous SNCA-knockouts (KOs) (KO6, KO8, and KO9) and one hemizygous SNCA-KO (KO3) (Fig. S1). The analysis yielded the identification of DEGs up- or downregulated in response to knocking out SNCA. Figure 1 shows a volcano plot of the up- and down-regulated genes. Overall, there were 1098 up-regulated genes and 660 down-regulated genes (adjusted p values < 0.000001 and log2FC > 1 or < -1). Table 1 lists the top 15 up- and top 15 down-regulated genes. Up-regulated transcripts included IGFBP5, PI3, MAGEL2, FPR3, IL-1β, AXL, and CXCL10, and down-regulated transcripts included SLC12A7 (KCC4) and GALNT14.
Volcano plot. The bioinformatics analysis of RNA-seq results identified significant differentially expressed (DE) genes and signaling pathways. The volcano plot was generated to visualize DE genes. The x-axis represents the log2FC, and the y-axis represents the significance of gene expression in knock-out versus control samples. Increasing values of “-log10P” indicate increasing significance.
The GO and KEGG enrichment analysis (http://metascape.org) identified up-regulated genes in the categories NABA matrisome associated, tube morphogenesis, extracellular morphogenesis, locomotion, interleukin-4 and interleukin-13 signaling, and the inflammatory response (Fig. 2A,B). Down-regulated genes were in the categories herpes simplex virus 1 infection, modulation of chemical synaptic transmission, and axon guidance, among others (Fig. S2A,B). Our focus in this report was the immunological aspects of SNCA. To that end, heatmaps of genes involved in the inflammatory response and the NABA matrisome-associated are shown in Fig. 3A,B, respectively. Several of these genes were validated, as follows.
GO enrichment analysis. (A) Gene ontology enrichment analysis shows 20 enrichment clusters of up-regulated in SNCA-KO clones. (B) Enrichment network visualization of up-regulated genes in SNCA-KO clones. Both analyses conducted at http://metascape.org. The KEGG database was used with permission for this figure26.
Heatmap. Bioinformatics analysis of the RNA-seq results identified significant differentially expressed (DE) genes and signaling pathways. Heatmap (A) was generated to visualize the significant DE genes that belong to GO category “regulation of inflammatory response.” Heatmap (B) shows significant DE genes that belong to GO category “NABA Matrisome Associated.”
Validation of RNA‑seq data by qPCR
We validated five of the up-regulated genes, four of which are indicated in the heatmaps (Fig. 3), and two of the down-regulated genes by PCR methods (Table 2). In some cases, we validated changes in transcript levels in the human melanoma cell line WM983B, which expresses α-syn, in two WM983-B SNCA-KO clones (Table 3). Additionally, we detected secreted IL-1β and IGFBP5 in the spent media of SK-MEL-28 and WM983B cells. Using the WM983B cell lines broadened the scope of our RNA-seq results, as shown below.
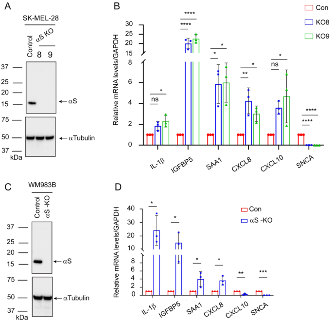
qPCR was conducted to assess transcript levels in control and KOs for the up-regulated genes IL-1β, IGFBP5, SAA1, CXCL8, and CXCL10 (Figs. 1 and 3; Table 2). Transcript levels were also evaluated for two down-regulated genes (GALNT14 and SLC12A7) (Table 2, Fig. S3). Western blotting confirmed that SK-MEL-28 control cells express α-syn whereas the SNCA-KO clones KO8 and KO9 do not (Fig. 4A). qPCR analysis revealed that the IL-1β, IGFBP5, SAA1, CXCL8, and CXCL10 transcripts were all higher in each of the two KO clones compared to control cells, with eight of ten comparisons showing significant increases between KO and control Fig. 4B). Compared to the controls, the mean transcript levels for KO8 and KO9 increased by 108%, 2,037%, 494%, 263% and 314% for IL-1β, IGFBP5, SAA1, CXCL8, and CXCL10, respectively.
RT-qPCR validation of RNA-seq data using SK-MEL-28 and WM983B cells. (A) Representative western blots of α-syn and α-tubulin in lysates of the control, KO8, and KO9 cells cultured in vitro. (B) RT-qPCR analyses of differentially expressed genes in the control and KO cells. Relative mRNA levels in fold-change of IL-1β, IGFBP5, SAA1, CXCL8, CXCL10, and SNCA normalized to housekeeping gene GAPDH. Relative expression was calculated using the comparative CT method (2−ΔΔCT). Triplicates were used per biological sample. Data are mean ± s.d. A one-way ANOVA with Dunnett post hoc test was used to determine p values (n = 3). *p ≤ 0.05; **p ≤ 0.01; ****p ≤ 0.0001. (C) Representative western blot of α-syn and α-tubulin in lysates of the control and α-syn KO WM983B cells cultured in vitro. (D) RT-qPCR results show gene expression in control and α-syn KO cells on selected transcripts. The comparative CT method (2−ΔΔCT) was adopted to calculate the relative mRNA levels of respective genes normalized to the housekeeping gene GAPDH and represented in graphs. Transcripts analyzed are IL-1β, IGFBP5, SAA1, CXCL8, CXCL10, and SNCA. Data are mean ± s.d. Statistical analysis was performed by using a one-tailed Student’s t-test with unequal variances (n = 3). *p < 0.05, ***p < 0.001. Uncropped blots are shown in Fig. S4.
We also tested whether the transcripts for IGFBP5, IL-1β, SAA1, CXCL8, and CXCL10 were up-regulated in a SNCA-KO clone of the WM983B human cutaneous melanoma cell line. Figure 4C shows western blot analysis of lysates of WM983B control cells and the SNCA-KO clone; the KO clone is devoid of α-syn expression. qPCR analysis revealed significant increases in the IL-1β, IGFBP5, SAA1, and CXCL8 transcripts and a significant decrease in the CXCL10 transcript (Fig. 4D). Compared to the control, the mean transcript levels in the SNCA-KO clone increased by 2,313%, 1402%, 300% and 263% for IL-1β, IGFBP5, SAA1, CXCL8, and decreased 78% for CXCL10.
Knocking out α-syn expression increases the secretion of IL-1β and IGFBP5
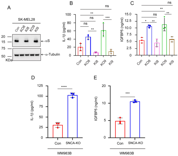
Given the higher levels of IGFBP5 and IL-1β transcripts in the SNCA-KO clones relative to the control cells, we asked whether the KO clones secrete more IGFBP5 and IL-1β than control cells. To detect these two proteins, we used the human IL-1 β/IL-1F2 Quantikine ELISA Kit and human IGFBP5-5 Duo set Quantikine ELISA kit. We also used SK-MEL-28 SNCA-KI clones, where α-syn was reintroduced into the respective KO clone via lentivirus (Fig. 5A). We detected on average 20 pg/ml of IL-1β from SK-MEL-28 control cells, and this value increased to 45 pg/ml and 60 pg/ml (p = 0.0023) for KO8 and KO9 (Fig. 5B), respectively. Clones KI8 and KI9 secreted approximately 10 pg/ml. Using the same ELISA assay, we tested IGFBP5 secretion in the various SK-MEL-28 cells. Control and KI clones secreted 5 ng/ml of IGFBP5, whereas KO clones secreted approximately twice as much IGFBP5, i.e., KO8 and KO9 secreted 10 ng/ml (p = 0.0118) and 11 ng/ml (p = 0.0046) (Fig. 5C), respectively.
Loss of α-syn expression increases IL-1β and IGFBP-5 secretion in SK-MEL-28 and WM983B cells. (A) Representative western blot of α-syn and α-tubulin in lysates of SK-MEL-28 control, SNCA-KO, and SNCA-KI cells. ELISA analysis of secreted IL-1β (B) and IGFBP5 (C) levels from the culture medium of control, SNCA-KO (KO8 and KO9) and SNCA-KI (KI8 and KI9) cells cultured in vitro. Two technical replicates were used per biological sample. Data are mean ± s.d. P-values were determined using a one-way ANOVA with a Bonferonni correction for multiple comparisons (n = 3). ELISA analysis of secreted IL-1β (D) and IGFBP5 (E) levels from the culture medium of WM983B control, SNCA- KO cells cultured in vitro. Two technical replicates were used per biological sample. Data are mean ± s.d. P-values were determined using a one-tailed Student’s t-test with equal variances (n = 3). ***p < 0.001, ****p < 0.0001. Uncropped blots are shown in Fig. S4.
We also tested for secretion of IL-1β and IGFBP5 from the WM983B control and KO cells. Using the ELISA assay, we found that the WM983B SNCA-KO clone secreted approximately 300% more IL-1β than the control cells (p = 5.7 × 10− 5) (Fig. 5D). Similarly, the WM983B SNCA-KO clone secreted approximately 120% more IGFBP5 than the control cells (p = 2.3 × 10− 4) (Fig. 5E).
Discussion
This work was undertaken to determine which genes are differentially expressed in human cutaneous melanoma cells in which the SNCA gene was knocked out. Given that we have previously reported that SK-MEL-28 SNCA-KO cells are defective in migration, invasion, motility, and growth25,34, we anticipated these pathways, and many others, would be enriched with differentially expressed genes (Figs. 2A,B and S2A,B). Overall, the results provided herein are a blueprint for future studies.
We conducted an RT-qPCR validation of five upregulated genes and two downregulated genes using SK-MEL-28 and the SNCA-KO clones and all changes followed the expected direction, and in 83% of twelve comparisons the increases or decreases were significant (Fig. 4B, S3). We also demonstrated that transcripts of four of the five upregulated genes increased in the WM983B SNCA-KO clone relative to the control cells. CXCL10 was unusual because its transcript decreased in the WM983B SNCA-KO, and we do not know the reason for this decrease. The purpose of using the WM983B line was to see whether the results obtained from the SK-MEL-28 line would be similar in another melanoma line, and we consider an 80% success rate as quite good. We also note that our RNAseq dataset was analyzed by another group, independent from us, who sought to determine if loss of SNCA expression affected the transcript levels of genes associated with the nucleolus. This group found 37 upregulated and 27 downregulated nucleolar associated gene transcripts35. Six of the transcripts exhibiting the largest changes were validated by qRT-PCR and all showed changes in the expected direction.
One enrichment cluster of the down-regulated genes, i.e., “L1CAM interactions,” is of particular interest (Fig. S2). We recently reported that SK-MEL-28 SNCA-KO clones have significantly lower levels of the neuronal adhesion protein L1CAM compared to control cells25. Because L1CAM, which is a signal transducer, is involved in cell signaling36, a decrease in the level of L1CAM in KO clones could certainly disrupt or eliminate key interactions of L1CAM with other macromolecules.
Another pathway in our GO analysis of the RNA-seq results that is consistent with our previous work is the upregulation of genes in the category “positive regulation of programmed cell death” (Fig. 2A,B). We previously reported that SK-MEL-28 SNCA-KO xenografts exhibit increased levels of both ferric iron and ferritin relative to controls, and we tested whether the xenografts exhibited increased apoptosis34. Xenograft sections were analyzed for DNA fragmentation using the TdT-mediated, dUTP-biotin nick-end labeling (TUNEL) assay. We found that, on average, the sections from the KO xenografts had two- to three-fold higher amounts of DNA fragmentation than SK-MEL-28 control cells (which expressed α-syn). Collectively, SNCA-KO xenografts had higher levels of apoptotic markers than the control xenografts, which had implied an upregulation of programmed cell death genes, which we have verified herein. Whether these apoptotic markers are also higher in the WM983B SNCA-KO cells will be the subject of future investigations.
Two GO categories that were upregulated in the SNCA-KO cells relative to control cells were the “inflammatory response” and “locomotion” (Fig. 2A,B). Some of the genes in these categories were validated by RT-PCR and ELISA. When we refer to locomotion it does not mean migration and metastasis of melanoma cells; instead, we suggest that locomotion refers to the movement or infiltration of immune cells (T cells, neutrophils, and macrophages) in response to the secretion of the cytokines/chemokines (CXCL8, CXCL-10, IL-1β, and possibly others that we did not validate) by the SNCA-KO tumor cells. The possible roles of these secreted factors are as follows.
CXCL8 secreted by melanoma cells promotes tumor growth and angiogenesis37, and elevated CXCL8 levels in the serum of melanoma patients positively correlates with disease progression38. CXCL10 binds to and activates the CXCR3 receptor, which is predominantly expressed on activated T lymphocytes (Th1) natural killer (NK) cells, inflammatory dendritic cells, macrophages, and B cells39. Co-expression of CXCL10 and CXCR3 predicts an increased metastatic potential and poor overall survival40. However, a recent study argues that increased production of CXCL10 in the tumor microenvironment by immune cells is a positive prognostic factor for response to immunotherapy41 suggesting the source of CXCL10, target cells and the stage of cancer dictate the outcome of immune responses. IL-1β secreted by melanoma cells promotes macrophage infiltration and angiogenesis42. The upregulation of the IL-4 and IL-13 signaling pathways (Fig. 2A,B) suggest that these cytokines, if secreted by SNCA-KO cells, may lead to an increase in the Th1/Th2 imbalance in the tumor microenvironment leading to Th2 skewing which may promote tumor progression43. Lastly, IGFBP5 is a tumor suppressor27. Collectively, these findings raise the possibility that the secretion of these cytokines could decrease the anti-tumor response against SNCA-KO melanoma cells. Alternatively, we cannot rule out the possibility that SNCA-KO melanoma cells are ‘immunologically hot’ in the sense that they more efficiently recruit immune cells into the tumor microenvironment which enhances anti-tumor responses.
The matrisome is an ensemble of over 1000 genes that encode extracellular matrix (ECM) and ECM-associated proteins44. The core matrisome is made up of collagens, fibronectins, laminins, fibrillins, proteoglycans, and many other proteins, whereas matrisome-associated proteins fall into the categories ECM-affiliated (mucins, C-type lectins, annexins, galectins, etc.) and ECM regulators (lysyl oxidase, cathepsins, tissue inhibitors of metalloproteinases (TIMPS), transforming growth factor beta (TGFβ), bone morphogenic proteins (BMPs), Wnts, and cytokines). We discussed above how the loss of α-syn expression results in the upregulation of transcripts for cytokines and chemokines. The loss of α-syn expression also results in the upregulation of transcripts of lysyl oxidase (LOX and LOXL2), matrix metalloproteinases (MMP1,8,10,13) and their inhibitors (TIMP1, TIMP3), TGFβ, and other genes (Fig. 3B). Depending on the balance of pro- and anti-tumorigenic factors secreted by SNCA-KO melanoma cells, the net result will likely be immune infiltration and suppression of tumor growth or remodeling of the ECM such that tumor cells escape the ECM and proliferate. Clearly, more experimentation is required to determine how loss of α-syn expression in melanoma cells affects the immune system.
In sum, this is the first report of RNA sequencing of a human cutaneous melanoma cell line in which the gene coding for the Parkinson’s disease-associated protein, α-syn, is knocked out. We have already shown that in vitro the SK-MEL-28 SNCA-KO clones are less invasive and less migratory than the control cells that express α-syn, and that these KO clones grafted into SCID mice grow significantly slower than the control cells34. Whether this slower growth of the engrafted KO clones is a consequence of their secretion of chemokines and cytokines is not known currently. Our results raise the possibility that knocking down the expression of α-syn in melanomas might activate the anti-tumor immune response.
Limitations of the study
-
(1)
The RNA sequencing was conducted on only one human melanoma cell line (SK-MEL-28). We of course would have liked to test several melanoma control and SNCA-KO cell lines, but this was beyond the scope of this study.
-
(2)
We did not conduct any immunological assays that determined whether the secreted factors (IL-1β, IGFBP5, CXCL8, and CXCL10) from SK-MEL-28 SNCA-KO clones are pro-survival or pro-death. Further experimentation will examine this issue.
Methods
Cell lines and cell culture
The SK-MEL-28 was purchased from American Type Culture Collection (ATCC, Manassas, VA). This cell line and its SNCA-KO clones were authenticated by STR analysis and were free of mycoplasma. SK-MEL-28 parental cells and its SNCA-KO clones were propagated in DMEM supplemented with 10% fetal bovine serum (FBS) and 1% penicillin–streptomycin. WM983B was purchased from Rockland Immunochemicals, Inc., PA and cultured in RPMI 1640 medium supplemented with 10% fetal bovine serum (FBS) and 1% penicillin–streptomycin. CRISPR/Cas9 genome editing was used to target SNCA in WM983B cells as described previously for SK-MEL-28 cells34 using α-syn CRISPR/Cas9 knockout plasmid (Santa Cruz Biotechnology # sc-417273-NIC). Lentivirus particles expressing human α-syn under cytomegalovirus (CMV) promoter (Applied Biological Materials, Inc, Canada) was used to re-express α-syn in SK-MEL-28 SNCA-KO cells as described previously34.
RNA sequencing
After harvesting SK-MEL-28 (controls and KOs) cells, the total RNA was extracted using the E.Z.N.A column-based total RNA kit (Omega BioTek, catalog number R6834-01) following the manufacturer’s protocol. Total RNA concentration was determined using Nanodrop spectrophotometer. Samples were then assessed for RNA integrity number (RIN) in the LSUHSC Research Core Facility. The maximum desirable score for this test is 10, and the samples we isolated had RINs > 8. The samples were shipped on dry ice to Indiana University (IU) School of Medicine Center Medical Genomics for RNA sequencing. The samples sent for sequencing were SNCA-KO3 (n = 3), SNCA-KO6 (n = 3), SNCA-KO8 (n = 3), SNCA-KO9 (n = 3), SK-Mel-28 Control (n = 3), and SK-Mel-28 Crispr-Control (n = 2). The “SK-Mel-28 Control” cells were purchased from ATCC. The SK-Mel-28 “Crispr-Control” cells were SK-MEL-28 cells that were sorted into single cells. A single SK-MEL-28 cell was then expanded, and this clone designated as the “Crispr-Control.” An Illumina HiSeq 4000 instrument was used for the analysis.
Western blotting
Preparation of cell lysates, SDS/PAGE, and western blot analysis was carried out as described previously34. Protein samples were extracted from total cell lysates using RIPA buffer (50 mM Tris HCL, pH 7.4, 1% NP-40, 0.5% sodium deoxycholate, 0.1% SDS, 5 mM EDTA) and subjected to electrophoresis using NuPAGE™ 4 to 12%, Bis-Tris precast polyacrylamide gel (Invitrogen # NP0323BOX) and subsequently transferred to polyvinylidene difluoride (PVDF) membrane using (Trans-Blot® Turbo™ Mini PVDF Transfer Pack, Bio-Rad # 1704156). The membranes were often cut into strips and the individual strips were hybridized with indicated primary antibodies overnight at 4 °C followed by incubation with respective horse radish peroxidase conjugates. Protein bands were detected using an enhanced chemiluminescence substrate (Clarity™ Western ECL Substrate, Bio-Rad #170–5060) and the images were acquired using Biorad Chemidoc-MP imaging system. α-Tubulin blots were used as loading controls.
The immunoblots of α-syn in Figs. 4A,C and 5A were not subjected to statistical or quantitative analysis. These blots were utilized solely for validating the cell lines demonstrating α-syn expression or lack of expression in control, KO, and KI cell lines; thus, replicates were deemed unnecessary. Additionally, these cell lines have been employed in our previously published works25,34,45.
RNA extraction, cDNA preparation, and qPCR
Total RNA was extracted from cells using E.Z.N.A column-based total RNA kit (Omega BioTek). Total RNA concentration was measured using a NanoDrop spectrophotometer (Thermo Scientific) and the purity of the samples was estimated by the OD ratios (A260/A280, ranging within 1.8–2.2). cDNA was synthesized using oligo(dT)/random primer mediated reverse transcription using the iScript cDNA Synthesis Kit (Bio-Rad) with 1 µg of DNA-free total RNA as input. Amplification was performed with Applied Biosystems TaqMan™ Gene Expression Assays with primer/probe sets for SNCA (Hs00240906), SAA1 (Hs00761940), IGFBP5 (Hs00181213), CXCL10 (Hs00171042), CXCL8 (Hs00174103), IL-1β (Hs00174097), GAPDH (Hs02786624). using Bio-Rad CFX384 Touch Real-Time PCR System. Data analyses were performed using Bio-Rad Software to measure the threshold cycle (CT) for each reaction. The comparative CT method (2−ΔΔCT) was used for the relative quantification of the target gene. Data were normalized to GAPDH messenger RNA (mRNA) levels and expressed as a relative fold change compared to control samples. For the qPCR analysis of GALNT14 and SLC12A7, we used primer/probe sets GALNT14 (Hs.PT.58.38663215) and SLC12A7 (Hs.PT.58.192727890) purchased from IDT.
ELISA
The secretion of cytokines IL-1β and IGFBP5 was quantified using human IL-1β/IL-1F2 Quantikine ELISA Kit (DLB50, RD Systems) and Human IGFBP5 Duo set Quantikine ELISA kit (DY875, RD Systems). Briefly, when the cells reached confluence, they were washed with PBS and transferred to serum-free media. After 48 h the media was collected and centrifuged at 3000 rpm for 5 min to remove the cell debris and concentrated using Amicon ultra centrifugal filter 10 kDa cutoff filters (UFC9010, Millipore Sigma). The concentrated media was subjected to the ELISA assay according to the manufacturer’s protocol. The absorbance was detected at the appropriate wavelength using (ThermoFisher Scientific) plate readers. IL-1β and IGFBP5 concentrations were calculated from the standard curve for the respective protein by plotting the mean absorbance (y-axis) against the protein concentration (x-axis).
GO and KEGG enrichment analysis of differentially expressed genes (DEGs)
RNA-seq analysis
The RNA-seq data was analyzed using R with custom codes (see Data and Code Availability). The “DEseq2” R package was used for the DE analysis with RNA-seq gene count matrix as input46. DEseq2 uses the Benjamini Hochberg procedure for multiple testing to calculate adjusted P-values (Padj)47. The log2FC > 1 or < -1 and Padj < 0.05 were used as cutting off condition for selecting significant DE genes. The “clusterProfiler” package (https://bioconductor.org/packages//2.10/bioc/html/clusterProfiler.html) and “WebGestalt” (https://www.webgestalt.org/) were used for gene function enrichment analysis48,49. The “pheatmap” package (https://www.rdocumentation.org/packages/pheatmap/versions/1.0.12/topics/pheatmap) was used to visualize the transcript per million (TPM) values of the DE genes.
Statistical analyses
Hypothesis testing methods included a one-way analysis of variance (ANOVA) with a Dunnett post hoc test or Bonferroni correction when comparing multiple groups to control or a two-tailed Student’s t-test when comparing two groups. All data were analyzed using GraphPad Prism (version 6) software or Kaleida Graph (version 4.5) and expressed as mean ± standard deviation (s.d.) of at least three independent experiments. A p-value of < 0.05 was considered significant.
Data availability
(1) The RNA-seq data generated and analyzed during this study are archived at GEO (https://www.ncbi.nlm.nih.gov/geo/) with accession number GSE245046. (2) The RNA-seq data was analyzed using R with custom codes, which may be found at: https://github.com/schoo7/SCNA_KO.
References
Bastian, B. C. The molecular pathology of melanoma: an integrated taxonomy of melanocytic neoplasia. Annu. Rev. Pathol. 9, 239–271 (2014).
Kalia, L. V. & Lang, A. E. Parkinson’s disease. Lancet. 386, 896–912 (2015).
Dawson, T. M., Ko, H. S. & Dawson, V. L. Genetic animal models of Parkinson’s disease. Neuron. 66, 646–661 (2010).
Gao, X., Simon, K. C., Han, J., Schwarzschild, M. A. & Ascherio, A. Family history of melanoma and Parkinson disease risk. Neurology. 73, 1286–1291 (2009).
Freedman, D. M., Travis, L. B., Gridley, G. & Kuncl, R. W. Amyotrophic lateral sclerosis mortality in 1.9 million US cancer survivors. Neuroepidemiology. 25, 176–180 (2005).
Bajaj, A., Driver, J. A. & Schernhammer, E. S. Parkinson’s disease and cancer risk: a systematic review and meta-analysis. Cancer Causes Control. 21, 697–707 (2010).
Rugbjerg, K., Friis, S., Lassen, C. F., Ritz, B. & Olsen, J. H. Malignant melanoma, breast cancer and other cancers in patients with Parkinson’s disease. Int. J. Cancer. 131, 1904–1911 (2012).
Schwid, S. R. et al. Cancer incidence in a trial of an antiapoptotic agent for Parkinson’s ddsease. Mov. Disord. 25, 1801–1808 (2010).
Bose, A., Petsko, G. A. & Eliezer, D. Parkinson’s disease and melanoma: Co-occurrence and mechanisms. J. Parkinsons Dis. 8, 385–398 (2018).
Dean, D. N. & Lee, J. C. Linking Parkinson’s disease and melanoma: interplay between alpha-synuclein and Pmel17 amyloid formation. Mov. Disord. 36, 1489–1498 (2021).
Pan, T., Zhu, J., Hwu, W. J. & Jankovic, J. The role of alpha-synuclein in melanin synthesis in melanoma and dopaminergic neuronal cells. PLoS One. 7, e45183. https://doi.org/10.1371/journal.pone.0045183 (2012).
Singleton, A. B. et al. Alpha-synuclein locus triplication causes Parkinson’s disease. Science. 302, 841–841 (2003).
Luk, K. C. et al. Pathological alpha-synuclein transmission initiates Parkinson-like neurodegeneration in nontransgenic mice. Science. 338, 949–953 (2012).
Scherzer, C. R. et al. Molecular markers of early Parkinson’s disease based on gene expression in blood. Proc. Natl. Acad. Sci. USA 104, 955–960 (2007).
Martinez-Navarrete, G. C., Martin-Nieto, J., Esteve-Rudd, J. & Angulo, A. Cuenca, N. alpha-synuclein gene expression profile in the retina of vertebrates. Mol. Vis. 13, 949–961 (2007).
Matsuo, Y. & Kamitani, T. Parkinson’s disease-related protein, alpha-synuclein, in malignant melanoma. PLoS One. 5, e10481 (2010).
Surguchov, A. Alpha-synuclein and mechanisms of epigenetic regulation. Brain Sci. https://doi.org/10.3390/brainsci13010150 (2023).
Logan, T., Bendor, J., Toupin, C., Thorn, K. & Edwards, R. H. Alpha-synuclein promotes dilation of the exocytotic fusion pore. Nat. Neurosci. 20, 681–689 (2017).
Ben Gedalya, T. et al. Alpha-synuclein and polyunsaturated fatty acids promote clathrin-mediated endocytosis and synaptic vesicle recycling. Traffic. 10, 218–234 (2009).
Patel, D. et al. Alpha-synuclein inhibits Snx3-retromer-mediated retrograde recycling of iron transporters in S. Cerevisiae and C. Elegans models of Parkinson’s disease. Hum. Mol. Genet. 27, 1514–1532 (2018).
Goers, J. et al. Nuclear localization of alpha-synuclein and its interaction with histones. Biochemistry. 42, 8465–8471 (2003).
Schaser, A. J. et al. Alpha-synuclein is a DNA binding protein that modulates DNA repair with implications for Lewy body disorders. Sci. Rep. 9, 10919 (2019).
Israeli, E. et al. Alpha-synuclein expression selectively affects tumorigenesis in mice modeling Parkinson’s disease. PLoS One. 6, e19622 (2011).
Rodriguez-Losada, N. et al. Overexpression of alpha-synuclein promotes both cell proliferation and cell toxicity in human SH-SY5Y neuroblastoma cells. J. Adv. Res. 23, 37–45 (2020).
Gajendran, N., Rajasekaran, S. & Witt, S. N. Knocking out alpha-synuclein in melanoma cells downregulates L1CAM and decreases motility. Sci. Rep. 13, 9243 (2023).
Kanehisa, M., Furumichi, M., Sato, Y., Kawashima, M. & Ishiguro-Watanabe M. KEGG for taxonomy-based analysis of pathways and genomes. Nucleic Acids Res. 51, D587–D592 (2023).
Wang, J. et al. Insulin-like growth factor binding protein 5 (IGFBP5) functions as a tumor suppressor in human melanoma cells. Oncotarget. 6, 20636–20649 (2015).
Masters, S. L., Simon, A., Aksentijevich, I. & Kastner, D. L. Horror autoinflammaticus: the molecular pathophysiology of autoinflammatory disease (*). Annu. Rev. Immunol. 27, 621–668 (2009).
Badolato, R. et al. Serum amyloid A is a chemoattractant: induction of migration, adhesion, and tissue infiltration of monocytes and polymorphonuclear leukocytes. J. Exp. Med. 180, 203–209 (1994).
Rotondi, M., Coperchini, F., Latrofa, F. & Chiovato, L. Role of chemokines in thyroid cancer microenvironment: is CXCL8 the main player? Front. Endocrinol. (Lausanne). 9, 314 (2018).
Karin, N. & Razon, H. Chemokines beyond chemo-attraction: CXCL10 and its significant role in cancer and autoimmunity. Cytokine. 109, 24–28 (2018).
Lin, W. R. & Yeh, C. T. GALNT14: an emerging marker capable of predicting therapeutic outcomes in multiple cancers. Int. J. Mol. Sci. 21 https://doi.org/10.3390/ijms21041491 (2020).
Gagnon, K. B., Di Fulvio, M. A molecular analysis of the na(+)-independent cation chloride cotransporters. Cell. Physiol. Biochem. 32, 14–31 (2013).
Shekoohi, S. et al. Knocking out alpha-synuclein in melanoma cells dysregulates cellular iron metabolism and suppresses tumor growth. Sci. Rep. 11, 5267 (2021).
Arnold, M. R. et al. Alpha-synuclein regulates nucleolar DNA double-strand break repair in melanoma. bioRxiv [Preprint]. 2024 Jan 14:2024.01.13.575526. https://doi.org/10.1101/2024.01.13.575526
Maness, P. F. & Schachner, M. Neural recognition molecules of the immunoglobulin superfamily: signaling transducers of axon guidance and neuronal migration. Nat. Neurosci. 10, 263–263 (2007).
Wu, S., Singh, S., Varney, M. L., Kindle, S. & Singh, R. K. Modulation of CXCL-8 expression in human melanoma cells regulates tumor growth, angiogenesis, invasion, and metastasis. Cancer Med. 1, 306–317 (2012).
Ugurel, S., Rappl, G., Tilgen, W. & Reinhold, U. Increased serum concentration of angiogenic factors in malignant melanoma patients correlates with tumor progression and survival. J. Clin. Oncol. 19, 577–583 (2001).
Liu, M., Guo, S. & Stiles, J. K. The emerging role of CXCL10 in cancer (review). Oncol. Lett. 2, 583–589 (2011).
Wightman, S. C. et al. Oncogenic CXCL10 signalling drives metastasis development and poor clinical outcome. Br. J. Cancer. 113, 327–335 (2015).
Reschke, R. et al. Immune cell and tumor cell-derived CXCL10 is indicative of immunotherapy response in metastatic melanoma. J. Immunother. Cancer 9 (2021).
Okamoto, M. et al. Constitutively active inflammasome in human melanoma cells mediating autoinflammation via caspase-1 processing and secretion of interleukin-1 beta. J. Biol. Chem. 285, 6477–6488 (2010).
Lauerova, L. et al. Malignant melanoma associates with Th1/Th2 imbalance that coincides with disease progression and immunotherapy response. Neoplasma. 49, 159–166 (2002).
Naba, A. et al. The extracellular matrix: tools and insights for the omics era. Matrix Biol. 49, 10–24 (2016).
Aloy, N. M., Coughlan, C., Graner, M. W. & Witt, S. N. Possible regulation of the immune modulator tetraspanin CD81 by alpha-synuclein in melanoma. Biochem. Biophys. Res. Commun. 734, 150631 (2024).
Love, M. I., Huber, W. & Anders, S. Moderated estimation of Fold change and dispersion for RNA-seq data with DESeq2. Genome Biol. 15, 550 (2014).
Benjamini, Y. & Hochberg, Y. Controlling the false discovery rate: a practical and powerful approach to multiple testing. J. R. Soc. Ser. B. 57, 289–300 (1995).
Wu, T. et al. clusterProfiler 4.0: a universal enrichment tool for interpreting omics data. Innov. (Camb). 2, 100141. https://doi.org/10.1016/j.xinn.2021.100141 (2021).
Liao, Y., Wang, J., Jaehnig, E. J., Shi, Z. & Zhang, B. WebGestalt 2019: gene set analysis toolkit with revamped UIs and APIs. Nucleic Acids Res. 47, W199–W205 (2019).
Acknowledgements
This study was supported by funds from the Feist-Weiller Cancer Center and the former Chancellor (Ghali) of LSU Health Sciences Center in Shreveport to S.N.W.
Author information
Authors and Affiliations
Contributions
L.C.: validated down-regulation of GALNT14 and KCC4. N.G. contributed to the study’s conception, experimentation, data analysis, interpretation, and validated RNA-seq by ELISA in WM983B and SK-MEL-28 cells. S.C.: Conducted the bioinformatics analysis and data visualization. S.R.: contributed to the study’s conception, experimentation, data analysis, interpretation, helped in writing the manuscript. S.R. knocked out SNCA in WM983B cell line, performed lentiviral transduction, and validated RNA-seq by RT-PCR in WM983B and SKMEL-28 cells. S.S.: participated in the study design, knocked out the SNCA in SK-MEL-28 cells, and contributedto the interpretation of the results. S.N.W.: conception, project oversite, data analysis, wrote and edited the manuscript. X.Y.: Participated in the discussion about the genes that are differentially expressed in the KOcells. All authors reviewed the original and revised manuscripts.
Corresponding author
Ethics declarations
Competing interests
The authors declare no competing interests.
Additional information
Publisher’s note
Springer Nature remains neutral with regard to jurisdictional claims in published maps and institutional affiliations.
Electronic supplementary material
Below is the link to the electronic supplementary material.
Rights and permissions
Open Access This article is licensed under a Creative Commons Attribution-NonCommercial-NoDerivatives 4.0 International License, which permits any non-commercial use, sharing, distribution and reproduction in any medium or format, as long as you give appropriate credit to the original author(s) and the source, provide a link to the Creative Commons licence, and indicate if you modified the licensed material. You do not have permission under this licence to share adapted material derived from this article or parts of it. The images or other third party material in this article are included in the article’s Creative Commons licence, unless indicated otherwise in a credit line to the material. If material is not included in the article’s Creative Commons licence and your intended use is not permitted by statutory regulation or exceeds the permitted use, you will need to obtain permission directly from the copyright holder. To view a copy of this licence, visit http://creativecommons.org/licenses/by-nc-nd/4.0/.
About this article
Cite this article
Rajasekaran, S., Cheng, S., Gajendran, N. et al. Transcriptomic analysis of melanoma cells reveals an association of α-synuclein with regulation of the inflammatory response. Sci Rep 14, 27140 (2024). https://doi.org/10.1038/s41598-024-78777-6
Received:
Accepted:
Published:
Version of record:
DOI: https://doi.org/10.1038/s41598-024-78777-6
Keywords
This article is cited by
-
Peripheral SNCA+ cells as a poor prognostic factor for nivolumab therapy in advanced gastric cancer
Discover Oncology (2025)
-
Revisiting the alpha-synuclein paradox in melanoma-Parkinson’s disease connection: more than a tale of two cell fates
Cellular and Molecular Life Sciences (2025)







