Fig. 3
From: Exploring the ceRNA network involving AGAP2-AS1 as a novel biomarker for preeclampsia

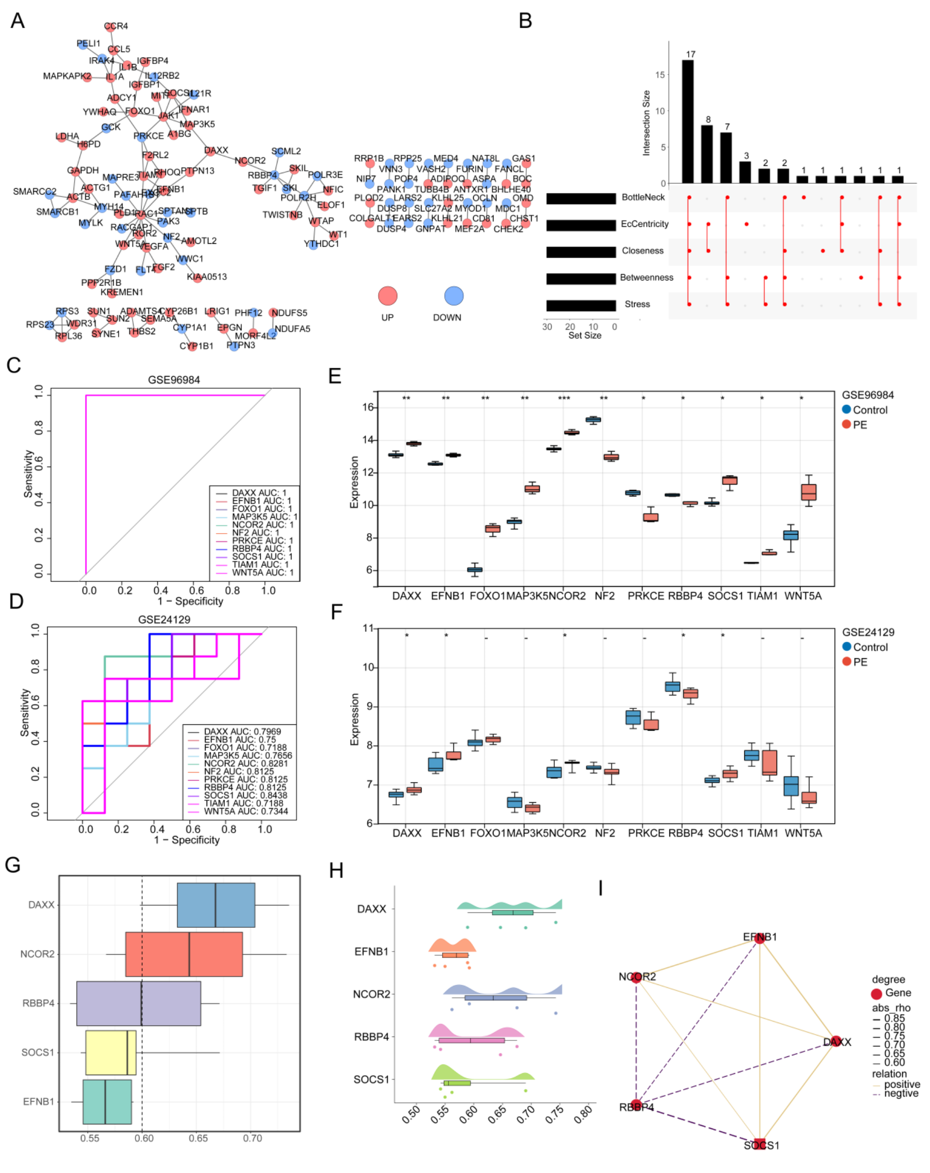
Screening of biomarkers. (A) Construction of PPI network. Red circles indicate up-regulated mRNAs, blue circles indicate down-regulated mRNAs. (B) The hub gene was obtained by BottleNeck, EcCentricity, Closeness, Betweenness and Stress algorithms. ROC curve of hub genes in GSE96984 (C) and GSE24129 dataset (D). The expression of hub genes between PE and control cohorts in GSE96984 (E) and GSE24129 dataset (F). (G) GO semantic similarity box plot of hub genes. (H) Raincloud plot of relatedness of the GO terms. (I) The diagram depicts Pearson correlations between hub genes. ns, not significant; *, P < 0.05; **, P < 0.01; ***, P < 0.001; ****, P < 0.0001.