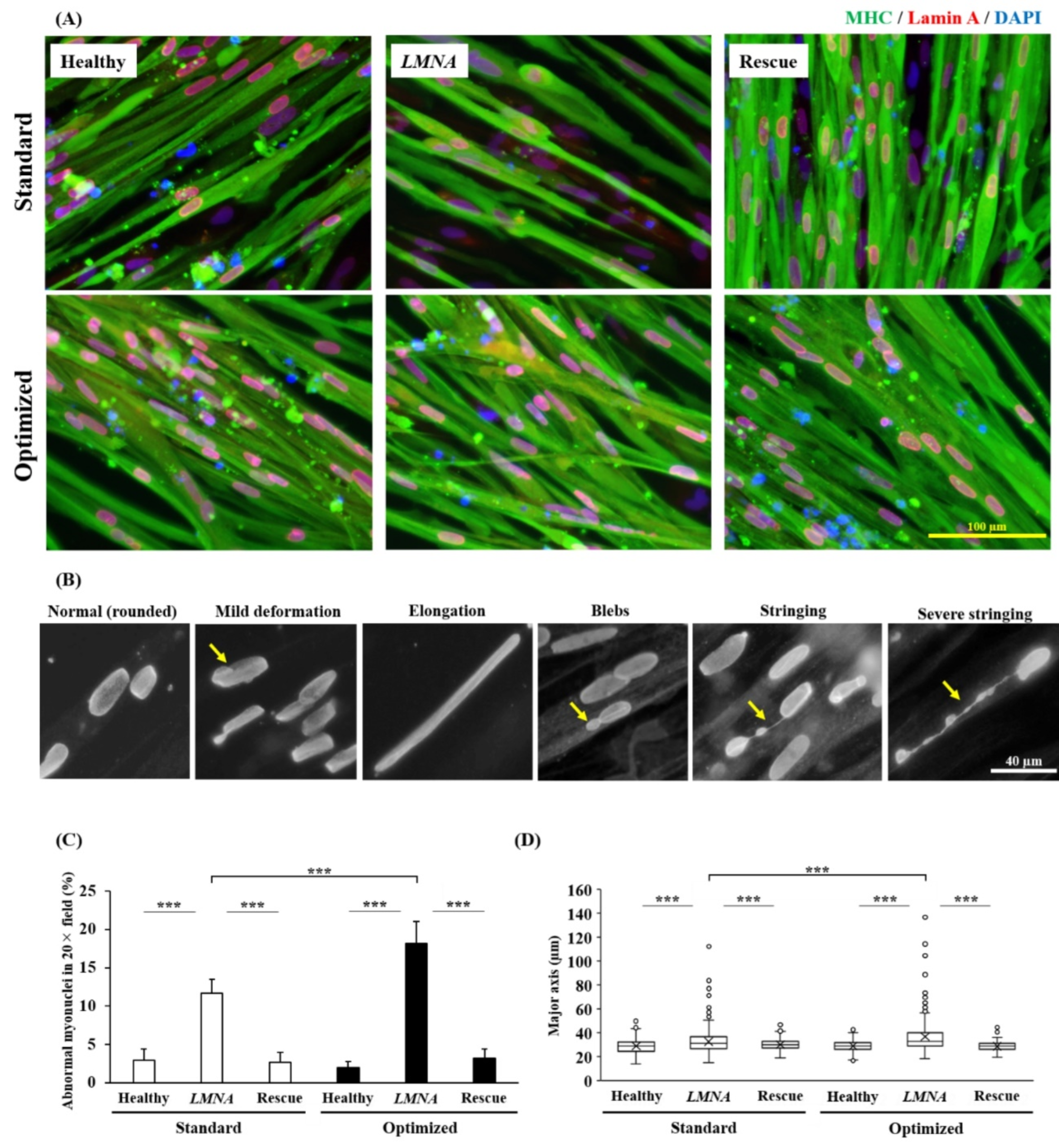
Fig. 3

Increased nuclear abnormalities in LMNA-mutant hiPSCs using the optimized protocol. (A) Immunohistochemical staining for MHC and lamin A, with a DAPI nuclear counterstain, for the detection of abnormalities in nuclear shape in Healthy, LMNA, and Rescue hiPSCs using the standard and optimized protocols. Scale bar = 100 μm. (B) Representative images of the abnormal shapes of nuclei stained with lamin A, characterized as blebs, mild deformation, elongation, stringing, and severe stringing using the optimized protocol. Each panel displays individual black and white images. Yellow arrows indicate representative nuclear abnormalities. Scale bar = 40 μm. (C) Graph showing percentages of myonuclei with abnormal shapes, and (D) graph showing average lengths of the major axis of nuclei within myotubes, calculated to evaluate myonuclear lengthening in the 3 hiPSC lines, cultured using either the standard or the optimized protocol. Data were obtained from 300 to 450 myonuclei of each cell line. Data are shown as the mean ± SD. ***P < 0.001.