Abstract
Fuel cell-based electric vehicles (EVs) are gaining popularity in the automotive industry due to strict carbon emissions and fuel efficiency regulations. Fuel cells have inherently low voltage characteristics, making it challenging to interface with EV drive systems. This work proposes a unique topology implementing a non-isolated high step-up DC-DC converter to integrate the Proton Exchange Membrane Fuel (PEMF) cell with the EV motor drive. The converter combines a modified Single-Ended Primary Inductor Converter (m-SEPIC) with two winding-coupled inductors, enabling high voltage gain, minimizing conduction losses, and ensuring high efficiency. The output power of a fuel cell is highly dependent on cell temperature and membrane water content, making a maximum power point tracking controller essential for extracting optimal power from the fuel cell stack. The optimum power point of the PEMF cell is identified using a Neural Network (NN)-based Maximum Power Point Tracking (MPPT) technique, employing the Radial Basis Function Network (RBFN) approach compared to the Perturb & Observe (P&O) method. The performance of the RBFN MPPT method is validated under various temperature conditions of the fuel cell system. An extensive analysis and comparison with alternative converters validate the efficacy of the proposed system. The converter is designed for an input voltage of 24 V and boosts it to an output voltage of 240 V, with high static voltage gain, high power density, and minimized total losses. The system is tested and validated through both simulation and real-time implementation using the dSPACE 1104 real-time controller. A 200 W, 3000 rpm, 240 V VSI-based BLDC motor drive integrated with the proposed converter topology is developed as a real-time setup in the laboratory which would confirm the converter’s functionality. Both theoretical analysis and real-time outcomes affirm the suitability of the proposed converter topology for electric vehicle applications.
Similar content being viewed by others
Introduction
In recent times, a significant challenge has revolved around our increasing dependence on fossil fuels, which is causing considerable harm to the environment. To tackle this pressing issue, people are actively seeking innovative solutions, leading to the exploration of EVs as an alternative. EV adoption has increased recently; however, issues with limited driving range and the availability of charging stations still exist1,2,3,4. In this regard, fuel cell vehicle utilization shows promise as a way to overcome the difficulties faced by electric cars. Fuel cell-powered vehicles have a big advantage over traditional electric vehicles since they don’t need constant external charging. These cells work by using hydrogen and oxygen to drive chemical reactions that generate electricity, with the only waste that these cells create being water. Furthermore, utilizing this water for electrolysis to generate additional hydrogen can enhance overall efficiency. Because of its higher energy density, low noise, and eco-friendliness, PEMF Cells are one of the fuel cell technologies most advantageous for electric vehicles5,6,7.
PEMF Cells’ VI characteristics are nonlinear, with a specific operating point yielding maximum output voltage and power8. Therefore, employing an MPPT algorithm is important for enhancing PEMF Cell system efficiency. Researchers9,10,11,12 have proposed various MPPT techniques for fuel cell systems in the existing literature. The widely used P&O method for MPPT in fuel cells employs a trial-and-error process, adjusting the operating point based on power changes. Despite its ease, P&O has drawbacks like slow tracking speed and increased oscillations. Reference9, introduces a conventional IC-based MPPT controller for PEMF cells, addressing P&O limitations by utilizing power characteristics’ slope for MPP tracking. However, a drawback is the method’s requirement for complex control circuitry.
In Ref10, an FLC-based MPPT for PEMF cells was proposed to improve the drawbacks of conventional controllers, allowing swift parameter adjustments without a precise mathematical model. However, FLC’s effectiveness depends on chosen membership functions, and fuzzy rules, and faces limitations due to memory requirements. In Ref.11 , a PSO algorithm-based MPPT for PEMF cell, minimizing oscillations at the maximum power point. Yet, initializing duty cycles proves challenging under varying PEMF cell conditions. Conversely, ANN algorithms can identify complex non-linear relationships without a precise model11,12.
This paper presents a neural network-based MPPT controller for a PEMF Cell-powered electric vehicle, incorporating the RBFN algorithm for optimized power extraction.
The design of the electrical architecture in an electric vehicle involves various considerations, and the propulsion system voltage is determined by factors such as efficiency, power distribution, and component specifications. Electric vehicles typically use high-voltage propulsion systems to reduce current levels, minimize losses, and improve overall system efficiency. Higher voltage allows for lower current for the same power, which results in reduced resistive losses in the power electronics and motor windings. The chosen voltage is a result of considerations related to efficiency, component specifications, and overall system performance. For example, the Tesla Model S uses a propulsion system voltage of around 400 volts for its battery pack13. The earlier models of the Nissan Leaf used a 360 V system to manage the load voltage to suit the requirements of various subsystems within the vehicle14. The Bolt EV uses a propulsion system voltage of around 350 volts15. OEMs carefully design the electrical architecture to balance efficiency, component compatibility, safety, and regulatory considerations. The load voltage is often adjusted as needed to meet the specific requirements of different components within the EV.
The design of DC-DC converters for EV applications based on sizing, and equivalent voltage requirements suitable for two/three/four-wheel electric vehicles to handle high voltage and high frequency for improvising the overall efficiency. The common and well-renowned companies like STMicroelectronics-France, ON-Semiconductor-USA, Vishay Intertechnology-USA, and Renesas Electronics-Japan are across the world that are involved in the development of DC-DC converters for EV applications16,17,18.
It is not possible to directly link a fuel cell to a vehicle or a load application due to the voltage decrease that occurs as the current rises19. The isolated converter-based topologies have large leakage inductor problems and utilize high frequencies which impact switching voltage stresses, and weight and reduce the converter efficiency while operating at kW or in high-power applications which include saturation and core losses, high electromagnetic interference, leakage inductance, and a bulky design. In response to these issues, the researchers have opted for a non-isolated high step-up and bidirectional DC-DC converters20,21,22. A classical boost converter is utilized, which raises voltage with one duty cycle to match the DC bus voltage23. However, reaching a unity duty cycle increases voltage stress across power semiconductors, posing challenges for attaining high static voltage gain. Another method involves the utilization of the quadratic boost converter, which, despite its adoption, encounters escalated voltage strain across power switches and diodes situated on the higher-voltage side24,25,26,27. To address the challenge of enhancing voltage static gain, a DC-DC converter utilizing switched capacitors, as described in Refs.28,29,30, has been proposed. However, this solution necessitates an additional converter for adaptable voltage regulation. Boost converters interleaved in fuel cell contexts offer benefits such as reducing switch current stress and decreasing input current ripple31. In Refs.32,33, the authors proposed a high voltage gain-based interleaved DC-DC converter that uses three switches for operation, which increases the complexity of controlling the system. Furthermore, the Z source converter, as demonstrated in34 and employing cascaded switched capacitors, delivers a significant voltage increase. The problem with this method is high voltage stress across semiconductor components when the duty cycle is almost zero. Bidirectional DC-DC converters used in energy storage systems have more semiconductor switches, leading to increased conduction losses. To address this issue, an additional snubber circuit is required, which increases the size and cost of the system35,36.
To achieve enough power conversion and voltage gain, researchers have investigated a variety of isolated converters, as reported in Ref.37. On the other hand, using the SEPIC architecture38,39, presented a one-switch converter topology with increased static voltage gain that keeps the source’s input current constant. The quadratic three-level topology in Ref.40, on the other hand, was under a lot of stress when the duty cycle was 0.6, even though it provided the needed higher voltage ratio for fuel cell applications. In Ref.41, researchers utilized an HGBDC to increase the output voltage for fuel cell applications. In the past, induction motors usually worked for driving electric vehicles because of their sturdy initial torque, even though their speed regulation abilities were somewhat lacking. However, today, BLDC motors have emerged as a preferred choice in vehicular equipment. This shift is attributed to the enhanced efficiency, extended high-speed operational range, elevated power density, and favourable speed-torque characteristics offered by BLDC motors42,43,44,45.
To overcome the above issues, the proposed method is considered operative and ideal for electric vehicle applications, especially those concerning low nominal voltages and small-capacity fuel cell packets. The schematic diagram of the suggested system with the PEMF Cell, and unique converter powering EV motor can be seen in Fig. 1. Changing the DC-link voltage enables the regulation of the permanent magnet BLDC motor’s speed across a wide range.
This paper introduces a single-switch non-isolated DC–DC converter designed to meet high step-up requirements. The proposed converter employs a modified SEPIC-coupled inductor topology-based Single-Switch Converter. Without comprising the performance, the reduction of inrush current at the input port to the converter is ensured. Furthermore, it reduces voltage stress on the active power switch, enabling the use of lower voltage-rated MOSFETs with low RDS-ON. This reduction in voltage stress contributes to improved conversion efficiency by minimizing conduction and switching losses toward the compact sizing requirement of the proposed system.
This work is planned as follows: In “Mathematical modeling of fuel cell system”, and “Controlling technique” represent the modeling of the fuel cell system formation and control scheme techniques. “Design of the novel high step-up converter” refuges the proposed converter design and BLDC motor. “Results and discussion” presents the results and discusses the offered system. Finally, in “Conclusion”, we deliver the conclusion.
Mathematical modeling of fuel cell system
A hydrogen fuel-driven electrochemical apparatus designed to convert hydrogen fuel into electrical energy is commonly referred to as a PEMF cell. The fuel cell feeds fuel and air, which undergo a chemical reaction to transform into electricity and water. An electrolyte and two electrodes, the anode and cathode, make up each fuel cell. The electrolyte separates the hydrogen fuel’s positively and negatively charged ions. The electrolyte helps the cell create electricity at its output when it receives both hydrogen and oxygen. Figure 2 displays the electrical representation of the PEMF cell system. The chemical process shown below produces water and power as byproducts in the fuel cell.
The PEMF cell output voltage expression is given below,
In Eq. (2), the variables VNERNST, VOHM, VACT, and VCON represent the reversible open circuit voltage, ohmic overvoltage, activation overvoltage, and concentration overvoltage, respectively. The following equations are used to determine each term in Eq. (2):
where, Tcell stands for the temperature of the PEMFC cell, while PH2 and PO2 refer to the pressures of hydrogen and oxygen, respectively. The ohmic overvoltage, denoted as VOHM, is computed by using the below equation:
where RM represents the resistance equivalent to electron flow, and RC stands for proton resistance. It is assumed that the proton resistance remains constant.
where, L denotes the membrane’s thickness in centimeters, A stands for the active area of the membrane in square centimeters, and ρM indicates the membrane’s specific resistivity in ohm-centimeters.
The activation voltage, VACT, encompasses activation overvoltage and is defined as follows:
ℓ1, ℓ2, ℓ3, and ℓ4 represent the empirical coefficients specific to each cell. ConO2 refers to oxygen concentration and is calculated as follows:
Lastly, the concentration overvoltage, denoted as VCON, can be determined using the following expression:
where R represents the global gas constant, Imax stands for the maximum current density, F indicates Faraday’s constant, and I is the current density. At the fuel cell output, a converter maintains a consistent voltage through the DC link. Comprehensive proposal terms for the 1.26 kW PEMF cell are available, as illustrated in Table 1.
Controlling technique
The neural network comprises different types of networks, such as RBFN and Multi-Layer Perceptron (MLP). RBFN requires less computation time compared to MLP. Moreover, RBFN also reduces the time needed for model development as it doesn’t require repetition. Therefore, in this proposed approach, RBFN is employed as the MPPT technique for optimizing power from the fuel cell. The RBFN algorithm consists of two stages: supervised and unsupervised methods. The supervised approach trains the weights of the hidden layer, while the unsupervised techniques manage the system parameters.
The RBFN architecture depicted in Fig. 3 contains an input layer, an output layer, and a hidden layer, with interconnected neurons in each layer. The training of RBFN occurs in two stages. Initially, radial basis functions manage the input parameters through an unsupervised training method. After that, the supervised training refines the weights, resembling the backpropagation technique. Within this study, the RBFN controller generates a control duty signal (k) for the highly boosted proposed converter, aiming to regulate the output voltage for the BLDC motor.
Figure 4 illustrates the systematic operation flowchart of the RBFN network for the proposed system. It processes inputs from the PEMFC, involving voltage and current data, through its two neurons constituting the input layer. RBFN is trained based on 1500 data sets of voltage and current with 70% data of the PEMF cell and tested with a 30% split ratio. Based on the maximum voltage and current transition, the appropriate duty cycle will be generated by the Network to trigger appropriately the converter semiconductor switch.
The total input and output of this layer are outlined as follows:
where ia1 represents the input layer, ja1 signifies the hidden layer, and neta1 denotes the number of nodes denoted by ‘a’ in the input layer. The nodes in the hidden layer of the RBFN network operate based on Gaussian membership functions.
where \(\:{\sum\:}_{b}=diag[1/{\sigma\:}_{1b}^{2},1/{\sigma\:}_{2b}^{2}…1/{\sigma\:}_{ij}^{2}{]}^{T}\) and \(\:{M}_{b}=[{m}_{1b},{m}_{2b}…{m}_{ij}{]}^{T}\)are the standard deviation and mean of the Gaussian function respectively. The output layer contains a single neuron denoted as (jc), a linear activation function used to generate a control duty signal k. The output neuron computes the sum of incoming signals to produce the output.
where Wb is the weight associated with connections linking an output and hidden layer. Improving the weights of connections and adjusting learning factors can significantly boost the tracking capabilities of the fuel cell system, as highlighted in reference11. This study utilizes voltage and current data obtained from the PEMF cell system as inputs for the RBFN controller, which then generates the duty cycle k as its resulting output.
Design of the novel high step-up converter
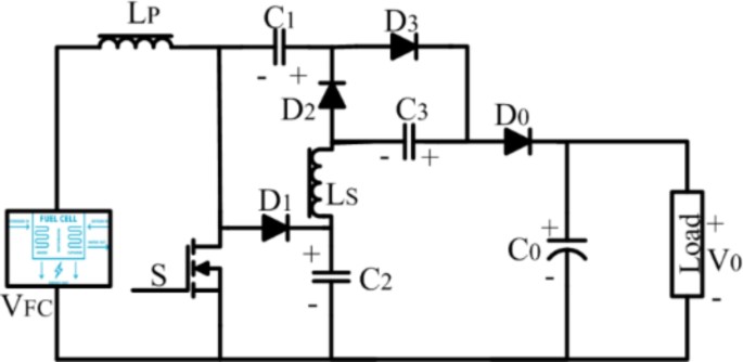
Figure 5 depicts the novel design of the high-efficiency step-up DC-DC converter circuit with increased voltage gain. The model includes Coupled Inductor (CI) LP and LS, which are connected with three capacitors (C1, C2, C3), three diodes (D1, D2, D3), output diode D0 and output capacitor C0. The purpose of this arrangement is to recover leaked energy from the interconnected inductor, as indicated by the line. N denotes of turns of the windings in the coupled inductor. A coupled inductor is integrated with a modified SEPIC in the novel topology.
The whole system can be represented as (m-SEPIC+`CI) technology as the converter is working at a low switching frequency (fs=24 kHz). It achieves an enhanced voltage ratio without relying on a transformer-based isolated converter. Increasing voltage gain and switching frequency is essential for developing fuel cell-powered electric cars. Conventional converters have a high-duty cycle and high output voltage, which may cause reverse recovery difficulties, voltage spikes, and shortened component lifespans, among other problems. The m-SEPIC + CI topology alleviates strain on switches, diodes, and capacitors, ultimately increasing the lifespan and ensuring its suitability for real-world applications. Therefore, this article introduces a high step-up converter topology to enhance voltage gain and overall system efficiency. Figure 6 illustrates the CCM process of the suggested arrangement and its respective operating modes.
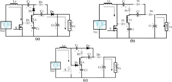
Mode 1[t0 < t < t1: The power switch S, diodes D2 and D0 are forward biased in this mode as presented in Fig. 6a. The secondary side of the coupled inductor current in ILS charges both energy intermediate capacitors C2,C3, and C0, the diode D1, and D3 are blocked states. Capacitor C3 charges the output capacitor C0, and the load through diode D0.
where IS is the switch current, ILPmax is the coupled inductor primary side peak current, VD1 and VD3 are the diode 1 and 3 voltage, VC1 and VC3 are the capacitor 1 and 3 voltage, and ID2 and ID0 are the diode 2 and 0 current.
Mode 2[t1 < t < t2: The LP primary side of the coupled inductor current in ILP parasitic capacitance of the switch S is displayed in Fig. 6b. The inductor current cannot change abruptly. Now, the diodes D1, D2, D3, and D0 are in blocked condition. The secondary ILS inductor current continues to flow through C1, C2, and C3 intermediate capacitors until it becomes zero. The discharge of the output capacitor C0 provides the energy for the output load.
where IS is the switch current, VFC is the input voltage, VD1, VD2, VD3, and VD0 are the diode 1, 2, 3, and 0 voltage, VC1,VC2, and VC3 are the capacitor 1, 2 and 3 voltages.
Mode 3[t2 < t < t3: Figure 6(c) depicts the switch S remaining in the OFF state, indicating that diodes D1 and D3 remain forward-biased throughout this timeframe. Through the output diode D0, the capacitors C2 and C3 offer the supply to the load. In this mode, the output diode D0 remains reversely biased, allowing energy to be transmitted to the load and C0 to discharge.
where VS is the switch voltage, ID1 and ID3 are the diode 1 and 3 current, VD2, and VD0 are the diode 3 and 0 voltage.
Figure 7 illustrates the primary theoretical waveforms of the suggested converter with ZVS and ZCS. To streamline the investigation of the proposed converter, ideal characteristics are attributed to capacitors and power semiconductor devices. The converter’s gain, denoted as G, is computed using the winding turns ratio n and the time intervals between these periods in Eq. (27).
The Eq. (27) mentioned above, assuming a duty cycle of k = 0.6 and a CI winding turns ratio of n = 1, results in a voltage gain of G = 10. Equations (28)–(30) are employed to determine the capacitor voltage.
The capacitors are assumed to have the same value, meaning C1 = C2 = C3, and the variation in capacitor voltage is determined using Eq. (31).
The determination of the coupled inductor value is achieved through the utilization of Eqs. (32) and (33).
where VFC is the PEMF cell voltage, ΔiL is the ripple current, and n is the no. of turns. The resonant frequency (fr) of the proposed system is calculated using the Eq. (34).
Equation (35) is employed to compute the ripple voltage across the capacitor, considering a minimum 15% change in capacitor voltage, denoted as ∆VCap.
The output capacitor C0 is determined based on the change in ripple voltage (∆VCap), calculated using Eq. (36).
The converter output voltage is denoted as V0, and defined by Eq. (37).
The stress on the switch voltage is computed utilizing Eq. (38).
Equations (39)–(42) determines the stress on the diode’s voltage and input current.
The voltage strain through both the capacitor and diode is equivalent to half of the total V0 output voltage. Equation (43) provides the total efficiency of the designed converter.
The transfer function expression based on the input and output voltage of the proposed converter topology is represented in Eq. (44).
The frequency response features of the proposed converter using the Bode Plot are illustrated in Fig. 8, depicting the relationship between input and output voltages. From Fig. 8, it’s clear that the bode plot of the proposed system shows a phase margin of 0.1° with a slope of -20dB/dec while the gain margin is 38.04 dB/dec. Therefore, the system is stable and possesses a fast response. The bode plot indicates the stability of the proposed converter, affirming its suitability for closed-loop operation.
Figure 9 compares the static gains of several high step-up converter topologies along with the suggested architecture. The CCM of the converter confirms its strong voltage gain, achieving 10.24 at a minimum duty cycle of 0.6 and a lower 24 kHz switching frequency. Similarly, the converter shows a voltage gain of 20, highlighting its strong voltage gain capabilities, with the same switching frequency and standard duty cycle. It is also clear that, for certain duty cycles, the suggested converter performs better than other converters regularly.
Table 2 compares the components used in the suggested converter with those in other converter designs in terms of no. of components, voltage gain, maximum voltage stress across active and passive components, power density and efficiency. Six different kinds of converters, all operating at a fS of 50 kHz, are chosen for comparison from references26,30,31,38,46,47.
In comparison to other converters, the suggested converter stands out for having a larger voltage gain, high power density, and a lower switching frequency and voltage. Furthermore, under full load circumstances, the efficacy of the suggested converter is 95.25%, which exceeds that of conventional converter topologies, and it runs at a low switching voltage. Power density is pivotal in comparing DC–DC converters, with higher power density reducing overall size, weight, and volume. Achieving this involves considering overall system losses, including passive and active elements, along with PCB layout. The semiconductor devices used in the prototype determine power density, categorized as high, medium, or low. Circuit specifications in Table II, based on switching frequency, mass, and volume, indicate a high-power density for the proposed topology.
The BLDC motor for an EV is connected to the proposed topology. In variable-speed drive applications, BLDC motors are becoming more and more common as an alternative to synchronous and induction motors. Their silent operation, small construction, great power density, and high-power factor are the reasons behind this. In a BLDC motor, permanent magnets are used in the rotor, while the stator structure is like that of an induction machine. Therefore, fine-tuning the rotor’s location is essential to controlling the motor’s speed. With each sensor spanning a 60-degree gap, the hall sensors produce hall signals dependent on the location of the rotor. Then, using a decoder circuit, these produced Hall signals are transformed into switching signals for the VSI.
Results and discussion
Simulations under typical operating circumstances of the PEMFC system were executed using MATLAB/Simulink. To assess the accuracy and effectiveness of the proposed MPPT controller with the suggested topology is performed in both simulation and hardware. Table I contains the PEMF Cell system’s parameters. The dynamic reaction of the PEMFC system is examined by observing abrupt shifts in temperature: starting at 320 K for 0 to 0.1 s, and then rising to 350 K for 0.1 to 0.2 s. Figure 10, illustrates these temperature variations across distinct time intervals.
Figure 11, displays the waveforms depicting the voltage output, and power of the PEMF cell resultant to the mentioned temperatures. During specific time intervals, the PEMF cell produces 1070 W of power from 0 to 0.1 s, and peaks at 1220 W between 0.1 and 0.2 s. Figure 12 depicts the DC link voltage and power acquired via the P&O-based MPPT method, resulting in power outputs of 790 W at 320 K and 940 W at 350 K. Furthermore, the figure exhibits the DC link voltage output and power employing the unique RBFN method, achieving 910 W at 320 K and 1020 W at 350 K. The importance of the suggested MPPT technique for the fuel cell is assessed against the P&O-based MPPT controller. As seen in Fig. 12, it becomes manifest that the proposed technique yields an increased DC link voltage matched to the P&O.
Table 3 shows a comparison of the PEMF Cell DC link voltage at different temperatures using P&O and RBFN MPPT controllers. In contrast to the P&O, the suggested RBFN controller produces a DC link power of 1020 W to reach a maximum power point within 0.12s. Figure 13 is a graph that shows how the BLDC motor starts up and stays stable at different temperatures related to the PEMF cell. This illustration showcases motor factors such as electromagnetic torque, back EMF, and speed during dynamic temperature fluctuations within the fuel cell system. The BLDC motor torque waveform shows a slight changeover in the varying temperature conditions and becomes stable. The electromagnetic torque measures 2.2 N-m and 2.4 N-m corresponding to the specified cell temperatures. The back EMF waveform remains unchanged even as speed conditions vary. During these temperature variations, the BLDC motor operates at specific speeds: 2570 rpm from 0 to 0.1 s with operating converter power 910 W, and 3100 rpm from 0.1 to 0.2 s with 1020 W.
The analysis of the suggested topology considers the 370 K temperature-based constraint. Figure 14 highlights the voltage and current of the switch and diode 1 in the proposed converter. The converter operates under soft-switching conditions, ensuring ZVS and ZCS, as shown in Fig. 14. Additionally, the proposed converter produces half of the output voltage as the switching voltage (~ 150 V), which improves the system’s efficiency. Figure 15, displays the voltage and current waveforms of the diodes in the suggested topology, clearly indicating a ZCS and ZVS operation to that depicted in Fig. 6. Both the diode D2 and D3 voltage values are 210 V, and the diode D0 voltage is 100 V. The capacitor voltage waveforms are represented in Fig. 16, detailing that the number of capacitors C1 and C2 is equivalent to that of C3. From Fig. 16, it is detected that the value of capacitor C1 is 110 V, the C2 voltage is about 102 V, and the C3 capacitor voltage is 230 V. The number of capacitors C2 and C3 voltages are equivalent to the proposed converter output voltage. Figure 17 shows a real-time model of the proposed converter established and verified in a lab setting to confirm the viability of the theoretical analysis. Figure 18a depicts the proposed converter topology hardware setup. Figure 18b represents the elements put together on a PCB board measuring around 72 × 52 mm2. The converter has a volume of 109 cm3 (assuming a switch height of 29.2 mm), and it possesses a power density of 1.829 W/cm3. However, the configuration prioritizes credible operational results overachieving the highest volume density. To validate the converter’s operation, the experimental setup indicates the proposed converter which operates equivalently under a scaled-down model as per the designed theoretical converter claimed.
Table 4, highlights a full breakdown of the element specifications utilized in the proposed converter prototype. The waveform confirms the working principle even if the actual voltage (246 V). The converter output voltage V0 and PEMF cell voltage VFC (~ VIN) waveforms of the proposed converter are offered in Fig. 19a. The input and output currents of the proposed system are 8.2 A and 0.8 A. The input voltage is 24 V, while the stepped-up output voltage across the developed converter measures around 246 V.
The voltage and current waveforms of the proposed converter switch are shown in Fig. 19b. These waveforms confirm that the switch operates under soft-switching conditions, with ZVS during both turn-on and turn-off operations. The observed switching voltage is 152 V, which is half the output voltage, and the current is 14.8 A. The voltage and current waveforms of diode D2 are presented in Fig. 19c, showing a voltage of 210 V and a current of 10 A across D2, along with ZCS operation. Similarly, Fig. 19d shows the voltage and current waveforms of diode D3, with values of 198 V and 12 A. The waveforms for diode D3 also clearly demonstrate ZVS operation. From these observations, the switch and diodes’ voltage and current waveforms indicate that the proposed converter performs soft-switching with low voltage stress, which increases the system’s efficiency. Figure 19e,f show the voltages and currents across the different intermediate capacitors. The values of the voltage across the capacitor waveforms VC2 and VC3 are 93 V and 178 V, respectively. The testing environment and measurement equipment affect the desired low ripple (< 5%) in the DC output voltage. It indicates that the converter’s output voltage stays constant at a duty cycle of 0.66 when comparing the results of the simulation with the experiment, as shown in Figs. 12 and 19a. The input voltage of 24.5 V is increased to 10 times its initial value, or 246 V at 0.1–0.2s, in the simulation results shown in Fig. 12. Experiments confirm that the results of the simulation match the observations, as shown in Fig. 19a. Figure 20a,b, illustrate the proposed converter efficiency concerning output power and power losses. The power level ranges from 100 to 1200 W.
The proposed topology operates with a lower switching voltage than the conventional methods. Notably, the maximum efficacy of the proposed topology reaches approximately 95.25% under specific parameters: k = 0.66, N = 1, and fs = 25 kHz. Under full load conditions, the measured efficiency of the proposed method is 93.5%. Under 500 W ranges, the proposed converter operates at a maximum efficiency of 96%. Figure 20b, it becomes evident that the proposed converter exhibits low tolerance at the measured power level compared to the Coupled Inductor – Voltage Multiplier Cell (CI-VMC) topology48. The predicted total loss variation of the proposed converter and CI-VMC is 6.78 W. Comparatively, the proposed converter demonstrates lower losses than the traditional converter, comprising a diode conduction loss of 6.1 W, and a coupled inductor winding loss of 3.82 W. The net capacitance loss of the proposed CI-VMC is 1.7 W. The overall power loss of the suggested converter is 7.9 W is less than the CI-VMC with 10.5 W. Table 5, presents the cost assessment of the proposed converter for power ratings of 200 W.
The inductor’s core losses, including the coupled inductor losses, are negligible when compared to other losses; hence, they are disregarded in the efficiency calculation. Consequently, the efficacy of the developed converter remains consistently greater than 95% across various power levels, rendering it a promising choice for electric vehicle applications. The analysis distinctly indicates that as the power rating increases, the novel-designed and developed converter becomes more cost-effective with a high step-up gain of 10, proving its efficiency of 95.2%, with a high-power density of 1.829 W/cm3 produced total losses of 7.9 W. Specifically, the converter considered for a power rating of 200 W underwent laboratory setup, testing, and validation of the results. Therefore; the proposed converter suits its credibility to be utilized for low and medium-powered EV applications.
Conclusion
This manuscript proposes a non-isolated, high-gain modified SEPIC-based CI converter designed for fuel cell electric vehicle systems. The proposed converter topology is designed to step up the PEMFC voltage from 24 V to 240 V, making it suitable for BLDC drive-based EV systems. The converter operates with a voltage gain of 10 and a low switching voltage stress of 150 V with soft switching. The steady-state investigations based on CCM operation prove the stability of the proposed converter. The suggested high-gain DC converter performs better compared to other converter topologies. Two MPPT techniques, namely P&O and RBFN, were implemented with the proposed converter, making it particularly well-suited for use in electric vehicle applications. These methods were analyzed, and results were obtained under two different PEMFC system temperature conditions. The outcomes proved that the RBFN-based PEMFC MPPT methods operate at maximum powers of 910 W and 1020 W, outperforming the P&O method. A real-time prototype of the proposed converter was developed, and its performance was validated under laboratory conditions with a VSI-based BLDC EV drive system. Experimental results confirm that the proposed converter achieves a high step-up voltage gain of 10 with an efficiency of 95.2%, with a high-power density of 1.829 W/cm3, total losses of 7.9 W making it cost-effective with compact design of size 72 × 52 mm2 suitable for low and medium-powered EV applications.
Data availability
The datasets used and/or analyzed during the current study are available from the corresponding author on reasonable request.
Abbreviations
- ANN:
-
Artificial neural network
- BLDC:
-
Brushless DC
- CCM:
-
Continuous conduction mode
- CI:
-
Coupled inductor
- EVs:
-
Electric vehicles
- EMF:
-
Electromagnetic Force
- FLC:
-
Fuzzy logic controller
- HGBDC:
-
High gain boost DC–DC converter
- IC:
-
Incremental conductance
- m-SEPIC:
-
Modified single-ended primary inductor converter
- MPPT:
-
Maximum power point tracking
- OEMs:
-
Original equipment manufacturers
- P&O:
-
Perturb and observe
- PCB:
-
Printed circuit board
- PEMFC:
-
Proton exchange membrane fuel cell
- PSO:
-
Particle swarm optimization
- RBFN:
-
Radial basis function network
- SEPIC:
-
Single-end primary inductor converter
- VI:
-
Voltage-current
- VSI:
-
Voltage source inverter
- ZCS:
-
Zero current switching
- ZVS:
-
Zero voltage switching
- VFC :
-
Fuel cell voltage
- IFC :
-
Fuel cell current
- k:
-
Duty cycle
- G:
-
Gain
- D:
-
Diodes
- S:
-
Switch
- V0 :
-
Output voltage
- I0 :
-
Output current
- C:
-
Capacitor
- L:
-
Inductance
References
Wu, Y. & Gao, H. Optimization of fuel cell and supercapacitor for fuel-cell electric vehicles. IEEE Trans. Veh. Technol. 55, 1748–1755 (2006).
Sorlei, I. S. et al. Fuel Cell Electric Vehicles—a brief review of current topologies and Energy Management Strategies. Energies. 14, 252 (2021).
Prasath, G., Pranav, A., Sunil, V. & Karuppasamy, I. Chandan Classification of power quality issues on the distribution grid due to the impact of electric vehicle charging using Machine Learning Tool. IEEE Guwahati Subsection Conference (GCON). https://doi.org/10.1109/gcon58516.2023.10183633 (2023).
Subramaniam, U. et al. A MIMO–ANFIS-controlled solar-fuel-cell-based switched capacitor Z-source converter for an off-board EV Charger. Energies. 16, 1693 (2023).
Nexo, D. April. Hyundai (2024). https://www.hyundai.com/uk/en/models/nexo/design.html (Accessed: 8th April 2024).
Azar, A. T., Biswas, K., Banerjee, P., Sain, C. & A. & Design and optimization of a fuzzy-PI controlled modified inverter based PMSM drive employed in Light Weight Electric Vehicle. Int. J. Autom. Control. 1, 1 (2022).
Selmi, T., Khadhraoui, A. & Cherif, A. Fuel cell–based electric vehicles technologies and challenges. Environ. Sci. Pollut. Res. 29, 78121–78131 (2022).
Intidam, A. et al. Development and experimental implementation of optimized PI-ANFIS controller for speed control of a brushless DC motor in Fuel Cell Electric vehicles. Energies. 16, 4395 (2023).
Peer Mohamed, A., Chandrakala, V. & Saravanan, S. K. R. Comparative study of maximum power point tracking techniques for fuel cell powered electric vehicle. IOP Conference Series: Materials Science and Engineering 577, 012031 (2019).
Hai, T., Alazzawi, A. K., Zhou, J. & Farajian, H. Performance improvement of PEM fuel cell power system using fuzzy Logic Controller-based MPPT technique to extract the maximum power under various conditions. Int. J. Hydrog. Energy. 48, 4430–4445 (2023).
Jyotheeswara Reddy, K. & Sudhakar, N. High voltage gain interleaved boost converter with neural network based MPPT controller for fuel cell based electric vehicle applications. IEEE Access. 6, 3899–3908 (2018).
Srinivasan, S., Tiwari, R., Krishnamoorthy, M., Lalitha, M. P. & Raj, K. K. Neural network based MPPT control with reconfigured quadratic boost converter for fuel cell application. Int. J. Hydrog. Energy. 46, 6709–6719 (2021).
What voltage do tesla cars run at?(why is it so high?) https://energy5.com/what-voltage-do-tesla-cars-run-at(why-is-it-so-high). (Accessed: 8th April 2024).
Inside the battery of a Nissan leaf. Qnovo April (2024). https://www.qnovo.com/blogs/inside-the-battery-of-a-nissan-leaf (Accessed: 8th April 2024).
Bolt, E. V. April. Chevrolet (2024). https://www.chevrolet.com/electric/bolt-ev. (Accessed: 8th April 2024).
DC/DC converter for EV/HEV. STMicroelectronics April (2024). https://www.st.com/en/applications/electro-mobility/dc-dc-converter-for-ev-hev.html. (Accessed: 8th.
48-volt-LV DC-DC converter April (2024). https://www.onsemi.com/solutions/automotive/vehicle-electrification/48-volt-lv-dc-dc-converter (Accessed: 8th April 2024).
Vishay & Automotive April. Vishay. https://www.vishay.com/en/applications/automotive/. (Accessed: 8th April 2024).
Bhaskar, M. S. et al. Analysis and investigation of hybrid DC-DC non-isolated and non-inverting NX interleaved Multilevel Boost Converter (NX-IMBC) for high voltage step-up applications: hardware implementation. IEEE Access. 8, 87309–87328 (2020).
Mumtaz, F. et al. Review on non-isolated DC-DC converters and their control techniques for renewable energy applications. Ain Shams Eng. J. 12, 3747–3763 (2021).
Al-Obaidi, N. A., Abbas, R. A. & Khazaal, H. F. A review of non-isolated bidirectional DC-DC converters for hybrid energy storage system. 2022 5th Int. Conf. Eng. Technol. its Appl. (IICETA). https://doi.org/10.1109/iiceta54559.2022.9888704 (2022).
Syah, M. N., Firmansyah, E. & Utomo, D. R. Interleaved bidirectional DC-DC converter operation strategies and problem challenges: An overview. IEEE International Conference in Power Engineering Application (ICPEA). https://doi.org/10.1109/icpea53519.2022.9744683 (2022).
Gulzar, M. M., Iqbal, A., Sibtain, D. & Khalid, M. An innovative converterless solar PV control strategy for a grid connected hybrid PV/wind/fuel-cell system coupled with Battery Energy Storage. IEEE Access. 11, 23245–23259 (2023).
Hosseini, S. M., Soleymani, M., Kelouwani, S. & Amamou, A. A. Energy recovery and energy harvesting in electric and fuel cell vehicles, a review of recent advances. IEEE Access. 11, 83107–83135 (2023).
Aseem, K. & Selva Kumar, S. Hybrid K-means grasshopper optimization algorithm based FOPID controller with feed Forward DC–DC converter for solar-wind generating system. J. Ambient Intell. Humaniz. Comput. 13, 2439–2462 (2021).
Dotelli, G., Ferrero, R., Stampino, P. G., Latorrata, S. & Toscani, S. PEM fuel cell drying and flooding diagnosis with signals injected by a power converter. IEEE Trans. Instrum. Meas. 64, 2064–2071 (2015).
Leyva-Ramos, J., Diaz-Saldierna, L. H., Morales-Saldaña, J. A. & Ortiz-Lopez, M. G. switching regulator using a quadratic boost converter for wide DC conversion ratios. IET Power Electron. 2, 605–613 (2009).
Jayachandran, D. N., Sathik, J., Padhi, T. & Kumari, A. A comprehensive review of the quadratic high gain DC-DC converter for fuel cell application. Int. J. Electron. Telecommunications. 299–306. https://doi.org/10.24425/ijet.2022.139882 (2021).
Meraj, M., Bhaskar, M. S., Reddy, B. P. & Iqbal, A. Non-isolated DC–DC power converter with high gain and inverting capability. IEEE Access. 9, 62084–62092 (2021).
Abbasi, V., Mohammadi Tanha, K. & Rezaie, M. Ultrahigh step-up DC‐DC converter consisting quadratic boost converter, multiplier cell, and three windings coupled inductor. Int. J. Circuit Theory Appl. 51, 147–176 (2022).
Wu, G., Ruan, X. & Ye, Z. Nonisolated high step-up DC–DC converters adopting switched-capacitor cell. IEEE Trans. Industr. Electron. 62, 383–393 (2015).
Mumtaz, F., Yahaya, N. Z., Meraj, S. T., Singh, N. S. & Abro, G. E. A novel non-isolated high-gain non-inverting interleaved DC–DC converter. Micromachines. 14, 585 (2023).
Mumtaz, F. et al. A high voltage gain interleaved DC-DC converter integrated fuel cell for power quality enhancement of Microgrid. Sustainability. 15, 7157 (2023).
Tang, Y., Wang, T. & He, Y. A switched-capacitor-based active-network converter with high voltage gain. IEEE Trans. Power Electron. 29, 2959–2968 (2014).
Yang, J. W. & Do, H. L. Soft-switching bidirectional DC-DC converter using a lossless active snubber. IEEE Trans. Circuits Syst. I Regul. Pap. 61, 1588–1596 (2014).
Yan, Z., Zeng, J., Guo, Z., Hu, R. & Liu, J. A soft-switching bidirectional DC–DC converter with high voltage gain and low voltage stress for Energy Storage Systems. IEEE Trans. Industr. Electron. 68, 6871–6880 (2021).
Bauman, J. & Kazerani, M. A novel capacitor-switched regenerative snubber for DC/DC Boost converters. IEEE Trans. Industr. Electron. 58, 514–523 (2011).
Subbulakshmy, R., Palanisamy, R., Alshahrani, S. & Saleel, C. A. Implementation of non-isolated high gain interleaved DC-DC converter for fuel cell electric vehicle using ANN-based MPPT controller. Sustainability. 16, 1335 (2024).
Gules, R., dos Santos, W. M., dos Reis, F. A., Romaneli, E. F. & Badin, A. A. A modified SEPIC converter with high static gain for renewable applications. IEEE Trans. Power Electron. 29, 5860–5871 (2014).
Zhang, Y., Liu, H., Li, J., Sumner, M. & Xia, C. DC–DC boost converter with a wide input range and high voltage gain for fuel cell vehicles. IEEE Trans. Power Electron. 34, 4100–4111 (2019).
Krykowski, K. High-speed permanent magnet brushless DC motors, properties and prospective applications. Przegląd Elektrotechniczny. 1, 141–147 (2019).
Peer Mohamed, A. & Vijaya Chandrakala, K. R. M. A novel stress reduction technique using switched capacitor with coupled inductor based high gain converter for Electric Green Transport Scheme. Int. J. Renew. Energy Res. 11, (2021).
Priyadarshi, N., Bhaskar, M. S., Sanjeevikumar, P., Azam, F. & Khan, B. High-power DC‐DC converter with proposed HSFNA MPPT for photovoltaic based ultra‐fast charging system of electric vehicles. IET Renew. Power Gener. https://doi.org/10.1049/rpg2.12513 (2022).
Yigit, T. & Celik, H. Speed controlling of the PEM fuel cell powered BLDC motor with FOPI optimized by MSA. Int. J. Hydrog. Energy. 45, 35097–35107 (2020).
Jouili, Y., Garraoui, R., Ben Hamed, M. & Sbita, L. Self-adaptive pi-FLC for BLDC motor speed supplied by PEM fuel cell stack optimized by MPPT. Arab. J. Sci. Eng. https://doi.org/10.1007/s13369-023-08265-y (2023).
Tarzamni, H., Sabahi, M., Rahimpour, S., Lehtonen, M. & Dehghanian, P. Operation and design consideration of an ultrahigh step-up DC–DC converter featuring high power density. IEEE J. Emerg. Sel. Top. Power Electron. 9, 6113–6123 (2021).
Albuquerque Caldeira, C. et al. High voltage step-up boost converter based on a three-winding-coupled inductor with voltage multiplier cell. IEEE Access. 12, 70117–70128 (2024).
Pourjafar, S., Sedaghati, F., Shayeghi, H. & Maalandish, M. High step-up DC–DC converter with coupled inductor suitable for renewable applications. IET Power Electron. 12, 92–101 (2019).
Funding
The authors would like to thank for the work which was supported by the research grants [SEED-2022-CE-95] and [13354-psu-2023-PSNU-R-3-1-EI-); Research, Development, and Innovation Authority (RDIA), Prince Sultan University; Saudi Arabia and Amrita Vishwa Vidyapeetham, Coimbatore, Tamil Nadu supported by the Amrita Seed grant [ASG2022107]. The authors would like to acknowledge the support of Prince Sultan University for paying the Article Processing Charges (APC) of this publication.
Author information
Authors and Affiliations
Contributions
A.P.M.—Conception, design of the work; analysis; K.R.M.—analysis, interpretation of data; drafting the work. S.S.—conception, design of the work; U.S.—Analysis, interpretation of data; D.A.—Reviewing and supervision. All authors reviewed the manuscript.
Corresponding author
Ethics declarations
Competing interests
The authors declare no competing interests.
Additional information
Publisher’s note
Springer Nature remains neutral with regard to jurisdictional claims in published maps and institutional affiliations.
Rights and permissions
Open Access This article is licensed under a Creative Commons Attribution-NonCommercial-NoDerivatives 4.0 International License, which permits any non-commercial use, sharing, distribution and reproduction in any medium or format, as long as you give appropriate credit to the original author(s) and the source, provide a link to the Creative Commons licence, and indicate if you modified the licensed material. You do not have permission under this licence to share adapted material derived from this article or parts of it. The images or other third party material in this article are included in the article’s Creative Commons licence, unless indicated otherwise in a credit line to the material. If material is not included in the article’s Creative Commons licence and your intended use is not permitted by statutory regulation or exceeds the permitted use, you will need to obtain permission directly from the copyright holder. To view a copy of this licence, visit http://creativecommons.org/licenses/by-nc-nd/4.0/.
About this article
Cite this article
A., P.M., Vijaya Chandrakala, K.R.M., S., S. et al. Implementation of high step up converter using RBFN MPPT controller for fuel cell based electric vehicle application. Sci Rep 14, 29364 (2024). https://doi.org/10.1038/s41598-024-79857-3
Received:
Accepted:
Published:
Version of record:
DOI: https://doi.org/10.1038/s41598-024-79857-3
Keywords
This article is cited by
-
PV and Grid-Integrated Power System for Electric Vehicle Motor Using Advanced Dualflex Boost Converter
Iranian Journal of Science and Technology, Transactions of Electrical Engineering (2025)






















