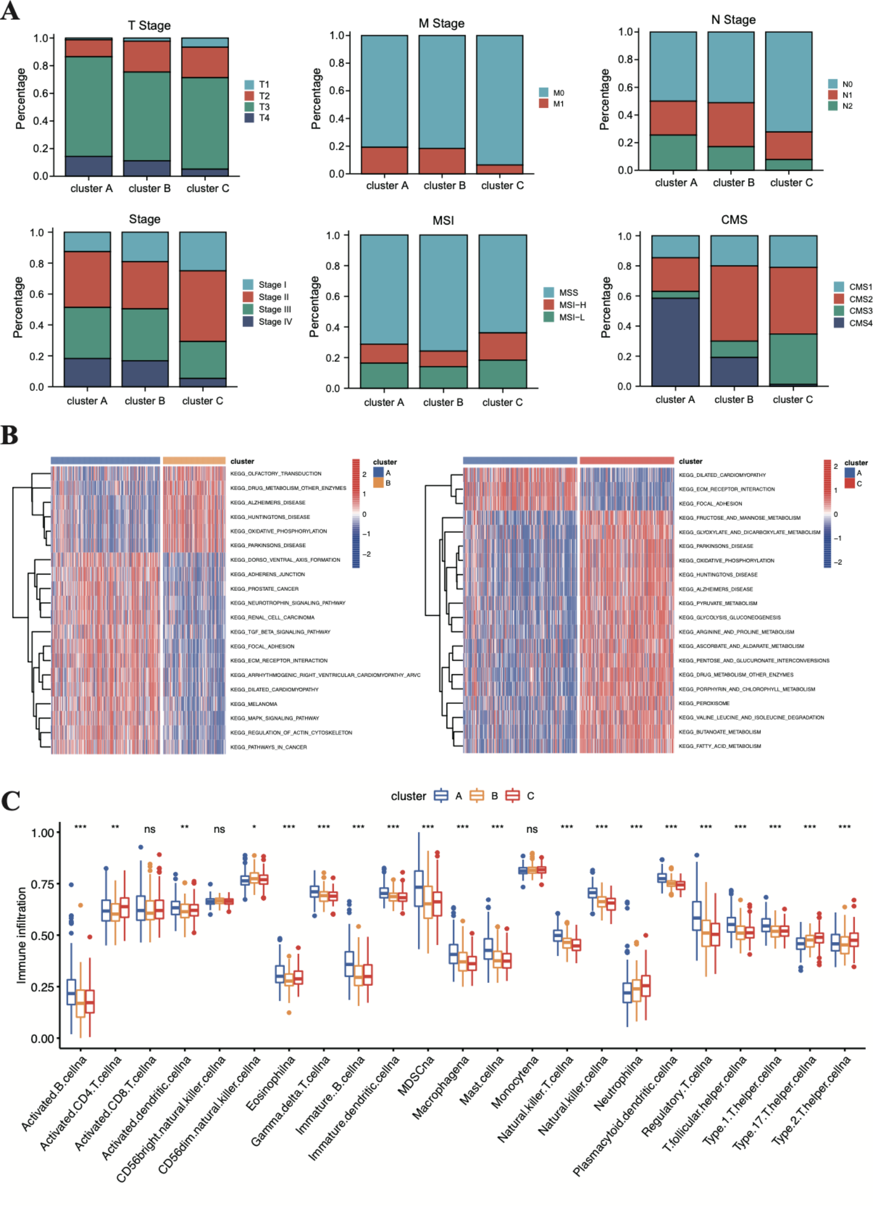
Fig. 3

Clinical and biological significance of LRSRGs molecular phenotypes in CRC. (A) Stacked plots to display clinicopathological characteristics among different phenotypes. (B) The heatmaps show the results of GSVA analysis of the differentially expressed genes among the three phenotypes. (C) The boxplot shows the differences in ssGSEA scores of immune cell infiltration among the three phenotypes. nsP > 0.05, *P < 0.05, **P < 0.01, ***P < 0.001.