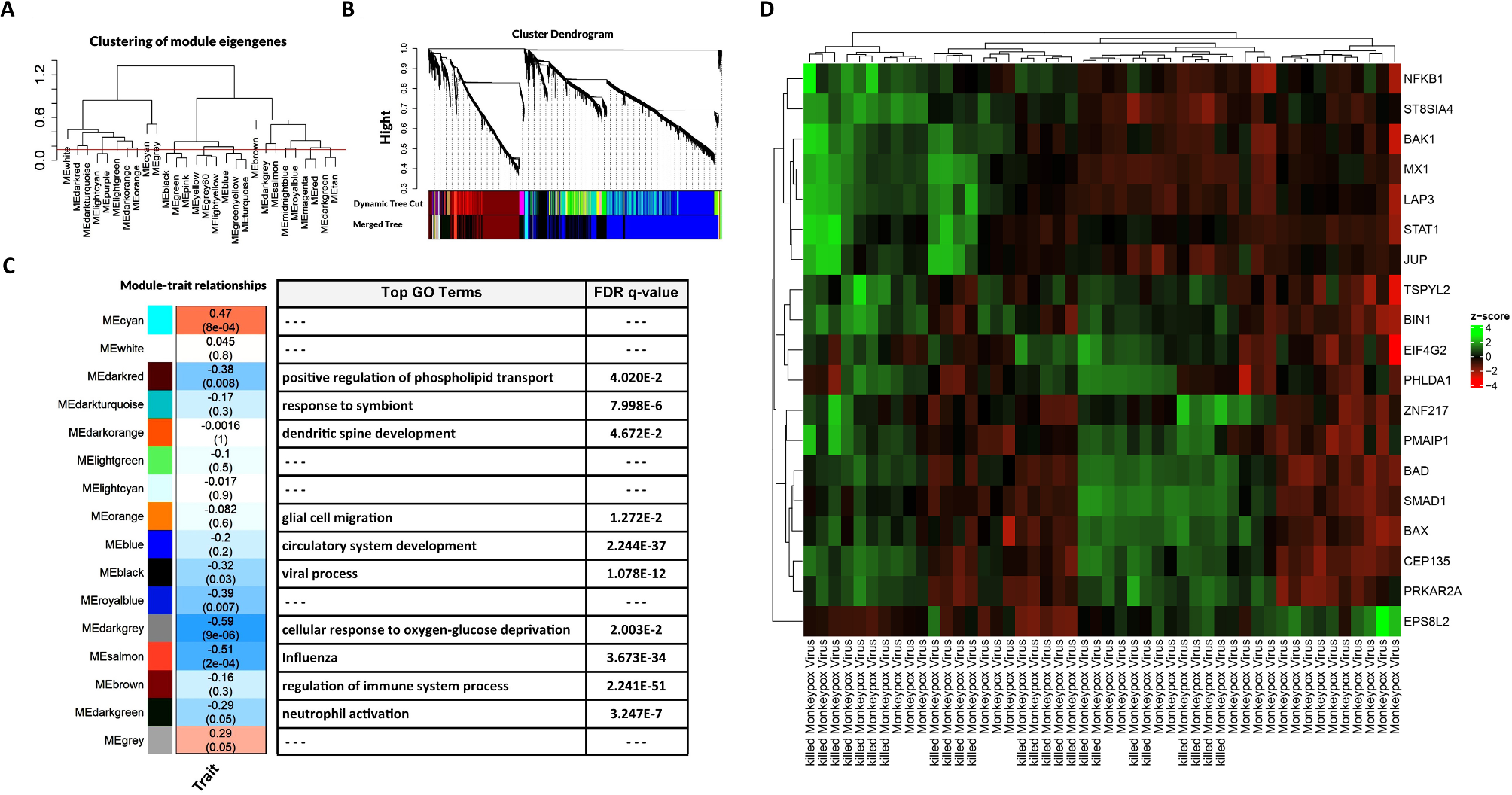
Fig. 3

Preprocessing of co-expression network reconstruction using WGCNA. (A) Detection of module eigengenes and merging of closely related modules. (B) Hierarchical clustering of 16 modules based on dissimilarity (1-TOM measure). Each module is depicted as a branch in the dendrogram, labeled with distinct colors using the WGCNA R package. (C) Visualization of module-trait relationships illustrating the correlations between clinical traits from Mpox samples and those from individuals vaccinated with inactivated Mpox samples, alongside their respective module eigengenes. The accompanying heatmap displays the correlation of host module eigengenes (rows) with viral measures (columns) across seven selected modules. (D) Heatmap of 19 common genes between HPI and WGCNA modules (fold changes > 1 or < − 1). This heatmap illustrates antiviral and proviral gene clusters responding to Mpox infection, emphasizing immune pathways and potential therapeutic targets. Genes associated with circulatory health, viral processes, and oxygen-glucose deprivation highlight host metabolic challenges, while connections to influenza pathways indicate shared viral mechanisms. Additionally, neutrophil activation underscores Mpox’s impact on innate immunity, enhancing our understanding of its immunopathogenic effects.