Fig. 1
From: Sensory neuron LKB1 mediates ovarian and reproductive function

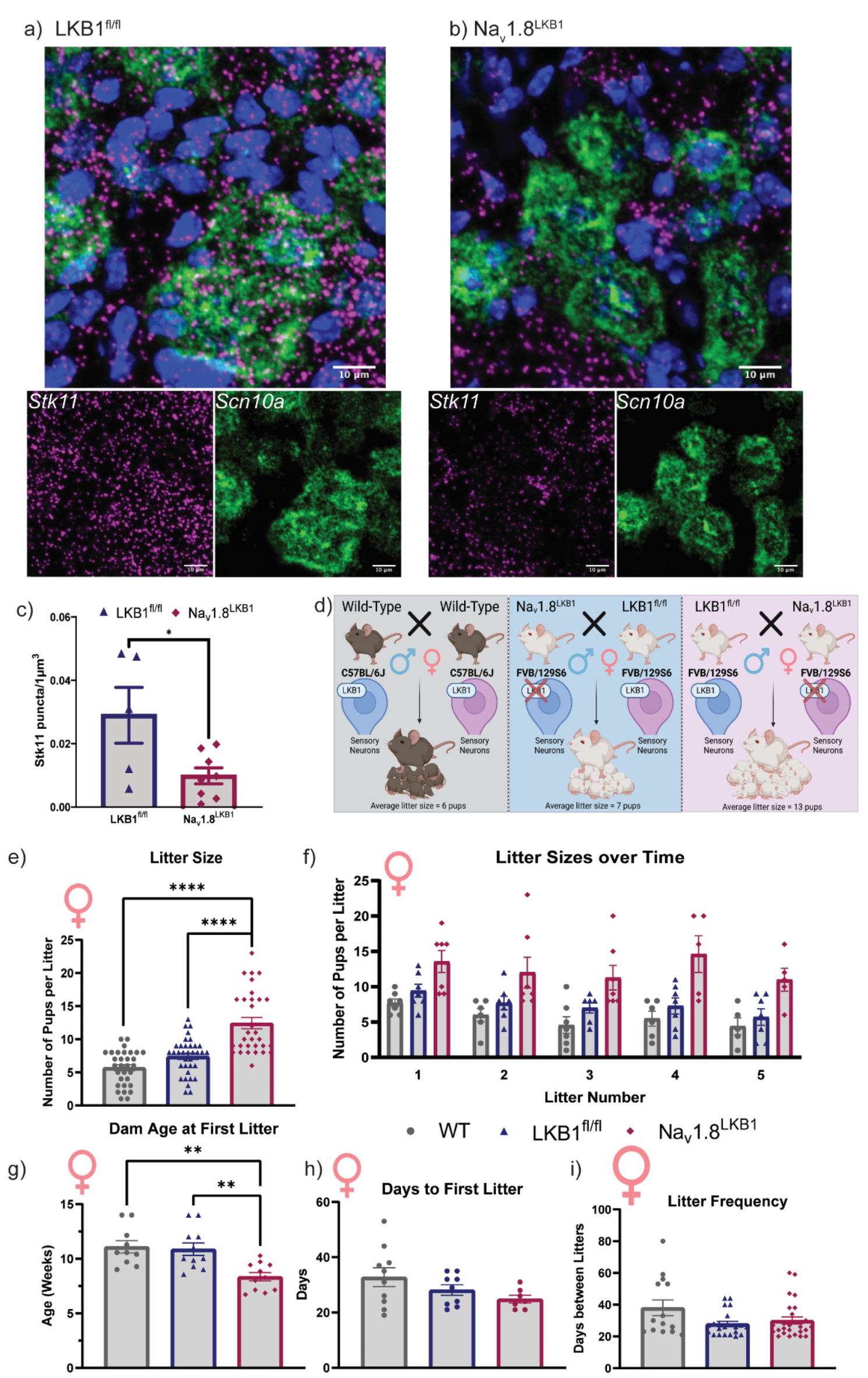
Female mice with LKB1-null sensory neurons have enhanced fertility. RNA in situ hybridization of LKB1fl/fl (a) and Nav1.8LKB1 (b) lumbar DRGs targeting Scn10a (green) and Stk11 (magenta). Scale bar = 10 μm. (c) Average Stk11 puncta per Scn10a expressing 1 µm3 (LKB1fl/fl: mean ± SEM = 0.029 ± 0.0088, n = 5 females; Nav1.8LKB1: mean ± SEM = 0.0098 ± 0.0025, n = 8 females.) (d) Graphic depiction of our breeding schema. (e) Number of pups per litter (WT: mean ± SEM = 5.7 ± 0.47 viable pups, n = 31 litters from 10 females with 2–5 litters each; LKB1fl/fl: mean ± SEM = 7.4 ± 0.45 viable pups, n = 35 litters from 11 females with 2–5 litters each; Nav1.8LKB1: mean ± SEM = 12.1 ± 0.8 viable pups, n = 31 litters from 11 females with 2–5 litters each). (f) Number of pups per litter per female breeder across the first five litters. (g) Dam age in weeks at the birth of their first litter (WT: mean ± SEM = 11.1 ± 5.6 weeks, n = 10 females; LKB1fl/fl: mean ± SEM = 10.9 ± 0.57 weeks, n = 11 females; Nav1.8LKB1: mean ± SEM = 8.4 ± 0.38 weeks, n = 11 females). (h) Number of days between breeding initiation and the birth of their first litter (WT: mean ± SEM = 32.8 ± 3.4 days, n = 10 females; LKB1fl/fl: mean ± SEM = 28.1 ± 1.9 days, n = 9 females; Nav1.8LKB1: mean ± SEM = 24.9 ± 1.4 days, n = 7 females). (i) Number of days between consecutive litters per female breeder (WT: mean ± SEM = 38.0 ± 4.96 days, n = 14 from 10 females with 2–5 litters each; LKB1fl/fl: mean ± SEM = 27.9 ± 1.7 days, n = 21 from 11 females with 2–5 litters each; Nav1.8LKB1: mean ± SEM = 30.0 ± 2.2, n = 26 from 11 females with 2–5 litters each). *p < 0.05, **p < 0.01, ***p < 0.001, ****p < 0.0001 by Student’s unpaired t test (c), ordinary one-way ANOVA (e, g, h, and i), or repeated measures two-way ANOVA (f).