Fig. 3
From: Sensory neuron LKB1 mediates ovarian and reproductive function

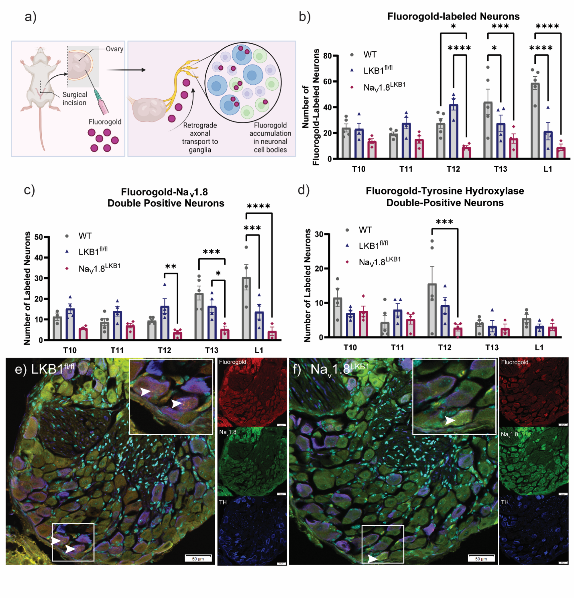
LKB1 in peripheral sensory neurons promotes ovarian innervation. (a) Graphic schema of the experimental methods used for retrograde tracing of ovarian innervation. (b) The number of fluorogold-positive neurons per DRG. (WT: n = 5 mice; LKB1fl/fl: n = 4 mice, Nav1.8LKB1: n = 4 mice.) For each group, we obtained n = 5 technical replicates per DRG. (c) The number of Nav1.8-positive neurons with positive fluorogold signal per DRG. (WT: n = 5 mice; LKB1fl/fl: n = 4 mice, Nav1.8LKB1: n = 4 mice.) For each group, we obtained n = 5 technical replicates per DRG. (d) The number of TH-positive neurons with positive fluorogold signal per DRG. (WT: n = 5 mice; LKB1fl/fl: n = 4 mice, Nav1.8LKB1: n = 4 mice.) For each group, we used n = 5 technical replicates per DRG. (e-f) Representative confocal microscopy (30X) of fluorogold (red), Nav1.8 (green), and TH (purple) immunohistochemistry in the T12 DRG from LKB1fl/fl (e) and Nav1.8LKB1 (f) females. Scale bar = 50 μm. Arrows indicate positive fluorogold signal. *p < 0.05, **p < 0.01, ***p < 0.0001, ****p < 0.0001 by repeated measures two-way ANOVA (d–f).