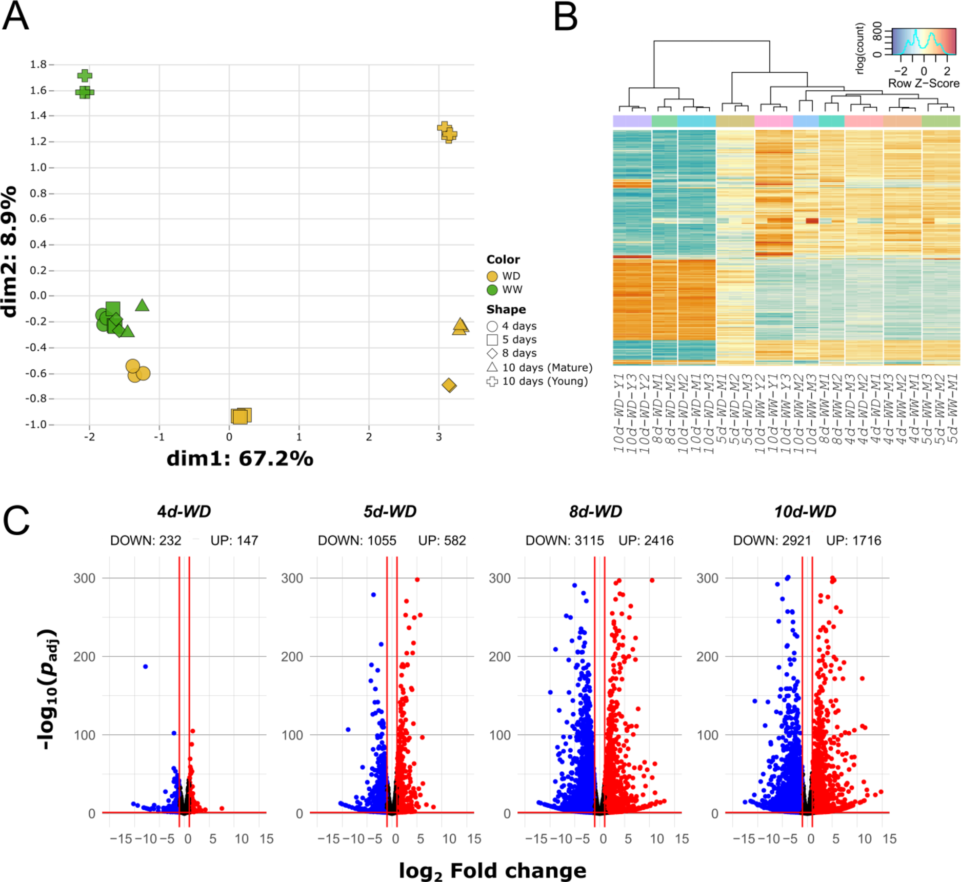
Fig. 2

Transcriptomic profiling of water deficit (WD) and well-watered (WW) tomato plants. (A) Multidimensional scaling plot visualizing (dis)similarity between WD and WW samples. Symbols represent biological replicates, colors represent the different treatments (yellow for WD, green for WW conditions), and different shapes represent the different sampling points (circle for 4d-WD, square for 5d-WD, rhombus for 8d-WD, triangle for 10d-WD, and plus signs for young leaves at 10d-WD). (B) Expression heatmap and hierarchical clustering of the top 500 most variable genes. Each column corresponds to one replicate: WW or WD, mature (M) or young (Y) leaves, and different clusters are separated by white lines. All biological replicates cluster to their respective time points and treatments. Color is determined by z-score, ranging from − 3 (blue) to 3 (red). (C) Volcano plots showing differentially expressed genes between WW and WD conditions in mature leaves for every time point. Differential expression is defined as having a log2 fold change over WW conditions of at least 1, and a Benjamini-Hochberg FDR-adjusted p-value below 0.05.