Correction to: Scientific Reports https://doi.org/10.1038/s41598-024-66064-3, published online 02 July 2024
The original version of this Article contained an error in Figure 4, where the labels for “JAK inhibitor” and “TNF inhibitor” were reversed. In addition, the values displayed in Figure 5B contained errors. The original Figures 4 and 5 as well as accompanying legends appear below.
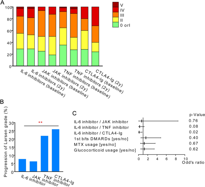
Radiographic evaluation of the knee. (a) X-ray image of the knee at baseline and two years, assessed by the Larsen grade. (b) Percentage of patients with progression in Larsen grade on X-rays from baseline to two years, excluding progression from grade 0 to I. **; p < 0.01 by Cochran-Armitage trend test. (c) Factors contributing to the progression of Larsen grade on X-rays from baseline to two years, by multivariate logistic regression analysis.
The original Article has been corrected.
Author information
Authors and Affiliations
Corresponding author
Rights and permissions
Open Access This article is licensed under a Creative Commons Attribution 4.0 International License, which permits use, sharing, adaptation, distribution and reproduction in any medium or format, as long as you give appropriate credit to the original author(s) and the source, provide a link to the Creative Commons licence, and indicate if changes were made. The images or other third party material in this article are included in the article’s Creative Commons licence, unless indicated otherwise in a credit line to the material. If material is not included in the article’s Creative Commons licence and your intended use is not permitted by statutory regulation or exceeds the permitted use, you will need to obtain permission directly from the copyright holder. To view a copy of this licence, visit http://creativecommons.org/licenses/by/4.0/.
About this article
Cite this article
Murata, K., Uozumi, R., Fujii, T. et al. Author Correction: Effects of IL-6, JAK, TNF inhibitors, and CTLA4-Ig on knee symptoms in patients with rheumatoid arthritis. Sci Rep 14, 30521 (2024). https://doi.org/10.1038/s41598-024-81223-2
Published:
Version of record:
DOI: https://doi.org/10.1038/s41598-024-81223-2

